作者:李文杰 网易游戏计费 TiDB 负责人

在使用或运维管理 TiDB 的过程中,大家几乎都遇到过 SQL 变慢的问题,尤其是查询相关的读变慢问题。读变慢的问题大部分情况下都遵循一定的规律,通过经验的积累可以快速的定位和优化,不好排查的问题需要从读 TiDB 的每个过程一一排查和分析处理。
本文针对读 TiDB 集群的场景,总结业务 SQL 在查询突然变慢时的分析和排查思路,旨在沉淀经验、共享与社区。
一. 读原理
业务 SQL 从客户端发送到 TiDB 集群后,主要经历解析、生成执行计划、执行查询、返回查询结果这几个流程。如下所示是 TiDB 读过程的架构简图:

来自客户端的每个读取数据的操作,TiDB 也会将其封装为读事务,通常情况下事务在执行的过程分别会与 TiDB Server、TiPD Server 和 TiKV Server 进行交互。
TiDB Server
● 用户提交的业务 SQL 经过 Protocol Layer 进行 SQL 协议转换后,内部 PD Client 向 TiPD Server 申请到一个 TSO,此 TSO 即为读事务的开始时间 txn_start_tso,同时也是该读事务在全局的唯一 ID。
● TiDB Server 在解析前会将 SQL 做分类,分为 KV 点查询(唯一键查询,Point Get)和 DistSQL 复杂查询(非点查,Copprocessor )。
○ KV 点查询跳过执行计划优化阶段,直接到查询层,对于在线交易相关的 TP 场景,会大大降低响应延迟。
○ 复杂的 SQL 查询会被解析、转为抽象语法树 AST、编译、基于 RBO/CBO 等优化,会生成真正可以执行的计划。最终生成一个个对单个表访问的数据请求。
● TiKV Client 模块负责和存储层进行交互,查询请求经过 gRPC 调用,会优先进入 Unified Read Pool 线程池。
TiKV Server
● Unified Read Pool 线程池负责确认查询的数据 Snapshot 和统一调度查询优先级。
○ 新来的查询请求其优先级是最高的,落在 L0 队列里。随着查询时间越久,为了保证系统整体吞吐量,慢查询的优先级会不断降低,即会从 L0 调低到 L1、L2 等,随着优先级调低其分配到的 CPU 会减少。
○ 也就是说,一个大查询它越慢,它的优先级就会不断调低,优先级不断调低其执行的时间可能会更久。所以,尽可能减少大查询事务。
● 查询请求读取 RocksDB 数据
○ 先去 LSM Tree 的 MemTable 查找,最新的数据会写在这里,如果命中则返回。
○ 如果没找到,继续到 Immutable Memory Table 查找,找到则返回。
○ 如果再找不到,则搜查 SST 文件的缓存 Block Cache,找到则返回。
○ 如果还没找到,则会开始读取磁盘 SST 文件,会依次搜索 L0 至 L6 各个层级的内容。每一层的文件都会配备一个布隆过滤器。
过滤器对一个 Key 如果判断不存在,那么它一定不存在这个 SST 文件内,此时可以跳过这个文件;
如果判断在文件内则它可能在可能不在,无法判断准确,此时会直接去查文件内容,由于 SST 文件严格有序,所以在文件内是效率较高的二分查找。
○ 直到找到数据后,通过 gRPC 调用返回查询结果。
上面描述的过程,大致就是一个查询请求在 TiDB 集群内部的流转步骤,这也是我们在遇到读慢时的分析步骤。
二. 读变慢排查思路
2.1 读慢常规分析
业务的 SQL 变慢后,我们在 TiDB Server 的 Grafana 面板可以看到整体的或者某一百分位的请求延迟会升高,我们根据现象先确认方向性的问题:是整体变慢,还是某个 SQL 变慢。

● 是否整体变慢
○ 分析各个组件 TiDB、TiKV、TiPD 的响应延迟情况
● 整体如果是正常的,继续分析是不是某类 SQL 变慢
○ 到 Dashboard 查一查慢查询,看一看集群热力图,分析一下 Top SQL
根据上面的思路,通常就可以对读变慢的问题有一个整体的把握。
接着,和写入变慢的分析一样,我们可以依次排查物理硬件环境、是否有业务变更操作等情况,直到定位清楚问题。如下图所示,业务读 SQL 变慢的分析思路可以有下面步骤:

● 遇到问题我们应该养成习惯,要先到 Dashboard 看看,对集群运行状况有个整体的把握
○ 查看集群热力图,关注集群高亮的区域,分析是否有读热点出现,如果有则确认对应的库表、Region 等信息
热点问题处理 ( https://docs.pingcap.com/zh/tidb/stable/troubleshoot-hot-spot-issues#tidb-热点问题处理 )
○ 排查慢 SQL 情况,查看集群慢查询结果,分析 SQL 慢查询原因
○ 查看 TOP SQL 面板,分析集群的 CPU 消耗与 SQL 关联的情况
● 物理硬件排查
○ 排查客户端与集群之间、集群内部 TiDB 、TiPD、TiKV 各组件之间的网络问题
○ 排查集群的内存、CPU、磁盘 IO 等情况,尤其是混合部署的集群,确认是否存在资源相互竞争、挤兑的场景出现
○ 排查操作系统的内核操作是否与官方建议的最佳实践值是否一致,确认 TiDB 集群运行在最优的系统环境内
● 业务变更
○ 确认是否是新上线业务
○ 查看集群的 DDL Jobs,确认是否由于在线 DDL 导致的问题,特别是大表加索引的场景,会消耗集群较多的资源,从而干扰集群正常的访问请求
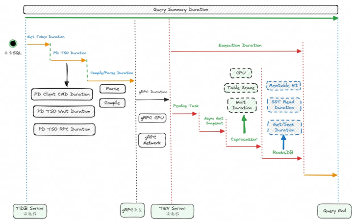
2.2 读慢全链路排查
常规分析思路可以解决绝大部分的问题,对于剩下那些无法确认的或较为复杂业务的问题,这时候可以分析读请求从 TiDB Server 到 TiKV Server 、到读 RocksDB 的整个过程,对全部查询的链路逐一进行排查,从而确认查询慢所在的节点,定位到原因后再进行优化即可,这一过程大致如下图所示。

同样地,这个是一个兜底的排查思路,适用范围较广、通用性较强,但是排查起来要花费更多的时间和精力,也要求管理员对数据库本身的运行原理有一定的掌握。上面的排查步骤还是很复杂的,对用户很不友好。
但是,目前官方已经推出的 Dashboard 慢查询分析功能,已经帮我们集成和记录了各个环节的延迟,再也不用一个一个去查找 Grafana 面板来确认和分析了,极大地降低排查难度和缩短问题解决时长,是 TiDB 用户的一大福音。
下面是一个慢查询执行时长分析的例子,可以看到慢查询是因为 TiKV 执行 Coprocessor 任务的累计处理时间比较久,所以导致整个查询较慢, 我们再继续针对性分析和优化 Coprocessor 算子即可。

三. 总结
● 了解 TiDB 的读过程,有助于我们掌握数据库的底层执行原理,遇到问题时可以快速定位和分析原因,也能引导我们更好地使用数据库,发挥其最好的性能。
● TiDB Dashboard 是对用户非常友好的一个官方工具,它使得我们分析慢查询 SQL 变得更轻松和快速,大大降低了问题处理的时间,强烈建议使用。
● 下面的官方文档,在分析此类问题时推荐优先查看:
○ 集群读写延迟增加排查 ( 读写延迟增加 | PingCAP 文档中心 )
○ 热点问题处理 ( TiDB 热点问题处理 | PingCAP 文档中心 )
○ 定位慢查询 ( 慢查询日志 | PingCAP 文档中心 )
○ 分析慢查询 ( 分析慢查询 | PingCAP 文档中心 )
本文针对读TiDB集群场景,总结业务SQL查询突然变慢时的分析和排查思路。先介绍TiDB读原理,包括查询流程和各组件交互。接着给出读变慢排查思路,有常规分析和全链路排查。最后总结了解读过程的好处,推荐使用TiDB Dashboard及相关官方文档。
873

被折叠的 条评论
为什么被折叠?



