急性心肌炎是由感染、自身免疫疾病、药物等引起的心肌炎症性疾病,其特征是心肌间质炎症细胞浸润和心肌细胞损伤。其中,暴发性心肌炎(FM)是急性心肌炎中最危重的类型,起病急骤,迅速出现心源性休克和严重左室功能障碍,常需机械循环支持来稳定病情。FM的核心发病机制是过度的免疫激活导致心肌损伤,其中固有免疫的过度活化和随后的“细胞因子风暴”在FM的发生发展中起关键作用。由于缺乏特异的早期诊断标志物和有效的靶向治疗手段,FM的预后极差:普通急性心肌炎的住院死亡率约为1%~7%,而FM的住院死亡率可高达25%~70%,约40%的患者最终死亡或需心脏移植。因此,早期识别、诊断和干预对降低FM死亡率至关重要。尽管心内膜心肌活检是确诊心肌炎的金标准,但在临床实践中及时获取活检组织有一定困难,而且可能延误治疗时机。因此,寻找血浆中敏感的循环生物标志物,用于FM的早期诊断和病情评估,成为当前研究的迫切需求。
2025年华中科技大学同济医院心血管内科在J Adv Res(IF=11.4)上发表了一篇名为Plasma proteomics identifies S100A8/A9 as a novel biomarker and therapeutic target for fulminant myocarditis的研究论文论文。该研究通过血浆蛋白质组学分析和动物实验,旨在发现暴发性心肌炎(FM)的新型生物标志物和治疗靶点。研究发现S100A8/A9蛋白在FM患者血浆中显著升高,且与心脏功能障碍和疾病严重程度密切相关,具有良好的诊断效能。动物实验进一步证实阻断S100A8/A9可降低FM小鼠的死亡率并改善心脏功能。该研究不仅为FM的早期诊断提供了新的生物标志物,还为开发针对性治疗策略提供了科学依据,有望改善FM患者的预后并降低死亡率,对心血管疾病的研究和临床实践具有重要意义。

研究设计
该研究采用了多阶段、多队列的研究设计,结合临床样本的蛋白质组学分析和动物实验验证,以全面评估S100A8/A9在FM中的作用。该研究通过建立包含153例FM患者和51例健康对照的发现队列,以及50例FM患者、50例NFM患者、50例AMI患者、50例ADHF患者和50例健康对照的验证队列,采用DIA-MS技术对血浆样本进行蛋白质组学分析,筛选出24个与FM相关的差异表达蛋白,其中S100A8和S100A9因与心功能指标高度相关被选为研究重点。通过ELISA验证了S100A8/A9在FM患者中的表达水平,并在CVB3诱导的小鼠模型中评估了S100A8/A9阻断剂ABR-238901的疗效,结果表明S100A8/A9具有作为FM诊断标志物和治疗靶点的潜力。

研究设计图
研究结果
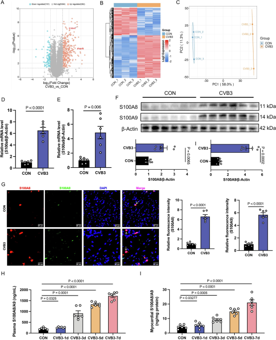
一、FM患者血浆蛋白质组学分析揭示先天免疫过度激活和代谢紊乱
该研究首先对51名健康受试者和153名FM患者的血浆蛋白水平进行了比较,并分析了24名FM患者治疗前后的血浆蛋白质组学变化,以及40名急性期和22名恢复期FM患者的差异。结果显示,样本在DIA-MS中具有明显的聚类模式,组间分离良好。通过交集分析,我们筛选出24种与FM进展相关的重叠蛋白,包括S100A8和S100A9。GO和KEGG富集分析表明,这些蛋白主要涉及先天免疫激活、代谢紊乱和炎症反应。蛋白-蛋白相互作用网络分析进一步揭示了炎症相关蛋白与代谢相关蛋白之间的相互作用,提示炎症过度激活与代谢紊乱之间存在关联。

FM 患者血浆蛋白质组学分析
研究同时分析了24种关键蛋白与FM患者心脏功能指标(LVEF、hs-cTnI、NT-proBNP)的相关性,发现S100A8和S100A9与这些指标的相关性最强。S100A8和S100A9之间也存在很强的正相关性。此外,在108名FM患者中,S100A8/A9高表达组的炎症细胞因子水平显著高于低表达组,表明S100A8/A9在FM的心脏功能障碍和全身炎症中起重要作用。
二、血浆S100A8/A9水平对FM的诊断效能
为了进一步验证FM患者血浆中S100A8/A9的升高,并评估其对FM的诊断效能,研究在两个临床中心的验证队列中对每组50名受试者的血浆S100A8/A9水平进行了ELISA检测。结果显示,FM患者的S100A8、S100A9和S100A8/A9水平显著高于其他组。ROC分析表明,S100A8/A9水平能有效区分FM与其他疾病,AUC值分别为0.923(FM与NFM)、0.892(FM与AMI)和0.978(FM与ADHF)。此外,S100A8/A9水平与LVEF呈负相关,与hs-cTnI和NT-proBNP呈正相关,进一步证实了其在FM诊断中的价值。

验证队列中血浆 S100A8、S100A9 和 S100A8/A9 的诊断性能评价
三、小鼠模型结果
为了进一步研究S100A8和S100A9在FM小鼠心肌组织中的变化,研究使用CVB3诱导的BALB/c小鼠模型研究了S100A8和S100A9在FM小鼠心肌组织中的变化。蛋白质组学检测显示,与对照小鼠相比,CVB3诱导的心肌炎小鼠心肌组织中S100A8和S100A9水平显著升高。实时定量PCR和Western blot分析也证实了S100A8和S100A9的mRNA和蛋白水平显著增加。免疫荧光显示S100A8和S100A9表达增强,并存在S100A8/A9异二聚体。ELISA测量表明,小鼠血浆和心肌组织中的S100A8/A9异二聚体水平在CVB3感染后第一天开始增加,并在第7天显著升高。

CVB3诱导的心肌炎小鼠心肌组织中 S100A8 和 S100A9 的表达增加
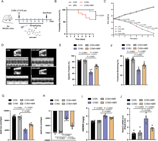
四、S100A8/A9抑制剂预防CVB3诱导的FM小鼠心功能不全
ABR-238901作为S100A8/A9阻断剂,能特异性抑制其与TLR4和RAGE的相互作用,减少炎症信号通路的激活。为了探索S100A8/A9阻断在FM中的治疗效果,研究通过腹腔注射ABR-238901治疗CVB3诱导的心肌炎小鼠。生存分析显示,ABR-238901治疗显著降低了心肌炎小鼠的死亡率,更重要的是减轻了病毒感染引起的心脏功能下降及减轻了炎症反应。
ABR-238901显著减轻了心肌炎小鼠的心脏炎症反应,降低了炎症因子水平,流式细胞术结果表明,ABR-238901显著减少了心肌炎小鼠心脏中的中性粒细胞、单核细胞和巨噬细胞的浸润。这些结果表明,ABR-238901通过特异性阻断S100A8/A9与其受体的相互作用,显著减轻了心肌炎小鼠的心脏炎症反应和纤维化,改善了心脏功能。

ABR-238901 阻断 S100A8/A9 可预防与 CVB3 诱导的心肌炎相关的心功能不全
总结
本研究通过血浆蛋白质组学分析和动物实验,揭示了S100A8/A9在暴发性心肌炎(FM)中的重要作用。研究发现,FM患者血浆中S100A8/A9水平显著升高,与心脏功能障碍和炎症反应密切相关。在CVB3诱导的小鼠模型中,S100A8/A9表达增加,而ABR-238901通过阻断其与TLR4和RAGE的相互作用,显著减轻了心肌炎小鼠的炎症反应和心脏功能障碍。这些结果表明,S100A8/A9不仅是FM的重要诊断标志物,还具有作为治疗靶点的潜力。尽管如此,从科研发现到临床应用仍需开展大样本验证、建立标准化检测方法及进行随机对照试验等。未来,结合多组学技术,有望全面描绘心肌炎的分子图谱,推动精准治疗,改善患者预后。
文献:He W, Wu J, Wang D, et al. Plasma proteomics identifies S100A8/A9 as a novel biomarker and therapeutic target for fulminant myocarditis. J Adv Res. Published online June 4, 2025. doi:10.1016/j.jare.2025.06.005

被折叠的 条评论
为什么被折叠?



