深度学习是机器学习的一个分支,近年来在图像识别、自然语言处理、游戏AI等领域取得了突破性进展。以下是入门深度学习的路径建议:
深度学习学习路线图:

基础知识准备
-
数学基础
-
线性代数(矩阵运算、向量空间)
-
概率与统计(概率分布、贝叶斯定理)
-
微积分(导数、梯度、链式法则)
-
-
编程基础
-
Python编程语言
-
基本的数据结构和算法
-
NumPy、Pandas等科学计算库
-
-
机器学习基础
-
监督学习与无监督学习
-
损失函数、优化算法
-
模型评估方法
-
系统入门深度学习视频
【入门深度学习听劝】迪哥带你轻松掌握方法,快速入门!深度学习十天入门到精通,从理论到实战,教你最便捷的学习路线!(机器学习|计算机视觉|人工智能|自然语言处理)
深度学习核心概念
-
神经网络基础
-
感知机与前馈神经网络
-
激活函数(ReLU、Sigmoid、Tanh)
-
反向传播算法
-
-
常见网络架构
-
卷积神经网络(CNN) - 用于图像处理
-
循环神经网络(RNN) - 用于序列数据
-
长短期记忆网络(LSTM)
-
Transformer架构 - 现代NLP的基础
-
-
训练技巧
-
批量归一化(Batch Normalization)
-
正则化方法(Dropout等)
-
优化器(Adam、SGD等)
-
实践工具推荐
-
框架选择
-
TensorFlow/Keras - Google开发,适合初学者
-
PyTorch - Facebook开发,研究领域流行
-
JAX - 新兴框架,适合科研
-
-
学习资源
-
在线课程:Coursera的Deep Learning Specialization(Andrew Ng)
-
书籍:《深度学习》(花书)、《Python深度学习》
-
实践平台:Kaggle、Colab Notebooks
-
-
项目实践
-
MNIST手写数字识别
-
CIFAR-10图像分类
-
情感分析或文本生成
-
学习建议
-
从简单的全连接网络开始,逐步过渡到CNN、RNN等复杂结构
-
理解比记忆更重要,关注模型背后的数学原理
-
参与开源项目或竞赛(Kaggle)积累经验
-
关注最新研究论文(arXiv)和行业动态
深度学习是一个需要持续学习的领域,保持好奇心和实践精神是关键。祝你学习顺利!
优快云粉丝独家福利
这份完整版的 AI 大模型学习资料已经上传优快云,朋友们如果需要可以扫描下方二维码&点击下方优快云官方认证链接免费领取 【保证100%免费】

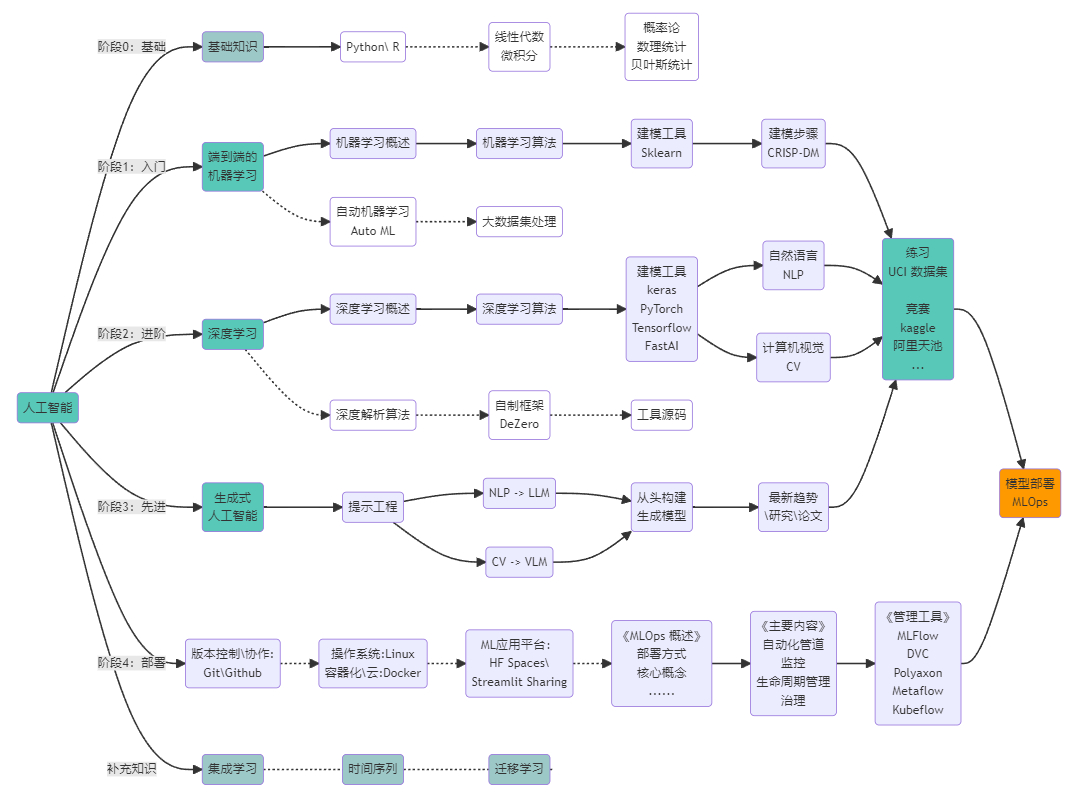
👉1.2025最新版人工智能CV+NLP入门学习思维导图👈
要学习一门新的技术,作为新手一定要先学习成长路线图,方向不对,努力白费。
稍微导图链接:https://www.processon.com/view/link/650d85c2ec3841522691f8da
对于从来没有接触过人工智能CV+NLP的同学,我们帮你准备了详细的学习成长路线图&学习规划。可以说是最科学最系统的学习路线,大家跟着这个大的方向学习准没问题。
(全套教程文末领取哈)
————————————————

👉2.人工智能CV+NLP配套视频👈
很多朋友都不喜欢晦涩的文字,我也为大家准备了视频教程,每个章节都是当前板块的精华浓缩。
800G视频配套资料:

👉3.人工智能CV+NLP全套学习资料👈
1.python从入门到实战
2.机器学习从入门到项目实战
3.深度学习经典论文
4.数学方向知识汇总
5.人工智能项目实战
。。。。。。(全套教程文末领取哈)

👉4.人工智能CV+NLP+大模型经典学习电子书👈
随着人工智能技术的飞速发展,人工智能已经成为了当今科技领域的一大热点。这些大型预训练模型,如GPT-3、BERT、XLNet等,以其强大的语言理解和生成能力,正在改变我们对人工智能的认识。 那以下这些PDF籍就是非常不错的学习资源。(全套教程文末领取哈)


👉5.大模型面试题&答案👈
截至目前大模型已经超过200个,在大模型纵横的时代,不仅大模型技术越来越卷,就连大模型相关的岗位和面试也开始越来越卷了。为了让大家更容易上车大模型算法赛道,我总结了大模型常考的面试题。(全套教程文末领取哈)

优快云粉丝独家福利
这份完整版的 AI 大模型学习资料已经上传优快云,朋友们如果需要可以扫描下方二维码&点击下方优快云官方认证链接免费领取 【保证100%免费】
————————————————
1466

被折叠的 条评论
为什么被折叠?



