Day 11 组件介绍与自定义开发
讲师:冯骏(蚂蚁集团隐私计算专家)
学习链接:https://www.bilibili.com/video/BV1Hw4m1e7CA
隐语组件spec介绍,如何使用隐语组件(Kuscia + SecretPad)
- 基于Kuscia/SecretPad进行二次开发
- 将隐语集成到任意调度系统
一、隐语开放标准
SecretFlow Open Specification
- 隐语提出的适用于隐私计算应用的一系列协议的集合。
- 目前包括数据,组件,节点执行,运行报告等协议。
- 隐语生态各模块均遵守本标准。
- Github Repo: https://github.com/secretflow/spec
- Doc: https://www.secretflow.org.cn/docs/spec/latest/zh-Hans
1. 数据Data
https://github.com/secretflow/spec/blob/main/secretflow/spec/v1/data.proto
-
Public Data
- 数据都是分布式存储的(distributed data)
- Name:数据名
- Type
- Meta信息
- system_info:python版本、pytorch版本等
-
DataRef
每个DataRef指向一个私有数据
- Ownership:DataRef属于谁
- uri
message DistData {
// The name of this distributed data.
string name = 1;
// Type.
string type = 2;
// Describe the system information that used to generate this distributed
// data.
SystemInfo system_info = 3;
// Public information, known to all parties.
// i.e. VerticalTable.
google.protobuf.Any meta = 4;
// A reference to a data that is stored in the remote path.
message DataRef {
// The path information relative to StorageConfig of the party.
string uri = 1;
// The owner party.
string party = 2;
// The storage format, i.e. csv.
string format = 3;
}
// Remote data references.
repeated DataRef data_refs = 5;
}
注意:DistData是完全公开的
-
举例说明
- MPC中的每个数据有若干个分片,每个分片的底层可以看作一个
DataRef指向Remote Object
- MPC中的每个数据有若干个分片,每个分片的底层可以看作一个

-
FL中的联合数据表
每个Partition可以看作是一个
DataRef指向Remote Object
-
完整的调用流程
StorageConfig: https://github.com/secretflow/spec/blob/main/secretflow/spec/v1/data.proto#L38-L49
DataRef: https://github.com/secretflow/spec/blob/main/secretflow/spec/v1/data.proto#L77-L86

message StorageConfig {
// enum[local_fs, s3]
string type = 1;
// For local_fs.
message LocalFSConfig {
// Working directory.
string wd = 1;
}
// For S3 compatible object storage
message S3Config {
// endpoint https://play.min.io or http://127.0.0.1:9000 with scheme
string endpoint = 1;
// the bucket name of the oss datasource
string bucket = 2;
// the prefix of the oss datasource. e.g. data/traindata/
string prefix = 3;
// access key
string access_key_id = 4;
// access secret
string access_key_secret = 5;
// virtual_host is the same as AliyunOSS/AWS S3's virtualhost , default true
bool virtual_host = 6;
// optional enum[s3v2,s3v4]
string version = 7;
}
// local_fs config.
LocalFSConfig local_fs = 2;
// s3 config
S3Config s3 = 3;
}
2. 组件Component
https://github.com/secretflow/spec/blob/main/secretflow/spec/v1/component.proto#L174C1-L192C2
// The definition of a comp.
message ComponentDef {
// Namespace of the comp.
string domain = 1;
// Should be unique among all comps of the same domain.
string name = 2;
string desc = 3;
// Version of the comp.
string version = 4;
repeated AttributeDef attrs = 5;
repeated IoDef inputs = 6;
repeated IoDef outputs = 7;
}
-
ComponentDef
通过domain、name和version定位组件
- domain: 组件的命名空间
- name: 在命名空间中必须是唯一的
- version: 组件的版本
- attributes:组件的属性
- inputs:组件的输入要求
- outputs:组件的输出要求
-
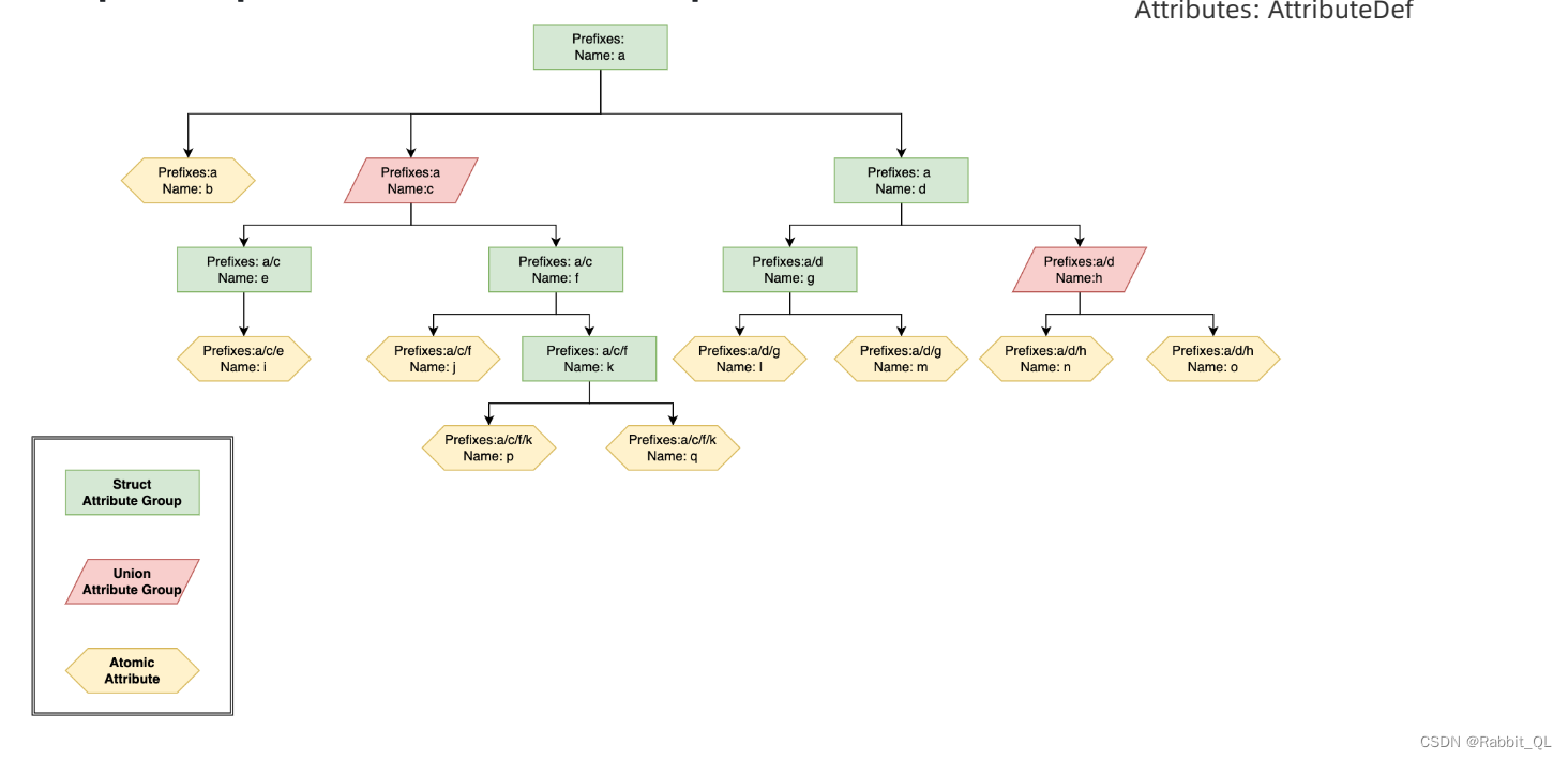
展开后,可以看作树的结构

- Struct Attribute Group:模块
- Union Attirbute Group:单选
- Atomic Attribute:配置
用户需要自己选择协议,然后在对应模块下进行计算。
-
输入和输出IO
https://www.secretflow.org.cn/zh-CN/docs/spec/v1.0.dev240328/spec#iodef
- 指定输入输出的类型,可以是多种类型。
- 如果是表,可以进一步指定使用的列。
- 还可以进一步指定每一选中列需要填入的参数
3. 节点执行
Node Evalution

-
节点是组件的实例
-
StorageConfig参与方的数据路径配置 -
NodeEvalParam定义组件的相关参数Attribute和IOhttps://github.com/secretflow/spec/blob/main/secretflow/spec/v1/evaluation.proto#L31
-
NodeEvalResult是组件运行结果outputs
4. 运行报告Report
用于前端展示(我对前端不是很熟,这里就看看吧👀)
https://github.com/secretflow/spec/blob/main/secretflow/spec/v1/report.proto
- Descriptions:以组的形式显示多个只读字段。
- Table:显示数据的行。
- Div:页面的一个部分或节,由Descriptions、Tables或Divs组成。
- Tab:报告的一个页面,由Divs组成。
- Report:报告的顶级,由Tabs组成。
运行报告也是一种DistData,通常作为部分组件的输出,用户界面可以根据定义来渲染运行报告
二、隐语组件列表
-
组建列表:https://www.secretflow.org.cn/zh-CN/docs/secretflow/v1.7.0b0/component/comp_list
-
可以在https://github.com/secretflow/secretflow/blob/main/docker/comp_list.json中查看组件信息:参数、输入、输出
comps { domain: "stats" name: "ss_vif" desc: "Calculate Variance Inflation Factor(VIF) for vertical partitioning dataset\nby using secret sharing.\n- For large dataset(large than 10w samples & 200 features), recommend to use [Ring size: 128, Fxp: 40] options for SPU device." version: "0.0.1" inputs { name: "input_data" desc: "Input vertical table." types: "sf.table.vertical_table" types: "sf.table.individual" attrs { name: "feature_selects" desc: "Specify which features to calculate VIF with. If empty, all features will be used." } } outputs { name: "report" desc: "Output Variance Inflation Factor(VIF) report." types: "sf.report" } } -
Secretpad中也可以查看组件

三、调用隐语组件
https://www.secretflow.org.cn/zh-CN/docs/secretflow/v1.7.0b0/component/comp_guide
有三种方式调用隐语组件:例如PSI隐私求交组件。
1. SecretFlow CLI/Lib
无需任何其他依赖
CLI需要用base64对命令进行编码,SF内部用来作测试用
-
产生mock数据:将以下 bash 脚本保存为 generate_csv.sh 。
#!/bin/bash set -e show_help() { echo "Usage: bash generate_csv.sh -c {col_name} -p {file_name}" echo " -c" echo " the column name of id." echo " -p" echo " the path of output csv." } if [[ "$#" -lt 1 ]]; then show_help exit fi while getopts ":c:p:" OPTION; do case $OPTION in c) COL_NAME=$OPTARG ;; p) FILE_PATH=$OPTARG ;; *) echo "Incorrect options provided" exit 1 ;; esac done # header echo $COL_NAME > $FILE_PATH # generate 800 random int for ((i=0; i<800; i++)) do # from 0 to 1000 id=$(shuf -i 0-1000 -n 1) # check duplicates while grep -q "^$id$" $FILE_PATH do id=$(shuf -i 0-1000 -n 1) done # write echo "$id" >> $FILE_PATH done echo "Generated csv file is $FILE_PATH." -
执行两次,分别产生Alice和Bob的数据(每方生成800个随机整数表示的数据,作为id)
- Alice
mkdir -p /tmp/alice bash generate_csv.sh -c id1 -p /tmp/alice/input.csv- Bob
mkdir -p /tmp/bob bash generate_csv.sh -c id2 -p /tmp/bob/input.csv -
将以下 Python 代码保存为 psi_demo.py
原教程中的版本和我的不一致,我使用的是v1.6.1b0
import json from secretflow.component.entry import comp_eval from secretflow.spec.extend.cluster_pb2 import ( SFClusterConfig, SFClusterDesc, ) from secretflow.spec.v1.component_pb2 import Attribute from secretflow.spec.v1.data_pb2 import ( DistData, TableSchema, IndividualTable, StorageConfig, ) from secretflow.spec.v1.evaluation_pb2 import NodeEvalParam import click @click.command() @click.argument("party", type=str) def run(party: str): desc = SFClusterDesc( parties=["alice", "bob"], devices=[ SFClusterDesc.DeviceDesc( name="spu", type="spu", parties=["alice", "bob"], config=json.dumps( { "runtime_config": {"protocol": "REF2K", "field": "FM64"}, "link_desc": { "connect_retry_times": 60, "connect_retry_interval_ms": 1000, "brpc_channel_protocol": "http", "brpc_channel_connection_type": "pooled", "recv_timeout_ms": 1200 * 1000, "http_timeout_ms": 1200 * 1000, }, } ), ), SFClusterDesc.DeviceDesc( name="heu", type="heu", parties=[], config=json.dumps( { "mode": "PHEU", "schema": "paillier", "key_size": 2048, } ), ), ], ) sf_cluster_config = SFClusterConfig( desc=desc, public_config=SFClusterConfig.PublicConfig( ray_fed_config=SFClusterConfig.RayFedConfig( parties=["alice", "bob"], addresses=[ "127.0.0.1:61041", "127.0.0.1:61042", ], ), spu_configs=[ SFClusterConfig.SPUConfig( name="spu", parties=["alice", "bob"], addresses=[ "127.0.0.1:61045", "127.0.0.1:61046", ], ) ], ), private_config=SFClusterConfig.PrivateConfig( self_party=party, ray_head_addr="local", # local means setup a Ray cluster instead connecting to an existed one. ), ) # check https://www.secretflow.org.cn/docs/spec/latest/zh-Hans/intro#nodeevalparam for details. sf_node_eval_param = NodeEvalParam( domain="data_prep", name="psi", version="0.0.5", attr_paths=[ "protocol", "sort", "bucket_size", "ecdh_curve_type", "input/receiver_input/key", "input/sender_input/key", ], attrs=[ Attribute(s="PROTOCOL_ECDH"), Attribute(b=True), Attribute(i64=1048576), Attribute(s="CURVE_FOURQ"), Attribute(ss=["id1"]), Attribute(ss=["id2"]), ], inputs=[ DistData( name="receiver_input", type="sf.table.individual", data_refs=[ DistData.DataRef(uri="input.csv", party="alice", format="csv"), ], ), DistData( name="sender_input", type="sf.table.individual", data_refs=[ DistData.DataRef(uri="input.csv", party="bob", format="csv"), ], ), ], output_uris=[ "output.csv", ], ) sf_node_eval_param.inputs[0].meta.Pack( IndividualTable( schema=TableSchema( id_types=["str"], ids=["id1"], ), line_count=-1, ), ) sf_node_eval_param.inputs[1].meta.Pack( IndividualTable( schema=TableSchema( id_types=["str"], ids=["id2"], ), line_count=-1, ), ) storage_config = StorageConfig( type="local_fs", local_fs=StorageConfig.LocalFSConfig(wd=f"/tmp/{party}"), ) res = comp_eval(sf_node_eval_param, storage_config, sf_cluster_config) print(f'Node eval res is \n{res}') if __name__ == "__main__": run()-
执行
-
alice
python psi_demo.py alice -
bob
python psi_demo.py bob
-
在两个终端中看到以下输出:
Node eval res is outputs { name: "output.csv" type: "sf.table.vertical_table" system_info { } meta { type_url: "type.googleapis.com/secretflow.spec.v1.VerticalTable" value: "\n\n\n\003id1\"\003str\n\n\n\003id2\"\003str\020\200\005" } data_refs { uri: "output.csv" party: "alice" format: "csv" } data_refs { uri: "output.csv" party: "bob" format: "csv" } }需要关注的是输出的
data_refs可以看到有alice的也有bob的结果文件(也就是他们的交集)。 -
2. Kuscia
简化数据同步和调度操作
这部分俺就省略啦,未来有需要再补上。
https://www.secretflow.org.cn/zh-CN/docs/kuscia/v0.9.0b0/deployment/kuscia_deployment_instructions
3. SecretPad
使用用户界面

在下方还能看到日志:
2024-06-28 10:03:05 INFO the jobId=rezb, taskId=rezb-gwsttndr-node-3 start ...
2024-06-28 10:03:17 INFO the jobId=rezb, taskId=rezb-gwsttndr-node-3 succeed

点击查看结果,可以跳转到的结果节点页面,来下载数据。
四、新增隐语组件
https://www.secretflow.org.cn/zh-CN/docs/secretpad-all-in-one/v1.6.1b0/more_tutorials/new_components
例如,创建一个基于MPC的秘密比较组件。这部分简单听了一下,没有进行实际操作。
1. 隐语组件
- 组件:隐语提供的最小粒度的计算任务。
- 组件列表:组件的集合。
- 组件实例:组件的一次调用。
- 训练流:组件实例的DAG流。
2. 隐语背景
(1) 隐语技术栈各模块间的关系
-
SecretPad是隐语平台的用户界面,用户在这里可以看到所有组件列表;用户利用组件来构建训练流。
-
Kuscia节点部署在每一个计算方,负责拉起隐语组件实例。
-
SecretFlow镜像包含了隐语的binary,负责实际执行组件实例。

如果你现在需要修改/新增一个组件,你需要:
- 修改隐语代码
- 打包隐语镜像
- 更新隐语SecretPad平台组件列表
- 在调度框架Kusica中注册新的组件镜像
(2) 隐语镜像中的层级关系

-
Kuscia Adapter:将kuscia的数据结构转化为SecretFlow组件数据结构。代码位于:https://github.com/secretflow/secretflow/blob/main/secretflow/kuscia/entry.py。 你不需要修改这里。
-
SecretFlow Comp Entry:读取SecretFlow组件数据结构,调用对应的组件。代码位于:https://github.com/secretflow/secretflow/blob/main/secretflow/component/entry.py。 你需要在这里声明组件。
-
SecretFlow Comps:所有隐语组件。代码位于:https://github.com/secretflow/secretflow/tree/main/secretflow/component。 你需要在这个文件夹下创建你的新组件。
-
SecretFlow Libraries:隐语API。你可以利用所有隐语现有的各类算法来构造组件。你可以在这个链接 了解隐语的第一方库。你可能需要调整这部分代码。
-
SecretFlow Devices: 隐语设备,隐语将本地明文计算抽象为PYU运算,密态计算抽象为密态设备的运算:SPU(MPC,多方安全计算),HEU(HE,同态加密),TEEU(TEE,可信执行环境),如果你不了解,请阅读这个文档 。你一般不需要修改这部分代码。
-
Ray/RayFed。Ray 是隐语的底座,负责在一个kuscia拉起的隐语节点中调度资源,每一个计算参与方都是一个Ray集群。RayFed 负责Ray集群之间的通信和协调。
隐语组件开发与集成指南

821

被折叠的 条评论
为什么被折叠?



