金磊 发自 凹非寺
量子位 | 公众号 QbitAI
家人们,百度文心一言App,这次真的杀疯了。
数小时时间,直接冲上AppStore免费榜第一
;首日用户突破100万大关,而且文心一言回答了网友3342万个问题!

能让大伙儿纷纷冲去下载它的原因,是因为文心一言App正式向所有公众全面开放了!
等了这么久,终于可以跟内测码、排队说拜拜👋🏻。
这样的好事,我们定然也是不能错过,直接开始体验!
一进App,映入眼帘的便是“社区”版块里,大量用户分享出来的历史对话。

在浏览了一圈之后,不得不佩服网友们天马行空的想法。
有人让文心一言看《武林外传》人物们的照片,测试他们MBTI(最近超火的人格测试)。
然后文心一言就着图片里人物开始分析了起来,例如佟掌柜是这样的:
根据照片中的女子表现出的性格特点 (微笑、舒适自在、摆姿势),推测她可能是ESFP型人格。

至于其他主角,白展堂被判定为ISTJ,吕秀才是ISTJ,莫小贝和郭芙蓉则是INTJ。
在社区里还有比较受欢迎的玩法,就属让文心一言作画了,只需一句简单的prompt即可:
画一个真人美少女:背景是田野地,可爱,萌,气质迷人。

如果你想体验一把同款玩法,就可以点击下方的“试聊同款话题”。
若是想把自己与文心一言的有趣对话分享出来,点击社区板块右下角的“+”号即可。

不得不说,文心一言这个板块,算是把社交属性给玩儿明白了,而且也是区别于其它同类产品的那种。

文心一言社区的火爆,从一定程度上也是应了李彦宏的那句预测:
十年以后,全世界有 50% 的工作会是提示词工程(prompt engineering),不会写提示词(prompt)的人会被淘汰。
不过在体验过程中,我们发现趣味性也只是文心一言的一面。
更重要的一点是,在它的加持之下,无论你是学生还是打工人,或许会让你的生产力和效率up up up
。
主打一个实用
为什么会有“实用”这种感受呢?
来,先看一眼下面发现板块里这些超多的玩法,细数了一下一共有近190个!

而且它们不是一成不变的那种,因为一个多月前这些玩法里的数量才120多个,短短时间里便已经增了50%有余。
不仅如此,它们还非常的与时俱进、紧跟潮流,例如随着电影《封神第一部》爆火,玩法里就多出了“商纣王”和“商务殷语转换器”:

给一句台词,转换器就会输出发音,宛如费翔老师在耳畔说了句话……

除了玩法数量上的多之外,内容覆盖面上也可以说是方方面面。
一句话玩转PPT、Excel甚至代码
天下苦PPT、Excel久矣。
相信很多小伙伴不沦是学习还是工作,这种feel应该是深有体会的。
不过现在就不用发愁了,统统一句话搞定!
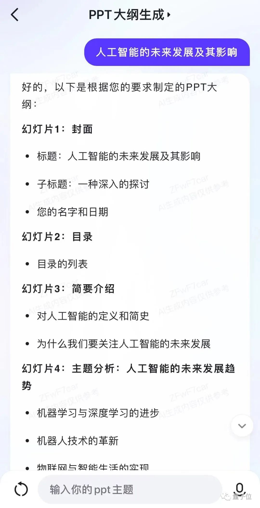
例如在PPT大纲生成玩法里“喂”给文心一言一句:
人工智能的未来发展及其影响。
几秒钟的时间,“唰唰”地9页PPT大纲内容就奉上了:

再如繁琐的Excel公式,到文心一言这里也就变成几个关键字的事儿:
按列查找内容。

不仅公式可以一键复制,就连为什么公式会长这样、用到了哪些函数,都会解析得一清二楚。
再复杂一点的情况,例如解析代码,看不懂就直接一个“丢进去”的动作即可:

从结果中不难看,“代码解释”把详细步骤逐一罗列了出来,甚至还会将时间复杂度等信息一并奉上。
就连咨询算法、市场规模估算这种高专业度的事儿,到文心一言这里也是能够轻松hold住。

以后可以拍着胸脯跟老板说:“请叫我高孝(效)绿(率)!”

绘画专场,突破想象力
在AI绘画方面,热度最高的玩法就是“水墨风格绘画”了。
我们不妨以它为例,看看效果如何。
投喂一句“雨后的城市”,成果是这样的:

再把最近流行的一句“恐龙抗狼抗狼抗狼”,看看文心一言是否能招架得住:

嗯,它是理解文字字面意思的,把恐龙和狼都画了出来,毕竟对于这种网络流行梗,就连人都得去了解一番出处和来源。
其它的效果,例如“马赛克图案”下的猫、大象和马是这样的:

“毛绒布偶头像”玩法下的狗、龟和猫:

总而言之,文心一言的绘画能力,在符合特定要求下是基本能够满足需求的。
情感陪伴也很专业
在日常生活中,我们肯定会在人情世故方面遇到或多或少的问题,那么对于这类情况,AI又会如何应对。
例如“大姨问什么时候找对象”,来看看文心一言的回答:
大姨,我一直在找啊,问题是他们好像都在躲我!我可能需要在聚会上多放几个捕鼠夹,看看能不能逮到一个对象。
文心一言对此采用的是以幽默化尴尬的策略。

再如被催婚这事,文心一言也能给出轻松、积极化解尴尬的回答:

还有在“万能道歉”这个玩法中,文心一言甚至能直接生成一封道歉信,女朋友看了心情肯定会大好很多:

简直就是呵护感情神器啊!
还有更多有意思的玩法
在发现板块里,我们还看到了一个很新奇的玩法,叫做“挑战赛”。
目前这里有四个,分别是“涨薪挑战”、“挑战食堂阿姨”、“挑战宿管阿姨”、“挑战辅导员”。
我们以“挑战宿管阿姨”为例,点进去就会出现任务了:
本次挑战的目标:想尽一切办法,在3句话内说服宿管阿姨,放你出去!

Emmm,反正我是失败了……

中文场景更友好
对于这一点,其实也是意料之中的事情,毕竟文心一言的实力已经出炉的各项评测中早已被证实。
而且从百度技术发展路线来看,文心一言绝非是趁着热度凭空出现,而是在文心大模型家族的基础上发展而来。
早在2019年,百度就推出知识增强大模型ERNIE,并发展成拥有海量中文数据和知识图谱的独特技术优势。
而后文心大模型体系的诞生和逐步迭代完善,也让百度在生成式AI大浪潮中占到了绝对的优势。
因此,有技术、有场景、有亲自下场体验,文心一言能有如此实力也就不言而喻了。
那么今天,你文心一言了吗?
— 完 —
报名开启!9月6日
「具身智能前夜」仿生机器人沙龙
9月6日 14:30,量子位智库行业沙龙「具身智能前夜」将为你解读仿生机器人的崛起与挑战,邀请到来自云深处科技、帕西尼感知科技、大象机器人等企业代表,聊聊仿生机器人行业最新趋势~
后台回复「仿生机器人」,报名线下参与仿生机器人行业沙龙 
点这里👇关注我,记得标星哦~

14

被折叠的 条评论
为什么被折叠?



