子豪 发自 凹非寺
量子位 报道 | 公众号 QbitAI
先来一波回忆杀~

《超级马里奥兄弟》的重度玩家们,可能已经发现了,这并不是原本32关里面的。
不过,如果你以为这是《马里奥制造》的杰作,那你就猜错了~这是AI利用GAN搞出来的!
利用GAN生成红白机游戏画面,并不是新鲜事,不过,这一次是可以无限延长的那种~

花样还不少:


只需用4个颜色通道表示对象
在游戏中,关卡数据以压缩格式存储,通常,每个对象用两个字节来描述位置和类型。
一个字节指定16x16网格中的xy坐标;第二个字节指定对象的类型。比如在第一关的场景中,仅用了12个字节来描述:
07 81 | 47 24 | 57 00 | 63 01 | 77 01 | C9 71
作者为了将关卡编码为16x16的图像,分别设置了4个独立颜色通道:

比如,第一关的截图,就可以表示成这样:

这样的编码方式,既能够涵盖足够多的对象,又不至于太过复杂。
并且,根据关卡中对象的排列方式进行分组,有利于模型进行学习并重现。比如,实心砖用于布置楼梯、砖块则通常水平放置。
此外,将所有对象组织成一个合理的方案,减少生成网络失误对输出结果的负面影响。
比如用硬币代替砖块,影响非常小;而如果用管道或库巴来代替,就会出现问题。
开发者还找出了游戏的一些特点:
管道可以连接地面或一排浮动块;
方块通常用来构建各种尺寸的楼梯;
砖块和问题块,大多排在第3位和第7位;
其他角色一般会分成两三组。
接下来,作者使用TensorFlow作为后端,利用Keras来构建模型,并进行训练。
生成器通过输入的一组特征向量,来生成新的样本图像;鉴别器则区分是训练集中的真实图像,还是生成器伪造的。
随着遍历训练集的次数增加,生成效果也逐渐改善:

最终输出的结果,是这样的:

嗯,效果真的很不错~
想永不通关?用cGAN
现在,只需把一张张“截图”连接起来,你就会得到:
半个库巴、半个管道,以及半个马里奥……

怎么才能无缝拼接,得到连贯的关卡呢?
这就需要利用「有条件的GAN」,把前一个场景作为后一个场景的边界条件。
就像这样:

可以看出,场景的左侧部分,是以第一行图像作为边界条件生成的。
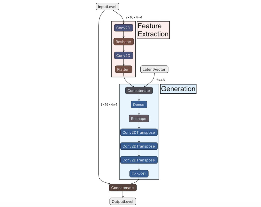
具体来说,首先要在之前的基础上,向生成器输入一组16×4的图像,作为上一个场景的边界部分。
网络架构是这样的:

生成器在输入条件的限制下,生成16x16的图像,然后,把它们与16×4的输入图像进行拼接,再用拼接后的图像来训练鉴别器。

利用16×4图像的不断迭代,最终就能拼接成连续的场景,比如,经过40次迭代的结果:

“不想通关综合症”可能有救了!
开发者表示,虽然效果不是特别完美,但是已经具备了趣味性和可玩性~

是不是和那个“能玩一辈子的游戏”——《马里奥制造》有点像?它同样主打关卡制造,不过是玩家来手动设计。

△马里奥制造2 (图源:游戏官网)
在发布关卡之前,作者必须通关一次,于是有些人就加入隐蔽的“作者通道”,偷个懒直达终点。
不少高手都曾被“马造毒图”难倒,当然如果玩家发现隐蔽通道,就能“偷鸡”通关~
这样“有趣又有毒”的关卡,不知道AI能否构建出来呢?
原文链接:
https://medium.com/@eway/using-a-generative-adversarial-network-to-author-playable-super-mario-bros-levels-223736bd4ce
一位开发者利用GAN(生成对抗网络)创造出无限延伸的《超级马里奥兄弟》游戏关卡。通过编码16x16的图像并训练模型,AI能够学习并重现游戏的布局特点。采用条件GAN,使得场景能够无缝拼接,形成连贯的关卡。尽管效果仍有提升空间,但已具备趣味性和可玩性,让人想起《马里奥制造》的创意玩法。
294

被折叠的 条评论
为什么被折叠?



