杨净 发自 凹非寺
量子位 报道 | 公众号 QbitAI
如何提升PyTorch“炼丹”速度?

最近,有一位名叫Lorenz Kuhn的小哥,分享了他在炼丹过程中总结的17种投入最低、效果最好的提升训练速度的方法,而且基本上都可以直接在PyTorch中进行更改,无需引入额外的库。

不过需要注意的是,这些方法都是假设是在GPU上训练模型。
这一分享在Reddit上得到了600的热度。

接下来,我们便从提速高低开始,依次对这些方法来做介绍。
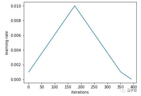
1、选择合适的学习率时间表。
选择的学习率时间表对收敛速度以及模型的泛化性能有很大影响。
Leslie Smith提出的周期性学习速率(CLR)以及 1cycle 策略可以令复杂模型的训练迅速完成。
比如在 cifar10 上训练 resnet-56 时,通过使用 1cycle,迭代次数可以减少10倍,得到与原论文相同的精度。

在最好的情况下,与传统的相比,这个时间表实现了大规模的提速。不过有一个缺点,它们引入了一些额外的超参数。
为什么这样做有效?一种可能的解释是,定期增加学习率有助于更快地穿越损失函数中的鞍点。
2、在DataLoader中使用多个工作程序并固定内存。
使用时torch.utils.data.DataLoader,请设置num_workers > 0,而不是默认值0,和pin_memory=True,而不是默认值False。
英伟达高级工程师Szymon Micacz使用了4个工作程序和固定内存,在单个训练时期内将速度提高了两倍。
需要注意的是,在选择worker数量时,建议将设置为可用GPU数量的四倍。
worker数量的多和少都会导致速度变慢,数量越多还会增加CPU内存消耗
3、批量最大化。
这一方法极具争议。但在通常情况下,使用GPU内存允许的最大批处理量可以加快训练速度。
如果要修改批量大小,还需要调整其他的超参数,比如,学习率。一般来说,将批量大小增加一倍,学习率也提高一倍。
此前有人进行了了一些不同批量大小的实验,通过将批量大小从64增加到512实现了4倍的加速。
4、使用自动混合精度(AMP)。
PyTorch 1.6版本就包括了对 PyTorch 的自动混合精度训练的本地实现。
与其他地方使用的单精度(FP32)相比,某些操作可以在半精度(FP16)上运行得更快,并且不会损失准确性。
随后,让AMP自动决定应以什么样的格式执行操作,这样既可以加快训练速度,也可以减少内存占用。
有研究者发现,在NVIDIA V100 GPU上对一些常见的语言和视觉模型进行基准测试时,使用AMP要比常规的FP32训练的速度提升2倍,最高可提升5.5倍。
目前,只有CUDA ops 可以通过这种方式进行自动广播。

5、使用不同的优化器
比如AdamW,AdamW是带有权重衰减(而不是L2正则化)的Adam,它在错误实现、训练时间都胜过Adam。
此外,还有一些非本地的优化器值得关注,比如,LARS和LAMB。
NVIDA的APEX实现了一些常见优化器(比如Adam)的融合版本,比如Adam。与Adam的PyTorch实现相比,它避免了多次进出GPU内存的过程,产生了5%左右的速度提升。
6、打开cudNN基准测试。
如果你的模型架构保持固定,输入大小保持不变,则可以设置torch.backends.cudnn.benchmark = True,启动 cudNN 自动调整器。
它将对cudNN中计算卷积的多种不同方法进行基准测试,以获得最佳的性能指标。
7、防止CPU和GPU之间频繁传输数据。
注意要经常使用tensor.cpu()将tensors从GPU传输到CPU,.item()和.numpy()也是如此,使用.detach()代替。
如果正在创建一个张量,就可以使用关键字参数device=torch.device(‘cuda:0’)直接将其分配给你的GPU。
如果到传输数据的情境下,可以使用.to(non_blocking=True),只要你在传输后没有任何同步点。
8、使用梯度/激活检查点。
检查点的工作原理,是用计算换取内存。检查点部分不是讲整个计算图的所有中间激活都存储起来向后计算,而不是保存中间激活,在后传中重新计算。
它可以应用到模型的任何部分。
具体来说,在前向传递中,函数将以torch.no_grad()的方式运行,即不存储中间的激活。相反,前向传递会保存输入元组和函数参数。
在后向传递中,检索保存的输入和函数,然后再次对函数进行前向传递计算,现在跟踪中间激活,使用这些激活值计算梯度。
虽然这可能会略微增加你在给定批量大小下的运行时间,但你会显著减少你的内存占用。这反过来又会让你进一步增加你所使用的批次大小,提高GPU的利用率。

9、使用梯度累积。
另一种增加批次大小的方法是在调用optimizer.step()之前,在多个.backward()通道中累积梯度。
这个方法主要是为了规避GPU内存限制而开发的,但不清楚是否有额外的.backward()循环之间的权衡。
10、使用DistributedDataParallel进行多GPU训练。
加速分布式训练的方法可能需要单独写一篇文章,但一个简单的方法是使用 torch.nn.DistributedDataParallel 而不是 torch.nn.DataParallel。
这样做可以让每个GPU将由一个专门的CPU核驱动,避免了DataParallel的GIL问题。
11、将梯度设置为None而不是0。
使用.zero_grad(set_to_none=True)而不是.zero_grad()。
这样做会让内存分配器来处理梯度,而不是主动将它们设置为0,这样会适度加速。
注意,这样做并不是没有副作用的。
12、使用 .as_tensor 而不是 .tensor()
torch.tensor() 总是复制数据。如果你有一个要转换的 numpy 数组,使用 torch.as_tensor() 或 torch.from_numpy() 来避免复制数据。
13、如果不需要,请关闭调试API。
Pytorch提供了很多调试工具,例如autograd.profiler,autograd.grad_check和autograd.anomaly_detection,确保在需要的时候使用它们,不需要时将其关闭,否则他们会拖慢你的训练速度。

14、使用梯度剪裁。
剪裁梯度,可以加速加速收敛。最初是用来避免RNNs中的梯度爆炸,可以使用orch.nn.utils.clipgrad_norm来实现。
目前尚不清楚哪些模型能靠梯度剪裁能够加速多少,但它似乎对RNNs、基于 Transformer 和 ResNets 的架构以及一系列不同的优化器都非常有用。
15、在BatchNorm之前关闭偏置。
这是一个非常简单的方法,在BatchNormalization图层之前关闭图层的偏置。
对于二维卷积层,可以通过将bias关键字设置为False:来完成torch.nn.Conv2d(…, bias=False, …)
16、在验证过程中关闭梯度计算。
在验证期间设置torch.no_grad() 。
17、使用输入和批次归一化。
额外提示,使用JIT来融合逐点操作。
如果你有相邻的逐点操作,可以使用PyTorch JIT将其合并成一个FusionGroup,然后在单个内核上启动,这样可以节省一些内存读写。
不少网友在表达感谢的同时,还分享了自己训练时的小Tips。
比如这位炼丹师分享了第“18”个方法,下载更多的RAM。

还有人提出了两点建议:
1、数据变换 (用于数据增强) 可成为速度提升的另一个来源。一些只使用简单 Python 语句的变换可以通过使用 numba 包来加速。
2、将数据集预处理成单个文件,对速度也有好处。

除了这些,你还有哪些可以提升训练速度的方法?欢迎与我们分享~
传送门:
https://efficientdl.com/faster-deep-learning-in-pytorch-a-guide/#1-consider-using-another-learning-rate-schedule
https://www.reddit.com/r/MachineLearning/comments/kvs1ex/d_here_are_17_ways_of_making_pytorch_training/
— 完 —
本文系网易新闻•网易号特色内容激励计划签约账号【量子位】原创内容,未经账号授权,禁止随意转载。
加入AI社群,拓展你的AI行业人脉
量子位「AI社群」招募中!欢迎AI从业者、关注AI行业的小伙伴们扫码加入,与50000+名好友共同关注人工智能行业发展&技术进展:


量子位 QbitAI · 头条号签约作者
վ'ᴗ' ի 追踪AI技术和产品新动态
一键三连「分享」、「点赞」和「在看」
科技前沿进展日日相见~
12

被折叠的 条评论
为什么被折叠?



