政策红利与市场飞轮共振,大模型竞争从技术单点突破转向生态体系较量
“我的公司需要引入大模型,但该选哪家供应商?”在最近的一场AI产业论坛上,一位制造业企业数字化负责人的疑问道出了当前市场的普遍困惑。
仅仅两年前,这个问题还很简单——大家比拼的是模型参数规模和基准测试分数。而今天,随着36氪研究院最新发布的《2025年中国大模型行业发展研究报告》揭示,中国大模型产业已经进入以CBDG四维生态为核心的新范式。
报告指出,中国大模型企业竞争正从技术和产品的单点对决,转向生态构建、技术研发、行业赋能、商业变现、创新拓展五大能力的全方位较量。这场竞争的背后,是消费者(Consumer)、企业(Business)、设备(Device)与政府(Government)四大维度形成的飞轮效应正在重塑行业格局。
01 新范式崛起:为什么CBDG模型成为解读中国市场的钥匙
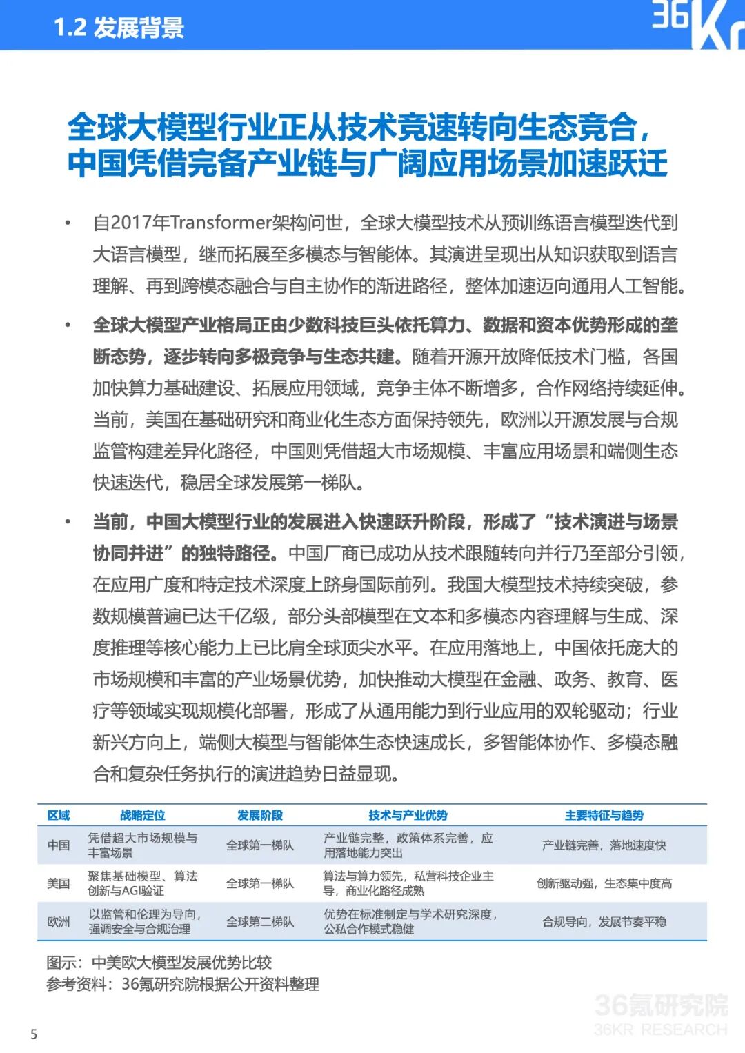
在全球大模型竞技场上,中国市场正在走出一条独特路径。
如果你觉得CBDG这个词有点陌生,可以把它理解为驱动中国大模型发展的四个“车轮”,缺一不可。
与欧美市场不同,中国大模型发展呈现出明显的“复合驱动”特征。报告提出的CBDG模型,恰好解释了这种独特性的来源:
消费者(C端)成为创新试金石。中国庞大的互联网用户群体不仅为模型迭代提供海量数据,其快速演进的数字化习惯也为大模型应用提供了宝贵试验场。目前,中国AI原生应用月活用户已突破2.7亿,月人均使用时长123.6分钟。
企业(B端)是价值实现的主阵地。IDC预测,到2026年,AI驱动的任务自动化将覆盖60%以上企业工作负载。中国各行业迫切的降本增效需求,正驱动大模型与行业Know-how深度融合。
设备(D端)构建生态接口。从AI手机、智能汽车到人形机器人,硬件载体使大模型能力无缝融入物理世界。中国强大的设备制造能力为此提供了坚实基础。
政府(G端)引导方向与秩序。通过顶层设计和公共采购,政府不仅提供初期市场,还为行业发展划定安全可控的红线。
这四个维度形成的飞轮效应十分明显:政策引导催化技术落地,企业赋能提升用户体验,用户反馈反哺模型优化,设备数据助力精准治理。这种闭环使中国大模型产业能在国家战略亟需领域快速形成有效供给。
02 体系化竞争:五大能力维度重构市场格局
当技术差距逐渐收敛,竞争焦点开始转移。
报告构建的大模型企业竞争力评价体系显示,企业的竞争已从单一技术指标比拼,转向五大能力的全面较量。这套体系采用“双核心+双落地+一潜力”的权重结构,精准反映了当前市场竞争的本质。
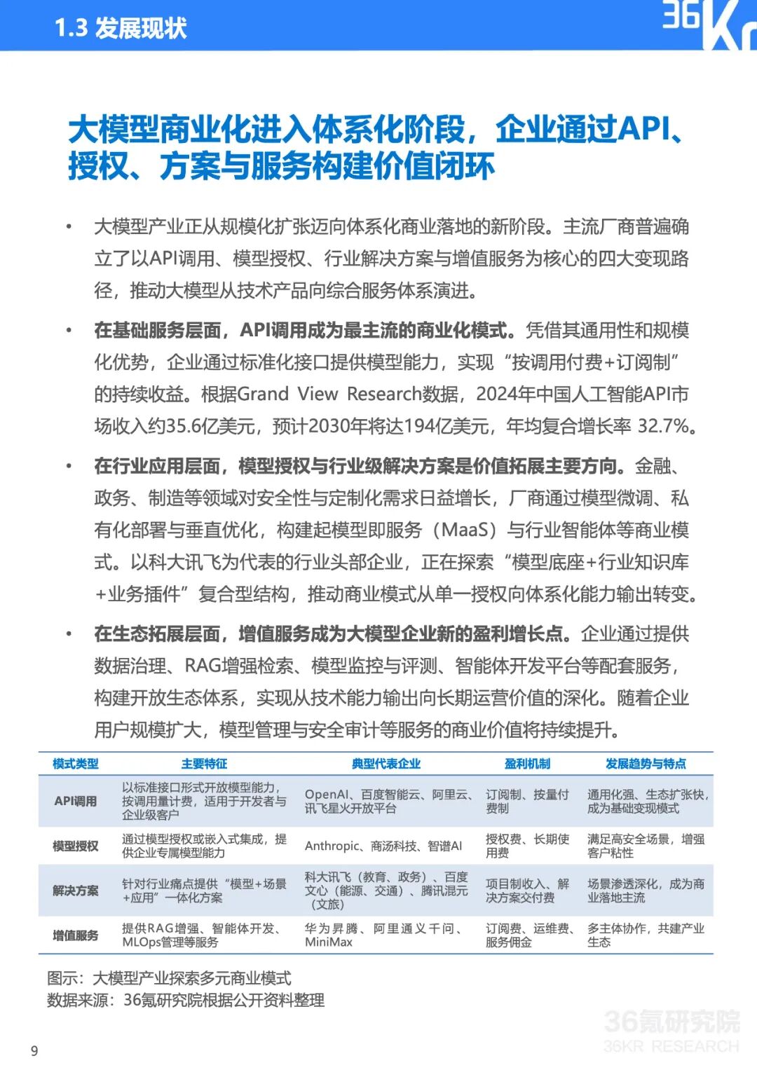
生态构建能力(占25%)成为胜负手。其中,开发者生态从数量积累转向质量提升,API月度调用总量与高质量应用产出率成为关键指标。科大讯飞依托开放平台已汇聚150万+大模型开发者,形成明显的生态规模优势。
客户生态则呈现两种路径:以字节跳动为代表的C端规模路线,通过豆包等应用快速获取用户;以科大讯飞为代表的B/G端价值深耕路线,通过合规底座和场景定制构建高壁垒闭环。2025年第三季度,科大讯飞在中标项目数量和金额上实现双第一。
技术研发能力(占25%)走向实用主义。行业焦点从通用基准测试排名转向特定场景下的技术深度与迭代速度。科大讯飞星火X1深度推理大模型在数学、代码等任务上对标国际顶尖水平,同时在多语种技术上实现突破,支持130+语种问答。
行业赋能能力(占20%)决定商业价值。解决方案是否深度集成行业知识库和工作流,成为衡量实用性的关键。报告中提到,超过80%的企业未来将采用开源大模型,因其能按需定制,更好地满足行业特定需求。
商业变现能力(占20%)进入规模化阶段。2024年可统计的931家央国企开展大模型招标,金额占比达49.8%。政企市场成为变现主阵地,对品牌公信力、服务能力和安全合规要求极高。
创新拓展能力(占10%)抢占未来制高点。具身智能成为共识性方向,到2030年中国市场规模预计达4000亿元。科大讯飞已赋能超500家机器人企业,在机器人语音交互市占率领先。
03 典型案例:三大企业的差异化生存之道
在这场体系化竞争中,头部企业凭借各自优势构建了不同的护城河。
科大讯飞:G/B端深耕构筑壁垒
科大讯飞的“优选G端、做深B端、加强C端”战略思路显现成效。其在政企市场的优势来自于全国产化算力底座和软硬一体解决方案能力。
独创的“通专结合”模式能够灵活调用不同参数规模的模型组合完成复杂任务,为央国企提供高性价比定制化解决方案。同时,通过11个核心赛道27款应用的C端布局,孵化出讯飞星火(MAU超1200万)等百万级应用,形成协同生态。
小编注:这就好比既有“重型武器”应对复杂战役,又有“轻型装备”满足日常需求,这种灵活性在当前市场中极具竞争力。
字节跳动:数据飞轮驱动生态闭环
字节跳动采取全栈AI布局与赛道扫描策略,纵向构建从硬件到应用的全栈能力,横向以C端流量和B端服务双轮驱动。
其核心优势在于将抖音、今日头条等超级App的用户流量转化为AI应用迭代燃料,形成“产品-数据-模型-更好产品”的闭环。截至2025年4月,字节在双端推出超20款应用,布局10个赛道,确保在任何方向崛起时不缺席。
阿里:夸克的用户粘性策略
阿里规避与DeepSeek在通用模型上的正面竞争,将夸克作为尖兵,通过极致体验和功能聚合寻求差异化突围。
夸克从搜索工具转型为“AI工具集”,集成创作、学术、健康等高频场景服务。2025年9月上线的“造点”AI创作平台,采用免费体验+会员减半策略快速积累用户,为后端变现奠定基础。数据显示,夸克AI的次日留存率达52.2%,高于行业平均水平。
04 未来趋势:从多模态认知到具身智能的跨越
报告预测,大模型技术将沿三条路径演进,推动人工智能范式革命。
多模态融合深化,从信息理解迈向世界建模。大模型将打破模态边界,实现对真实世界的结构化认知,成为具身智能理解世界的基础。
智能体化演进,从被动响应迈向自主协同。大模型将进化为能规划、执行与反思的智能体,推动AI由单体模型向多Agent系统演化。
具身智能突破,从虚拟智能迈向现实行动。大模型与机器人系统深度融合,实现认知、决策、行动一体化闭环,支撑机器人在现实场景完成复杂任务。
与此同时,产业竞争重心将由技术突破转向生态整合。随着通用模型标准化,价值链将向下游应用与服务聚集,形成以API服务、MaaS与行业定制为核心的新体系。
结语:生态协同将成为下一个竞争制高点
随着技术差距收敛,中国大模型市场的竞争正从“技术优胜”转向生态协同能力的较量。
未来三年,决定企业市场地位的将不再是单一模型性能,而是其在CBDG生态网络中整合资源、捕捉需求的能力。那些能够打通技术、场景、政策与硬件的企业,将在新一轮产业变革中获得主导权。
对于投资者和从业者而言,理解CBDG模型的内在逻辑,比关注短期技术指标更具战略价值。毕竟,在体系化竞争时代,孤军奋战的企业很难走远,善于协同的生态才能赢得未来。
报告节选
名称:《2025年中国大模型行业发展研究报告-36KR》
格式:PDF
页数:40页
来源:36KR
下载:快速滑到文末,点击“阅读原文”下载完整报告















如何高效转型Al大模型领域?
作为一名在一线互联网行业奋斗多年的老兵,我深知持续学习和进步的重要性,尤其是在复杂且深入的Al大模型开发领域。为什么精准学习如此关键?
- 系统的技术路线图:帮助你从入门到精通,明确所需掌握的知识点。
- 高效有序的学习路径:避免无效学习,节省时间,提升效率。
- 完整的知识体系:建立系统的知识框架,为职业发展打下坚实基础。
AI大模型从业者的核心竞争力
- 持续学习能力:Al技术日新月异,保持学习是关键。
- 跨领域思维:Al大模型需要结合业务场景,具备跨领域思考能力的从业者更受欢迎。
- 解决问题的能力:AI大模型的应用需要解决实际问题,你的编程经验将大放异彩。
以前总有人问我说:老师能不能帮我预测预测将来的风口在哪里?
现在没什么可说了,一定是Al;我们国家已经提出来:算力即国力!
未来已来,大模型在未来必然走向人类的生活中,无论你是前端,后端还是数据分析,都可以在这个领域上来,我还是那句话,在大语言AI模型时代,只要你有想法,你就有结果!只要你愿意去学习,你就能卷动的过别人!
现在,你需要的只是一份清晰的转型计划和一群志同道合的伙伴。作为一名热心肠的互联网老兵,我决定把宝贵的AI知识分享给大家。 至于能学习到多少就看你的学习毅力和能力了 。

第一阶段(10天):初阶应用
该阶段让大家对大模型 AI有一个最前沿的认识,对大模型 AI 的理解超过 95% 的人,可以在相关讨论时发表高级、不跟风、又接地气的见解,别人只会和 AI 聊天,而你能调教 AI,并能用代码将大模型和业务衔接。
- 大模型 AI 能干什么?
- 大模型是怎样获得「智能」的?
- 用好 AI 的核心心法
- 大模型应用业务架构
- 大模型应用技术架构
- 代码示例:向 GPT-3.5 灌入新知识
- 提示工程的意义和核心思想
- Prompt 典型构成
- 指令调优方法论
- 思维链和思维树
- Prompt 攻击和防范
- …
第二阶段(30天):高阶应用
该阶段我们正式进入大模型 AI 进阶实战学习,学会构造私有知识库,扩展 AI 的能力。快速开发一个完整的基于 agent 对话机器人。掌握功能最强的大模型开发框架,抓住最新的技术进展,适合 Python 和 JavaScript 程序员。
- 为什么要做 RAG
- 搭建一个简单的 ChatPDF
- 检索的基础概念
- 什么是向量表示(Embeddings)
- 向量数据库与向量检索
- 基于向量检索的 RAG
- 搭建 RAG 系统的扩展知识
- 混合检索与 RAG-Fusion 简介
- 向量模型本地部署
- …
第三阶段(30天):模型训练
恭喜你,如果学到这里,你基本可以找到一份大模型 AI相关的工作,自己也能训练 GPT 了!通过微调,训练自己的垂直大模型,能独立训练开源多模态大模型,掌握更多技术方案。
到此为止,大概2个月的时间。你已经成为了一名“AI小子”。那么你还想往下探索吗?
- 为什么要做 RAG
- 什么是模型
- 什么是模型训练
- 求解器 & 损失函数简介
- 小实验2:手写一个简单的神经网络并训练它
- 什么是训练/预训练/微调/轻量化微调
- Transformer结构简介
- 轻量化微调
- 实验数据集的构建
- …
第四阶段(20天):商业闭环
对全球大模型从性能、吞吐量、成本等方面有一定的认知,可以在云端和本地等多种环境下部署大模型,找到适合自己的项目/创业方向,做一名被 AI 武装的产品经理。
- 硬件选型
- 带你了解全球大模型
- 使用国产大模型服务
- 搭建 OpenAI 代理
- 热身:基于阿里云 PAI 部署 Stable Diffusion
- 在本地计算机运行大模型
- 大模型的私有化部署
- 基于 vLLM 部署大模型
- 案例:如何优雅地在阿里云私有部署开源大模型
- 部署一套开源 LLM 项目
- 内容安全
- 互联网信息服务算法备案
- …
学习是一个过程,只要学习就会有挑战。天道酬勤,你越努力,就会成为越优秀的自己。
如果你能在15天内完成所有的任务,那你堪称天才。然而,如果你能完成 60-70% 的内容,你就已经开始具备成为一名大模型 AI 的正确特征了。
这份完整版的大模型 AI 学习资料已经上传优快云,朋友们如果需要可以微信扫描下方优快云官方认证二维码免费领取【保证100%免费】

908

被折叠的 条评论
为什么被折叠?



