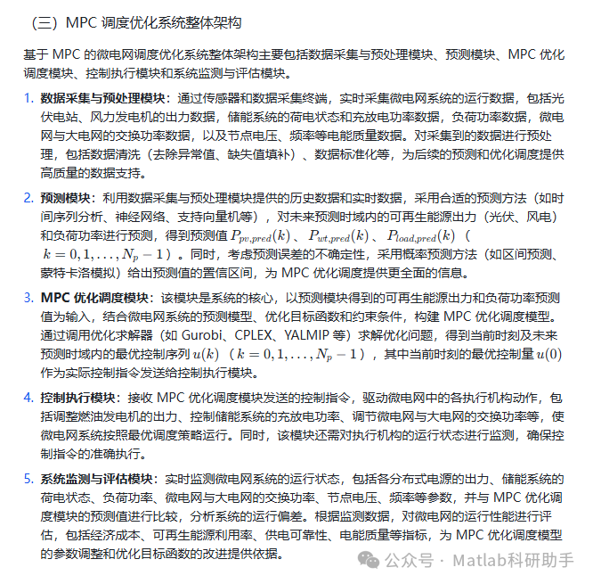
基于模型预测控制(MPC)的微电网调度优化的研究附Matlab代码

✅作者简介:热爱科研的Matlab仿真开发者,擅长数据处理、建模仿真、程序设计、完整代码获取、论文复现及科研仿真。

🍎 往期回顾关注个人主页:Matlab科研工作室

🍊个人信条:格物致知,完整Matlab代码及仿真咨询内容私信。

🔥 内容介绍

一、研究背景与意义

在全球能源危机与环境问题日益严峻的背景下,可再生能源(如太阳能、风能)的开发与利用成为能源领域的重要发展方向。微电网作为整合分布式可再生能源、储能系统及负荷的新型能源系统,能够实现能源的就地生产与消纳,提高能源利用效率,减少对大电网的依赖,在缓解能源供需矛盾、降低碳排放等方面具有重要作用。

然而,微电网在运行过程中面临诸多挑战。一方面,太阳能、风能等可再生能源的出力具有强随机性和间歇性,会导致微电网内部功率波动,影响系统的供电稳定性;另一方面,微电网中的负荷(如居民用电、工业用电)也存在不确定性,进一步增加了调度控制的难度。传统的微电网调度方法,如基于规则的调度、遗传算法优化调度等,往往难以实时应对系统中的动态变化和不确定性。基于规则的调度方法灵活性差,无法根据系统实时状态进行动态调整;遗传算法等智能优化算法虽然具有较好的全局优化能力,但计算复杂度较高,实时性较差,难以满足微电网实时调度的需求。

模型预测控制(MPC)作为一种先进的控制策略,具有滚动优化、反馈校正和处理约束的特点。其核心思想是在每个控制时刻,根据系统当前状态和预测模型,预测未来一段时间内系统的输出,然后通过优化目标函数,在考虑系统约束的情况下,得到当前时刻的最优控制策略。将 MPC 应用于微电网调度优化,能够有效处理可再生能源出力和负荷的不确定性,实时调整分布式电源、储能系统的运行状态,实现微电网的经济、稳定、高效运行,对于推动微电网技术的实际应用和发展具有重要的理论意义和实用价值。

二、模型预测控制 (MPC) 关键技术分析

(一)MPC 的基本原理

MPC 主要由预测模型、滚动优化和反馈校正三个部分组成,其工作流程如下:

  1. 预测模型:根据微电网系统的特性,建立能够描述系统未来动态行为的数学模型。该模型以系统当前时刻及历史时刻的状态变量(如分布式电源出力、储能系统荷电状态、负荷功率等)和控制变量(如分布式电源输出功率调节量、储能系统充放电功率等)为输入,预测未来一段时间内(预测时域)系统的输出变量(如微电网与大电网的交换功率、节点电压、频率等)。常用的预测模型包括线性模型(如状态空间模型)、非线性模型(如机理模型)以及数据驱动模型(如神经网络模型)等。
  1. 滚动优化:在每个控制时刻,以预测模型得到的未来系统输出为基础,结合预先设定的优化目标函数(如最小化微电网运行成本、最小化可再生能源弃电率、最大化供电可靠性等)和系统约束条件(如分布式电源出力限制、储能系统充放电功率及荷电状态限制、微电网与大电网交换功率限制、节点电压及频率约束等),求解一个有限时域内的优化问题,得到当前时刻及未来一段时间内的最优控制序列。但在实际控制中,只执行当前时刻的最优控制量,下一控制时刻则重复上述优化过程。
  1. 反馈校正:由于预测模型存在建模误差、可再生能源出力和负荷的不确定性等因素,预测的系统输出与实际输出之间可能存在偏差。为了提高控制精度,在每个控制时刻,将系统的实际输出与预测输出进行比较,得到偏差信号,然后通过反馈机制对预测模型进行修正,或者调整优化目标函数和约束条件,使下一次的预测和优化更加准确,确保系统的稳定运行。

图片

图片

图片

图片

图片

图片

图片

四、研究中存在的问题与展望

(一)存在的问题

  1. 预测精度对 MPC 调度性能影响较大:MPC 的优化效果高度依赖于可再生能源出力和负荷功率的预测精度。目前,由于可再生能源出力和负荷功率受气象条件、用户行为等多种不确定因素的影响,预测误差仍然较大,尤其是在中长期预测中,预测精度难以满足要求,导致 MPC 的优化调度策略与实际情况存在偏差,影响系统的运行性能。
  1. 优化问题求解复杂度高,实时性有待提升:微电网系统具有多变量、强耦合、非线性等特点,MPC 调度优化问题通常是一个带约束的复杂优化问题,尤其是当系统包含多个分布式电源和储能系统时,优化变量和约束条件的数量大幅增加,导致优化问题的求解复杂度升高,计算时间延长,难以满足微电网实时调度的需求,特别是在控制步长较小的情况下。
  1. 多目标优化中权重系数确定缺乏科学依据:在微电网 MPC 调度优化中,通常需要考虑经济成本、可再生能源利用率、供电可靠性等多个目标,权重系数的选择直接影响多目标优化的结果。目前,权重系数主要依靠经验或试凑法确定,缺乏科学的理论依据和系统的方法,难以保证多目标优化结果的客观性和合理性。
  1. 对极端工况的适应性不足:在极端气象条件(如暴雨、暴雪、台风等)下,可再生能源出力可能骤降或中断,负荷也可能出现异常波动,此时微电网系统面临严重的功率缺额或过剩问题。现有基于 MPC 的微电网调度优化算法在应对此类极端工况时,往往缺乏有效的应急调度策略,系统的安全性和稳定性难以得到保障。

(二)未来展望

  1. 融合先进预测技术提高预测精度:结合大数据分析、机器学习、深度学习等先进技术,构建更精准的可再生能源出力和负荷功率预测模型。例如,采用长短期记忆网络(LSTM)、 gated recurrent unit(GRU)等深度学习模型,充分挖掘历史数据中的时空特征和非线性关系,提高预测精度;同时,引入气象预报数据、用户用电行为数据等多源信息,采用多源数据融合技术,进一步降低预测误差,为 MPC 调度优化提供更可靠的预测数据。
  1. 研究高效优化算法提升实时性:针对 MPC 调度优化问题求解复杂度高的问题,开展高效优化算法研究。一方面,对优化问题进行简化和凸化处理,例如采用线性化近似或凸松弛技术,将非线性、非凸优化问题转化为线性、凸优化问题,降低求解难度;另一方面,开发新型的快速优化算法,如交替方向乘子法(ADMM)、内点法的改进算法等,提高优化问题的求解速度。此外,利用硬件加速技术(如 FPGA、GPU)对优化算法进行并行计算加速,进一步提升 MPC 调度优化的实时性。
  1. 探索科学的多目标权重确定方法:研究基于层次分析法(AHP)、熵权法、模糊综合评价法等系统工程方法的权重系数确定方法,结合微电网的实际运行需求和不同利益主体(如微电网运营商、用户、电网公司)的偏好,建立科学的权重系数确定模型,实现多目标优化权重系数的合理分配。同时,开展多目标优化算法的研究。

⛳️ 运行结果

图片

图片

图片

🔗 参考文献

[1] 肖浩,裴玮,孔力.基于模型预测控制的微电网多时间尺度协调优化调度[J].电力系统自动化, 2016, 40(18):8.DOI:10.7500/AEPS20151123008.

[2] 肖斐,艾芊.基于模型预测控制的微电网多时间尺度需求响应资源优化调度[J].电力自动化设备, 2018, 38(5):7.DOI:10.16081/j.issn.1006-6047.2018.05.027.

[3] 吴成辉,林声宏,夏成军,等.基于模型预测控制的微电网群分布式优化调度[J].电网技术, 2020, v.44;No.435(02):159-167.DOI:10.13335/j.1000-3673.pst.2019.0772.

📣 部分代码

🎈 部分理论引用网络文献,若有侵权联系博主删除

 👇 关注我领取海量matlab电子书和数学建模资料 

🏆团队擅长辅导定制多种科研领域MATLAB仿真,助力科研梦:

🌈 各类智能优化算法改进及应用
生产调度、经济调度、装配线调度、充电优化、车间调度、发车优化、水库调度、三维装箱、物流选址、货位优化、公交排班优化、充电桩布局优化、车间布局优化、集装箱船配载优化、水泵组合优化、解医疗资源分配优化、设施布局优化、可视域基站和无人机选址优化、背包问题、 风电场布局、时隙分配优化、 最佳分布式发电单元分配、多阶段管道维修、 工厂-中心-需求点三级选址问题、 应急生活物质配送中心选址、 基站选址、 道路灯柱布置、 枢纽节点部署、 输电线路台风监测装置、 集装箱调度、 机组优化、 投资优化组合、云服务器组合优化、 天线线性阵列分布优化、CVRP问题、VRPPD问题、多中心VRP问题、多层网络的VRP问题、多中心多车型的VRP问题、 动态VRP问题、双层车辆路径规划(2E-VRP)、充电车辆路径规划(EVRP)、油电混合车辆路径规划、混合流水车间问题、 订单拆分调度问题、 公交车的调度排班优化问题、航班摆渡车辆调度问题、选址路径规划问题、港口调度、港口岸桥调度、停机位分配、机场航班调度、泄漏源定位
🌈 机器学习和深度学习时序、回归、分类、聚类和降维

2.1 bp时序、回归预测和分类

2.2 ENS声神经网络时序、回归预测和分类

2.3 SVM/CNN-SVM/LSSVM/RVM支持向量机系列时序、回归预测和分类

2.4 CNN|TCN|GCN卷积神经网络系列时序、回归预测和分类

2.5 ELM/KELM/RELM/DELM极限学习机系列时序、回归预测和分类
2.6 GRU/Bi-GRU/CNN-GRU/CNN-BiGRU门控神经网络时序、回归预测和分类

2.7 ELMAN递归神经网络时序、回归\预测和分类

2.8 LSTM/BiLSTM/CNN-LSTM/CNN-BiLSTM/长短记忆神经网络系列时序、回归预测和分类

2.9 RBF径向基神经网络时序、回归预测和分类

2.10 DBN深度置信网络时序、回归预测和分类
2.11 FNN模糊神经网络时序、回归预测
2.12 RF随机森林时序、回归预测和分类
2.13 BLS宽度学习时序、回归预测和分类
2.14 PNN脉冲神经网络分类
2.15 模糊小波神经网络预测和分类
2.16 时序、回归预测和分类
2.17 时序、回归预测预测和分类
2.18 XGBOOST集成学习时序、回归预测预测和分类
2.19 Transform各类组合时序、回归预测预测和分类
方向涵盖风电预测、光伏预测、电池寿命预测、辐射源识别、交通流预测、负荷预测、股价预测、PM2.5浓度预测、电池健康状态预测、用电量预测、水体光学参数反演、NLOS信号识别、地铁停车精准预测、变压器故障诊断
🌈图像处理方面
图像识别、图像分割、图像检测、图像隐藏、图像配准、图像拼接、图像融合、图像增强、图像压缩感知
🌈 路径规划方面
旅行商问题(TSP)、车辆路径问题(VRP、MVRP、CVRP、VRPTW等)、无人机三维路径规划、无人机协同、无人机编队、机器人路径规划、栅格地图路径规划、多式联运运输问题、 充电车辆路径规划(EVRP)、 双层车辆路径规划(2E-VRP)、 油电混合车辆路径规划、 船舶航迹规划、 全路径规划规划、 仓储巡逻
🌈 无人机应用方面
无人机路径规划、无人机控制、无人机编队、无人机协同、无人机任务分配、无人机安全通信轨迹在线优化、车辆协同无人机路径规划
🌈 通信方面
传感器部署优化、通信协议优化、路由优化、目标定位优化、Dv-Hop定位优化、Leach协议优化、WSN覆盖优化、组播优化、RSSI定位优化、水声通信、通信上传下载分配
🌈 信号处理方面
信号识别、信号加密、信号去噪、信号增强、雷达信号处理、信号水印嵌入提取、肌电信号、脑电信号、信号配时优化、心电信号、DOA估计、编码译码、变分模态分解、管道泄漏、滤波器、数字信号处理+传输+分析+去噪、数字信号调制、误码率、信号估计、DTMF、信号检测
🌈电力系统方面
微电网优化、无功优化、配电网重构、储能配置、有序充电、MPPT优化、家庭用电
🌈 元胞自动机方面
交通流 人群疏散 病毒扩散 晶体生长 金属腐蚀
🌈 雷达方面
卡尔曼滤波跟踪、航迹关联、航迹融合、SOC估计、阵列优化、NLOS识别
🌈 车间调度
零等待流水车间调度问题NWFSP 、 置换流水车间调度问题PFSP、 混合流水车间调度问题HFSP 、零空闲流水车间调度问题NIFSP、分布式置换流水车间调度问题 DPFSP、阻塞流水车间调度问题BFSP

👇

评论
添加红包

请填写红包祝福语或标题

红包个数最小为10个

红包金额最低5元

当前余额3.43前往充值 >
需支付:10.00
成就一亿技术人!
领取后你会自动成为博主和红包主的粉丝 规则
hope_wisdom
发出的红包
实付
使用余额支付
点击重新获取
扫码支付
钱包余额 0

抵扣说明:

1.余额是钱包充值的虚拟货币,按照1:1的比例进行支付金额的抵扣。
2.余额无法直接购买下载,可以购买VIP、付费专栏及课程。

余额充值