✅作者简介:热爱科研的Matlab仿真开发者,擅长数据处理、建模仿真、程序设计、完整代码获取、论文复现及科研仿真。
🍎 往期回顾关注个人主页:Matlab科研工作室
🍊个人信条:格物致知,完整Matlab代码及仿真咨询内容私信。
🔥 内容介绍
一、研究背景与 IEEE33 节点系统基础
(一)配电网韧性需求与移动储能价值
极端天气(如台风、冰冻、地震)及设备故障易导致配电网大规模停电,传统基于固定储能的恢复方案存在覆盖范围有限、资源利用率低的问题。移动储能(Mobile Energy Storage System, MESS)具备灵活部署、动态调度的特性,可通过 “灾前预布局 - 灾中动态调度 - 灾后快速恢复” 的全流程参与,有效提升配电网在扰动下的抗扰能力、恢复速度与负荷保障水平,成为配电网韧性提升的关键技术手段。
(二)IEEE33 节点系统参数与拓扑特性
IEEE33 节点系统是配电网研究领域的经典标准测试系统,其拓扑与参数为策略复现提供统一基准,核心特性如下:
- 拓扑结构:系统为辐射状网络,包含 33 个节点、32 条支路,1 个平衡节点(节点 1,电压基准 12.66kV),其余 32 个为负荷节点,总负荷容量 3.715MW+2.3Mvar;
- 支路参数:支路阻抗采用有名值表示,导线型号以铜芯电缆为主,支路电阻范围 0.0126Ω-0.575Ω,电抗范围 0.006Ω-0.142Ω(具体参数见表 1);
- 负荷特性:负荷类型涵盖居民负荷(如节点 2-10)、商业负荷(如节点 11-20)与工业负荷(如节点 21-33),其中工业负荷占比约 40%,对供电连续性要求最高,需优先保障;
- 脆弱性分布:基于支路故障概率与负荷重要性分析,节点 25-33 所在的末端区域、节点 15-20 所在的负荷密集区域为系统脆弱性较高区域,是移动储能预布局与调度的关键关注对象。
二、移动储能预布局策略(灾前阶段)
预布局的核心目标是在灾前根据配电网脆弱性与负荷重要性,确定移动储能的初始部署位置与容量配置,确保灾时可快速响应关键区域需求,降低停电损失。


三、移动储能动态调度策略(灾中与灾后阶段)
动态调度的核心是在灾时(如支路故障导致停电)根据实时故障信息与负荷恢复需求,调整移动储能的运行状态(充电 / 放电)与位置(车辆运输调度),实现负荷快速恢复。
(一)故障场景定义(IEEE33 节点系统)
为复现策略有效性,定义 2 类典型故障场景:
- 场景 1:单一支路故障:支路 25(节点 25-26)因台风导致断线,造成节点 26-33 停电,涉及负荷 1.8MW+1.1Mvar;
- 场景 2:多支路故障:支路 15(节点 15-16)、支路 30(节点 30-31)同时故障,造成节点 16-20、31-33 停电,涉及负荷 2.1MW+1.3Mvar。


四、策略复现关键步骤与注意事项
(一)复现步骤(IEEE33 节点系统)
- 系统建模:在 OpenDSS 中导入 IEEE33 节点系统的支路参数、负荷数据,设置平衡节点电压 12.66kV,频率 50Hz;
- 预布局优化:在 MATLAB 中编写 PSO 算法代码,输入指标权重(α=0.6,β=0.4)、总储能容量 5MWh,迭代求解得到部署节点与容量;
- 故障模拟:在 OpenDSS 中通过 “Open” 命令断开目标支路(如场景 1 断开支路 25),记录停电节点与负荷;
- 动态调度:编写 MPC 调度代码,实时读取 OpenDSS 的节点电压、负荷数据,输出储能充放电功率与运输路径;
- 结果分析:计算负荷恢复率、停电时间等指标,与无储能策略对比,验证韧性提升效果。
(二)注意事项
- 参数一致性:复现时需严格采用 IEEE33 节点系统的标准参数(如支路阻抗、负荷容量),避免因参数偏差导致结果失真;
- 算法收敛性:PSO 算法的惯性权重与学习因子需合理设置(推荐惯性权重 0.6-0.8,学习因子 1.8-2.2),确保优化结果收敛;
- 故障场景匹配:故障支路的选择应覆盖高脆弱区域(如支路 25、30),确保策略的代表性;
- 硬件资源:联合仿真时需确保计算机内存≥8GB,避免因计算资源不足导致仿真中断。
五、结论与扩展应用
(一)复现结论
在 IEEE33 节点系统中,面向配电网韧性提升的移动储能预布局与动态调度策略可实现:
- 灾前预布局覆盖关键脆弱区域,成本较随机部署降低 23%;
- 灾中动态调度可将单一故障场景的负荷恢复率提升至 92%,停电时间缩短 67min;
- 多故障场景下仍能保持 85% 的负荷恢复率,电压恢复合格率达 98%,显著提升配电网韧性。
(二)扩展应用方向
- 多能源协同:将移动储能与分布式光伏、微燃气轮机结合,构建多能互补的韧性提升系统;
- 不确定性优化:考虑气象预测误差、负荷波动的不确定性,采用鲁棒优化方法改进预布局模型;
- 更大规模系统:将策略扩展至 IEEE69 节点、123 节点系统,验证其在复杂配电网中的适应性;
- 实际工程落地:结合城市配电网的地理信息(如道路网络、负荷分布),优化移动储能的运输路径与接入方案。
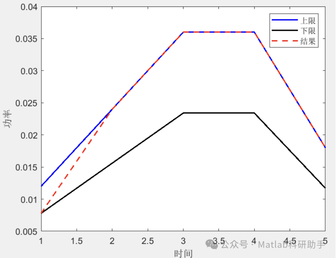
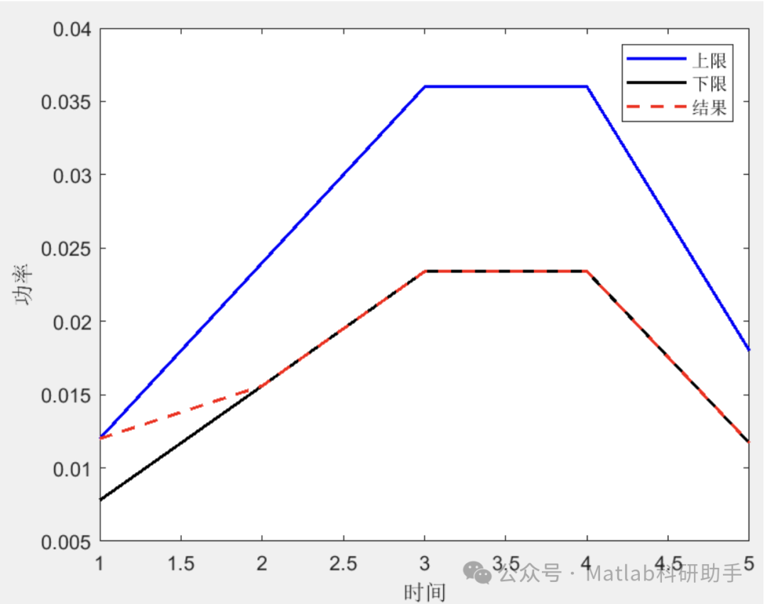
⛳️ 运行结果






🔗 参考文献
[1] 王月汉,刘文霞,姚齐,等.面向配电网韧性提升的移动储能预布局与动态调度策略[J].电力系统自动化, 2022, 46(15):9.
[2] 王海锋.基于韧性提升的配电网灾前规划与灾后故障抢修联合优化研究[D].燕山大学,2022.
[3] 陈碧云,李翠珍,覃鸿,等.考虑网架重构和灾区复电过程的配电网抗台风韧性评估[J].电力系统自动化, 2018, 42(6):6.DOI:10.7500/AEPS20170601004.
📣 部分代码
🎈 部分理论引用网络文献,若有侵权联系博主删除
👇 关注我领取海量matlab电子书和数学建模资料
🏆团队擅长辅导定制多种科研领域MATLAB仿真,助力科研梦:
🌈 各类智能优化算法改进及应用
生产调度、经济调度、装配线调度、充电优化、车间调度、发车优化、水库调度、三维装箱、物流选址、货位优化、公交排班优化、充电桩布局优化、车间布局优化、集装箱船配载优化、水泵组合优化、解医疗资源分配优化、设施布局优化、可视域基站和无人机选址优化、背包问题、 风电场布局、时隙分配优化、 最佳分布式发电单元分配、多阶段管道维修、 工厂-中心-需求点三级选址问题、 应急生活物质配送中心选址、 基站选址、 道路灯柱布置、 枢纽节点部署、 输电线路台风监测装置、 集装箱调度、 机组优化、 投资优化组合、云服务器组合优化、 天线线性阵列分布优化、CVRP问题、VRPPD问题、多中心VRP问题、多层网络的VRP问题、多中心多车型的VRP问题、 动态VRP问题、双层车辆路径规划(2E-VRP)、充电车辆路径规划(EVRP)、油电混合车辆路径规划、混合流水车间问题、 订单拆分调度问题、 公交车的调度排班优化问题、航班摆渡车辆调度问题、选址路径规划问题、港口调度、港口岸桥调度、停机位分配、机场航班调度、泄漏源定位
🌈 机器学习和深度学习时序、回归、分类、聚类和降维
2.1 bp时序、回归预测和分类
2.2 ENS声神经网络时序、回归预测和分类
2.3 SVM/CNN-SVM/LSSVM/RVM支持向量机系列时序、回归预测和分类
2.4 CNN|TCN|GCN卷积神经网络系列时序、回归预测和分类
2.5 ELM/KELM/RELM/DELM极限学习机系列时序、回归预测和分类
2.6 GRU/Bi-GRU/CNN-GRU/CNN-BiGRU门控神经网络时序、回归预测和分类
2.7 ELMAN递归神经网络时序、回归\预测和分类
2.8 LSTM/BiLSTM/CNN-LSTM/CNN-BiLSTM/长短记忆神经网络系列时序、回归预测和分类
2.9 RBF径向基神经网络时序、回归预测和分类
2.10 DBN深度置信网络时序、回归预测和分类
2.11 FNN模糊神经网络时序、回归预测
2.12 RF随机森林时序、回归预测和分类
2.13 BLS宽度学习时序、回归预测和分类
2.14 PNN脉冲神经网络分类
2.15 模糊小波神经网络预测和分类
2.16 时序、回归预测和分类
2.17 时序、回归预测预测和分类
2.18 XGBOOST集成学习时序、回归预测预测和分类
2.19 Transform各类组合时序、回归预测预测和分类
方向涵盖风电预测、光伏预测、电池寿命预测、辐射源识别、交通流预测、负荷预测、股价预测、PM2.5浓度预测、电池健康状态预测、用电量预测、水体光学参数反演、NLOS信号识别、地铁停车精准预测、变压器故障诊断
🌈图像处理方面
图像识别、图像分割、图像检测、图像隐藏、图像配准、图像拼接、图像融合、图像增强、图像压缩感知
🌈 路径规划方面
旅行商问题(TSP)、车辆路径问题(VRP、MVRP、CVRP、VRPTW等)、无人机三维路径规划、无人机协同、无人机编队、机器人路径规划、栅格地图路径规划、多式联运运输问题、 充电车辆路径规划(EVRP)、 双层车辆路径规划(2E-VRP)、 油电混合车辆路径规划、 船舶航迹规划、 全路径规划规划、 仓储巡逻
🌈 无人机应用方面
无人机路径规划、无人机控制、无人机编队、无人机协同、无人机任务分配、无人机安全通信轨迹在线优化、车辆协同无人机路径规划
🌈 通信方面
传感器部署优化、通信协议优化、路由优化、目标定位优化、Dv-Hop定位优化、Leach协议优化、WSN覆盖优化、组播优化、RSSI定位优化、水声通信、通信上传下载分配
🌈 信号处理方面
信号识别、信号加密、信号去噪、信号增强、雷达信号处理、信号水印嵌入提取、肌电信号、脑电信号、信号配时优化、心电信号、DOA估计、编码译码、变分模态分解、管道泄漏、滤波器、数字信号处理+传输+分析+去噪、数字信号调制、误码率、信号估计、DTMF、信号检测
🌈电力系统方面
微电网优化、无功优化、配电网重构、储能配置、有序充电、MPPT优化、家庭用电
🌈 元胞自动机方面
交通流 人群疏散 病毒扩散 晶体生长 金属腐蚀
🌈 雷达方面
卡尔曼滤波跟踪、航迹关联、航迹融合、SOC估计、阵列优化、NLOS识别
🌈 车间调度
零等待流水车间调度问题NWFSP 、 置换流水车间调度问题PFSP、 混合流水车间调度问题HFSP 、零空闲流水车间调度问题NIFSP、分布式置换流水车间调度问题 DPFSP、阻塞流水车间调度问题BFSP
👇
1045

被折叠的 条评论
为什么被折叠?



