✅作者简介:热爱科研的Matlab仿真开发者,擅长数据处理、建模仿真、程序设计、完整代码获取、论文复现及科研仿真。
🍎 往期回顾关注个人主页:Matlab科研工作室
🍊个人信条:格物致知,完整Matlab代码及仿真咨询内容私信。
🔥 内容介绍
一、研究背景与意义
在图像处理领域,图像增强技术作为预处理的核心环节,旨在通过改善图像的视觉效果或突出关键特征,为后续的目标检测、分割、识别等任务提供高质量数据支撑。实际采集的图像常因光照不均、设备噪声、场景复杂等因素,存在局部对比度低、细节信息模糊等问题,例如医学影像中的视网膜图像(黄斑区域灰度低、血管与背景对比度差异小)、遥感图像中的地物阴影区域、工业质检图像中的缺陷细节等,这些问题严重影响后续处理的精度与效率。
传统的全局对比度增强算法(如全局直方图均衡化,Global Histogram Equalization, GHE)通过拉伸全局灰度分布来提升对比度,但存在过度增强噪声、丢失局部细节、导致图像整体失真等缺陷。例如,GHE 在处理视网膜图像时,会过度提亮视盘高灰度区域,同时压缩末梢血管与背景的灰度差异,反而掩盖细血管细节。为解决这一问题,局部直方图均衡化(Local Histogram Equalization, LHE)应运而生,其通过将图像划分为多个子块并分别进行直方图均衡化,实现局部对比度提升。然而,LHE 易出现 “块效应”(子块边界灰度突变)和 “过增强”(局部噪声被放大)问题,限制了其在高精度图像处理场景中的应用。
对比度受限的自适应直方图均衡化(Contrast-Limited Adaptive Histogram Equalization, CLAHE)作为 LHE 的改进算法,通过引入对比度限制机制与插值平滑策略,有效抑制了块效应与过增强问题,在医学影像、遥感探测、工业检测等领域展现出显著优势。深入研究 CLAHE 算法的直方图增强原理、参数优化方法及性能提升策略,不仅能够丰富局部对比度增强的理论体系,还能为解决复杂场景下的图像细节增强问题提供技术支撑,尤其对医学影像中细微结构(如视网膜末梢血管、CT 图像中的微小病灶)的清晰化具有重要的实际应用价值。
二、CLAHE 算法的核心原理






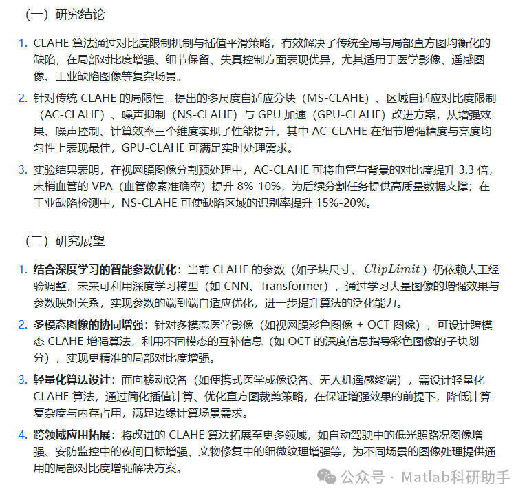
四、结论与展望

⛳️ 运行结果

🔗 参考文献
[1] 张璞,王英,王苏苏.基于CLAHE变换的低对比度图像增强改进算法[J].青岛大学学报:工程技术版, 2011, 26(4):4.DOI:10.3969/j.issn.1006-9798.2011.04.013.
[2] 赵建军,熊馨,张磊,等.基于CLAHE和top-hat变换的手背静脉图像增强算法[J].激光与红外, 2009, 39(2):3.DOI:10.3969/j.issn.1001-5078.2009.02.028.
[3] 周雪智.图像增强算法研究及其在图像去雾中的应用[D].湖南师范大学[2025-11-23].DOI:CNKI:CDMD:2.1015.376708.
📣 部分代码
🎈 部分理论引用网络文献,若有侵权联系博主删除
👇 关注我领取海量matlab电子书和数学建模资料
🏆团队擅长辅导定制多种科研领域MATLAB仿真,助力科研梦:
🌈 各类智能优化算法改进及应用
生产调度、经济调度、装配线调度、充电优化、车间调度、发车优化、水库调度、三维装箱、物流选址、货位优化、公交排班优化、充电桩布局优化、车间布局优化、集装箱船配载优化、水泵组合优化、解医疗资源分配优化、设施布局优化、可视域基站和无人机选址优化、背包问题、 风电场布局、时隙分配优化、 最佳分布式发电单元分配、多阶段管道维修、 工厂-中心-需求点三级选址问题、 应急生活物质配送中心选址、 基站选址、 道路灯柱布置、 枢纽节点部署、 输电线路台风监测装置、 集装箱调度、 机组优化、 投资优化组合、云服务器组合优化、 天线线性阵列分布优化、CVRP问题、VRPPD问题、多中心VRP问题、多层网络的VRP问题、多中心多车型的VRP问题、 动态VRP问题、双层车辆路径规划(2E-VRP)、充电车辆路径规划(EVRP)、油电混合车辆路径规划、混合流水车间问题、 订单拆分调度问题、 公交车的调度排班优化问题、航班摆渡车辆调度问题、选址路径规划问题、港口调度、港口岸桥调度、停机位分配、机场航班调度、泄漏源定位
🌈 机器学习和深度学习时序、回归、分类、聚类和降维
2.1 bp时序、回归预测和分类
2.2 ENS声神经网络时序、回归预测和分类
2.3 SVM/CNN-SVM/LSSVM/RVM支持向量机系列时序、回归预测和分类
2.4 CNN|TCN|GCN卷积神经网络系列时序、回归预测和分类
2.5 ELM/KELM/RELM/DELM极限学习机系列时序、回归预测和分类
2.6 GRU/Bi-GRU/CNN-GRU/CNN-BiGRU门控神经网络时序、回归预测和分类
2.7 ELMAN递归神经网络时序、回归\预测和分类
2.8 LSTM/BiLSTM/CNN-LSTM/CNN-BiLSTM/长短记忆神经网络系列时序、回归预测和分类
2.9 RBF径向基神经网络时序、回归预测和分类
2.10 DBN深度置信网络时序、回归预测和分类
2.11 FNN模糊神经网络时序、回归预测
2.12 RF随机森林时序、回归预测和分类
2.13 BLS宽度学习时序、回归预测和分类
2.14 PNN脉冲神经网络分类
2.15 模糊小波神经网络预测和分类
2.16 时序、回归预测和分类
2.17 时序、回归预测预测和分类
2.18 XGBOOST集成学习时序、回归预测预测和分类
2.19 Transform各类组合时序、回归预测预测和分类
方向涵盖风电预测、光伏预测、电池寿命预测、辐射源识别、交通流预测、负荷预测、股价预测、PM2.5浓度预测、电池健康状态预测、用电量预测、水体光学参数反演、NLOS信号识别、地铁停车精准预测、变压器故障诊断
🌈图像处理方面
图像识别、图像分割、图像检测、图像隐藏、图像配准、图像拼接、图像融合、图像增强、图像压缩感知
🌈 路径规划方面
旅行商问题(TSP)、车辆路径问题(VRP、MVRP、CVRP、VRPTW等)、无人机三维路径规划、无人机协同、无人机编队、机器人路径规划、栅格地图路径规划、多式联运运输问题、 充电车辆路径规划(EVRP)、 双层车辆路径规划(2E-VRP)、 油电混合车辆路径规划、 船舶航迹规划、 全路径规划规划、 仓储巡逻
🌈 无人机应用方面
无人机路径规划、无人机控制、无人机编队、无人机协同、无人机任务分配、无人机安全通信轨迹在线优化、车辆协同无人机路径规划
🌈 通信方面
传感器部署优化、通信协议优化、路由优化、目标定位优化、Dv-Hop定位优化、Leach协议优化、WSN覆盖优化、组播优化、RSSI定位优化、水声通信、通信上传下载分配
🌈 信号处理方面
信号识别、信号加密、信号去噪、信号增强、雷达信号处理、信号水印嵌入提取、肌电信号、脑电信号、信号配时优化、心电信号、DOA估计、编码译码、变分模态分解、管道泄漏、滤波器、数字信号处理+传输+分析+去噪、数字信号调制、误码率、信号估计、DTMF、信号检测
🌈电力系统方面
微电网优化、无功优化、配电网重构、储能配置、有序充电、MPPT优化、家庭用电
🌈 元胞自动机方面
交通流 人群疏散 病毒扩散 晶体生长 金属腐蚀
🌈 雷达方面
卡尔曼滤波跟踪、航迹关联、航迹融合、SOC估计、阵列优化、NLOS识别
🌈 车间调度
零等待流水车间调度问题NWFSP 、 置换流水车间调度问题PFSP、 混合流水车间调度问题HFSP 、零空闲流水车间调度问题NIFSP、分布式置换流水车间调度问题 DPFSP、阻塞流水车间调度问题BFSP
👇
954

被折叠的 条评论
为什么被折叠?



