✅作者简介:热爱科研的Matlab仿真开发者,擅长数据处理、建模仿真、程序设计、完整代码获取、论文复现及科研仿真。
🍎 往期回顾关注个人主页:Matlab科研工作室
🍊个人信条:格物致知,完整Matlab代码及仿真咨询内容私信。
🔥 内容介绍
随着物联网、5G/6G 通信以及人工智能技术的飞速发展,无人机(Unmanned Aerial Vehicle, UAV)凭借其灵活性高、部署便捷、覆盖范围广等优势,在抢险救灾、环境监测、智慧城市、农业植保等众多领域得到了广泛应用。然而,无人机通常受限于电池容量,续航能力成为制约其性能发挥的关键瓶颈。同时,无人机在执行复杂任务时,如高清图像实时处理、目标识别与追踪等,需要强大的计算能力支持,而无人机自身携带的计算资源往往有限。
多接入边缘计算(Multi - Access Edge Computing, MEC)将计算资源部署在网络边缘,能够为终端设备提供低延迟、高带宽的计算服务,有效缓解终端设备计算资源不足的问题。将 MEC 技术与无人机相结合,构建多无人机多接入边缘计算系统,可实现无人机任务的高效处理。但在该系统中,多个无人机同时接入边缘节点会带来频谱资源紧张、通信能耗过高的问题。
非正交多址接入(Non - Orthogonal Multiple Access, NOMA)技术通过在同一时频资源上为多个用户分配不同的功率,实现多用户的非正交传输,能够显著提高频谱利用率,增加系统接入用户数。将 NOMA 技术应用于多无人机多接入边缘计算系统,有望在提升频谱效率的同时,降低无人机的通信能耗,从而延长无人机的续航时间。因此,研究采用 NOMA 的节能多无人机多接入边缘计算具有重要的理论意义和实际应用价值。
一、系统架构
采用 NOMA 的节能多无人机多接入边缘计算系统主要由无人机集群、边缘服务器(Edge Server, ES)和核心网络组成,其架构如图 1 所示(此处仅为描述,实际无图)。
1.1 无人机集群
无人机集群由多个具备感知、通信和一定计算能力的无人机组成。每个无人机都配备有无线通信模块、传感器(如摄像头、GPS 等)以及小型计算单元。无人机负责执行具体的任务,如数据采集、目标监测等,并将采集到的数据或需要处理的任务通过无线通信发送给边缘服务器,或在本地进行部分计算处理。在 NOMA 技术的支持下,多个无人机可以共享相同的时频资源,通过功率域的区分实现与边缘服务器的通信。
1.2 边缘服务器
边缘服务器部署在靠近无人机集群的位置,如基站、通信塔或地面控制中心等。它拥有较强的计算、存储和通信能力,能够为无人机提供低延迟的计算服务。边缘服务器接收无人机发送的任务数据,进行计算处理后将结果返回给相应的无人机。同时,边缘服务器还负责对无人机的接入进行管理,包括 NOMA 功率分配、资源调度以及任务卸载策略的制定等,以实现系统的节能目标。
1.3 核心网络
核心网络主要负责边缘服务器与其他网络节点(如云端服务器)之间的通信和数据交互。当边缘服务器的计算资源不足时,可将部分复杂任务卸载到云端服务器进行处理。核心网络为整个系统提供了广域的连接和协同能力,确保任务处理的高效性和可靠性。
二、关键技术
2.1 NOMA 技术在多无人机通信中的应用
NOMA 技术的核心思想是在发送端采用功率域复用,为不同的无人机分配不同的发射功率,使得多个无人机的信号在同一时频资源上叠加传输;在接收端(边缘服务器)通过 successive interference cancellation(SIC)技术对接收信号进行解码,先解码功率较高的信号,然后将其从接收信号中减去,再解码功率较低的信号,以此实现多用户信号的分离。
在多无人机场景中,由于无人机的位置不断变化,其与边缘服务器之间的信道条件也会随之改变。因此,需要根据无人机的信道状态动态调整功率分配方案。通常,信道条件较差的无人机被分配较高的发射功率,信道条件较好的无人机被分配较低的发射功率,以保证每个无人机的通信质量。这种动态功率分配策略不仅能够提高频谱利用率,还能减少无人机的通信能耗,因为信道条件好的无人机可以用较低的功率实现可靠通信。
2.2 任务卸载技术
任务卸载是多接入边缘计算的关键技术之一,指的是无人机将自身难以处理或处理成本过高(如能耗过大、延迟过长)的任务部分或全部卸载到边缘服务器进行处理。在采用 NOMA 的多无人机系统中,任务卸载需要与 NOMA 通信技术紧密结合,以实现节能和低延迟的目标。
任务卸载决策包括是否卸载、卸载多少以及卸载到哪个边缘服务器等问题。对于每个无人机,需要综合考虑本地计算能耗、通信能耗以及任务处理延迟等因素,做出最优的卸载决策。例如,对于计算复杂度低、实时性要求不高的任务,无人机可以选择在本地处理,以避免通信能耗;对于计算复杂度高、实时性要求高的任务,则需要卸载到边缘服务器处理。
在多个无人机同时进行任务卸载时,边缘服务器需要对任务进行调度和资源分配,合理安排计算资源的使用,避免出现资源拥堵的情况。同时,结合 NOMA 技术的功率分配,优化无人机的通信链路,减少任务卸载过程中的通信延迟和能耗。
2.3 资源分配技术
资源分配包括计算资源分配和无线资源分配。计算资源分配是指边缘服务器将其 CPU、内存等计算资源合理分配给各个无人机的卸载任务,以最小化任务处理延迟和边缘服务器的能耗。无线资源分配主要涉及 NOMA 系统中的时频资源分配和功率分配,以提高频谱利用率,降低无人机的通信能耗。
在计算资源分配方面,可以采用优化算法,如基于凸优化、博弈论或强化学习的方法,根据任务的计算需求、优先级以及边缘服务器的资源状况,制定最优的资源分配策略。例如,对于优先级高、处理时间紧迫的任务,分配更多的计算资源,以确保其按时完成。
在无线资源分配中,除了动态功率分配外,还需要考虑时频资源的划分。虽然 NOMA 技术允许多个无人机共享同一时频资源,但在无人机数量较多时,过度的用户复用会导致干扰加剧,影响通信质量。因此,需要合理划分时频资源块,将无人机分组,每组内采用 NOMA 技术通信,组间采用正交多址接入(Orthogonal Multiple Access, OMA)技术,以平衡频谱利用率和通信可靠性。
三、节能策略
3.1 基于 NOMA 的动态功率控制
无人机的通信能耗与发射功率密切相关,降低发射功率可以直接减少通信能耗。基于 NOMA 技术,通过动态调整无人机的发射功率,在保证通信质量的前提下,最小化无人机的发射功率,从而实现节能。
具体来说,根据无人机与边缘服务器之间的信道质量、接收信号强度指示(Received Signal Strength Indicator, RSSI)以及边缘服务器的 SIC 解码能力,实时调整每个无人机的发射功率。当无人机处于信道条件较好的位置时,降低其发射功率;当信道条件恶化时,适当提高发射功率,以维持可靠的通信链路。同时,确保多个无人机的发射功率满足 SIC 解码条件,即功率差异足够大,使得边缘服务器能够正确分离不同无人机的信号。
3.2 优化任务卸载与本地计算的权衡
无人机在处理任务时,面临着本地计算和任务卸载两种选择,需要在两者之间进行权衡以实现节能。本地计算的能耗主要与任务的计算复杂度和无人机本地计算单元的能效有关;任务卸载的能耗主要包括通信能耗和边缘服务器处理任务的能耗(但边缘服务器的能耗通常不由无人机承担,因此无人机主要关注通信能耗)。
通过建立能耗模型,计算不同任务在本地处理和卸载处理时的能耗,并根据计算结果做出最优决策。对于计算密集型任务,由于本地计算能耗过高,应优先选择卸载到边缘服务器;对于通信能耗过高的任务(如数据量极大,且无人机与边缘服务器之间信道条件较差),则可以考虑在本地处理或部分卸载。
此外,还可以采用部分任务卸载的方式,将任务分解为多个子任务,将其中一部分卸载到边缘服务器处理,另一部分在本地处理,以平衡通信能耗和计算能耗,进一步降低总能耗。
3.3 边缘服务器协作与资源调度
当多个边缘服务器覆盖同一区域的无人机集群时,可以通过边缘服务器之间的协作,实现资源的优化配置,提高整体系统的节能效率。例如,某个边缘服务器负载过重时,可以将部分任务迁移到负载较轻的边缘服务器处理,避免因资源紧张导致的计算延迟增加和能耗上升。
同时,边缘服务器对接收的任务进行合理调度,采用高效的任务处理顺序和资源分配方案,减少任务的等待时间和处理时间,从而降低边缘服务器的能耗。例如,采用优先级调度算法,优先处理实时性要求高、计算能耗低的任务;对于可以批量处理的任务,进行批量处理,提高计算资源的利用率。
四、面临的挑战
4.1 信道动态变化的影响
无人机通常处于高速移动状态,导致其与边缘服务器之间的信道呈现出快速时变的特性。信道的动态变化会影响 NOMA 技术的功率分配和信号解码性能,进而影响通信质量和能耗。如何快速准确地估计信道状态,并实时调整功率分配和资源调度策略,以适应信道的动态变化,是一个重要的挑战。
4.2 干扰管理
在 NOMA 系统中,多个无人机的信号在同一时频资源上传输,不可避免地会产生干扰。虽然 SIC 技术可以部分消除干扰,但在实际应用中,由于功率控制不准确、信道估计误差等因素,干扰难以完全消除,会影响信号的解码性能。此外,无人机之间也可能存在相互干扰,尤其是在密集部署的无人机集群中,干扰问题更为严重。如何有效地管理和抑制干扰,提高系统的通信可靠性和节能效果,是亟待解决的问题。
4.3 计算资源与通信资源的联合优化
多无人机多接入边缘计算系统中,计算资源和通信资源是相互关联、相互影响的。通信资源的分配会影响任务卸载的效率和能耗,而计算资源的分配又会影响任务处理的延迟和边缘服务器的能耗。因此,需要对计算资源和通信资源进行联合优化,以实现系统整体的节能目标。然而,联合优化问题通常具有较高的复杂度,涉及多个变量和约束条件,如何设计高效的优化算法求解该问题,是一个巨大的挑战。
4.4 安全性与隐私保护
在多无人机多接入边缘计算系统中,无人机需要将任务数据传输到边缘服务器进行处理,这涉及到数据的安全性和隐私保护问题。例如,在军事侦察、商业机密等应用场景中,无人机采集的数据可能包含敏感信息,一旦泄露或被篡改,将造成严重的后果。此外,NOMA 技术的引入也可能带来新的安全漏洞,如恶意用户通过伪造信号干扰合法用户的通信。因此,如何保障系统的数据安全和隐私保护,是该领域需要关注的重要问题。
五、未来发展方向
5.1 智能算法的应用
随着人工智能技术的发展,深度学习、强化学习等智能算法在资源分配、任务调度、信道估计等方面展现出巨大的潜力。将智能算法应用于采用 NOMA 的节能多无人机多接入边缘计算系统中,可以实现对动态环境的自适应感知和决策优化。例如,利用强化学习算法,无人机可以自主学习最优的任务卸载策略和功率控制策略,以适应复杂多变的环境;利用深度学习算法进行信道预测,提高信道估计的准确性,为功率分配提供更可靠的依据。
5.2 绿色能源与能量收集技术的融合
为了进一步提高无人机的续航能力,将绿色能源(如太阳能、风能)与能量收集技术融入多无人机多接入边缘计算系统是未来的重要发展方向。在无人机上安装太阳能电池板或能量收集装置,能够从周围环境中收集能量,为无人机供电。同时,结合 NOMA 技术的节能特性,可以实现无人机的长效续航。例如,在光照充足的情况下,无人机通过太阳能电池板获取能量,并利用 NOMA 技术以较低的功率进行通信和任务卸载,最大限度地减少能耗。
5.3 空地一体化网络的协同
未来的通信网络将是空地一体化的网络,无人机作为空中节点,与地面终端、卫星等形成协同通信。在采用 NOMA 的多无人机多接入边缘计算系统中,实现与空地一体化网络的协同,可以扩大系统的覆盖范围,提高通信的可靠性和灵活性。例如,当无人机与地面边缘服务器的通信受到阻碍时,可以通过卫星或其他无人机进行中继通信,确保任务数据的顺利传输。同时,空地一体化网络的协同还可以实现资源的全局优化配置,进一步提升系统的节能性能。
5.4 标准化与产业化
随着采用 NOMA 的多无人机多接入边缘计算技术的不断发展,其标准化和产业化进程将逐步加快。制定统一的技术标准,包括通信协议、接口规范、安全标准等,有助于促进不同厂商设备之间的兼容性和互操作性,推动技术的广泛应用。同时,通过产业化发展,降低相关设备的成本,提高系统的稳定性和可靠性,使该技术能够在更多的领域得到实际应用,如智能交通、应急通信、环境监测等。
结论
采用 NOMA 的节能多无人机多接入边缘计算系统通过将 NOMA 技术与 MEC 技术相结合,能够有效提高频谱利用率,降低无人机的通信能耗,解决无人机续航能力不足和计算资源有限的问题。该系统的核心在于合理的系统架构设计、关键技术的突破以及节能策略的实施。然而,目前该领域仍面临信道动态变化、干扰管理、资源联合优化以及安全性等方面的挑战。
未来,随着智能算法的应用、绿色能源与能量收集技术的融合、空地一体化网络的协同以及标准化与产业化的推进,采用 NOMA 的节能多无人机多接入边缘计算技术将不断成熟和完善,为无人机的广泛应用提供更强大的技术支持,推动智能交通、智慧城市等领域的快速发展。
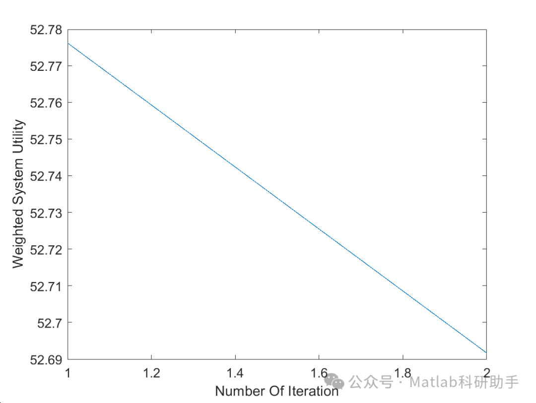
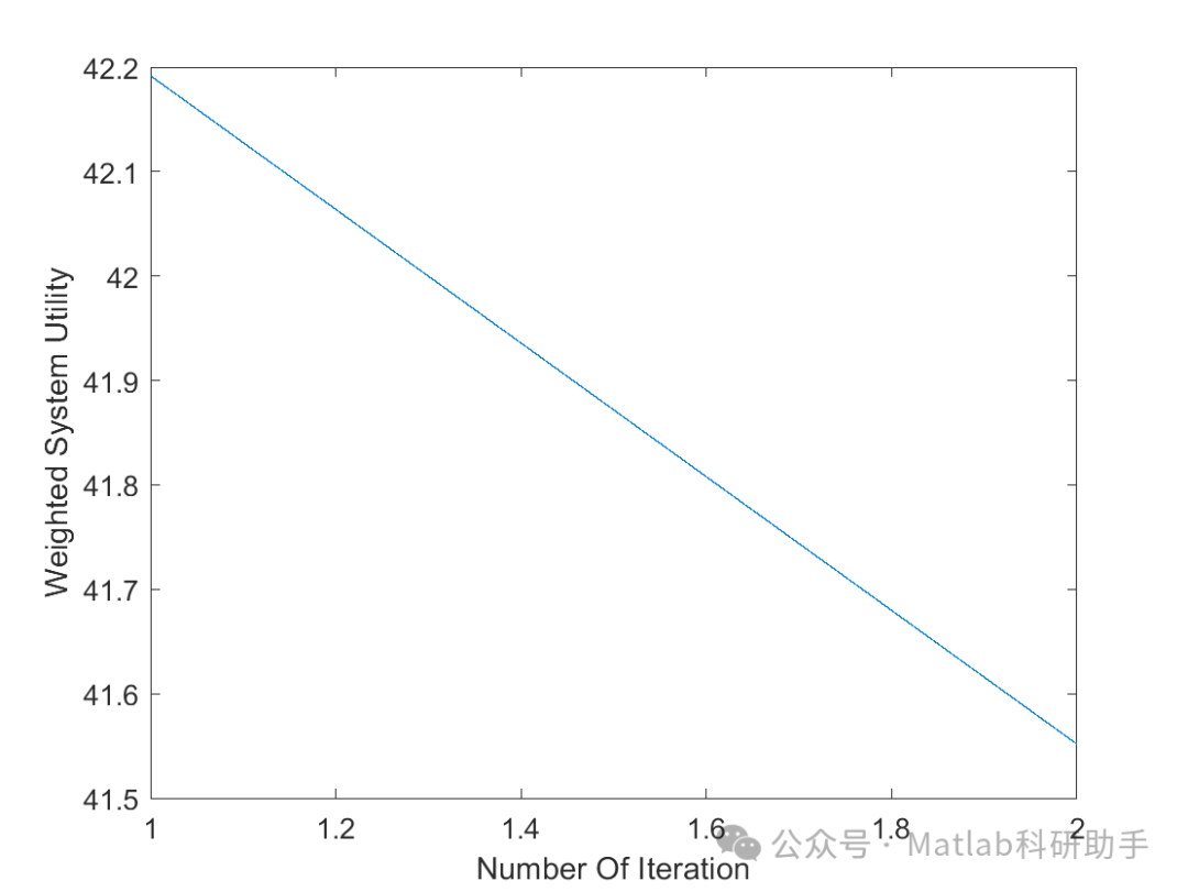
⛳️ 运行结果







🔗 参考文献
[1] 郝万明,孙继威,孙钢灿,等.基于非正交多址接入的移动边缘计算安全节能联合资源分配[J].电子与信息学报, 2021, 43(12):8.DOI:10.11999/JEIT200872.
[2] 徐文博.NOMA-MEC系统的资源管理方案研究[D].西安电子科技大学,2023.
[3] 李长祥.多接入边缘计算网络中卸载决策和资源分配的智能优化研究[D].南京邮电大学,2023.
📣 部分代码
🎈 部分理论引用网络文献,若有侵权联系博主删除
👇 关注我领取海量matlab电子书和数学建模资料
🏆团队擅长辅导定制多种科研领域MATLAB仿真,助力科研梦:
🌈 各类智能优化算法改进及应用
生产调度、经济调度、装配线调度、充电优化、车间调度、发车优化、水库调度、三维装箱、物流选址、货位优化、公交排班优化、充电桩布局优化、车间布局优化、集装箱船配载优化、水泵组合优化、解医疗资源分配优化、设施布局优化、可视域基站和无人机选址优化、背包问题、 风电场布局、时隙分配优化、 最佳分布式发电单元分配、多阶段管道维修、 工厂-中心-需求点三级选址问题、 应急生活物质配送中心选址、 基站选址、 道路灯柱布置、 枢纽节点部署、 输电线路台风监测装置、 集装箱调度、 机组优化、 投资优化组合、云服务器组合优化、 天线线性阵列分布优化、CVRP问题、VRPPD问题、多中心VRP问题、多层网络的VRP问题、多中心多车型的VRP问题、 动态VRP问题、双层车辆路径规划(2E-VRP)、充电车辆路径规划(EVRP)、油电混合车辆路径规划、混合流水车间问题、 订单拆分调度问题、 公交车的调度排班优化问题、航班摆渡车辆调度问题、选址路径规划问题、港口调度、港口岸桥调度、停机位分配、机场航班调度、泄漏源定位
🌈 机器学习和深度学习时序、回归、分类、聚类和降维
2.1 bp时序、回归预测和分类
2.2 ENS声神经网络时序、回归预测和分类
2.3 SVM/CNN-SVM/LSSVM/RVM支持向量机系列时序、回归预测和分类
2.4 CNN|TCN|GCN卷积神经网络系列时序、回归预测和分类
2.5 ELM/KELM/RELM/DELM极限学习机系列时序、回归预测和分类
2.6 GRU/Bi-GRU/CNN-GRU/CNN-BiGRU门控神经网络时序、回归预测和分类
2.7 ELMAN递归神经网络时序、回归\预测和分类
2.8 LSTM/BiLSTM/CNN-LSTM/CNN-BiLSTM/长短记忆神经网络系列时序、回归预测和分类
2.9 RBF径向基神经网络时序、回归预测和分类
2.10 DBN深度置信网络时序、回归预测和分类
2.11 FNN模糊神经网络时序、回归预测
2.12 RF随机森林时序、回归预测和分类
2.13 BLS宽度学习时序、回归预测和分类
2.14 PNN脉冲神经网络分类
2.15 模糊小波神经网络预测和分类
2.16 时序、回归预测和分类
2.17 时序、回归预测预测和分类
2.18 XGBOOST集成学习时序、回归预测预测和分类
2.19 Transform各类组合时序、回归预测预测和分类
方向涵盖风电预测、光伏预测、电池寿命预测、辐射源识别、交通流预测、负荷预测、股价预测、PM2.5浓度预测、电池健康状态预测、用电量预测、水体光学参数反演、NLOS信号识别、地铁停车精准预测、变压器故障诊断
🌈图像处理方面
图像识别、图像分割、图像检测、图像隐藏、图像配准、图像拼接、图像融合、图像增强、图像压缩感知
🌈 路径规划方面
旅行商问题(TSP)、车辆路径问题(VRP、MVRP、CVRP、VRPTW等)、无人机三维路径规划、无人机协同、无人机编队、机器人路径规划、栅格地图路径规划、多式联运运输问题、 充电车辆路径规划(EVRP)、 双层车辆路径规划(2E-VRP)、 油电混合车辆路径规划、 船舶航迹规划、 全路径规划规划、 仓储巡逻
🌈 无人机应用方面
无人机路径规划、无人机控制、无人机编队、无人机协同、无人机任务分配、无人机安全通信轨迹在线优化、车辆协同无人机路径规划
🌈 通信方面
传感器部署优化、通信协议优化、路由优化、目标定位优化、Dv-Hop定位优化、Leach协议优化、WSN覆盖优化、组播优化、RSSI定位优化、水声通信、通信上传下载分配
🌈 信号处理方面
信号识别、信号加密、信号去噪、信号增强、雷达信号处理、信号水印嵌入提取、肌电信号、脑电信号、信号配时优化、心电信号、DOA估计、编码译码、变分模态分解、管道泄漏、滤波器、数字信号处理+传输+分析+去噪、数字信号调制、误码率、信号估计、DTMF、信号检测
🌈电力系统方面
微电网优化、无功优化、配电网重构、储能配置、有序充电、MPPT优化、家庭用电
🌈 元胞自动机方面
交通流 人群疏散 病毒扩散 晶体生长 金属腐蚀
🌈 雷达方面
卡尔曼滤波跟踪、航迹关联、航迹融合、SOC估计、阵列优化、NLOS识别
🌈 车间调度
零等待流水车间调度问题NWFSP 、 置换流水车间调度问题PFSP、 混合流水车间调度问题HFSP 、零空闲流水车间调度问题NIFSP、分布式置换流水车间调度问题 DPFSP、阻塞流水车间调度问题BFSP
👇
816

被折叠的 条评论
为什么被折叠?



