✅作者简介:热爱科研的Matlab仿真开发者,擅长数据处理、建模仿真、程序设计、完整代码获取、论文复现及科研仿真。
🍎 往期回顾关注个人主页:Matlab科研工作室
🍊个人信条:格物致知,完整Matlab代码及仿真咨询内容私信。
🔥 内容介绍
对流扩散偏微分方程(Convection-Diffusion Partial Differential Equation, CDPDE)广泛应用于描述自然科学和工程技术中的各种输运现象,例如流体流动中的热量传递、污染物扩散、化学反应中的物质传递等。求解CDPDE能够帮助我们理解和预测这些现象的演变过程,从而为工程设计和优化提供重要的理论依据。然而,由于CDPDE包含对流项和扩散项,且通常伴随复杂的边界条件和非线性效应,因此解析解往往难以获得。数值方法成为求解CDPDE的重要手段。
在众多数值方法中,有限体积法(Finite Volume Method, FVM)以其守恒性、几何灵活性以及易于处理复杂边界条件的优点,在CDPDE求解领域得到了广泛应用。特别是对于复杂几何形状的区域和非结构化网格,FVM表现出独特的优势。本文将深入探讨基于有限体积法的瞬态CDPDE求解器,着重研究其数值离散格式、时间推进方案、稳定性和精度分析,并对求解器的性能进行评估。
一、有限体积法离散对流扩散偏微分方程
有限体积法的核心思想是将求解区域划分为若干个互不重叠的控制体积,并在每个控制体积上对CDPDE进行积分,得到离散方程。考虑如下一般形式的瞬态CDPDE:
∂(ρφ)/∂t + ∇⋅(ρuφ) = ∇⋅(Γ∇φ) + S
其中,ρ为密度,φ为待求解变量,u为速度矢量,Γ为扩散系数,S为源项。
对上述方程在控制体积Ωi上进行积分,并应用高斯散度定理,可得:
∫Ωi ∂(ρφ)/∂t dΩ + ∫∂Ωi (ρuφ)⋅n dS = ∫∂Ωi (Γ∇φ)⋅n dS + ∫Ωi S dΩ
其中,∂Ωi为控制体积Ωi的边界,n为边界∂Ωi的外法线方向。
为了将上述积分方程转化为代数方程组,需要对各项进行离散。以下分别讨论各项的离散方法:
- 瞬态项离散:
瞬态项通常采用一阶或二阶向后差分格式进行离散。一阶向后差分格式简单易行,但精度较低;二阶向后差分格式精度较高,但需要存储前两个时间步的解。常用的离散形式为:
∫Ωi ∂(ρφ)/∂t dΩ ≈ ρiVi (φni+1 - φni) / Δt
其中,φni+1和φni分别表示在第i个控制体积中,第n+1和第n个时间步的变量值,Vi为控制体积Ωi的体积,Δt为时间步长。
-
对流项离散: 对流项的离散直接影响着数值解的稳定性和精度。常见的对流项离散格式包括:
选择合适的对流项离散格式需要权衡精度、稳定性和计算量等因素。
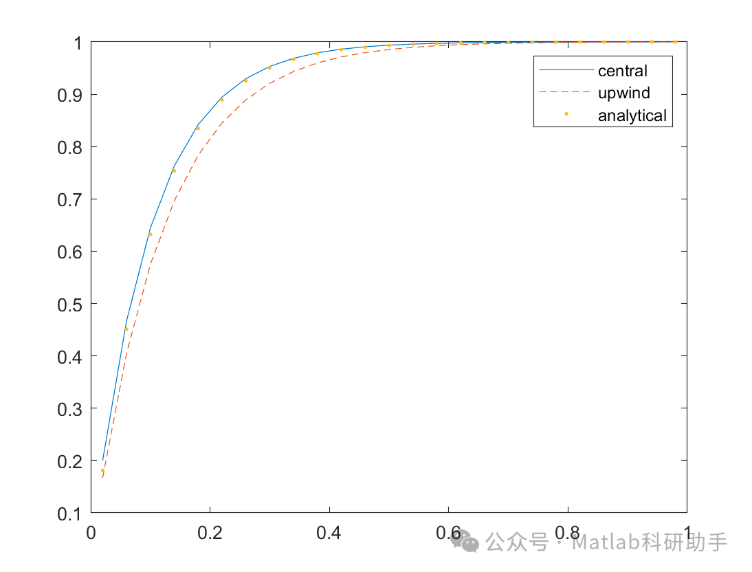
- 中心差分格式 (Central Differencing Scheme, CDS):
CDS具有二阶精度,但容易出现数值振荡,尤其是在高Peclet数情况下。
- 迎风格式 (Upwind Differencing Scheme, UDS):
UDS基于流动方向选取插值点,能够保证数值解的稳定性,但精度较低,只有一阶精度。
- 幂律格式 (Power-Law Scheme):
幂律格式结合了CDS和UDS的优点,能够在一定程度上提高数值解的精度,同时保持稳定性。
- QUICK格式 (Quadratic Upstream Interpolation for Convective Kinematics):
QUICK格式采用二阶迎风插值,具有更高的精度,但计算量较大。
- TVD格式 (Total Variation Diminishing Scheme):
TVD格式是一种能够保证数值解单调性的高精度格式,可以有效地抑制数值振荡。
- 中心差分格式 (Central Differencing Scheme, CDS):
-
扩散项离散: 扩散项通常采用中心差分格式进行离散。梯度∇φ的计算需要根据网格类型进行处理。对于正交网格,可以直接使用中心差分计算梯度;对于非正交网格,需要进行梯度校正,以保证精度。
-
源项离散: 源项的离散取决于其具体形式。对于常数源项,可以直接在控制体积上进行积分;对于与待求解变量相关的源项,需要进行线性化处理,以保证代数方程组的线性性。
二、时间推进方案
时间推进方案用于在时间维度上对离散方程进行求解,从而得到瞬态解。常见的时间推进方案包括:
- 显式格式 (Explicit Scheme):
显式格式使用当前时间步的变量值计算下一个时间步的变量值。显式格式计算量小,但稳定性和精度较低,需要满足CFL (Courant–Friedrichs–Lewy) 条件的限制。
- 隐式格式 (Implicit Scheme):
隐式格式使用下一个时间步的变量值计算下一个时间步的变量值。隐式格式稳定性好,可以采用较大的时间步长,但计算量较大,需要求解代数方程组。
- Crank-Nicolson格式 (Crank-Nicolson Scheme):
Crank-Nicolson格式是一种二阶精度的时间推进方案,它将显式格式和隐式格式结合起来,具有较高的精度和较好的稳定性。
选择合适的时间推进方案需要权衡精度、稳定性和计算量等因素。对于需要高精度的瞬态模拟,建议采用Crank-Nicolson格式或其他高精度时间推进方案。
三、稳定性和精度分析
对CDPDE求解器的稳定性和精度分析是至关重要的。稳定性分析用于确定数值解是否会随着时间的推移而增长,而精度分析用于确定数值解与真实解之间的误差大小。
- 稳定性分析:
常用的稳定性分析方法包括冯诺依曼稳定性分析 (Von Neumann Stability Analysis) 和矩阵稳定性分析。冯诺依曼稳定性分析基于傅里叶分析,适用于线性常系数CDPDE;矩阵稳定性分析适用于更一般的CDPDE,但计算量较大。
- 精度分析:
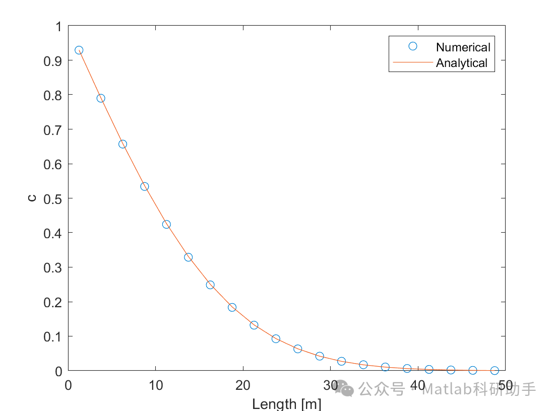
精度分析可以通过比较数值解与已知解析解或高精度数值解来进行。常用的精度指标包括均方根误差 (Root Mean Square Error, RMSE) 和最大绝对误差 (Maximum Absolute Error, MAE)。
四、求解器性能评估
为了评估CDPDE求解器的性能,需要对其进行一系列的测试,包括:
- 基准测试:
基准测试使用已知的解析解或高精度数值解对求解器进行验证,以评估其精度和稳定性。
- 计算效率测试:
计算效率测试评估求解器的计算时间和内存占用情况,以确定其计算性能。
- 可扩展性测试:
可扩展性测试评估求解器在不同规模的计算资源上的性能表现,以确定其并行计算能力。
五、求解器设计与实现
一个完整的基于有限体积法的瞬态CDPDE求解器通常包含以下几个主要模块:
- 网格生成模块:
用于生成计算区域的网格,包括结构化网格和非结构化网格。
- 边界条件处理模块:
用于处理各种边界条件,例如Dirichlet边界条件、Neumann边界条件和Robin边界条件。
- 离散格式选择模块:
用于选择合适的对流项和扩散项离散格式。
- 时间推进方案选择模块:
用于选择合适的时间推进方案。
- 线性方程组求解模块:
用于求解离散后的代数方程组,常用的求解器包括直接法 (例如高斯消元法) 和迭代法 (例如GMRES)。
- 后处理模块:
用于对求解结果进行可视化和分析。
在实际应用中,可以利用现有的有限体积法软件库 (例如OpenFOAM, SU2) 来开发CDPDE求解器。这些软件库提供了丰富的网格处理、离散格式和线性方程组求解器,可以大大简化求解器的开发过程。
六、结论与展望
本文对基于有限体积法的瞬态CDPDE求解器进行了深入研究,详细讨论了其数值离散格式、时间推进方案、稳定性和精度分析,并提出了求解器的设计与实现方法。有限体积法在CDPDE求解领域具有重要的应用价值,尤其是在处理复杂几何形状和非结构化网格方面。
未来的研究方向包括:
- 开发更高精度和更高效率的数值格式:
例如,研究基于重构方法的有限体积法,以及自适应网格技术。
- 研究更高效的线性方程组求解器:
例如,研究多重网格法和代数多重网格法。
- 开发更具鲁棒性的求解器:
例如,研究适用于高Peclet数和强源项的求解器。
- 将深度学习技术应用于CDPDE求解:
例如,利用神经网络学习CDPDE的解,或者利用神经网络加速迭代求解过程。
⛳️ 运行结果






🔗 参考文献
[1] 赵棣华,戚晨,庾维德,等.平面二维水流-水质有限体积法及黎曼近似解模型[J].水科学进展, 2000, 11(4):368-374.DOI:10.3321/j.issn:1001-6791.2000.04.004.
[2] 汪继文,窦红.求解对流扩散方程的一种高效的有限体积法[J].应用力学学报, 2008, 25(3):4.DOI:CNKI:SUN:YYLX.0.2008-03-027.
[3] 甘艳,阮江军,张宇.应用混合有限元法有限体积法处理运动电磁问题[J].电工技术学报, 2006, 21(11):6.DOI:10.3321/j.issn:1000-6753.2006.11.001.
📣 部分代码
🎈 部分理论引用网络文献,若有侵权联系博主删除
👇 关注我领取海量matlab电子书和数学建模资料
🏆团队擅长辅导定制多种科研领域MATLAB仿真,助力科研梦:
🌈 各类智能优化算法改进及应用
生产调度、经济调度、装配线调度、充电优化、车间调度、发车优化、水库调度、三维装箱、物流选址、货位优化、公交排班优化、充电桩布局优化、车间布局优化、集装箱船配载优化、水泵组合优化、解医疗资源分配优化、设施布局优化、可视域基站和无人机选址优化、背包问题、 风电场布局、时隙分配优化、 最佳分布式发电单元分配、多阶段管道维修、 工厂-中心-需求点三级选址问题、 应急生活物质配送中心选址、 基站选址、 道路灯柱布置、 枢纽节点部署、 输电线路台风监测装置、 集装箱调度、 机组优化、 投资优化组合、云服务器组合优化、 天线线性阵列分布优化、CVRP问题、VRPPD问题、多中心VRP问题、多层网络的VRP问题、多中心多车型的VRP问题、 动态VRP问题、双层车辆路径规划(2E-VRP)、充电车辆路径规划(EVRP)、油电混合车辆路径规划、混合流水车间问题、 订单拆分调度问题、 公交车的调度排班优化问题、航班摆渡车辆调度问题、选址路径规划问题、港口调度、港口岸桥调度、停机位分配、机场航班调度、泄漏源定位
🌈 机器学习和深度学习时序、回归、分类、聚类和降维
2.1 bp时序、回归预测和分类
2.2 ENS声神经网络时序、回归预测和分类
2.3 SVM/CNN-SVM/LSSVM/RVM支持向量机系列时序、回归预测和分类
2.4 CNN|TCN|GCN卷积神经网络系列时序、回归预测和分类
2.5 ELM/KELM/RELM/DELM极限学习机系列时序、回归预测和分类
2.6 GRU/Bi-GRU/CNN-GRU/CNN-BiGRU门控神经网络时序、回归预测和分类
2.7 ELMAN递归神经网络时序、回归\预测和分类
2.8 LSTM/BiLSTM/CNN-LSTM/CNN-BiLSTM/长短记忆神经网络系列时序、回归预测和分类
2.9 RBF径向基神经网络时序、回归预测和分类
2.10 DBN深度置信网络时序、回归预测和分类
2.11 FNN模糊神经网络时序、回归预测
2.12 RF随机森林时序、回归预测和分类
2.13 BLS宽度学习时序、回归预测和分类
2.14 PNN脉冲神经网络分类
2.15 模糊小波神经网络预测和分类
2.16 时序、回归预测和分类
2.17 时序、回归预测预测和分类
2.18 XGBOOST集成学习时序、回归预测预测和分类
2.19 Transform各类组合时序、回归预测预测和分类
方向涵盖风电预测、光伏预测、电池寿命预测、辐射源识别、交通流预测、负荷预测、股价预测、PM2.5浓度预测、电池健康状态预测、用电量预测、水体光学参数反演、NLOS信号识别、地铁停车精准预测、变压器故障诊断
🌈图像处理方面
图像识别、图像分割、图像检测、图像隐藏、图像配准、图像拼接、图像融合、图像增强、图像压缩感知
🌈 路径规划方面
旅行商问题(TSP)、车辆路径问题(VRP、MVRP、CVRP、VRPTW等)、无人机三维路径规划、无人机协同、无人机编队、机器人路径规划、栅格地图路径规划、多式联运运输问题、 充电车辆路径规划(EVRP)、 双层车辆路径规划(2E-VRP)、 油电混合车辆路径规划、 船舶航迹规划、 全路径规划规划、 仓储巡逻
🌈 无人机应用方面
无人机路径规划、无人机控制、无人机编队、无人机协同、无人机任务分配、无人机安全通信轨迹在线优化、车辆协同无人机路径规划
🌈 通信方面
传感器部署优化、通信协议优化、路由优化、目标定位优化、Dv-Hop定位优化、Leach协议优化、WSN覆盖优化、组播优化、RSSI定位优化、水声通信、通信上传下载分配
🌈 信号处理方面
信号识别、信号加密、信号去噪、信号增强、雷达信号处理、信号水印嵌入提取、肌电信号、脑电信号、信号配时优化、心电信号、DOA估计、编码译码、变分模态分解、管道泄漏、滤波器、数字信号处理+传输+分析+去噪、数字信号调制、误码率、信号估计、DTMF、信号检测
🌈电力系统方面
微电网优化、无功优化、配电网重构、储能配置、有序充电、MPPT优化、家庭用电
🌈 元胞自动机方面
交通流 人群疏散 病毒扩散 晶体生长 金属腐蚀
🌈 雷达方面
卡尔曼滤波跟踪、航迹关联、航迹融合、SOC估计、阵列优化、NLOS识别
🌈 车间调度
零等待流水车间调度问题NWFSP 、 置换流水车间调度问题PFSP、 混合流水车间调度问题HFSP 、零空闲流水车间调度问题NIFSP、分布式置换流水车间调度问题 DPFSP、阻塞流水车间调度问题BFSP
👇
1203

被折叠的 条评论
为什么被折叠?



