✅作者简介:热爱科研的Matlab仿真开发者,擅长数据处理、建模仿真、程序设计、完整代码获取、论文复现及科研仿真。
🍎 往期回顾关注个人主页:Matlab科研工作室
🍊个人信条:格物致知,完整Matlab代码及仿真咨询内容私信。
🔥 内容介绍
在数字化浪潮席卷全球的当下,信息安全已然成为各领域稳定发展的关键基石。图像,作为信息的重要承载形式,广泛应用于军事、医疗、金融等诸多核心领域,其安全防护的重要性不言而喻。
在军事领域,图像是情报收集与分析的关键来源,从卫星侦察获取的敌方军事部署图像,到无人机拍摄的战场实时态势图像,这些信息一旦泄露,可能导致作战计划暴露、军事行动失败,严重危及国家安全 。比如在冷战时期,美苏双方都高度重视军事图像的保密工作,一旦有涉及军事设施、兵力部署的图像被对方获取,极有可能引发战略上的被动。
医疗领域中,患者的医学影像包含着极为私密的健康信息。从 X 光片到 CT 影像,每一张图像都记录着患者的病情细节,若这些图像遭到泄露或篡改,不仅会侵犯患者的隐私权,更可能误导医生的诊断与治疗,对患者的生命健康造成直接威胁。例如,在一些医疗纠纷案例中,就曾出现因影像数据被不当获取和利用,导致患者权益受损的情况。
金融行业同样离不开图像加密技术的保驾护航。诸如支票、票据等金融凭证的图像,以及客户的面部识别图像用于身份验证,都蕴含着巨大的经济价值和敏感信息。一旦这些图像安全失控,可能引发金融诈骗、资金被盗等严重后果,扰乱金融秩序。像某些网络金融诈骗案件中,不法分子通过窃取客户的身份验证图像,绕过安全认证,盗刷客户资金。
传统的图像加密算法在应对日益复杂的网络攻击时,逐渐显露出其局限性。于是,自正交拉丁方阵(SOLS)图像加密算法应运而生,为图像加密领域注入了新的活力。

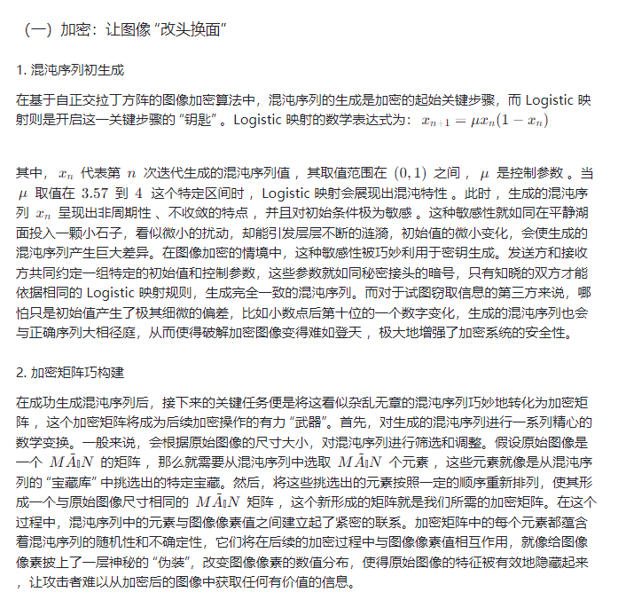
自正交拉丁方阵,作为拉丁方家族中的 “特殊成员”,具有极为独特的性质。它是一种特殊的拉丁方,不仅自身与自身正交 。这意味着当它与自身对应位置的元素组合成有序数对时,这些数对同样两两互不相同。与普通的正交拉丁方相比,自正交拉丁方阵在图像加密中展现出了显著的优势。由于它自身的正交特性,在进行加密操作时,能够减少所需拉丁方的数量。在传统的正交拉丁方加密方法中,往往需要多个不同的拉丁方相互配合来实现复杂的加密过程,而自正交拉丁方阵仅需自身就可以完成类似的加密任务,这无疑大大简化了加密算法的设计和实现过程 。同时,减少拉丁方的使用数量也降低了计算复杂度,提高了加密和解密的速度,使得整个加密系统更加高效。此外,自正交拉丁方阵还具有更强的随机性和复杂性,这使得加密后的图像更难被破解,进一步提升了图像加密的安全性,为图像信息的安全传输和存储提供了更为可靠的保障。


⛳️ 运行结果




📣 部分代码
percentage of different pixels between the two images
global N
cnt = 0;
for i = 1:N
for j = 1:N
if(A(i,j)~=B(i,j))
cnt = cnt + 1;
end
end
end
dp = cnt/N/N*100;
disp([num2str(cnt), '/', num2str(N*N), ' = ', num2str(dp), '%'])
disp(' ')
end
🔗 参考文献
🎈 部分理论引用网络文献,若有侵权联系博主删除
👇 关注我领取海量matlab电子书和数学建模资料
🏆团队擅长辅导定制多种科研领域MATLAB仿真,助力科研梦:
🌟 各类智能优化算法改进及应用
生产调度、经济调度、装配线调度、充电优化、车间调度、发车优化、水库调度、三维装箱、物流选址、货位优化、公交排班优化、充电桩布局优化、车间布局优化、集装箱船配载优化、水泵组合优化、解医疗资源分配优化、设施布局优化、可视域基站和无人机选址优化、背包问题、 风电场布局、时隙分配优化、 最佳分布式发电单元分配、多阶段管道维修、 工厂-中心-需求点三级选址问题、 应急生活物质配送中心选址、 基站选址、 道路灯柱布置、 枢纽节点部署、 输电线路台风监测装置、 集装箱调度、 机组优化、 投资优化组合、云服务器组合优化、 天线线性阵列分布优化、CVRP问题、VRPPD问题、多中心VRP问题、多层网络的VRP问题、多中心多车型的VRP问题、 动态VRP问题、双层车辆路径规划(2E-VRP)、充电车辆路径规划(EVRP)、油电混合车辆路径规划、混合流水车间问题、 订单拆分调度问题、 公交车的调度排班优化问题、航班摆渡车辆调度问题、选址路径规划问题、港口调度、港口岸桥调度、停机位分配、机场航班调度、泄漏源定位、冷链、时间窗、多车场等、选址优化、港口岸桥调度优化、交通阻抗、重分配、停机位分配、机场航班调度、通信上传下载分配优化
🌟 机器学习和深度学习时序、回归、分类、聚类和降维
2.1 bp时序、回归预测和分类
2.2 ENS声神经网络时序、回归预测和分类
2.3 SVM/CNN-SVM/LSSVM/RVM支持向量机系列时序、回归预测和分类
2.4 CNN|TCN|GCN卷积神经网络系列时序、回归预测和分类
2.5 ELM/KELM/RELM/DELM极限学习机系列时序、回归预测和分类
2.6 GRU/Bi-GRU/CNN-GRU/CNN-BiGRU门控神经网络时序、回归预测和分类
2.7 ELMAN递归神经网络时序、回归\预测和分类
2.8 LSTM/BiLSTM/CNN-LSTM/CNN-BiLSTM/长短记忆神经网络系列时序、回归预测和分类
2.9 RBF径向基神经网络时序、回归预测和分类
2.10 DBN深度置信网络时序、回归预测和分类
2.11 FNN模糊神经网络时序、回归预测
2.12 RF随机森林时序、回归预测和分类
2.13 BLS宽度学习时序、回归预测和分类
2.14 PNN脉冲神经网络分类
2.15 模糊小波神经网络预测和分类
2.16 时序、回归预测和分类
2.17 时序、回归预测预测和分类
2.18 XGBOOST集成学习时序、回归预测预测和分类
2.19 Transform各类组合时序、回归预测预测和分类
方向涵盖风电预测、光伏预测、电池寿命预测、辐射源识别、交通流预测、负荷预测、股价预测、PM2.5浓度预测、电池健康状态预测、用电量预测、水体光学参数反演、NLOS信号识别、地铁停车精准预测、变压器故障诊断
🌟图像处理方面
图像识别、图像分割、图像检测、图像隐藏、图像配准、图像拼接、图像融合、图像增强、图像压缩感知
🌟 路径规划方面
旅行商问题(TSP)、车辆路径问题(VRP、MVRP、CVRP、VRPTW等)、无人机三维路径规划、无人机协同、无人机编队、机器人路径规划、栅格地图路径规划、多式联运运输问题、 充电车辆路径规划(EVRP)、 双层车辆路径规划(2E-VRP)、 油电混合车辆路径规划、 船舶航迹规划、 全路径规划规划、 仓储巡逻、公交车时间调度、水库调度优化、多式联运优化
🌟 无人机应用方面
无人机路径规划、无人机控制、无人机编队、无人机协同、无人机任务分配、无人机安全通信轨迹在线优化、车辆协同无人机路径规划、
🌟 通信方面
传感器部署优化、通信协议优化、路由优化、目标定位优化、Dv-Hop定位优化、Leach协议优化、WSN覆盖优化、组播优化、RSSI定位优化、水声通信、通信上传下载分配
🌟 信号处理方面
信号识别、信号加密、信号去噪、信号增强、雷达信号处理、信号水印嵌入提取、肌电信号、脑电信号、信号配时优化、心电信号、DOA估计、编码译码、变分模态分解、管道泄漏、滤波器、数字信号处理+传输+分析+去噪、数字信号调制、误码率、信号估计、DTMF、信号检测
🌟电力系统方面
微电网优化、无功优化、配电网重构、储能配置、有序充电、MPPT优化、家庭用电、电/冷/热负荷预测、电力设备故障诊断、电池管理系统(BMS)SOC/SOH估算(粒子滤波/卡尔曼滤波)、 多目标优化在电力系统调度中的应用、光伏MPPT控制算法改进(扰动观察法/电导增量法)、电动汽车充放电优化、微电网日前日内优化、储能优化、家庭用电优化、供应链优化
🌟 元胞自动机方面
交通流 人群疏散 病毒扩散 晶体生长 金属腐蚀
🌟 雷达方面
卡尔曼滤波跟踪、航迹关联、航迹融合、SOC估计、阵列优化、NLOS识别
🌟 车间调度
零等待流水车间调度问题NWFSP 、 置换流水车间调度问题PFSP、 混合流水车间调度问题HFSP 、零空闲流水车间调度问题NIFSP、分布式置换流水车间调度问题 DPFSP、阻塞流水车间调度问题BFSP
👇
1029

被折叠的 条评论
为什么被折叠?



