✅作者简介:热爱科研的Matlab仿真开发者,擅长数据处理、建模仿真、程序设计、完整代码获取、论文复现及科研仿真。
🍎 往期回顾关注个人主页:Matlab科研工作室
🍊个人信条:格物致知,完整Matlab代码及仿真咨询内容私信。
🔥 内容介绍
在控制系统领域,调节(Regulation)和跟踪(Tracking)是两类频繁出现的核心问题,对系统性能的优化和控制策略的设计具有至关重要的意义。本次实验聚焦于这两类问题,采用滑模控制(Sliding Mode Control)方法设计控制器,以引导系统达到预期的行为状态。同时,由于缺乏对系统参数(包括状态变量)精确值的了解,实验借助各参数的给定范围进行估计,进而开展控制器的仿真研究。
一、调节问题与滑模控制器设计
调节问题的核心目标是设计控制器
u
,使系统的输出
q
最终收敛到一个恒定值,即指定的点
qd
。在这一过程中,系统需要克服各种扰动和参数不确定性的影响,确保输出能够稳定在目标值。
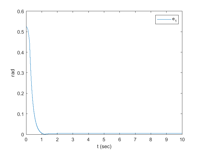
滑模控制作为一种鲁棒性较强的控制方法,在解决调节问题时展现出独特的优势。其基本思想是通过设计合适的滑模面和控制律,迫使系统状态在有限时间内到达并保持在滑模面上,从而使系统呈现出期望的动态特性。对于调节问题,首先需要确定合适的滑模面函数,该函数通常与系统输出
q
和目标值
qd
的偏差相关。例如,可选取滑模面
s=q−qd
,其目的是使
s
最终收敛到零,即实现输出
q
收敛到
qd
。
在设计控制律时,考虑到系统参数的不确定性,利用给定的参数范围进行估计。通过构造适当的控制函数,使得系统状态能够沿着滑模面运动,并最终稳定在滑模面上。滑模控制的不连续性使得系统对参数变化和外部扰动具有较强的抑制能力,从而保证调节过程的稳定性和准确性。
二、跟踪问题与滑模控制器设计
与调节问题不同,跟踪问题要求系统的输出
q
跟踪一个随时间变化的轨迹
qd=qd(t)
,并且尽可能减小偏差和抖振(chattering)。抖振是滑模控制中常见的问题,主要由控制信号的不连续性引起,可能会对系统的性能和寿命产生不利影响,因此在跟踪问题中需要重点关注。
针对跟踪问题,滑模面的设计需要考虑轨迹的动态特性。通常选取滑模面
s=q˙−q˙d+λ(q−qd)
(其中
λ
为正数),该滑模面不仅包含了输出与轨迹的偏差,还包含了偏差的导数,有助于提高系统的跟踪速度和精度。
在控制律设计方面,为了减小抖振,可采用边界层方法、高阶滑模控制等改进策略。边界层方法通过在滑模面附近引入一个连续的区域,使控制信号在该区域内连续变化,从而降低抖振的幅度。同时,结合系统参数的范围估计,设计自适应的控制参数,以适应轨迹的变化和参数的不确定性,确保系统能够准确地跟踪预定轨迹。
三、基于参数范围估计的仿真研究
由于缺乏系统参数的精确值,实验中利用给定的各参数范围进行估计,构建系统的仿真模型。在仿真过程中,分别对调节问题和跟踪问题进行测试,验证滑模控制器的性能。
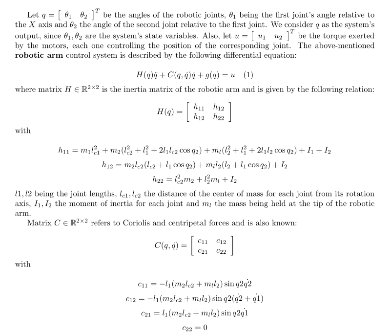
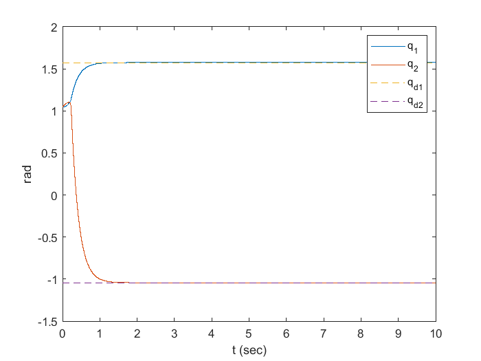
对于调节问题,仿真结果显示,在滑模控制器的作用下,系统输出能够快速收敛到目标值,并且在参数发生一定范围内的变化时,仍然保持较好的稳定性,说明控制器具有较强的鲁棒性。
对于跟踪问题,通过采用改进的滑模控制策略,有效减小了抖振现象。系统输出能够较好地跟踪随时间变化的轨迹,偏差控制在较小的范围内,满足跟踪精度的要求。同时,在参数不确定的情况下,控制器依然能够保证系统的跟踪性能,进一步体现了滑模控制的优势。


⛳️ 运行结果




📣 部分代码
function ret = system_state1(t, x, u, H, C, g, qd, s)
x1 = [x(1); x(3)];
x2 = [x(2); x(4)];
s_value = s(x1, x2, qd, [0; 0]);
dx = zeros(2, 2);
dx(1, :) = x2';
dx(2, :) = (H(x1(1), x1(2)) \ u(x1, x2, qd, [0; 0], [0; 0], s_value) - ...
H(x1(1), x1(2)) \ C(x1(1), x1(2), x2(1), x2(2)) * x2 - ...
H(x1(1), x1(2)) \ g(x1(1), x1(2)))';
ret = [dx(1, 1); dx(2, 1); dx(1, 2); dx(2, 2)];
end
🔗 参考文献
🎈 部分理论引用网络文献,若有侵权联系博主删除
👇 关注我领取海量matlab电子书和数学建模资料
🏆团队擅长辅导定制多种科研领域MATLAB仿真,助力科研梦:
🌟 各类智能优化算法改进及应用
生产调度、经济调度、装配线调度、充电优化、车间调度、发车优化、水库调度、三维装箱、物流选址、货位优化、公交排班优化、充电桩布局优化、车间布局优化、集装箱船配载优化、水泵组合优化、解医疗资源分配优化、设施布局优化、可视域基站和无人机选址优化、背包问题、 风电场布局、时隙分配优化、 最佳分布式发电单元分配、多阶段管道维修、 工厂-中心-需求点三级选址问题、 应急生活物质配送中心选址、 基站选址、 道路灯柱布置、 枢纽节点部署、 输电线路台风监测装置、 集装箱调度、 机组优化、 投资优化组合、云服务器组合优化、 天线线性阵列分布优化、CVRP问题、VRPPD问题、多中心VRP问题、多层网络的VRP问题、多中心多车型的VRP问题、 动态VRP问题、双层车辆路径规划(2E-VRP)、充电车辆路径规划(EVRP)、油电混合车辆路径规划、混合流水车间问题、 订单拆分调度问题、 公交车的调度排班优化问题、航班摆渡车辆调度问题、选址路径规划问题、港口调度、港口岸桥调度、停机位分配、机场航班调度、泄漏源定位
🌟 机器学习和深度学习时序、回归、分类、聚类和降维
2.1 bp时序、回归预测和分类
2.2 ENS声神经网络时序、回归预测和分类
2.3 SVM/CNN-SVM/LSSVM/RVM支持向量机系列时序、回归预测和分类
2.4 CNN|TCN|GCN卷积神经网络系列时序、回归预测和分类
2.5 ELM/KELM/RELM/DELM极限学习机系列时序、回归预测和分类
2.6 GRU/Bi-GRU/CNN-GRU/CNN-BiGRU门控神经网络时序、回归预测和分类
2.7 ELMAN递归神经网络时序、回归\预测和分类
2.8 LSTM/BiLSTM/CNN-LSTM/CNN-BiLSTM/长短记忆神经网络系列时序、回归预测和分类
2.9 RBF径向基神经网络时序、回归预测和分类
2.10 DBN深度置信网络时序、回归预测和分类
2.11 FNN模糊神经网络时序、回归预测
2.12 RF随机森林时序、回归预测和分类
2.13 BLS宽度学习时序、回归预测和分类
2.14 PNN脉冲神经网络分类
2.15 模糊小波神经网络预测和分类
2.16 时序、回归预测和分类
2.17 时序、回归预测预测和分类
2.18 XGBOOST集成学习时序、回归预测预测和分类
2.19 Transform各类组合时序、回归预测预测和分类
方向涵盖风电预测、光伏预测、电池寿命预测、辐射源识别、交通流预测、负荷预测、股价预测、PM2.5浓度预测、电池健康状态预测、用电量预测、水体光学参数反演、NLOS信号识别、地铁停车精准预测、变压器故障诊断
🌟图像处理方面
图像识别、图像分割、图像检测、图像隐藏、图像配准、图像拼接、图像融合、图像增强、图像压缩感知
🌟 路径规划方面
旅行商问题(TSP)、车辆路径问题(VRP、MVRP、CVRP、VRPTW等)、无人机三维路径规划、无人机协同、无人机编队、机器人路径规划、栅格地图路径规划、多式联运运输问题、 充电车辆路径规划(EVRP)、 双层车辆路径规划(2E-VRP)、 油电混合车辆路径规划、 船舶航迹规划、 全路径规划规划、 仓储巡逻
🌟 无人机应用方面
无人机路径规划、无人机控制、无人机编队、无人机协同、无人机任务分配、无人机安全通信轨迹在线优化、车辆协同无人机路径规划
🌟 通信方面
传感器部署优化、通信协议优化、路由优化、目标定位优化、Dv-Hop定位优化、Leach协议优化、WSN覆盖优化、组播优化、RSSI定位优化、水声通信、通信上传下载分配
🌟 信号处理方面
信号识别、信号加密、信号去噪、信号增强、雷达信号处理、信号水印嵌入提取、肌电信号、脑电信号、信号配时优化、心电信号、DOA估计、编码译码、变分模态分解、管道泄漏、滤波器、数字信号处理+传输+分析+去噪、数字信号调制、误码率、信号估计、DTMF、信号检测
🌟电力系统方面
微电网优化、无功优化、配电网重构、储能配置、有序充电、MPPT优化、家庭用电、电/冷/热负荷预测、电力设备故障诊断、电池管理系统(BMS)SOC/SOH估算(粒子滤波/卡尔曼滤波)、 多目标优化在电力系统调度中的应用、光伏MPPT控制算法改进(扰动观察法/电导增量法)
🌟 元胞自动机方面
交通流 人群疏散 病毒扩散 晶体生长 金属腐蚀
🌟 雷达方面
卡尔曼滤波跟踪、航迹关联、航迹融合、SOC估计、阵列优化、NLOS识别
🌟 车间调度
零等待流水车间调度问题NWFSP 、 置换流水车间调度问题PFSP、 混合流水车间调度问题HFSP 、零空闲流水车间调度问题NIFSP、分布式置换流水车间调度问题 DPFSP、阻塞流水车间调度问题BFSP
👇
761

被折叠的 条评论
为什么被折叠?



