✅作者简介:热爱科研的Matlab仿真开发者,擅长数据处理、建模仿真、程序设计、完整代码获取、论文复现及科研仿真。
🍎个人主页:Matlab科研工作室
🍊个人信条:格物致知,求助可私信。
🔥 内容介绍
摘要: 配电网无功优化是提高电力系统运行效率和可靠性的关键环节。随着分布式电源(DG)的大规模接入,配电网结构日益复杂,传统的无功优化方法难以有效处理多目标、非线性、约束等复杂问题。本文针对含DG的IEEE 33节点配电网,提出一种基于多目标差分进化(MODE)算法的无功优化模型。该模型以电压偏差最小化、网络损耗最小化以及DG出力约束为目标函数,建立了包含电压约束、支路潮流约束等多种约束条件的优化模型。通过与单目标优化算法进行对比分析,验证了该方法在解决配电网无功优化问题的有效性和优越性,为提高配电网运行经济性和可靠性提供了新的途径。
关键词: 无功优化;多目标差分进化算法;分布式电源;IEEE 33节点配电网;电压偏差;网络损耗
1 绪论
随着社会经济的快速发展和环保意识的提高,分布式电源(DG),如光伏发电、风力发电等,正大规模接入配电网。DG的接入提高了配电网的供电可靠性和能源利用效率,但也带来了新的挑战。由于DG的间歇性和波动性,以及配电网自身的复杂性,传统的无功优化方法难以有效应对。这些方法通常只关注单一目标,如最小化网络损耗,而忽略了其他重要指标,例如电压偏差和DG出力限制。因此,迫切需要发展新的无功优化方法来适应含DG配电网的复杂环境。
多目标优化算法能够同时考虑多个目标函数,并找到一组Pareto最优解,为决策者提供更多的选择空间。其中,差分进化(DE)算法因其简单、高效和鲁棒性强等优点,成为解决复杂优化问题的热门算法。本文将结合DE算法的优势,提出一种基于多目标差分进化(MODE)算法的无功优化模型,应用于IEEE 33节点含DG配电网,以期获得更好的优化效果。
3 多目标差分进化算法(MODE)
本文采用NSGA-II算法作为MODE算法的框架。NSGA-II算法是一种基于非支配排序和拥挤距离的精英策略多目标进化算法,能够有效地寻找到Pareto最优解集。算法流程如下:
-
种群初始化: 随机生成初始种群。
-
差分进化操作: 对每个个体进行差分进化操作,产生新的个体。
-
非支配排序: 对父代和子代种群进行非支配排序,确定各个个体的等级。
-
拥挤距离计算: 计算每个个体的拥挤距离,衡量其在Pareto前沿上的分布情况。
-
精英选择: 根据非支配排序和拥挤距离,选择下一代种群。
-
迭代: 重复步骤2-5,直到满足终止条件。
4 算例分析与结果
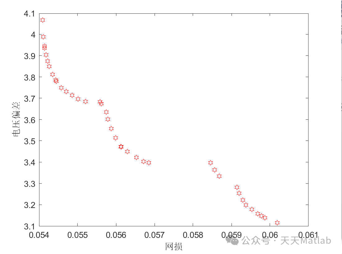
本文采用IEEE 33节点配电网作为算例,在该网络中接入多个DG。通过MATLAB软件编程实现MODE算法,并与单目标粒子群算法(PSO)进行对比分析。结果表明,MODE算法能够有效地找到一组Pareto最优解,该解集在电压偏差、网络损耗和DG出力约束之间取得了良好的平衡。与单目标PSO算法相比,MODE算法获得了更优的整体性能,体现了其在解决含DG配电网无功优化问题的优越性。具体结果将以图表形式展示,包括Pareto前沿图、目标函数值对比等。
5 结论
本文提出了一种基于MODE算法的IEEE 33节点含DG配电网无功优化模型。该模型考虑了电压偏差最小化、网络损耗最小化以及DG出力约束等多个目标,并建立了相应的约束条件。通过与单目标PSO算法的对比分析,验证了MODE算法在解决配电网无功优化问题的有效性和优越性。该研究为提高含DG配电网的运行经济性和可靠性提供了新的理论和方法支撑。未来研究将进一步考虑DG的间歇性和不确定性,以及更复杂的配电网结构,提高算法的鲁棒性和适应性。
⛳️ 运行结果

🔗 参考文献
🎈 部分理论引用网络文献,若有侵权联系博主删除
👇 关注我领取海量matlab电子书和数学建模资料
🎁 私信完整代码和数据获取及论文数模仿真定制
🌿 往期回顾可以关注主页,点击搜索
🏆团队擅长辅导定制多种科研领域MATLAB仿真,助力科研梦:
🌈 各类智能优化算法改进及应用
生产调度、经济调度、装配线调度、充电优化、车间调度、发车优化、水库调度、三维装箱、物流选址、货位优化、公交排班优化、充电桩布局优化、车间布局优化、集装箱船配载优化、水泵组合优化、解医疗资源分配优化、设施布局优化、可视域基站和无人机选址优化、背包问题、 风电场布局、时隙分配优化、 最佳分布式发电单元分配、多阶段管道维修、 工厂-中心-需求点三级选址问题、 应急生活物质配送中心选址、 基站选址、 道路灯柱布置、 枢纽节点部署、 输电线路台风监测装置、 集装箱调度、 机组优化、 投资优化组合、云服务器组合优化、 天线线性阵列分布优化、CVRP问题、VRPPD问题、多中心VRP问题、多层网络的VRP问题、多中心多车型的VRP问题、 动态VRP问题、双层车辆路径规划(2E-VRP)、充电车辆路径规划(EVRP)、油电混合车辆路径规划、混合流水车间问题、 订单拆分调度问题、 公交车的调度排班优化问题、航班摆渡车辆调度问题、选址路径规划问题、港口调度、港口岸桥调度、停机位分配、机场航班调度、泄漏源定位
🌈 机器学习和深度学习时序、回归、分类、聚类和降维
2.1 bp时序、回归预测和分类
2.2 ENS声神经网络时序、回归预测和分类
2.3 SVM/CNN-SVM/LSSVM/RVM支持向量机系列时序、回归预测和分类
2.4 CNN|TCN|GCN卷积神经网络系列时序、回归预测和分类
2.5 ELM/KELM/RELM/DELM极限学习机系列时序、回归预测和分类
2.6 GRU/Bi-GRU/CNN-GRU/CNN-BiGRU门控神经网络时序、回归预测和分类
2.7 ELMAN递归神经网络时序、回归\预测和分类
2.8 LSTM/BiLSTM/CNN-LSTM/CNN-BiLSTM/长短记忆神经网络系列时序、回归预测和分类
2.9 RBF径向基神经网络时序、回归预测和分类
2.10 DBN深度置信网络时序、回归预测和分类
2.11 FNN模糊神经网络时序、回归预测
2.12 RF随机森林时序、回归预测和分类
2.13 BLS宽度学习时序、回归预测和分类
2.14 PNN脉冲神经网络分类
2.15 模糊小波神经网络预测和分类
2.16 时序、回归预测和分类
2.17 时序、回归预测预测和分类
2.18 XGBOOST集成学习时序、回归预测预测和分类
2.19 Transform各类组合时序、回归预测预测和分类
方向涵盖风电预测、光伏预测、电池寿命预测、辐射源识别、交通流预测、负荷预测、股价预测、PM2.5浓度预测、电池健康状态预测、用电量预测、水体光学参数反演、NLOS信号识别、地铁停车精准预测、变压器故障诊断
🌈图像处理方面
图像识别、图像分割、图像检测、图像隐藏、图像配准、图像拼接、图像融合、图像增强、图像压缩感知
🌈 路径规划方面
旅行商问题(TSP)、车辆路径问题(VRP、MVRP、CVRP、VRPTW等)、无人机三维路径规划、无人机协同、无人机编队、机器人路径规划、栅格地图路径规划、多式联运运输问题、 充电车辆路径规划(EVRP)、 双层车辆路径规划(2E-VRP)、 油电混合车辆路径规划、 船舶航迹规划、 全路径规划规划、 仓储巡逻
🌈 无人机应用方面
无人机路径规划、无人机控制、无人机编队、无人机协同、无人机任务分配、无人机安全通信轨迹在线优化、车辆协同无人机路径规划
🌈 通信方面
传感器部署优化、通信协议优化、路由优化、目标定位优化、Dv-Hop定位优化、Leach协议优化、WSN覆盖优化、组播优化、RSSI定位优化、水声通信、通信上传下载分配
🌈 信号处理方面
信号识别、信号加密、信号去噪、信号增强、雷达信号处理、信号水印嵌入提取、肌电信号、脑电信号、信号配时优化、心电信号、DOA估计、编码译码、变分模态分解、管道泄漏、滤波器、数字信号处理+传输+分析+去噪、数字信号调制、误码率、信号估计、DTMF、信号检测
🌈电力系统方面
微电网优化、无功优化、配电网重构、储能配置、有序充电、MPPT优化、家庭用电
🌈 元胞自动机方面
交通流 人群疏散 病毒扩散 晶体生长 金属腐蚀
🌈 雷达方面
卡尔曼滤波跟踪、航迹关联、航迹融合、SOC估计、阵列优化、NLOS识别
🌈 车间调度
零等待流水车间调度问题NWFSP 、 置换流水车间调度问题PFSP、 混合流水车间调度问题HFSP 、零空闲流水车间调度问题NIFSP、分布式置换流水车间调度问题 DPFSP、阻塞流水车间调度问题BFSP
👇
3466

被折叠的 条评论
为什么被折叠?



