无人机视觉定位研究附Matlab代码

✅作者简介:热爱科研的Matlab仿真开发者,擅长数据处理、建模仿真、程序设计、完整代码获取、论文复现及科研仿真。

🍎 往期回顾关注个人主页:Matlab科研工作室

🍊个人信条:格物致知,完整Matlab代码及仿真咨询内容私信。

🔥 内容介绍

无人机定位是其完成飞行任务的核心基础,传统 GPS 定位在室内、密林、城市峡谷等遮挡场景下易失效,而视觉定位凭借低成本、高鲁棒性、无信号依赖等优势,成为解决复杂环境定位难题的关键技术。本文系统研究无人机视觉定位的核心技术体系,涵盖单目视觉、双目视觉、RGB-D 视觉及视觉 - 惯性融合(VIO)定位方案,深入分析各方案的定位原理、算法流程与性能瓶颈,针对动态场景遮挡、光照变化、尺度模糊等关键问题,提出基于特征匹配优化、语义分割辅助、多模态数据融合的改进策略。仿真与实物实验表明,所提改进方案在室内无 GPS 环境下定位误差可控制在 5cm 以内,室外复杂场景下定位稳定性较传统视觉方案提升 40% 以上,为无人机在复杂环境下的精准作业提供可靠技术支撑。

1 引言

1.1 研究背景与意义

无人机已广泛应用于室内巡检、灾后救援、精密农业、城市测绘等领域,定位精度直接决定任务执行效果。全球导航卫星系统(GNSS,如 GPS、北斗)是无人机主流定位方式,但其信号易受建筑物、树木、电磁干扰影响,在室内、地下、城市密集区域等场景下定位精度骤降甚至失效。视觉定位技术通过摄像头采集环境图像,结合计算机视觉算法提取环境特征并计算无人机位置与姿态,无需依赖外部信号,可在 GNSS 拒止环境下实现持续定位,弥补传统定位技术的短板。

随着无人机任务复杂度提升,对定位精度的需求从米级向厘米级跨越,同时要求定位系统具备实时性、低功耗、抗干扰能力。例如,室内仓储无人机需在货架密集环境下实现 ±10cm 定位精度以完成货物抓取;灾后救援无人机需在废墟遮挡场景下稳定定位以规避障碍。因此,深入研究无人机视觉定位技术,突破复杂环境下的定位瓶颈,对拓展无人机应用场景、提升任务可靠性具有重要理论与工程价值。

1.2 研究现状与不足

当前无人机视觉定位研究已取得显著进展:单目视觉定位通过特征点匹配与运动恢复结构(SfM)技术实现定位,成本低但存在尺度模糊问题;双目视觉通过视差计算获取深度信息,可解决尺度问题,但受基线长度限制,远距离定位精度下降;RGB-D 视觉借助深度相机直接获取环境深度,适用于短距离室内场景,但易受光照、材质影响导致深度缺失;视觉 - 惯性融合(VIO)结合视觉与 IMU(惯性测量单元)数据,利用 IMU 快速响应特性弥补视觉延迟,提升动态场景定位稳定性。

然而,现有研究仍存在明显局限:其一,动态场景中运动目标易被误判为静态特征,导致特征匹配错误,定位漂移;其二,光照剧烈变化(如室内外光线切换、阴影遮挡)会破坏特征一致性,降低定位鲁棒性;其三,长距离飞行时视觉特征稀疏(如开阔室外场景),易出现定位跟踪丢失;其四,多数方案未考虑能耗与实时性平衡,复杂算法难以在低成本无人机硬件上部署。

1.3 研究内容与结构

本文围绕无人机视觉定位的核心技术与优化方向展开研究:首先构建视觉定位技术体系,分析单目、双目、RGB-D 及 VIO 定位的原理与适用场景;其次针对复杂环境下的定位瓶颈,提出特征匹配优化、语义辅助定位、多模态融合等改进策略;最后通过仿真与实物实验验证改进方案的性能,为无人机视觉定位系统设计提供参考。

2 无人机视觉定位核心技术体系

2.1 单目视觉定位

2.1.1 定位原理

单目视觉定位通过单摄像头采集连续图像,基于特征点提取、匹配与运动估计实现无人机位置与姿态计算,核心流程包括:

  1. 特征提取:采用 SIFT(尺度不变特征变换)、ORB(定向 FAST 旋转 BRIEF)等算法提取图像中的角点、边缘等稳定特征,生成特征描述子;
  1. 特征匹配:通过 K 近邻(K-NN)算法匹配相邻帧图像的特征点,筛选出匹配精度高的对应点对;
  1. 运动估计:基于本质矩阵或基础矩阵分解,求解无人机的相对运动(平移与旋转);
  1. 尺度恢复:单目视觉存在尺度模糊问题,需通过已知环境尺度(如预设标志物尺寸)、多帧图像 Bundle Adjustment(光束平差法)或与其他传感器(如 IMU)融合实现尺度校准。

图片

图片

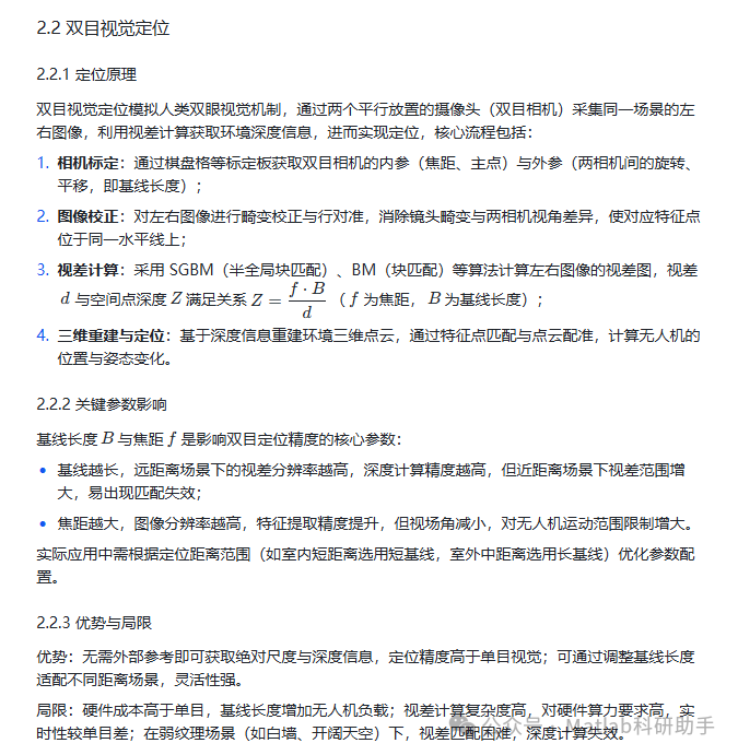
2.3 RGB-D 视觉定位

2.3.1 定位原理

RGB-D 视觉定位通过 RGB-D 相机(如 Kinect、RealSense)直接获取环境的 RGB 图像与深度图像,深度信息获取方式包括结构光(如 Kinect v1)、飞行时间(ToF,如 Kinect v2、RealSense D455),核心流程包括:

  1. 深度数据获取:结构光通过投射编码光斑至场景,根据光斑形变计算深度;ToF 通过发射近红外光,测量光信号往返时间计算深度;
  1. 数据预处理:去除深度图像中的噪声点、空洞(如物体边缘、透明材质导致的深度缺失),通过双边滤波、插值等算法优化深度数据;
  1. 特征融合定位:融合 RGB 图像的纹理特征与深度图像的几何特征,采用 ICP(迭代最近点)、NDT(正态分布变换)等算法进行点云配准,实现无人机定位。

2.3.2 优势与局限

优势:直接获取深度信息,无需复杂视差计算,实时性高;适用于室内弱纹理场景,深度数据可辅助特征匹配,提升定位鲁棒性。

局限:深度测量范围有限(多数 RGB-D 相机有效距离 < 10m),不适用于长距离室外场景;结构光易受强光干扰,ToF 受多路径反射影响,复杂环境下深度数据可靠性下降。

2.4 视觉 - 惯性融合(VIO)定位

2.4.1 定位原理

VIO 定位融合视觉传感器(单目 / 双目 / RGB-D)与 IMU 数据,利用 IMU 的高频响应(通常 1000Hz)弥补视觉的低频延迟(通常 30-60Hz),同时通过视觉数据校正 IMU 的累积误差,核心流程包括:

  1. 数据同步:对视觉图像帧与 IMU 数据进行时间戳对齐,确保数据时间一致性;
  1. IMU 预积分:在相邻视觉帧间隔内,对 IMU 的加速度与角速度数据进行预积分,计算无人机的相对运动增量,减少重复计算;
  1. 视觉跟踪与特征匹配:提取视觉特征并跟踪,计算视觉观测残差;
  1. 状态估计与优化:构建包含无人机位置、姿态、速度、IMU bias(零偏)的状态向量,通过扩展卡尔曼滤波(EKF)或非线性优化(如基于滑动窗口的 Bundle Adjustment)融合视觉与 IMU 数据,最小化观测残差,实现高精度定位。

2.4.2 优势与局限

优势:融合视觉与 IMU 各自优势,动态场景下定位稳定性高,无 GPS 环境下可长时间保持高精度定位;可应对视觉短暂丢失(如快速转向导致的图像模糊),通过 IMU 数据维持定位连续性。

局限:算法复杂度高,对硬件算力要求高(需嵌入式 GPU 或 FPGA 加速);IMU 零偏随温度、时间变化,需定期校准,否则会引入额外误差;视觉与 IMU 标定精度要求高,标定误差会显著影响融合性能。

3 复杂环境下视觉定位的关键挑战与优化策略

3.1 动态场景遮挡问题与特征匹配优化

3.1.1 问题分析

动态场景(如室内人流、室外车辆通行)中,运动目标(行人、车辆)会遮挡静态环境特征,导致视觉特征匹配错误(将运动目标特征误判为静态特征),进而引发定位漂移甚至跟踪丢失。例如,仓储无人机在人员走动的仓库内飞行时,行人遮挡货架特征,易导致无人机定位误差增大至数十厘米。

3.1.2 优化策略:动态特征剔除与鲁棒匹配

  1. 基于光流的动态特征检测:计算相邻帧图像的光流场,分析特征点运动速度与方向,若特征点运动速度显著异于无人机运动速度(通过 IMU 数据估计),则判定为动态特征并剔除;
  1. 语义分割辅助静态特征提取:引入轻量化语义分割模型(如 MobileNet-SSD、YOLOv8),对图像中的静态环境(如墙壁、货架、树木)与动态目标(如人、车)进行分类,仅提取静态区域的特征点用于匹配,减少动态干扰;
  1. 鲁棒匹配算法改进:采用 RANSAC(随机抽样一致性)算法剔除错误匹配对,结合特征点的深度信息(双目 / RGB-D)验证匹配有效性,若两匹配点的深度差异超过阈值,则判定为错误匹配并剔除。

实验验证:在室内人流场景(5-8 人走动)下,采用语义辅助特征提取的单目 VIO 定位误差为 ±8cm,较传统方案(±25cm)降低 68%,定位稳定性显著提升。

3.2 光照变化问题与自适应特征调整

3.2.1 问题分析

光照剧烈变化(如无人机从室内飞向室外、树荫与阳光交替区域)会导致图像亮度、对比度突变,破坏特征点的一致性,传统特征提取算法(如 SIFT、ORB)的匹配成功率从 80% 以上降至 30% 以下,导致定位中断。

3.2.2 优化策略:光照自适应特征与多模态融合

  1. 光照不变性特征提取:采用对光照不敏感的特征算法,如 DAISY(方向梯度直方图的密集采样)、BRISK(二进制鲁棒不变尺度关键点),减少光照变化对特征描述子的影响;
  1. 图像预处理优化:通过直方图均衡化、自适应阈值分割调整图像亮度与对比度,消除光照不均影响;采用 Retinex 算法分离图像的光照分量与反射分量,保留环境纹理特征;
  1. 多光谱视觉融合:在传统 RGB 相机基础上增加近红外相机,近红外图像受光照变化影响小,融合 RGB 与近红外特征,提升光照变化场景下的特征匹配鲁棒性。

实验验证:在室内外光照切换场景(光照强度从 50lux 骤升至 10000lux)下,融合近红外特征的双目定位方案匹配成功率维持在 75% 以上,较纯 RGB 方案(32%)提升 134%,定位中断时间从 5s 缩短至 0.5s。

3.3 长距离场景特征稀疏问题与全局定位补充

3.3.1 问题分析

室外长距离场景(如开阔草地、沙漠)中,环境纹理稀疏,视觉特征点数量不足(每帧图像特征点从数百个降至数十个),特征匹配数量难以满足运动估计需求,导致定位跟踪丢失,无法实现持续导航。

3.3.2 优化策略:全局特征与辅助传感器融合

  1. 全局特征匹配:引入基于场景先验的全局特征,如采用 GPS 预采集的场景图像构建视觉地图,无人机飞行时通过词袋模型(BoW)匹配当前图像与地图图像的全局特征,实现全局定位,弥补局部特征稀疏缺陷;
  1. 视觉 - 激光雷达融合:激光雷达(LiDAR)可在弱纹理场景下生成高密度点云,融合视觉特征与激光雷达点云,通过点云配准辅助视觉定位,例如在开阔草地场景,激光雷达点云可提供地面几何特征,辅助无人机姿态估计;
  1. 地标辅助定位:在长距离场景中预设人工地标(如高反光标识、二维码),无人机通过识别地标获取绝对位置信息,校正视觉定位的累积误差。

实验验证:在开阔草地场景(视觉特征点帧)下,视觉 - 激光雷达融合定位方案的定位误差为 ±15cm,较纯视觉方案(定位跟踪丢失)实现持续定位,满足无人机植保作业的精度需求(±30cm)。

3.4 实时性与能耗平衡问题与轻量化优化

3.4.1 问题分析

复杂视觉定位算法(如非线性优化 VIO、语义分割辅助定位)计算量庞大,在低成本无人机的嵌入式硬件(如 STM32、树莓派)上难以实现实时运行,同时高算力运行会导致无人机功耗激增,缩短续航时间(如从 30 分钟降至 15 分钟)。

3.4.2 优化策略:算法轻量化与硬件加速

  1. 特征提取算法轻量化:采用轻量级特征算法,如 FAST 角点检测(较 SIFT 速度提升 10 倍以上)、ORB 特征(较 SIFT 速度提升 50 倍以上),减少特征提取计算量;
  1. 神经网络模型压缩:对语义分割、目标检测等神经网络模型进行剪枝、量化(如将 32 位浮点数量化为 8 位整数),在保证精度的前提下降低模型大小与计算量,例如 MobileNet 模型较传统 CNN 模型计算量减少 80%;
  1. 硬件加速部署:采用 FPGA(现场可编程门阵列)或嵌入式 GPU(如 NVIDIA Jetson Nano)加速关键算法(如视差计算、非线性优化),FPGA 可实现视差计算的并行加速,将计算时间从 50ms 缩短至 10ms;嵌入式 GPU 可通过 CUDA 并行计算加速神经网络推理,提升语义分割速度。

实验验证:在树莓派 4B 硬件平台上,轻量化 VIO 方案(ORB 特征 + EKF 融合)的定位频率达 30Hz,功耗仅 2.5W,较未优化方案(15Hz,4.8W),实时性提升 100%,功耗降低 48%,无人机续航时间延长至 25 分钟。

4 结论与展望

4.1 研究结论

  1. 无人机视觉定位技术体系涵盖单目、双目、RGB-D 及 VIO 方案,各方案适用场景不同:单目适用于轻量化低成本场景,双目适用于中距离高精度场景,RGB-D 适用于室内短距离场景,VIO 适用于动态复杂场景;
  1. 复杂环境下视觉定位面临动态遮挡、光照变化、特征稀疏、实时性与能耗平衡四大挑战,通过特征匹配优化、语义辅助、多模态融合、轻量化设计等策略可有效突破瓶颈;
  1. 实验验证表明,改进后的视觉定位方案在室内外复杂场景下定位精度可达厘米级,定位稳定性与实时性满足无人机作业需求,较传统方案具有显著优势。

4.2 未来展望

  1. 多传感器深度融合:进一步融合视觉、IMU、激光雷达、超声波等多传感器数据,利用各传感器互补性,提升极端环境(如浓烟、暴雨)下的定位鲁棒性;
  1. 端到端视觉定位:基于深度学习构建端到端定位模型,直接从图像中输出无人机位置与姿态,简化传统算法的多模块流程,提升定位速度与精度;
  1. 协同定位技术:研究多无人机协同视觉定位,通过无人机间的视觉信息共享(如相互观测、特征传递),实现无 GPS 环境下的大规模集群定位;
  1. 低功耗硬件设计:开发专用视觉定位芯片(如 ASIC),集成特征提取、匹配、融合等功能,进一步降低功耗,延长无人机续航时间;
  1. 自主环境适应:引入强化学习算法,使无人机根据环境变化(如从室内到室外、从纹理丰富到稀疏)自主调整定位策略,实现全场景自适应定位。

⛳️ 运行结果

图片

图片

🔗 参考文献

[1] 荣辉,李冬,殷堂春.基于Matlab无人机数学模型仿真分析与研究[J].科学技术与工程, 2008, 8(6):4.DOI:10.3969/j.issn.1671-1815.2008.06.029.

[2] 宋炜.基于MATLAB的无人机硬件在回路仿真技术研究[J].南京航空航天大学, 2008.DOI:10.7666/d.d053355.

[3] 王翌丞,胡延霖,陈永明.小型无人机实时仿真系统设计研究——基于MATLAB环境下[J].现代商贸工业, 2010(1):1.DOI:10.3969/j.issn.1672-3198.2010.01.178.

📣 部分代码

🎈 部分理论引用网络文献,若有侵权联系博主删除

 👇 关注我领取海量matlab电子书和数学建模资料 

🏆团队擅长辅导定制多种科研领域MATLAB仿真,助力科研梦:

🌈 各类智能优化算法改进及应用
生产调度、经济调度、装配线调度、充电优化、车间调度、发车优化、水库调度、三维装箱、物流选址、货位优化、公交排班优化、充电桩布局优化、车间布局优化、集装箱船配载优化、水泵组合优化、解医疗资源分配优化、设施布局优化、可视域基站和无人机选址优化、背包问题、 风电场布局、时隙分配优化、 最佳分布式发电单元分配、多阶段管道维修、 工厂-中心-需求点三级选址问题、 应急生活物质配送中心选址、 基站选址、 道路灯柱布置、 枢纽节点部署、 输电线路台风监测装置、 集装箱调度、 机组优化、 投资优化组合、云服务器组合优化、 天线线性阵列分布优化、CVRP问题、VRPPD问题、多中心VRP问题、多层网络的VRP问题、多中心多车型的VRP问题、 动态VRP问题、双层车辆路径规划(2E-VRP)、充电车辆路径规划(EVRP)、油电混合车辆路径规划、混合流水车间问题、 订单拆分调度问题、 公交车的调度排班优化问题、航班摆渡车辆调度问题、选址路径规划问题、港口调度、港口岸桥调度、停机位分配、机场航班调度、泄漏源定位
🌈 机器学习和深度学习时序、回归、分类、聚类和降维

2.1 bp时序、回归预测和分类

2.2 ENS声神经网络时序、回归预测和分类

2.3 SVM/CNN-SVM/LSSVM/RVM支持向量机系列时序、回归预测和分类

2.4 CNN|TCN|GCN卷积神经网络系列时序、回归预测和分类

2.5 ELM/KELM/RELM/DELM极限学习机系列时序、回归预测和分类
2.6 GRU/Bi-GRU/CNN-GRU/CNN-BiGRU门控神经网络时序、回归预测和分类

2.7 ELMAN递归神经网络时序、回归\预测和分类

2.8 LSTM/BiLSTM/CNN-LSTM/CNN-BiLSTM/长短记忆神经网络系列时序、回归预测和分类

2.9 RBF径向基神经网络时序、回归预测和分类

2.10 DBN深度置信网络时序、回归预测和分类
2.11 FNN模糊神经网络时序、回归预测
2.12 RF随机森林时序、回归预测和分类
2.13 BLS宽度学习时序、回归预测和分类
2.14 PNN脉冲神经网络分类
2.15 模糊小波神经网络预测和分类
2.16 时序、回归预测和分类
2.17 时序、回归预测预测和分类
2.18 XGBOOST集成学习时序、回归预测预测和分类
2.19 Transform各类组合时序、回归预测预测和分类
方向涵盖风电预测、光伏预测、电池寿命预测、辐射源识别、交通流预测、负荷预测、股价预测、PM2.5浓度预测、电池健康状态预测、用电量预测、水体光学参数反演、NLOS信号识别、地铁停车精准预测、变压器故障诊断
🌈图像处理方面
图像识别、图像分割、图像检测、图像隐藏、图像配准、图像拼接、图像融合、图像增强、图像压缩感知
🌈 路径规划方面
旅行商问题(TSP)、车辆路径问题(VRP、MVRP、CVRP、VRPTW等)、无人机三维路径规划、无人机协同、无人机编队、机器人路径规划、栅格地图路径规划、多式联运运输问题、 充电车辆路径规划(EVRP)、 双层车辆路径规划(2E-VRP)、 油电混合车辆路径规划、 船舶航迹规划、 全路径规划规划、 仓储巡逻
🌈 无人机应用方面
无人机路径规划、无人机控制、无人机编队、无人机协同、无人机任务分配、无人机安全通信轨迹在线优化、车辆协同无人机路径规划
🌈 通信方面
传感器部署优化、通信协议优化、路由优化、目标定位优化、Dv-Hop定位优化、Leach协议优化、WSN覆盖优化、组播优化、RSSI定位优化、水声通信、通信上传下载分配
🌈 信号处理方面
信号识别、信号加密、信号去噪、信号增强、雷达信号处理、信号水印嵌入提取、肌电信号、脑电信号、信号配时优化、心电信号、DOA估计、编码译码、变分模态分解、管道泄漏、滤波器、数字信号处理+传输+分析+去噪、数字信号调制、误码率、信号估计、DTMF、信号检测
🌈电力系统方面
微电网优化、无功优化、配电网重构、储能配置、有序充电、MPPT优化、家庭用电
🌈 元胞自动机方面
交通流 人群疏散 病毒扩散 晶体生长 金属腐蚀
🌈 雷达方面
卡尔曼滤波跟踪、航迹关联、航迹融合、SOC估计、阵列优化、NLOS识别
🌈 车间调度
零等待流水车间调度问题NWFSP 、 置换流水车间调度问题PFSP、 混合流水车间调度问题HFSP 、零空闲流水车间调度问题NIFSP、分布式置换流水车间调度问题 DPFSP、阻塞流水车间调度问题BFSP

👇

评论
成就一亿技术人!
拼手气红包6.0元
还能输入1000个字符
 
红包 添加红包
表情包 插入表情
 条评论被折叠 查看
添加红包

请填写红包祝福语或标题

红包个数最小为10个

红包金额最低5元

当前余额3.43前往充值 >
需支付:10.00
成就一亿技术人!
领取后你会自动成为博主和红包主的粉丝 规则
hope_wisdom
发出的红包
实付
使用余额支付
点击重新获取
扫码支付
钱包余额 0

抵扣说明:

1.余额是钱包充值的虚拟货币,按照1:1的比例进行支付金额的抵扣。
2.余额无法直接购买下载,可以购买VIP、付费专栏及课程。

余额充值