✅作者简介:热爱科研的Matlab仿真开发者,擅长数据处理、建模仿真、程序设计、完整代码获取、论文复现及科研仿真。
🍎 往期回顾关注个人主页:Matlab科研工作室
🍊个人信条:格物致知,完整Matlab代码及仿真咨询内容私信。
🔥 内容介绍
一、引言
在智能交通与自动驾驶技术快速发展的背景下,无人地面车辆(Unmanned Ground Vehicle, UGV)已广泛应用于物流运输、城市通勤、特种作业等领域。UGV 行驶过程中,需在预设的全局路径基础上,应对突发障碍物(如行人横穿、抛洒物、故障车辆),通过横向避让确保行驶安全。横向避让路径规划作为 UGV 动态避障的核心技术,需满足安全性(与障碍物保持安全距离)、平滑性(避免剧烈转向导致车辆失稳)、实时性(快速生成避让路径)与兼容性(避让后能重新回归全局路径)四大核心需求。
传统横向避让路径规划方法如人工势场法、A* 算法等,存在易陷入局部最优(如多障碍物场景下的 “势场陷阱”)、路径平滑性差(折线型路径需额外平滑处理)、对动态障碍物适应性不足等问题。蚂蚁算法(Ant Colony Optimization, ACO)作为一种启发式智能优化算法,模拟自然界蚂蚁觅食的路径寻优机制,具有分布式寻优、鲁棒性强、易处理多约束问题的优势,能在复杂环境中快速搜索到全局最优或次优路径,且生成的路径天然具备平滑性,无需额外后处理。
将蚂蚁算法应用于基于全局路径的 UGV 横向避让路径规划,可充分利用其寻优特性,在全局路径约束下,快速生成满足安全、平滑、实时需求的避让路径,同时确保避让后能精准回归全局路径。该研究对提升 UGV 在复杂交通环境中的动态避障能力、保障行驶安全具有重要的理论意义与实际应用价值。
二、相关基础理论
(一)无人地面车辆横向避让路径规划核心需求与约束
- 核心需求
- 安全性:避让路径需与障碍物保持最小安全距离(根据 UGV 尺寸与行驶速度确定,通常为 0.5-1.5m),同时避免与道路边界(如路缘石、护栏)碰撞;
- 平滑性:路径曲率变化需连续且平缓,满足 UGV 转向系统物理约束(如最大转向角≤30°,转向角速度≤10°/s),避免车辆侧翻或失稳;
- 实时性:从检测到障碍物到生成避让路径的时间≤0.5s,适应动态障碍物(如行人、非机动车)的运动特性;
- 兼容性:避让路径起点与终点需与全局路径平滑衔接,避免避让后出现路径突变,确保 UGV 能平稳回归全局路径。
- 关键约束
- 运动学约束:UGV 作为轮式移动机器人,需满足非完整约束(无法实现横向瞬时平移),路径需符合车辆运动学模型(如阿克曼转向模型),曲率半径≥最小转弯半径(通常为 3-8m);
- 环境约束:需考虑道路拓扑(如单车道、多车道)、交通规则(如禁止逆向行驶),避让路径不得超出道路可行区域;
- 动力学约束:路径需匹配 UGV 动力性能,如横向加速度≤0.8g(g 为重力加速度),避免轮胎打滑。
(二)全局路径与横向避让路径的协同关系
全局路径是 UGV 从起点到终点的预设行驶轨迹(如通过路径规划算法在电子地图中生成),通常为平滑的参考线;横向避让路径是在全局路径基础上,因障碍物阻挡而生成的局部偏离轨迹,二者需满足 “衔接 - 避让 - 回归” 的协同逻辑:
- 衔接阶段:避让路径起点需与 UGV 检测到障碍物时的当前位置(全局路径上的点)重合,且起点处的路径曲率、航向角与全局路径一致,确保平稳切入避让路径;
- 避让阶段:路径需向远离障碍物的横向方向偏移,在避开障碍物的同时,尽量缩短横向偏移距离(减少对其他车道交通的影响);
- 回归阶段:避让路径终点需与全局路径上的后续点(障碍物后方安全区域)平滑衔接,终点处的曲率、航向角与全局路径一致,确保 UGV 能平稳回归全局路径。




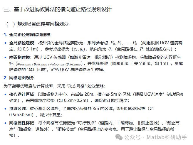
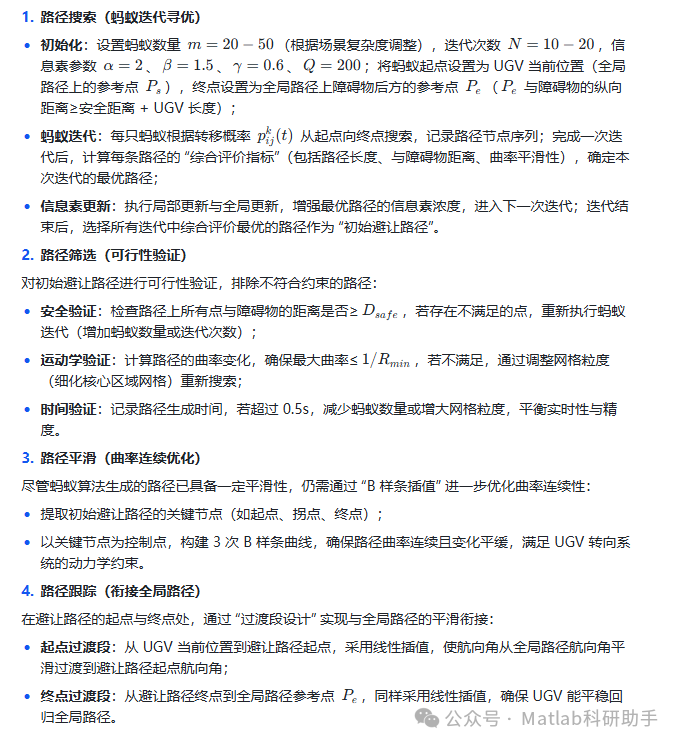
(三)路径生成与优化流程
基于改进蚂蚁算法的 UGV 横向避让路径规划流程分为 “路径搜索 - 路径筛选 - 路径平滑 - 路径跟踪” 四步:




⛳️ 运行结果







🔗 参考文献
[1] 罗诚.无人机路径规划算法研究[D].复旦大学,2010.
[2] 曹园山,成月,郑鹏,等.基于多约束的改进RRT*算法三维全局路径规划研究[J].舰船科学技术, 2024, 46(8):14-18.DOI:10.3404/j.issn.1672-7649.2024.08.003.
[3] 朱文亮,黄天意.基于改进A^(*)算法的无人船全局路径规划的研究[J].科学技术创新, 2023(1):213-216.
📣 部分代码
🎈 部分理论引用网络文献,若有侵权联系博主删除
👇 关注我领取海量matlab电子书和数学建模资料
🏆团队擅长辅导定制多种科研领域MATLAB仿真,助力科研梦:
🌈 各类智能优化算法改进及应用
生产调度、经济调度、装配线调度、充电优化、车间调度、发车优化、水库调度、三维装箱、物流选址、货位优化、公交排班优化、充电桩布局优化、车间布局优化、集装箱船配载优化、水泵组合优化、解医疗资源分配优化、设施布局优化、可视域基站和无人机选址优化、背包问题、 风电场布局、时隙分配优化、 最佳分布式发电单元分配、多阶段管道维修、 工厂-中心-需求点三级选址问题、 应急生活物质配送中心选址、 基站选址、 道路灯柱布置、 枢纽节点部署、 输电线路台风监测装置、 集装箱调度、 机组优化、 投资优化组合、云服务器组合优化、 天线线性阵列分布优化、CVRP问题、VRPPD问题、多中心VRP问题、多层网络的VRP问题、多中心多车型的VRP问题、 动态VRP问题、双层车辆路径规划(2E-VRP)、充电车辆路径规划(EVRP)、油电混合车辆路径规划、混合流水车间问题、 订单拆分调度问题、 公交车的调度排班优化问题、航班摆渡车辆调度问题、选址路径规划问题、港口调度、港口岸桥调度、停机位分配、机场航班调度、泄漏源定位
🌈 机器学习和深度学习时序、回归、分类、聚类和降维
2.1 bp时序、回归预测和分类
2.2 ENS声神经网络时序、回归预测和分类
2.3 SVM/CNN-SVM/LSSVM/RVM支持向量机系列时序、回归预测和分类
2.4 CNN|TCN|GCN卷积神经网络系列时序、回归预测和分类
2.5 ELM/KELM/RELM/DELM极限学习机系列时序、回归预测和分类
2.6 GRU/Bi-GRU/CNN-GRU/CNN-BiGRU门控神经网络时序、回归预测和分类
2.7 ELMAN递归神经网络时序、回归\预测和分类
2.8 LSTM/BiLSTM/CNN-LSTM/CNN-BiLSTM/长短记忆神经网络系列时序、回归预测和分类
2.9 RBF径向基神经网络时序、回归预测和分类
2.10 DBN深度置信网络时序、回归预测和分类
2.11 FNN模糊神经网络时序、回归预测
2.12 RF随机森林时序、回归预测和分类
2.13 BLS宽度学习时序、回归预测和分类
2.14 PNN脉冲神经网络分类
2.15 模糊小波神经网络预测和分类
2.16 时序、回归预测和分类
2.17 时序、回归预测预测和分类
2.18 XGBOOST集成学习时序、回归预测预测和分类
2.19 Transform各类组合时序、回归预测预测和分类
方向涵盖风电预测、光伏预测、电池寿命预测、辐射源识别、交通流预测、负荷预测、股价预测、PM2.5浓度预测、电池健康状态预测、用电量预测、水体光学参数反演、NLOS信号识别、地铁停车精准预测、变压器故障诊断
🌈图像处理方面
图像识别、图像分割、图像检测、图像隐藏、图像配准、图像拼接、图像融合、图像增强、图像压缩感知
🌈 路径规划方面
旅行商问题(TSP)、车辆路径问题(VRP、MVRP、CVRP、VRPTW等)、无人机三维路径规划、无人机协同、无人机编队、机器人路径规划、栅格地图路径规划、多式联运运输问题、 充电车辆路径规划(EVRP)、 双层车辆路径规划(2E-VRP)、 油电混合车辆路径规划、 船舶航迹规划、 全路径规划规划、 仓储巡逻
🌈 无人机应用方面
无人机路径规划、无人机控制、无人机编队、无人机协同、无人机任务分配、无人机安全通信轨迹在线优化、车辆协同无人机路径规划
🌈 通信方面
传感器部署优化、通信协议优化、路由优化、目标定位优化、Dv-Hop定位优化、Leach协议优化、WSN覆盖优化、组播优化、RSSI定位优化、水声通信、通信上传下载分配
🌈 信号处理方面
信号识别、信号加密、信号去噪、信号增强、雷达信号处理、信号水印嵌入提取、肌电信号、脑电信号、信号配时优化、心电信号、DOA估计、编码译码、变分模态分解、管道泄漏、滤波器、数字信号处理+传输+分析+去噪、数字信号调制、误码率、信号估计、DTMF、信号检测
🌈电力系统方面
微电网优化、无功优化、配电网重构、储能配置、有序充电、MPPT优化、家庭用电
🌈 元胞自动机方面
交通流 人群疏散 病毒扩散 晶体生长 金属腐蚀
🌈 雷达方面
卡尔曼滤波跟踪、航迹关联、航迹融合、SOC估计、阵列优化、NLOS识别
🌈 车间调度
零等待流水车间调度问题NWFSP 、 置换流水车间调度问题PFSP、 混合流水车间调度问题HFSP 、零空闲流水车间调度问题NIFSP、分布式置换流水车间调度问题 DPFSP、阻塞流水车间调度问题BFSP
👇
242

被折叠的 条评论
为什么被折叠?



