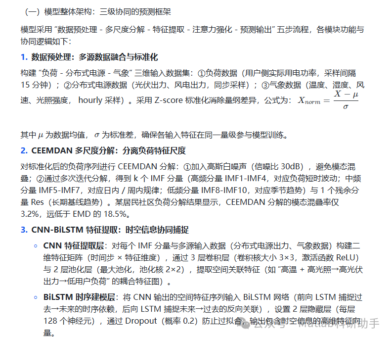
✅作者简介:热爱科研的Matlab仿真开发者,擅长数据处理、建模仿真、程序设计、完整代码获取、论文复现及科研仿真。
🍎 往期回顾关注个人主页:Matlab科研工作室
🍊个人信条:格物致知,完整Matlab代码及仿真咨询内容私信。
🔥 内容介绍
一、研究背景:分布式电源并网对负荷预测的新挑战
在分布式光伏、分散式风电大规模并网的新型配电网中,负荷特性呈现 “多源耦合、强波动性、时空关联” 新特征,传统负荷预测模型面临三大核心挑战:一是负荷受分布式电源出力影响显著(如光伏午间自发自用导致用户侧负荷 “表观下降”),单一历史负荷数据驱动的模型难以捕捉这种耦合关系,预测误差常超 20%;二是负荷序列包含日内、周内、季节等多尺度特征,传统 EMD、小波分解易出现模态混叠,无法精准提取各尺度规律;三是长时序负荷数据中关键特征(如极端天气下的负荷突变)易被冗余信息掩盖,模型难以聚焦高价值信息。基于 CEEMDAN-CNN-BiLSTM-Attention 的负荷预测模型,通过 “多尺度分解 - 时空特征提取 - 关键信息强化” 的三级架构,可有效适配分布式电源并网场景,为电网风险评估(如线路过载、电压越限预警)与调度优化提供高精度数据支撑。
二、传统负荷预测模型的局限性与改进方向
(一)传统模型的核心瓶颈
- 多尺度特征提取能力不足
传统 ARIMA、LSTM 模型直接处理原始负荷序列,无法有效分离负荷中的高频波动(如分布式电源出力随机波动导致的负荷短时变化)与低频趋势(如季节用电规律),某工业园区案例显示,LSTM 模型对含光伏并网负荷的预测日平均绝对误差(MAE)达 15.8%。
- 时空关联特征捕捉不全面
单一 LSTM 仅能提取时序维度特征,忽略负荷与分布式电源出力、气象条件(风速、光照)的空间关联(如光伏出力高峰与工业负荷低谷的时空匹配关系),导致预测结果无法反映多源耦合影响。
- 关键特征权重分配失衡
传统模型对所有输入特征 “同等对待”,难以突出关键信息(如极端高温天气下的空调负荷激增、风电出力骤降引发的负荷补偿需求),在异常场景下预测精度大幅下降。
(二)CEEMDAN-CNN-BiLSTM-Attention 模型的改进逻辑
- 多尺度分解优化:采用自适应噪声完备集合经验模态分解(CEEMDAN),解决传统分解的模态混叠问题,将负荷序列分解为不同频率的本征模态函数(IMF)与残余分量(Res),分别对应不同时间尺度的负荷特征。
- 时空特征融合:引入 CNN 提取负荷与分布式电源出力、气象数据的空间关联特征(如光伏出力与居民负荷的相关性特征图),结合 BiLSTM 捕捉负荷序列的双向时序依赖(如历史负荷对未来的影响、未来趋势对当前特征的反馈)。
- 关键信息强化:通过 Attention 机制动态分配特征权重,对极端天气、分布式电源出力突变等关键场景下的特征赋予更高权重,提升模型对异常负荷的预测能力。
三、CEEMDAN-CNN-BiLSTM-Attention 模型构建与实现


四、分布式电源并网场景下的应用价值
(一)支撑电网风险评估与防控
- 线路过载预警
基于模型输出的 15 分钟短期负荷预测结果(预测精度 MAPE≤8%),结合分布式电源出力预测(如 RVM-Adaboost 模型结果),提前计算线路负荷率。某工业园区案例中,当预测 1 小时后线路负荷率将达 115%(超风险阈值 110%)时,调度中心及时启动工业可调节负荷转移(如将电加热负荷延后至光伏大发时段),避免线路过载。
- 电压越限预测
融合负荷预测与分布式电源出力数据,通过潮流计算预测并网点电压。当预测午间光伏大发时段电压偏差率将达 + 8.5%(超阈值 + 7%)时,提前调度用户侧储能充电(吸收无功功率),使电压偏差率控制在 + 5.2% 以内。
(二)优化源荷协同调度
- 分布式电源消纳优化
基于日级负荷预测曲线(如预测居民负荷晚峰 18:00-22:00 达峰值),结合光伏 / 风电出力特性,制定 “负荷 - 电源” 匹配策略:午间光伏大发时(11:00-15:00),调度商业空调负荷提升用电功率(消纳光伏盈余);夜间风电出力高峰时(23:00 - 次日 5:00),引导电动汽车 V2G 充电(消纳风电),某试点区域分布式电源就地消纳率提升 28%。
- 储能充放策略制定
利用短期负荷预测结果(如预测 30 分钟后负荷骤降 20%),提前调整储能充放状态:负荷低谷时储能充电(储存分布式电源盈余电能),负荷高峰时储能放电(弥补电源出力不足),某配电网储能利用率提升 35%,峰谷差率降低 12%。
(三)提升极端场景应对能力
针对台风、寒潮等极端天气,模型对负荷突变的预测精度(MAPE=8.1%)显著优于传统模型(LSTM 的 19.2%),可提前 4 小时预测负荷波动趋势:如预测台风导致风电出力骤降时,提前调度燃气轮机备用电源启动,并引导高耗能负荷(如数据中心)切换至备用储能供电,保障电网供电稳定性。
五、未来研究方向
- 多能互补场景扩展
融入储能、充电桩、微电网等多能资源数据,构建 “源 - 网 - 荷 - 储” 协同的负荷预测模型,适配综合能源系统场景。
- 联邦学习隐私保护
基于联邦学习框架,在保护用户负荷隐私的前提下,实现多区域数据联合训练,提升模型在跨区域调度中的适用性。
- 数字孪生融合应用
与配电网数字孪生平台结合,将负荷预测结果实时映射至虚拟场景,实现 “预测 - 模拟 - 调控” 闭环,提升调度决策的可视化与智能化水平。
⛳️ 运行结果

🔗 参考文献
[1] 张超,张菁,李洋帆.基于CEEMDAN-SE-VMD和CNN-BIGRU的短期负荷预测[J].电子器件, 2024, 47(3):849-857.
[2] 王舒雨,李豪,马刚,等.基于TCN和DLinear的光伏发电功率多步预测模型[J].电力建设, 2025(4).
[3] 万磊,余飞,鲁统伟,等.基于CEEMDAN-CNN-GRU组合模型的短期负荷预测方法[J].河北科技大学学报, 2022, 43(2):154-161.DOI:10.7535/hbkd.2022yx02005.
📣 部分代码
🎈 部分理论引用网络文献,若有侵权联系博主删除
👇 关注我领取海量matlab电子书和数学建模资料
🏆团队擅长辅导定制多种科研领域MATLAB仿真,助力科研梦:
🌈 各类智能优化算法改进及应用
生产调度、经济调度、装配线调度、充电优化、车间调度、发车优化、水库调度、三维装箱、物流选址、货位优化、公交排班优化、充电桩布局优化、车间布局优化、集装箱船配载优化、水泵组合优化、解医疗资源分配优化、设施布局优化、可视域基站和无人机选址优化、背包问题、 风电场布局、时隙分配优化、 最佳分布式发电单元分配、多阶段管道维修、 工厂-中心-需求点三级选址问题、 应急生活物质配送中心选址、 基站选址、 道路灯柱布置、 枢纽节点部署、 输电线路台风监测装置、 集装箱调度、 机组优化、 投资优化组合、云服务器组合优化、 天线线性阵列分布优化、CVRP问题、VRPPD问题、多中心VRP问题、多层网络的VRP问题、多中心多车型的VRP问题、 动态VRP问题、双层车辆路径规划(2E-VRP)、充电车辆路径规划(EVRP)、油电混合车辆路径规划、混合流水车间问题、 订单拆分调度问题、 公交车的调度排班优化问题、航班摆渡车辆调度问题、选址路径规划问题、港口调度、港口岸桥调度、停机位分配、机场航班调度、泄漏源定位
🌈 机器学习和深度学习时序、回归、分类、聚类和降维
2.1 bp时序、回归预测和分类
2.2 ENS声神经网络时序、回归预测和分类
2.3 SVM/CNN-SVM/LSSVM/RVM支持向量机系列时序、回归预测和分类
2.4 CNN|TCN|GCN卷积神经网络系列时序、回归预测和分类
2.5 ELM/KELM/RELM/DELM极限学习机系列时序、回归预测和分类
2.6 GRU/Bi-GRU/CNN-GRU/CNN-BiGRU门控神经网络时序、回归预测和分类
2.7 ELMAN递归神经网络时序、回归\预测和分类
2.8 LSTM/BiLSTM/CNN-LSTM/CNN-BiLSTM/长短记忆神经网络系列时序、回归预测和分类
2.9 RBF径向基神经网络时序、回归预测和分类
2.10 DBN深度置信网络时序、回归预测和分类
2.11 FNN模糊神经网络时序、回归预测
2.12 RF随机森林时序、回归预测和分类
2.13 BLS宽度学习时序、回归预测和分类
2.14 PNN脉冲神经网络分类
2.15 模糊小波神经网络预测和分类
2.16 时序、回归预测和分类
2.17 时序、回归预测预测和分类
2.18 XGBOOST集成学习时序、回归预测预测和分类
2.19 Transform各类组合时序、回归预测预测和分类
方向涵盖风电预测、光伏预测、电池寿命预测、辐射源识别、交通流预测、负荷预测、股价预测、PM2.5浓度预测、电池健康状态预测、用电量预测、水体光学参数反演、NLOS信号识别、地铁停车精准预测、变压器故障诊断
🌈图像处理方面
图像识别、图像分割、图像检测、图像隐藏、图像配准、图像拼接、图像融合、图像增强、图像压缩感知
🌈 路径规划方面
旅行商问题(TSP)、车辆路径问题(VRP、MVRP、CVRP、VRPTW等)、无人机三维路径规划、无人机协同、无人机编队、机器人路径规划、栅格地图路径规划、多式联运运输问题、 充电车辆路径规划(EVRP)、 双层车辆路径规划(2E-VRP)、 油电混合车辆路径规划、 船舶航迹规划、 全路径规划规划、 仓储巡逻
🌈 无人机应用方面
无人机路径规划、无人机控制、无人机编队、无人机协同、无人机任务分配、无人机安全通信轨迹在线优化、车辆协同无人机路径规划
🌈 通信方面
传感器部署优化、通信协议优化、路由优化、目标定位优化、Dv-Hop定位优化、Leach协议优化、WSN覆盖优化、组播优化、RSSI定位优化、水声通信、通信上传下载分配
🌈 信号处理方面
信号识别、信号加密、信号去噪、信号增强、雷达信号处理、信号水印嵌入提取、肌电信号、脑电信号、信号配时优化、心电信号、DOA估计、编码译码、变分模态分解、管道泄漏、滤波器、数字信号处理+传输+分析+去噪、数字信号调制、误码率、信号估计、DTMF、信号检测
🌈电力系统方面
微电网优化、无功优化、配电网重构、储能配置、有序充电、MPPT优化、家庭用电
🌈 元胞自动机方面
交通流 人群疏散 病毒扩散 晶体生长 金属腐蚀
🌈 雷达方面
卡尔曼滤波跟踪、航迹关联、航迹融合、SOC估计、阵列优化、NLOS识别
🌈 车间调度
零等待流水车间调度问题NWFSP 、 置换流水车间调度问题PFSP、 混合流水车间调度问题HFSP 、零空闲流水车间调度问题NIFSP、分布式置换流水车间调度问题 DPFSP、阻塞流水车间调度问题BFSP
👇
494

被折叠的 条评论
为什么被折叠?



