✅作者简介:热爱科研的Matlab仿真开发者,擅长数据处理、建模仿真、程序设计、完整代码获取、论文复现及科研仿真。
🍎 往期回顾关注个人主页:Matlab科研工作室
🍊个人信条:格物致知,完整Matlab代码及仿真咨询内容私信。
🔥 内容介绍
无人机群飞行模拟是通过软件平台复现多架无人机协同飞行的动态过程,涵盖单无人机动力学建模、群体通信交互、协同控制策略、环境扰动模拟等核心环节。其价值不仅在于验证群体控制算法的有效性(如队形保持、任务分配),还能提前规避物理实验中的碰撞风险、硬件损耗问题,为实际无人机群作业(如编队表演、协同测绘、应急救援)提供安全高效的测试与优化方案。尤其结合此前研究的四旋翼飞行器电机动力学特性,模拟过程需精准映射电机转速响应、扭矩输出等细节,确保模拟结果与真实飞行场景高度一致。
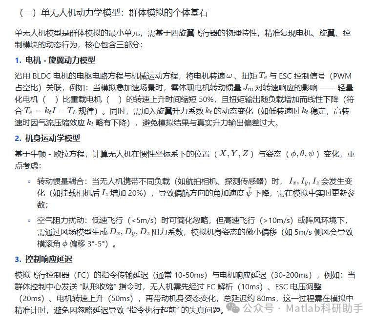
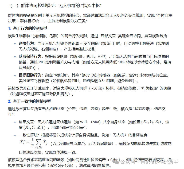
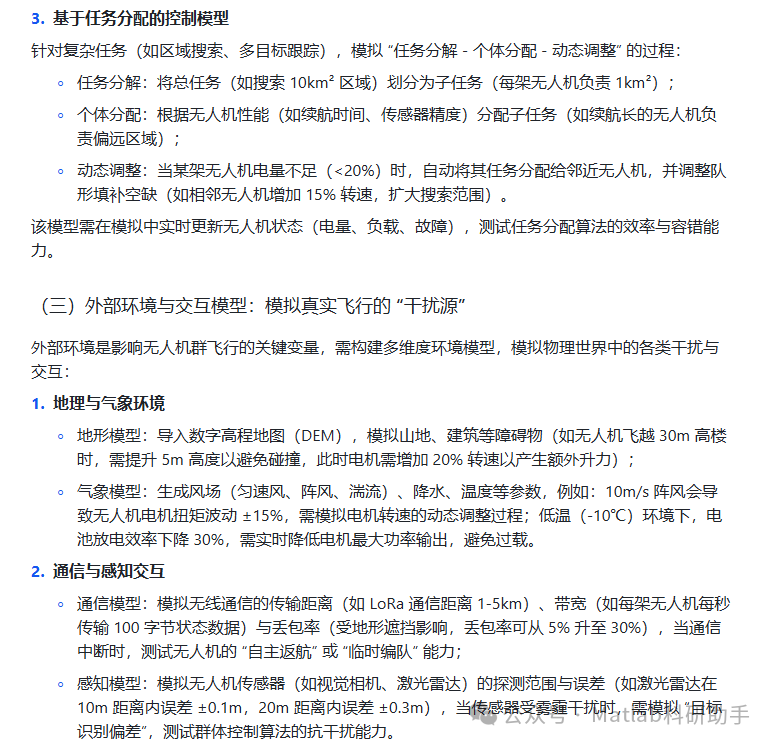
一、无人机群飞行模拟的核心要素
无人机群飞行模拟的准确性取决于对 “单个体动力学”“群体协同规则”“外部环境干扰” 三大要素的精细化建模,三者共同构成模拟系统的基础框架:




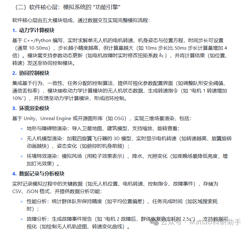
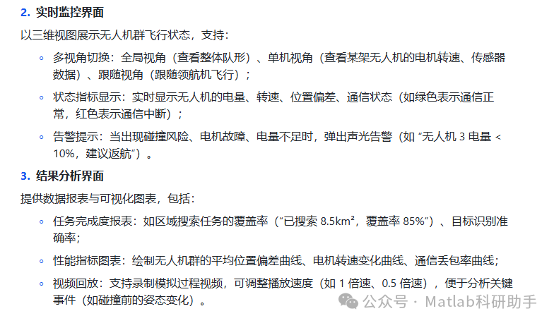
二、无人机群飞行模拟的技术架构
无人机群飞行模拟系统需通过 “硬件支撑 - 软件模块 - 交互界面” 三层架构实现,各层协同工作,确保模拟的实时性、准确性与可操作性:




三、无人机群飞行模拟的典型场景与应用
无人机群飞行模拟已广泛应用于科研、工业、应急等领域,不同场景对模拟精度、功能的需求差异显著,以下为三类典型场景:
(一)编队表演模拟:验证视觉效果与安全性
编队表演是无人机群最直观的应用场景(如国庆晚会、商业演出),模拟需重点关注:
- 队形切换精度
模拟无人机群在不同队形(如文字、图形)间的切换过程,验证队形切换的平滑性与精度(如文字 “中国” 的笔画误差 < 0.5m)。例如:当从 “圆形” 切换为 “五角星” 时,协同控制算法需计算每架无人机的目标位置,生成转速指令,模拟中需统计切换时间(如 3-5s)与位置偏差(如平均偏差 < 0.3m),确保实际表演时视觉效果清晰。
- 碰撞风险规避
模拟高密度编队(如无人机间距 1-2m)飞行,测试避障算法的有效性。例如:随机设置 1 架无人机 “突发转速下降”,模拟中需观察相邻无人机是否能在 0.5s 内调整轨迹,避免碰撞(如右侧无人机增加 5% 转速,左侧无人机降低 5% 转速,产生横向避让距离)。
- 电量与续航管理
模拟编队表演的完整流程(如起飞 - 队形展示 - 降落),统计每架无人机的电量消耗(如表演 10 分钟消耗 30% 电量),确保所有无人机能安全返航,避免因电量不足导致 “中途迫降”。
(二)协同测绘模拟:提升数据采集效率与精度
在地理测绘、灾害评估场景中,无人机群需协同完成大范围数据采集,模拟需重点关注:
- 区域覆盖与数据重叠率
模拟无人机群对目标区域的网格化覆盖,验证测绘数据的重叠率(如相邻无人机的测绘区域重叠 15%-20%,确保数据拼接无漏洞)。例如:10 架无人机协同测绘 10km² 区域,模拟中需计算每架无人机的飞行路径,统计覆盖完成时间(如 30 分钟)与重叠率(如平均重叠率 18%),优化路径规划算法。
- 传感器数据融合
模拟不同类型传感器(如光学相机、激光雷达、热成像仪)的协同工作,验证数据融合精度。
⛳️ 运行结果

🔗 参考文献
[1] 尹超.基于MATLAB/RTW和Vxworks的飞行模拟器实时仿真研究[J].软件导刊, 2010(12):2.DOI:CNKI:SUN:RJDK.0.2010-12-036.
[2] 刘福龙.飞行模拟器自动驾驶仪的研究与开发[D].哈尔滨工业大学[2025-08-28].DOI:CNKI:CDMD:2.2008.194534.
[3] 王勇亮,卢颖.基于MATLAB的飞行模拟器操纵负荷系统设计[J].微计算机信息, 2006(10S):3.DOI:10.3969/j.issn.1008-0570.2006.28.021.
📣 部分代码
🎈 部分理论引用网络文献,若有侵权联系博主删除
👇 关注我领取海量matlab电子书和数学建模资料
🏆团队擅长辅导定制多种科研领域MATLAB仿真,助力科研梦:
🌈 各类智能优化算法改进及应用
生产调度、经济调度、装配线调度、充电优化、车间调度、发车优化、水库调度、三维装箱、物流选址、货位优化、公交排班优化、充电桩布局优化、车间布局优化、集装箱船配载优化、水泵组合优化、解医疗资源分配优化、设施布局优化、可视域基站和无人机选址优化、背包问题、 风电场布局、时隙分配优化、 最佳分布式发电单元分配、多阶段管道维修、 工厂-中心-需求点三级选址问题、 应急生活物质配送中心选址、 基站选址、 道路灯柱布置、 枢纽节点部署、 输电线路台风监测装置、 集装箱调度、 机组优化、 投资优化组合、云服务器组合优化、 天线线性阵列分布优化、CVRP问题、VRPPD问题、多中心VRP问题、多层网络的VRP问题、多中心多车型的VRP问题、 动态VRP问题、双层车辆路径规划(2E-VRP)、充电车辆路径规划(EVRP)、油电混合车辆路径规划、混合流水车间问题、 订单拆分调度问题、 公交车的调度排班优化问题、航班摆渡车辆调度问题、选址路径规划问题、港口调度、港口岸桥调度、停机位分配、机场航班调度、泄漏源定位
🌈 机器学习和深度学习时序、回归、分类、聚类和降维
2.1 bp时序、回归预测和分类
2.2 ENS声神经网络时序、回归预测和分类
2.3 SVM/CNN-SVM/LSSVM/RVM支持向量机系列时序、回归预测和分类
2.4 CNN|TCN|GCN卷积神经网络系列时序、回归预测和分类
2.5 ELM/KELM/RELM/DELM极限学习机系列时序、回归预测和分类
2.6 GRU/Bi-GRU/CNN-GRU/CNN-BiGRU门控神经网络时序、回归预测和分类
2.7 ELMAN递归神经网络时序、回归\预测和分类
2.8 LSTM/BiLSTM/CNN-LSTM/CNN-BiLSTM/长短记忆神经网络系列时序、回归预测和分类
2.9 RBF径向基神经网络时序、回归预测和分类
2.10 DBN深度置信网络时序、回归预测和分类
2.11 FNN模糊神经网络时序、回归预测
2.12 RF随机森林时序、回归预测和分类
2.13 BLS宽度学习时序、回归预测和分类
2.14 PNN脉冲神经网络分类
2.15 模糊小波神经网络预测和分类
2.16 时序、回归预测和分类
2.17 时序、回归预测预测和分类
2.18 XGBOOST集成学习时序、回归预测预测和分类
2.19 Transform各类组合时序、回归预测预测和分类
方向涵盖风电预测、光伏预测、电池寿命预测、辐射源识别、交通流预测、负荷预测、股价预测、PM2.5浓度预测、电池健康状态预测、用电量预测、水体光学参数反演、NLOS信号识别、地铁停车精准预测、变压器故障诊断
🌈图像处理方面
图像识别、图像分割、图像检测、图像隐藏、图像配准、图像拼接、图像融合、图像增强、图像压缩感知
🌈 路径规划方面
旅行商问题(TSP)、车辆路径问题(VRP、MVRP、CVRP、VRPTW等)、无人机三维路径规划、无人机协同、无人机编队、机器人路径规划、栅格地图路径规划、多式联运运输问题、 充电车辆路径规划(EVRP)、 双层车辆路径规划(2E-VRP)、 油电混合车辆路径规划、 船舶航迹规划、 全路径规划规划、 仓储巡逻
🌈 无人机应用方面
无人机路径规划、无人机控制、无人机编队、无人机协同、无人机任务分配、无人机安全通信轨迹在线优化、车辆协同无人机路径规划
🌈 通信方面
传感器部署优化、通信协议优化、路由优化、目标定位优化、Dv-Hop定位优化、Leach协议优化、WSN覆盖优化、组播优化、RSSI定位优化、水声通信、通信上传下载分配
🌈 信号处理方面
信号识别、信号加密、信号去噪、信号增强、雷达信号处理、信号水印嵌入提取、肌电信号、脑电信号、信号配时优化、心电信号、DOA估计、编码译码、变分模态分解、管道泄漏、滤波器、数字信号处理+传输+分析+去噪、数字信号调制、误码率、信号估计、DTMF、信号检测
🌈电力系统方面
微电网优化、无功优化、配电网重构、储能配置、有序充电、MPPT优化、家庭用电
🌈 元胞自动机方面
交通流 人群疏散 病毒扩散 晶体生长 金属腐蚀
🌈 雷达方面
卡尔曼滤波跟踪、航迹关联、航迹融合、SOC估计、阵列优化、NLOS识别
🌈 车间调度
零等待流水车间调度问题NWFSP 、 置换流水车间调度问题PFSP、 混合流水车间调度问题HFSP 、零空闲流水车间调度问题NIFSP、分布式置换流水车间调度问题 DPFSP、阻塞流水车间调度问题BFSP
👇
1745

被折叠的 条评论
为什么被折叠?



