✅作者简介:热爱科研的Matlab仿真开发者,擅长数据处理、建模仿真、程序设计、完整代码获取、论文复现及科研仿真。
🍎 往期回顾关注个人主页:Matlab科研工作室
🍊个人信条:格物致知,完整Matlab代码及仿真咨询内容私信。
🔥 内容介绍
加速度传感器在采集数据时,易受环境噪声(如机械振动、电磁干扰)和传感器本身噪声(如热噪声)的影响,导致原始数据中包含大量高频干扰。这些噪声若不加以过滤,会在后续积分过程中被放大,严重影响速度和位移计算的精度。例如,在结构健康监测中,未经滤波的加速度数据可能误判结构振动频率;在惯性导航系统中,噪声会导致定位误差随时间累积。
数字信号处理(DSP)滤波器凭借实时性强、参数可调、稳定性高的特点,成为加速度数据滤波的核心工具。针对加速度数据的特性(低频振动为主,噪声集中在高频),常用的 DSP 滤波器包括:
- 有限脉冲响应(FIR)低通滤波器
- 优势:线性相位特性,避免滤波过程中引入相位失真,确保时域波形的完整性。
- 设计参数:截止频率根据振动信号带宽设定(如结构振动取 100Hz),阶数通过窗函数法(汉宁窗、凯塞窗)确定(通常 128-512 阶,平衡滤波效果与计算量)。
- 无限脉冲响应(IIR)低通滤波器
- 优势:相同滤波效果下阶数更低(如 30 阶 IIR 性能接近 256 阶 FIR),适合实时性要求高的场景(如嵌入式系统)。
- 设计方法:采用巴特沃斯滤波器(最大平坦幅频特性)或切比雪夫滤波器(允许通带波纹以换取更陡的过渡带)。
- 自适应滤波器(如 LMS 算法)
- 优势:无需预设噪声特性,可动态调整滤波参数,适用于噪声频率随时间变化的场景(如车辆行驶中的振动监测)。
- 原理:通过最小化误差信号(期望信号与滤波输出的差)更新滤波器系数,收敛速度由步长因子控制(通常取 0.01-0.1)。
二、基于 DSP 的加速度数据滤波实现流程

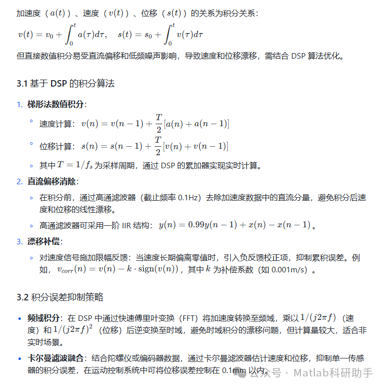
三、从加速度到速度与位移的转换算法

四、优化方向与未来展望
- 1.自适应积分算法:DSP 中嵌入机器学习模型(如 LSTM),根据加速度信号特征动态调整积分参数,适应不同场景(如冲击、稳态振动)。
- 2.硬件加速:采用 FPGA+DSP 架构,FPGA 实现高速滤波(10kHz 以上采样率),DSP 专注积分与控制,提升系统整体性能。
- 3.多传感器融合:融合加速度计、陀螺仪、激光测距仪数据,通过联邦滤波算法进一步抑制误差,实现厘米级位移测量。
⛳️ 运行结果


🔗 参考文献
[1] 姜志鹏.将DSP技术引入"数字信号处理"实验教学的研究[J].价值工程, 2013, 32(26):2.DOI:10.3969/j.issn.1006-4311.2013.26.103.
[2] 美 Welch Thad B,美 Wrighr Cameron H.G,美 Morrow Michael G.实时数字信号处理(从MATLAB到C):基于TMS320C6xDSP[M].北京航空航天大学出版社,2020.
[3] 陈明军,王金.采样信号的数字滤波设计和DSP实现[J].信息技术, 2006, 30(1):4.DOI:10.3969/j.issn.1009-2552.2006.01.015.
📣 部分代码
🎈 部分理论引用网络文献,若有侵权联系博主删除
👇 关注我领取海量matlab电子书和数学建模资料
🏆团队擅长辅导定制多种科研领域MATLAB仿真,助力科研梦:
🌈 各类智能优化算法改进及应用
生产调度、经济调度、装配线调度、充电优化、车间调度、发车优化、水库调度、三维装箱、物流选址、货位优化、公交排班优化、充电桩布局优化、车间布局优化、集装箱船配载优化、水泵组合优化、解医疗资源分配优化、设施布局优化、可视域基站和无人机选址优化、背包问题、 风电场布局、时隙分配优化、 最佳分布式发电单元分配、多阶段管道维修、 工厂-中心-需求点三级选址问题、 应急生活物质配送中心选址、 基站选址、 道路灯柱布置、 枢纽节点部署、 输电线路台风监测装置、 集装箱调度、 机组优化、 投资优化组合、云服务器组合优化、 天线线性阵列分布优化、CVRP问题、VRPPD问题、多中心VRP问题、多层网络的VRP问题、多中心多车型的VRP问题、 动态VRP问题、双层车辆路径规划(2E-VRP)、充电车辆路径规划(EVRP)、油电混合车辆路径规划、混合流水车间问题、 订单拆分调度问题、 公交车的调度排班优化问题、航班摆渡车辆调度问题、选址路径规划问题、港口调度、港口岸桥调度、停机位分配、机场航班调度、泄漏源定位
🌈 机器学习和深度学习时序、回归、分类、聚类和降维
2.1 bp时序、回归预测和分类
2.2 ENS声神经网络时序、回归预测和分类
2.3 SVM/CNN-SVM/LSSVM/RVM支持向量机系列时序、回归预测和分类
2.4 CNN|TCN|GCN卷积神经网络系列时序、回归预测和分类
2.5 ELM/KELM/RELM/DELM极限学习机系列时序、回归预测和分类
2.6 GRU/Bi-GRU/CNN-GRU/CNN-BiGRU门控神经网络时序、回归预测和分类
2.7 ELMAN递归神经网络时序、回归\预测和分类
2.8 LSTM/BiLSTM/CNN-LSTM/CNN-BiLSTM/长短记忆神经网络系列时序、回归预测和分类
2.9 RBF径向基神经网络时序、回归预测和分类
2.10 DBN深度置信网络时序、回归预测和分类
2.11 FNN模糊神经网络时序、回归预测
2.12 RF随机森林时序、回归预测和分类
2.13 BLS宽度学习时序、回归预测和分类
2.14 PNN脉冲神经网络分类
2.15 模糊小波神经网络预测和分类
2.16 时序、回归预测和分类
2.17 时序、回归预测预测和分类
2.18 XGBOOST集成学习时序、回归预测预测和分类
2.19 Transform各类组合时序、回归预测预测和分类
方向涵盖风电预测、光伏预测、电池寿命预测、辐射源识别、交通流预测、负荷预测、股价预测、PM2.5浓度预测、电池健康状态预测、用电量预测、水体光学参数反演、NLOS信号识别、地铁停车精准预测、变压器故障诊断
🌈图像处理方面
图像识别、图像分割、图像检测、图像隐藏、图像配准、图像拼接、图像融合、图像增强、图像压缩感知
🌈 路径规划方面
旅行商问题(TSP)、车辆路径问题(VRP、MVRP、CVRP、VRPTW等)、无人机三维路径规划、无人机协同、无人机编队、机器人路径规划、栅格地图路径规划、多式联运运输问题、 充电车辆路径规划(EVRP)、 双层车辆路径规划(2E-VRP)、 油电混合车辆路径规划、 船舶航迹规划、 全路径规划规划、 仓储巡逻
🌈 无人机应用方面
无人机路径规划、无人机控制、无人机编队、无人机协同、无人机任务分配、无人机安全通信轨迹在线优化、车辆协同无人机路径规划
🌈 通信方面
传感器部署优化、通信协议优化、路由优化、目标定位优化、Dv-Hop定位优化、Leach协议优化、WSN覆盖优化、组播优化、RSSI定位优化、水声通信、通信上传下载分配
🌈 信号处理方面
信号识别、信号加密、信号去噪、信号增强、雷达信号处理、信号水印嵌入提取、肌电信号、脑电信号、信号配时优化、心电信号、DOA估计、编码译码、变分模态分解、管道泄漏、滤波器、数字信号处理+传输+分析+去噪、数字信号调制、误码率、信号估计、DTMF、信号检测
🌈电力系统方面
微电网优化、无功优化、配电网重构、储能配置、有序充电、MPPT优化、家庭用电
🌈 元胞自动机方面
交通流 人群疏散 病毒扩散 晶体生长 金属腐蚀
🌈 雷达方面
卡尔曼滤波跟踪、航迹关联、航迹融合、SOC估计、阵列优化、NLOS识别
🌈 车间调度
零等待流水车间调度问题NWFSP 、 置换流水车间调度问题PFSP、 混合流水车间调度问题HFSP 、零空闲流水车间调度问题NIFSP、分布式置换流水车间调度问题 DPFSP、阻塞流水车间调度问题BFSP
👇
5637

被折叠的 条评论
为什么被折叠?



