心理学在人工智能(AI)发展中扮演着多重核心角色:理论指导层面,心理学为AI模型(尤其是大型语言模型)的构建提供基石,通过借鉴人类认知机制提升其理解、生成和交互能力;应用实践层面,心理学在AI辅助心理治疗、AI教育、AI人力资源管理等领域确保AI系统的有效性、安全性与伦理性;社会意义层面,心理学帮助我们理解AI对人类社会、个体心理及人际关系的广泛影响,并助力提升人类对AI时代的适应能力,参与制定AI伦理准则与社会政策,促进人机协作与优化交互体验。

1. 心理学对AI技术的直接贡献:理论指导与能力提升
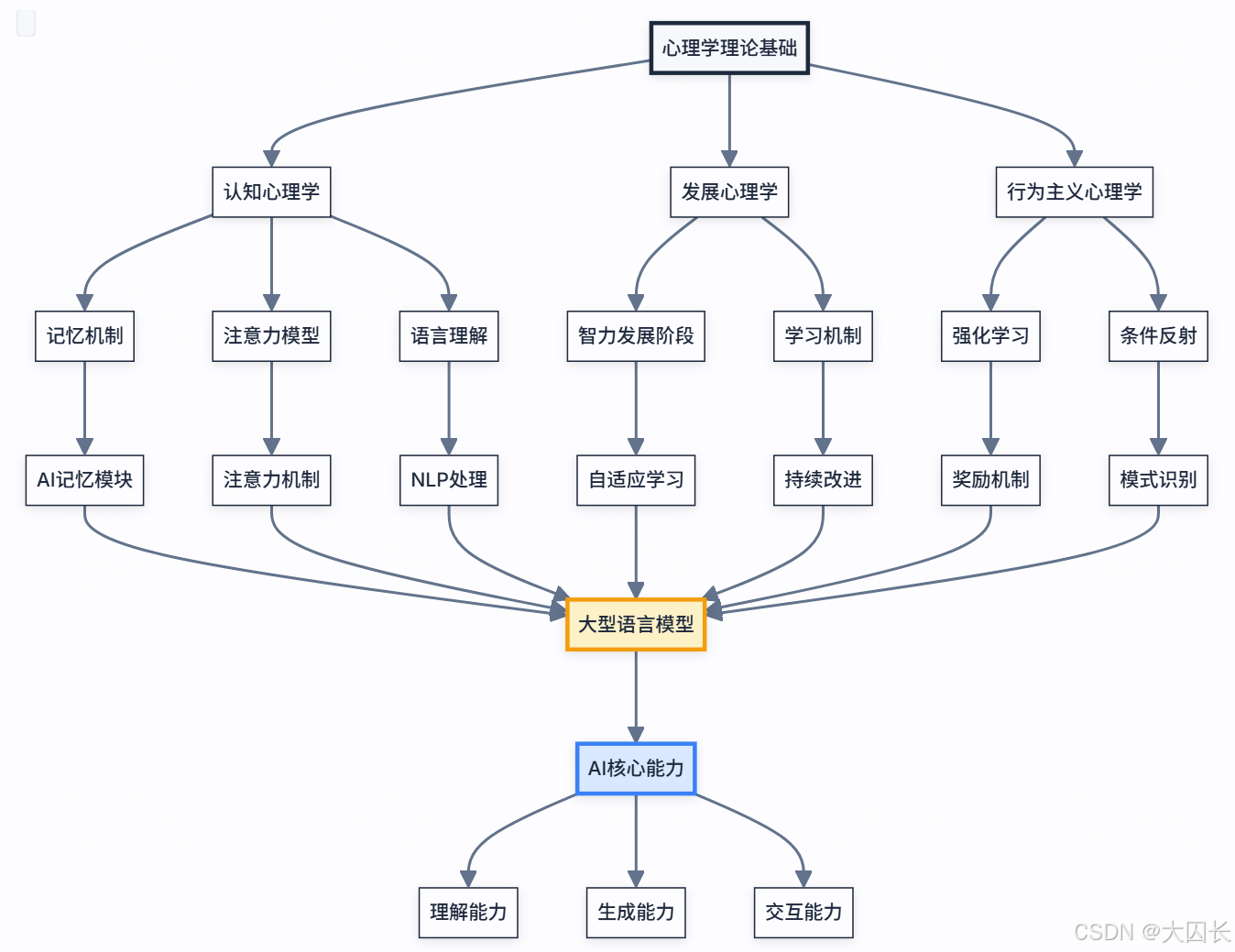
心理学,作为研究人类心智与行为的科学,为人工智能(AI)的发展提供了深刻的理论洞见和实践指导。从AI的早期萌芽到当前复杂的大型语言模型(LLMs)的构建,心理学理论始终扮演着不可或缺的角色。它不仅启发了AI的基本架构,更为提升AI的理解、生成和交互能力贡献了关键思路。通过借鉴人类认知机制,AI模型得以更贴近人类智能,从而在各种复杂任务中展现出更强的适应性和有效性。本章节将深入探讨心理学理论如何具体指导AI模型的构建,并阐述其在提升AI核心能力方面的直接贡献。
1.1 心理学理论为AI模型构建提供基石
心理学理论,特别是认知心理学和发展心理学的相关研究成果,为AI模型的构建奠定了坚实的理论基础。 AI的早期发展深受心理学启发,例如,人工神经网络(ANNs)的概念便直接源于心理学家Donald Hebb在1949年提出的关于大脑学习机制的理论,即赫布学习规则(Hebbian Learning Rule)。该理论指出,神经元之间的连接强度会随着其同时激活的频率增加而增强,这一核心思想为机器通过调整内部连接权重进行学习提供了最初的灵感。紧随其后,心理学家Frank Rosenblatt在20世纪50年代基于赫布理论开发了感知机(Perceptron),这是第一个真正意义上的人工神经网络,其运行原理与现代AI系统一脉相承,即计算机通过数据调整网络内部连接进行学习,而非依赖预先编程的指令。这些早期的心理学理论不仅为AI的诞生铺平了道路,也为其后续发展指明了方向。
行为主义心理学也对AI的发展产生了深远影响。 B.F. Skinner关于强化学习的研究,即行为可以通过奖励和惩罚进行塑造的观点,直接影响了后续AI领域强化学习模型的建立。而发展心理学家Jean Piaget提出的智力发展阶段理论,则启发了能够随时间推移不断改进的机器学习模型。这些理论共同构成了早期AI发展的思想基石,帮助定义了机器应如何处理信息以模拟人类的学习过程。此外,心理学中关于人类信息加工方式、策略以及知识表征和结构的研究,也加速了心理学理论在AI建模和算法中的应用。例如,工程心理学强调研究人类智能的理论模型,包括人类信息加工的方式和策略、人类知识的表征和结构等,这些研究成果被直接应用于AI的建模和算法设计中,旨在构建更符合人类认知特点的智能系统。这种跨学科的借鉴与融合,使得AI模型从一开始就带有人类认知的烙印,并为其后续在理解、生成和交互等方面的能力提升奠定了坚实的基础。
1.2 借鉴人类认知机制提升AI核心能力

心理学对人类认知机制的深入研究,为提升AI在理解、生成和交互等核心能力方面提供了宝贵的借鉴。 AI的发展目标之一是模拟甚至超越人类的智能水平,而理解人类自身的认知过程是实现这一目标的关键。例如,心理学中的“心智理论”(Theory of Mind, ToM)——即理解自己及他人心理状态(如欲望、信仰、意图等)的能力——已被应用于AI模型的构建中,以增强其社会智能和交互能力。DeepMind的研究人员受此启发,构建了名为ToMnet的神经网络,该网络通过观察其他智能体的行为来构建其模型,从而能够预测其行为和心理状态,这对于开发多智能体AI系统和人机交互中介技术至关重要。同样,朱松纯团队提出的基于心智理论的可解释AI模型CX-ToM,旨在通过让AI理解人类的心理状态来增强人类对AI的信任,其核心思想也是借鉴了心理学中的心智理论。
在提升AI的理解能力方面,心理学关于记忆、注意、语言理解等认知过程的研究成果为AI模型的设计提供了重要参考。 例如,大型语言模型(LLMs)在预测人类记忆表现方面的能力,显示了其模拟人类认知的潜力。研究表明,ChatGPT对人类在特定句子记忆任务中的表现预测与人类实际表现高度吻合,这表明尽管LLMs缺乏与人类完全相同的记忆机制,但它们能够捕捉到人类认知的某些方面。此外,心理学关于认知负荷、期望管理等理论,也被应用于优化用户与AI的交互过程,特别是提示工程(Prompt Engineering)领域。通过理解用户在交互过程中的认知负荷和心理预期,可以设计出更有效的提示,从而引导AI生成更符合用户需求的输出,这直接提升了AI的交互质量和用户满意度。情感计算(Affective Computing)作为心理学与AI交叉的另一个重要领域,旨在赋予机器识别、理解、表达甚至模拟人类情感的能力,这对于构建更具共情能力和自然交互体验的AI系统至关重要。通过多模态信息(如面部表情、语音语调、文本内容)的分析,AI系统可以更准确地把握用户的情感状态,并据此调整其交互策略,从而提升交互的自然性和有效性。
在提升AI的生成能力方面,心理学同样发挥着重要作用。 例如,在内容生成过程中,AI系统可以借鉴心理学关于创造力、叙事结构、情感表达等方面的理论,以生成更具吸引力、更符合人类审美和认知习惯的内容。心理学关于人类如何学习和使用语言的理论,为大型语言模型的训练和优化提供了指导。例如,通过分析LLMs在不同训练阶段或不同数据输入下的表现,可以研究语言信息的接触如何塑造其认知能力,这为理解经验和认知结构之间的关系提供了独特视角。受比较心理学启发的“控制性饲养”方法,即通过精心构建的数据集训练模型以检验特定的学习假设,也被应用于LLMs的研究中,以探究其学习语言规则的机制。这些基于心理学理论的指导,使得AI的生成能力不仅仅停留在简单的模式匹配,而是向着更深刻、更具创造性的方向发展。
1.3 具体心理学理论在AI模型中的应用案例
众多具体的心理学理论已经被直接应用于AI模型的构建和优化中,并取得了显著成效。 除了前述提及的赫布学习理论、强化学习理论、心智理论等,还有许多其他理论在AI领域展现出强大的生命力。例如,认知心理学中的“元认知”(Metacognition)概念,即对自身认知过程的认知和监控,正被用于指导AI系统进行自我反思和优化其推理过程。研究人员正在探索构建具有“主动意识循环”(Active Consciousness Loops)的AI系统,使其能够实时监控和评估自身的推理过程,从而更接近人类的思考方式。这种元认知能力的引入,有望提升AI系统的自主学习和适应能力,使其在面对新问题时能够更有效地调整策略。
另一个重要的应用案例是心理学中的“社会认知”理论在AI交互设计中的应用。 社会认知理论关注个体如何理解自我、他人以及社会环境,并在此基础上进行社会互动。在AI领域,尤其是在设计能够与人类进行自然和有效交互的智能体时,社会认知理论提供了关键的指导原则。例如,通过让AI学习识别和理解人类的面部表情、语音语调、肢体语言等非语言线索,可以提升其社会感知能力,从而做出更恰当的回应。此外,心理学中关于信任建立、印象形成、归因理论等研究成果,也被用于设计更具说服力、更值得信赖的AI系统。例如,在人机协作场景中,理解人类如何建立对AI的信任至关重要,心理学研究为此提供了理论框架,如CX-ToM模型就旨在通过模拟人类心智理论来增强AI的可解释性和可信度。
发展心理学中的“体验式分层”(Experiential Layering)概念也为AI模型的构建提供了新的思路。 该概念强调通过与虚拟或物理感官输入(如视觉、听觉信号)的结合,使AI的学习基于具体的、有根基的体验,而非仅仅依赖于抽象的文本流,从而获得更丰富的概念理解。这意味着未来的AI系统可能会更加注重多模态学习,通过与真实世界的交互来构建更完善的知识表征。此外,心理学中关于“动机基质”(Motivational Substrates)的研究,即模拟人类情感驱动和目标导向行为,也被认为有助于AI系统更自主地优先处理信息并主动寻求新知识。这些具体的心理学理论的应用,不仅丰富了AI模型的内涵,也使其在理解和模拟人类智能方面取得了长足的进步,为构建更智能、更人性化的AI系统奠定了坚实的基础。例如,德国亥姆霍兹慕尼黑研究中心开发的“半人马”(Centaur)AI模型,通过在包含160项心理实验中超过1000万个人类决策的Psych-101数据集上进行微调,能够准确预测人类在多种心理学实验中的行为,甚至在31项任务中的预测效果超越了传统的认知模型。这项研究充分展示了心理学理论与AI技术融合的巨大潜力,通过将心理学实验数据与大型语言模型相结合,可以构建出能够模拟和预测人类复杂行为的AI系统。
2. 心理学在AI应用中的关键作用:确保有效性、安全性与伦理性
心理学不仅在AI技术的理论构建层面贡献卓著,更在AI技术的实际应用中扮演着确保其有效性、安全性与伦理性的关键角色。从AI辅助心理治疗到AI教育,再到AI人力资源管理,心理学以其对人类行为、认知和情感的深刻理解,为这些AI系统的设计、评估和监管提供了不可或缺的专业知识和伦理框架。心理学家的参与有助于最大限度地发挥AI技术的潜力,同时防范其可能带来的风险,确保AI的发展真正服务于人类福祉。
2.1 AI辅助心理治疗领域的心理学考量
在AI辅助心理治疗领域,心理学扮演着确保系统有效性、安全性和伦理性的核心角色。 首先,心理学理论是构建有效AI心理治疗系统的基础。例如,认知行为疗法(CBT)、辩证行为疗法(DBT)等成熟的心理学治疗理论被整合到AI系统中,用于指导用户进行认知重构、情绪调节和行为改变。AI系统通过分析用户的语言输入,识别其认知扭曲或负面情绪模式,并提供基于这些理论的心理干预建议。例如,一项专利描述了AI心理治疗系统如何利用认知技巧列表和基于度量的神经网络NLP算法来选择和个性化心理治疗。其次,心理学对于确保AI心理治疗的安全性至关重要。由于心理治疗的敏感性,AI系统必须避免对用户造成伤害。心理学知识有助于识别潜在的风险,例如AI系统可能给出不恰当的建议,或者用户可能过度依赖AI而忽视专业帮助。心理学家参与设计和评估AI系统,以确保其干预措施是安全的,并能在用户出现危机时提供适当的转介资源。
伦理问题是AI辅助心理治疗中心理学考量的重中之重。 隐私和数据安全是首要关切,因为心理治疗涉及高度敏感的个人信息。心理学伦理准则强调保密性,因此AI系统必须采取严格的数据加密和匿名化措施,并明确告知用户数据的使用方式,获取用户的知情同意。此外,AI系统可能存在的偏见也是一个重要的伦理挑战。如果训练数据存在偏见(例如针对特定人群的刻板印象),AI系统可能会在治疗建议中复制这些偏见,从而对用户造成不公平对待或伤害。心理学家需要参与数据集的构建和模型的评估,以识别和减轻这些偏见。美国心理学会(APA)的政策声明强调,心理学研究应促进公平并识别和减少偏见,从而促进AI的安全性和有效性,并将多元化作为AI技术、算法和数据开发、传播、监测和改进的核心。最后,关于AI在心理治疗中的角色和责任归属问题也需要心理学家的深入探讨。虽然AI可以提供便捷、可及的心理支持,但它不能完全替代人类治疗师所提供的情感联结和共情理解。心理学有助于界定AI在心理治疗中的辅助角色,并明确人类治疗师的监督和介入责任。
2.2 AI在教育领域的应用与心理学指导
人工智能在教育领域的应用日益广泛,从个性化学习系统到智能辅导工具,AI技术正深刻改变着教育的面貌。心理学在教育AI的设计、实施和评估中发挥着至关重要的作用,以确保这些系统的有效性、安全性和伦理性。 一个核心的心理学理论应用是维果茨基的“最近发展区”理论,该理论认为学生的学习发展存在一个潜在的水平,需要通过努力和适当的指导才能达到。AI驱动的自适应学习系统正是基于这一理论,通过分析学生的学习数据,了解其知识掌握程度和学习特点,然后提供难度适中的学习内容和挑战,以激励学生挖掘潜力,突破现有水平。例如,自适应测评系统会根据学生的能力推荐题目,这些题目并非百分百能够答对,而是有一定挑战性,从而促进学生的学习。心理学还关注如何通过AI培养学生的核心素养,如批判性思维、沟通能力、协作能力和创造性思维。例如,在AI辅助写作教学中,可以通过设计来体现这些元素,如分析写作中的逻辑关系以培养批判性思维,或鼓励学生合作完成写作任务以培养协作能力。
为了确保AI教育系统的有效性,心理学提供了评估和改进的框架。 例如,结合教育心理学中的经典测试理论(CTT)和认知诊断模型(如IRT、DINA模型),可以对学生的学习数据进行建模,从试题参数、学生属性等多个角度进行分析,从而评估试题质量,诊断学生的知识点掌握情况和认知属性(如失误率、猜测率),并提供个性化的学习建议。这种基于心理学理论的诊断评估,有助于教师更准确地理解班级学生的整体情况,从而改进教学策略。然而,AI在教育中的应用也面临挑战。学习本身是一个复杂且“反人性”的过程,需要个体付出努力,而AI系统如何有效地将复杂的教育心理学概念(如最近发展区)应用于更广泛和复杂的学习场景,仍是一个待解决的问题。此外,过度依赖AI工具可能导致学生“思维肌肉”的萎缩,降低其应对真实学术挑战的能力和抗压能力。
在安全性和伦理性方面,心理学同样扮演着关键角色。 AI教育产品存储的个人数据往往非常庞杂和私密,因此必须确保技术的稳健性和安全性,防止数据泄露和滥用,避免对师生造成信息、财产甚至身体和精神上的损害。心理学强调风险预防意识,要求开发者在设计AI系统时就考虑到各种潜在风险,并通过技术手段保证其可靠运行。例如,AI系统在分析学生行为(如低头)并判断其是否“不认真听课”时,如果误判率过高,会导致学习分析报告失准,甚至对学生造成不公。因此,提升AI系统决策的准确率,减少错误预测带来的意外风险,并建立容错机制至关重要。心理学还关注AI在教育应用中可能带来的伦理问题,如算法偏见。如果AI系统的训练数据存在偏见,或者算法设计不当,可能会导致对特定学生群体的不公平对待,加剧教育不平等。因此,需要建立“可信赖的人工智能”的质量管理体系和配套认证机制,在技术安全性、稳健性、透明性等方面给出明确指标。此外,心理学还强调AI教育应用应遵循尊重人类自主、预防伤害、推动公平和可解释的原则,以增进教育公平和均衡发展。学校和教育机构在部署AI产品时,需要进行严格的技术伦理审查,并对师生进行培训,提升其人工智能素养,鼓励师生与产品进行对话以增强信赖感。
2.3 AI在人力资源管理中的应用与心理学评估
心理学在AI人力资源管理(HRM)领域的应用,旨在通过科学的方法提升人才管理的效率和效果,同时确保过程的公平性和员工福祉。 AI技术,如机器学习、自然语言处理和数据分析,被广泛应用于人力资源的各个环节,包括招聘、选拔、绩效管理、员工发展和留任等。心理学,特别是工业与组织心理学、心理测量学,为这些AI应用提供了理论基础和评估方法。例如,在人才招聘中,AI可以用于筛选简历、进行初步面试(如AI面试官),甚至通过分析候选人的语言、表情和行为数据来评估其胜任力和文化匹配度。心理学原理,如胜任力模型、工作分析、以及各种心理测评理论(如特质理论、行为理论),为这些AI工具的开发和验证提供了指导。北京师范大学心理学部开设的“心理测量与人力资源管理(MHR)”方向,就强调将AI技术贯穿于心理测评、命题与面试技术、心理教练技术的培养过程中,旨在培养能够运用智能化手段进行人才管理的专业人才。
然而,AI在HRM中的应用也带来了新的挑战,需要心理学的介入以确保其有效性和伦理性。 一个关键问题是算法偏见。如果AI模型训练数据反映了历史招聘中的偏见(例如性别、种族偏见),模型可能会在筛选和评估候选人时延续甚至放大这些偏见,导致不公平的招聘结果。心理学家可以参与审计AI算法,识别潜在的偏见,并提出改进方案,例如通过使用更多样化和代表性的训练数据,或者设计能够检测和纠正偏见的算法。另一个重要方面是员工的心理感受和福祉。AI的引入可能会改变工作设计、增加员工的监控感、或者导致技能退化焦虑。组织心理学理论,如工作需求-资源模型(JD-R模型)、资源守恒理论(COR理论)和技术压力模型,可以帮助理解AI对员工工作压力、倦怠和工作满意度的影响。例如,研究表明,AI的采用可能会增加员工的工作要求(如学习新技能、与AI系统协作的压力),如果缺乏足够的资源支持(如培训、自主性),可能导致员工倦怠。因此,在引入AI时,需要考虑其对员工工作体验的影响,并采取积极的工作设计原则,如保障员工的自主性、提供技能提升机会、促进人机协作而非简单替代,以提升员工福祉和生产力。此外,心理学还强调在AI应用过程中保障员工的知情权和隐私权,例如,员工应被告知AI系统如何收集和使用其数据,并拥有相应的控制权。
2.4 心理学在AI伦理规范与隐私保护中的角色
心理学在AI伦理规范制定和隐私保护方面发挥着不可或缺的作用,其核心在于理解人类行为、认知偏差以及伦理决策过程,从而确保AI技术的发展和应用符合人类价值观并保护个体权益。 首先,心理学研究揭示了人类在与AI交互时可能产生的认知偏差,例如过度信任(overtrust)、拟人化(anthropomorphism)以及控制幻觉(illusion of control)等。这些偏差可能导致用户对AI系统产生不切实际的期望,或者在不安全的情况下过度依赖AI。理解这些心理机制有助于设计更安全的AI系统,并通过用户教育和界面设计来引导用户形成对AI能力的正确认知。例如,研究比较了治疗型聊天机器人与通用大型语言模型在识别和纠正认知偏见方面的效果,发现通用模型(如GPT-4)在纠正过度信任等偏见方面表现更优,这为未来设计更有效的AI干预提供了insights。
其次,在隐私保护方面,心理学研究了个体对隐私的认知、态度和担忧,以及影响隐私披露行为的因素。 这些研究为制定更有效的隐私保护政策和设计更尊重用户隐私的AI系统提供了依据。例如,用户对于AI系统收集和使用其个人敏感数据(如心理健康数据、生物特征数据)的担忧是普遍存在的。心理学可以帮助理解这些担忧的深层原因,并指导如何通过透明化的数据使用政策、明确的数据权限控制以及强大的数据安全保障措施来建立用户信任。美国心理学会(APA)的政策声明强调,AI技术和系统的伦理发展、应用及评估应始终以人为核心,将伦理和人权置于中心地位,并通过心理学研究促进公平,识别和减少偏见,从而最大限度地减少未知的、未预期的和不公平的影响。此外,心理学对于“可解释AI”(XAI)的发展也至关重要。由于许多AI模型(尤其是深度学习模型)被视为“黑箱”,用户难以理解其决策过程,这引发了关于责任、公平性和信任的伦理关切。心理学研究如何向用户有效地解释AI的决策,以及用户对不同解释方式的接受程度,有助于设计出更透明、更可信的AI系统。DARPA在2016年启动的项目就强调了开发可解释算法模型、用户界面模型和评估心理学解释理论的重要性。通过将心理学原理融入AI系统的设计、评估和监管全过程,可以更好地应对AI发展带来的伦理挑战,确保技术进步真正造福人类社会。
3. 心理学在AI时代的社会意义:理解影响与促进适应
人工智能的飞速发展不仅带来了技术层面的革新,更深刻地影响着社会结构、个体心理以及人际互动模式。心理学在这一时代背景下,其社会意义愈发凸显。它不仅帮助我们理解AI带来的复杂影响,更致力于提升人类对AI时代的适应能力,参与制定AI伦理准则与社会政策,并促进更和谐的人机协作。

3.1 理解AI对人类社会与个体心理的广泛影响
人工智能(AI)的飞速发展正以前所未有的方式重塑人类社会,并对个体心理产生深远影响。心理学在这一时代背景下,承担着理解这些复杂影响的关键任务。 研究表明,AI技术通过改变人类的认知过程、情感体验和社会互动模式,进而影响集体行为和社会结构。在认知层面,AI驱动的推荐系统和信息流可能导致注意力碎片化,过度依赖搜索引擎可能削弱深度学习和记忆能力,而AI curation则可能降低个体的批判性思维和怀疑精神。这些认知上的变化直接关系到个体如何获取信息、形成判断和做出决策。例如,AI的个性化推荐虽然带来了便利,但也可能将个体禁锢在“信息茧房”中,限制其视野,甚至加剧社会极化现象。心理学通过研究这些认知效应,帮助我们认识到AI不仅仅是工具,更是塑造我们思维方式的强大力量。
在个体心理层面,AI的广泛应用带来了机遇与挑战并存。 一方面,AI可以提升工作效率,提供个性化服务,甚至在某些情感支持场景下发挥作用。例如,AI伴侣可能为孤独者提供情感慰藉。但另一方面,AI也引发了普遍的焦虑和不安全感。对自动化和失业的担忧是主要的压力源之一,尤其是在易受自动化影响的行业,员工可能经历工作不安全感、技能过时恐惧,甚至导致抑郁和职业倦怠。AI在工作场所的应用,如监控和评估系统,也可能对员工的工作自主性和心理健康造成负面影响。此外,AI驱动的社交媒体平台虽然旨在连接人们,但算法对内容的筛选和推送,可能导致用户陷入“回声室”,加剧社会比较,损害自尊,甚至加深社会孤立感。心理学研究这些复杂的心理反应,有助于我们理解AI如何影响个体的幸福感、自我认知和人际关系。
在社会层面,AI对人际关系和社会结构的影响尤为显著。 人类天生具有社交互动和拟人化的倾向,即使面对AI,也容易将其视为具有个性、情感和意图的“社交主体”。这种倾向使得人类可能与AI建立情感连接,甚至产生依赖。然而,长期与AI互动,尤其是当AI被设计为满足用户需求的“给予者”时,可能会改变人类处理真实人际关系的方式,导致对人际互动产生不切实际的期望,降低对真实关系中复杂性和不完美性的容忍度,甚至引发“共情萎缩”。北京师范大学党健宁副教授的研究指出,公众对人工智能的威胁感知可能让人类社会关系更加疏离,将AI被动地用作孤独缓解策略反而可能诱发更强烈的孤独感。心理学通过研究人机关系的动态,揭示了AI在满足情感需求的同时,也可能削弱真实人际连接的深度和质量,并对社会凝聚力构成潜在威胁。理解这些广泛的社会心理影响,是制定应对策略、促进AI技术健康发展的前提。
3.2 心理学助力提升人类对AI时代的适应能力
面对人工智能(AI)带来的社会变革和个体心理冲击,心理学在提升人类适应能力方面扮演着不可或缺的角色。 首先,心理学通过深入研究AI引发的各种心理反应,如AI焦虑、工作不安全感、以及对技术过度依赖等,为制定有效的应对策略提供科学依据。例如,认识到AI可能导致的决策疲劳和信息过载,心理学可以指导设计更符合人类认知特点的AI交互界面,或者推广数字素养教育,帮助公众更批判性地看待AI提供的信息和推荐,从而减轻认知负担。针对AI引发的职业焦虑,心理学可以介入提供职业辅导和心理支持,帮助个体重新评估自身技能,规划职业发展路径,并学习适应新技术环境所需的技能,从而增强其职业韧性和安全感。
其次,心理学通过促进对AI技术本质和局限性的理解,帮助个体建立对AI更合理的期望和态度。 许多对AI的恐惧和焦虑源于对其能力的不了解或误解。心理学可以通过科普宣传、教育项目等方式,向公众普及AI的基本原理、当前发展水平以及潜在风险,减少不必要的恐慌。同时,强调AI作为工具的属性,以及人类在创造性思维、复杂问题解决、情感共鸣等方面相对于AI的独特优势,有助于个体更自信地面对AI时代的挑战。例如,清华大学牟文婷课题组的研究探讨了如何将自我监控这一认知行为疗法(CBT)中的关键技能与生成式AI(如大型语言模型)相结合,以提供个性化的反馈和支持,从而优化心理治疗的效果和普及程度,这本身就是一种利用AI增强人类心理适应能力的探索。
再者,心理学关注个体在AI时代的社会情感需求,并探索如何维护和提升人际连接的质量。 鉴于过度依赖AI可能导致社交技能退化和孤独感加剧,心理学可以倡导“以人为本”的技术设计理念,鼓励开发能够增强而非取代人类互动的AI应用。同时,心理学可以推广提升社交技能、培养共情能力的训练项目,帮助个体在日益数字化的世界中建立和维护有意义的人际关系。例如,通过研究AI对人类依恋模式可能产生的影响,心理学可以为设计更健康的AI伴侣交互模式提供指导,避免用户形成不安全的依恋或产生不切实际的人际期望。此外,心理学还可以帮助个体识别和应对AI可能带来的伦理困境和道德疲劳,通过提升道德决策能力和批判性思维,使其能够在复杂的AI应用场景中做出更明智的选择。通过这些多方面的努力,心理学致力于增强个体和社会的整体适应能力,使人类能够更好地与AI共存并从中受益。
3.3 心理学参与制定AI伦理准则与社会政策
随着人工智能(AI)技术的深度融入社会,其引发的伦理、法律和社会影响(ELSI)日益凸显,心理学在参与制定AI伦理准则和社会政策方面发挥着越来越重要的作用。 心理学研究为理解AI对个体心理、社会行为以及群体动态的影响提供了实证基础,这些洞察对于制定负责任和以人为本的AI治理框架至关重要。例如,心理学关于偏见、刻板印象、服从权威以及决策启发式的研究,有助于揭示AI算法中可能存在的歧视性结果是如何产生和放大的,从而为设计更公平、更公正的AI系统提供指导。心理学家可以参与到AI伦理委员会的讨论中,从人类认知和行为的视角,评估AI技术的潜在风险,并提出相应的mitigation策略。例如,在AI招聘领域,心理学可以指导如何设计无偏见的算法,如何向求职者解释AI的决策过程,以及如何评估AI工具对求职者心理感受的影响,从而确保招聘过程的公平性和透明度。
心理学对于人类价值观、道德判断以及信任形成机制的研究,为AI伦理原则的构建提供了核心内容。 例如,“以人为中心的AI”(Human-Centered AI, HAI)理念强调AI的发展应增强人类能力而非取代人类,应致力于解决人类社会的偏见、维护公平公正,并充分反映人类智能的深度。这一理念本身就蕴含了深刻的心理学考量。心理学可以协助将这些宏观的伦理原则细化为具体的、可操作的AI设计和评估标准。例如,在讨论AI的自主性和责任归属问题时,心理学关于人类能动性、意图和归因的理论,可以为界定AI系统在不同情境下的责任提供参考。此外,心理学对于隐私、自主性和福祉的关注,也直接体现在AI伦理准则的制定中,如强调数据保护、用户知情同意以及防止技术滥用对个体造成心理伤害等。
在社会政策层面,心理学的研究成果可以为政府制定相关法律法规提供科学依据。 例如,针对AI可能导致的自动化失业问题,心理学可以研究失业对个体心理健康和社会稳定的影响,从而为制定再培训计划、社会保障政策等提供建议。针对AI在社交媒体上可能引发的信息茧房、虚假信息传播以及社会极化等问题,心理学可以研究其背后的社会心理机制,为平台监管和内容治理政策提供参考。中国社会心理学会等学术机构已经开始关注AI时代的社会心理学命题,并探讨心理学如何为国家治理、教育创新和心理健康服务提供科学支撑。通过将心理学的洞察融入政策制定过程,可以确保AI技术的发展更加符合社会整体利益,促进其健康、可持续地发展,并最大限度地降低其潜在的负面影响。这需要跨学科的合作,让心理学家与计算机科学家、法学家、政策制定者等共同参与,构建一个多方协同的AI治理体系。
3.4 促进人机协作与优化交互体验
在人工智能(AI)日益普及的时代,促进有效的人机协作和优化交互体验成为心理学研究的重要议题。 心理学通过深入理解人类的认知特点、情感需求和行为模式,为设计更自然、更高效、更令人满意的人机交互系统提供关键洞察。一个核心方向是提升AI系统对人类意图和情感的理解与响应能力。例如,通过借鉴心理学中关于情绪识别、心智理论(Theory of Mind)和非言语沟通的研究,AI系统可以被赋予更强的社交智能,使其能够更准确地解读用户的情绪状态、意图和潜在需求,并做出更具同理心和情境适应性的回应。这对于构建能够进行深度情感交互的AI伴侣、助手或协作伙伴至关重要。例如,在AI辅助心理治疗中,虽然AI目前难以完全复制人类治疗师的情感共鸣和深层次情感交流,但通过精心设计的对话流程和反馈机制,AI聊天机器人仍然可以与用户建立有效的“治疗联盟”。心理学研究如何通过AI的对话设计、反馈机制、个性化调整等方面来提升用户体验,使其感觉被理解和支持,从而促进治疗联盟的建立,例如融入更多的积极反馈、鼓励性语言,以及模拟更具人情味的对话风格。
信任是人机有效协作的基础,心理学在理解和建立人机信任方面发挥着关键作用。 由于AI系统的“黑箱”特性、潜在的算法偏见以及决策失误的风险,都可能削弱用户对AI的信任。心理学研究信任的动态构建过程,包括初始信任的形成、基于交互经验的信任演变,以及影响信任的多种因素,如感知到的AI能力、可靠性、正直和仁爱等。这些研究为设计“可信赖AI”提供了指导,例如通过提高AI系统的透明度和可解释性,提供清晰的反馈和纠错机制,以及确保AI的行为符合用户的期望和伦理规范。未来,心理学研究需要从个体与单个AI的互信关系拓展到多个人与多个AI的复杂互信关系,理解在多智能体互动中信任的动态构建过程,并考虑各智能体的身份角色及其权重,这将有助于深化对人机协作本质的理解,并推动更高级、更和谐的人机共生关系的实现。
此外,心理学还关注人机交互中的认知负荷和用户体验。 认知负荷理论指出,人类工作记忆的容量有限,如果AI系统设计不当,可能导致用户认知超载,影响任务完成效率和用户体验。心理学可以指导AI界面的设计,使其更符合人类的认知习惯,例如通过简化操作流程、提供清晰的导航、以及合理组织信息呈现方式,来降低用户的认知负荷。在人机协作过程中,清晰、透明、可解释的AI决策过程,以及能够理解并适应用户情感状态的AI系统,将极大地提升用户的信任感和协作意愿。心理学通过深入研究人机交互的动态过程,为设计出更符合人类认知和情感需求的AI系统提供指导,从而促进更高效、更和谐的人机协作。
4. 结论:心理学与AI协同共创未来
综上所述,心理学在人工智能的发展和应用中扮演着多重且不可或缺的核心角色。 从理论层面为AI模型的构建提供基石,借鉴人类认知机制提升AI的核心能力,到应用层面确保AI系统的有效性、安全性与伦理性,再到社会层面理解AI的广泛影响并促进人类适应,心理学始终贯穿其中,发挥着关键的指导、评估和规范作用。心理学不仅为AI技术注入了对人类智能的深刻理解,也为AI技术的健康发展提供了坚实的伦理保障和人文关怀。
展望未来,心理学与AI的协同发展将更加紧密,共同塑造一个更智能、更人性化的未来。 一方面,AI技术的进步将为心理学研究提供更强大的工具和方法,例如利用AI分析大规模行为数据、模拟复杂心理过程、开发个性化的心理干预方案等,从而深化对人类心智的理解。另一方面,心理学的持续发展将为AI技术的创新提供源源不断的灵感和理论支持,推动AI向更高级的认知智能、情感智能和社会智能迈进,并确保AI技术的发展始终以人类福祉为中心。
面对AI时代带来的机遇与挑战,心理学与AI的深度融合与协同创新,将是推动社会进步、提升人类福祉的关键。 这不仅需要心理学界与AI领域的专家学者加强跨学科合作与交流,更需要社会各界共同关注和参与,构建一个负责任、可持续的AI生态系统。唯有如此,我们才能充分发挥心理学与AI的协同效应,共同创造一个更加美好的未来。
1004

被折叠的 条评论
为什么被折叠?



