Mermaid 是一种轻量级的图表绘制工具,使用简单的 Markdown 风格语法来创建各种类型的图表和流程图。它常用于文档、技术说明和项目管理中,支持以下图表类型:
常用图表类型
-
流程图 (Flowchart)
用于表示流程和步骤。graph TD A[起点] --> B[步骤1] B --> C{条件?} C -->|是| D[步骤2] C -->|否| E[结束]
-
时序图 (Sequence Diagram)
展示不同参与者之间的交互顺序。sequenceDiagram Alice->>Bob: 你好,Bob Bob-->>Alice: 你好,Alice Alice->>Bob: 最近怎么样? Bob-->>Alice: 一切都好,谢谢!
-
甘特图 (Gantt Chart)
用于项目计划和任务管理。gantt title 项目计划 dateFormat YYYY-MM-DD section 设计 概念设计 :done, des1, 2025-01-01, 2025-01-10 初步设计 :active, des2, 2025-01-11, 2025-01-20 section 开发 开发准备 : dev1, 2025-01-21, 2025-02-10 功能开发 : dev2, 2025-02-11, 2025-03-01
-
类图 (Class Diagram)
用于展示类及其关系。classDiagram class 动物 { +名称: String +年龄: int +吃饭() +睡觉() } class 狗 { +品种: String +叫() } 动物 <|-- 狗
-
状态图 (State Diagram)
描述状态及其转换。stateDiagram-v2 [*] --> 空闲 空闲 --> 活动中: 启动 活动中 --> 暂停: 暂停 暂停 --> 活动中: 恢复 活动中 --> 结束: 完成
-
饼图 (Pie Chart)
表示比例数据。pie title 人口比例 "亚洲": 60 "非洲": 20 "欧洲": 10 "美洲": 8 "大洋洲": 2
-
实体关系图(ER 图)
用于描述数据库中的表结构以及它们之间的关系erDiagram USER { string name string email int age } ORDER { int order_id string product_name int quantity } USER ||--o| ORDER : places
启动脚本案例
shell脚本
#!/bin/sh
# start 启动 stop 停止 restart 重启 status 状态
AppName=boot.jar
# JVM参数
JVM_OPTS="-Dname=$AppName -Duser.timezone=Asia/Shanghai -Xms512m -Xmx1024m -XX:MetaspaceSize=128m -XX:MaxMetaspaceSize=512m -XX:+HeapDumpOnOutOfMemoryError -XX:+PrintGCDateStamps -XX:+PrintGCDetails -XX:NewRatio=1 -XX:SurvivorRatio=30 -XX:+UseParallelGC -XX:+UseParallelOldGC"
APP_HOME=`pwd`
LOG_PATH=$APP_HOME/logs/$AppName.log
if [ "$1" = "" ];
then
echo -e "\033[0;31m 未输入操作名 \033[0m \033[0;34m {start|stop|restart|status} \033[0m"
exit 1
fi
if [ "$AppName" = "" ];
then
echo -e "\033[0;31m 未输入应用名 \033[0m"
exit 1
fi
function start()
{
PID=`ps -ef |grep java|grep $AppName|grep -v grep|awk '{print $2}'`
if [ x"$PID" != x"" ]; then
echo "$AppName is running..."
else
nohup java $JVM_OPTS -jar $AppName > /dev/null 2>&1 &
echo "Start $AppName success..."
fi
}
function stop()
{
echo "Stop $AppName"
PID=""
query(){
PID=`ps -ef |grep java|grep $AppName|grep -v grep|awk '{print $2}'`
}
query
if [ x"$PID" != x"" ]; then
kill -TERM $PID
echo "$AppName (pid:$PID) exiting..."
while [ x"$PID" != x"" ]
do
sleep 1
query
done
echo "$AppName exited."
else
echo "$AppName already stopped."
fi
}
function restart()
{
stop
sleep 2
start
}
function status()
{
PID=`ps -ef |grep java|grep $AppName|grep -v grep|wc -l`
if [ $PID != 0 ];then
echo "$AppName is running..."
else
echo "$AppName is not running..."
fi
}
case $1 in
start)
start;;
stop)
stop;;
restart)
restart;;
status)
status;;
*)
esac
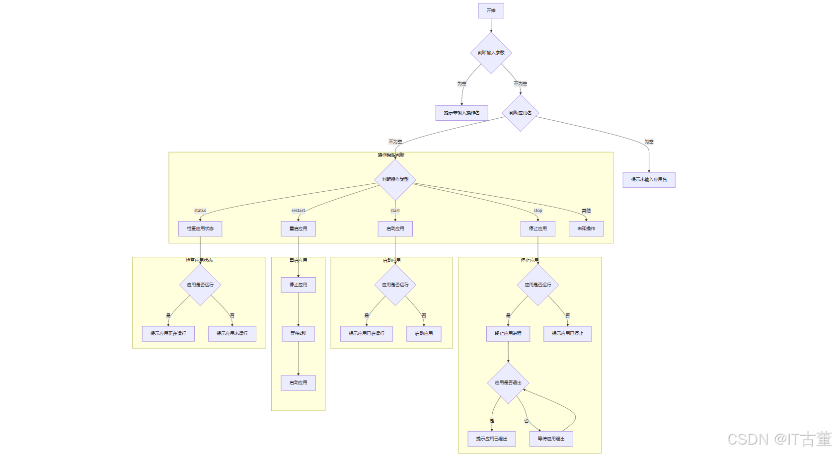
Mermaid代码
flowchart TD
A[开始] --> B{判断输入参数}
B -->|为空| C[提示未输入操作名]
B -->|不为空| D{判断应用名}
D -->|为空| E[提示未输入应用名]
D -->|不为空| F{判断操作类型}
subgraph 操作类型判断
F -->|start| G[启动应用]
F -->|stop| H[停止应用]
F -->|restart| I[重启应用]
F -->|status| J[检查应用状态]
F -->|其他| K[未知操作]
end
subgraph 启动应用
G --> L{应用是否运行}
L -->|是| M[提示应用已在运行]
L -->|否| N[启动应用]
end
subgraph 停止应用
H --> O{应用是否运行}
O -->|是| P[终止应用进程]
O -->|否| Q[提示应用已停止]
P --> R{应用是否退出}
R -->|是| S[提示应用已退出]
R -->|否| T[等待应用退出]
T --> R
end
subgraph 重启应用
I --> U[停止应用]
U --> V[等待2秒]
V --> W[启动应用]
end
subgraph 检查应用状态
J --> X{应用是否运行}
X -->|是| Y[提示应用正在运行]
X -->|否| Z[提示应用未运行]
end
使用方法
-
在 Markdown 文件中:许多 Markdown 编辑器(如 GitHub)支持 Mermaid 语法。只需将 Mermaid 代码包裹在
```mermaid代码块中。 -
在 HTML 中:在 HTML 文件中引入 Mermaid 库,并使用
<div>标签并添加class="mermaid"属性。 -
在文档工具中:GitLab、VS Code(安装 Mermaid 插件)等工具原生支持 Mermaid。
如何开始
-
官方文档:可以在 mermaid-js.github.io 查看 Mermaid 的官方文档。
-
在线编辑器:通过 Mermaid Live Editor 在线尝试 Mermaid。
Mermaid 是开发者、技术文档编写者以及需要快速高效创建图表的任何人的强大工具。

895

被折叠的 条评论
为什么被折叠?



