
作者:哇塞
编辑:李宝珠
转载请联系本公众号获得授权,并标明来源
康奈尔大学团队提出一种名为微波神经网络(Microwave Neural Network,MNN)的集成电路,可同时处理超高速数据和无线通信信号,其凭借低功耗、小体积优势,可为高带宽应用提供全新解决方案。
高带宽应用正以无形却深刻的方式重塑现代社会的运转肌理,在数字经济、民生服务、产业升级等多元领域构筑起高效运转的「隐形脉络」。如人们指尖轻点完成的跨境购物,亦或是游戏玩家同步沉浸的云端游戏,这些看似寻常的日常背后,都依赖着高速数据中心的强劲支撑——而高带宽正是保障数据中心高效运行的关键。
然而高带宽应用对应的高性能计算成本正日益高昂。其所需的采样和处理时钟速率受到半导体物理特性和功率限制的双重约束,导致速率越高,功耗和散热压力就会越大。如数据中心中采用的传统电子信号处理链中,信号经过有损耗的介质传导时,需要被精确计时和采样,然后通过复杂的同步电路重建传输、恢复完整性,才能确保信息准确传递至下一个节点。这一过程依赖大量耗电的并行处理,成为制约效率提升的关键瓶颈。
深度学习技术为高带宽应用提供了新的探索方向。不过当前将模拟计算模式与深度学习相结合的方案,通常只针对图像、语音或手势在内的低带宽应用。即便已经开发出专为高宽带设计的微波光子芯片,也仅限于少数固定的数据函数,且存在体积庞大、功率效率低下等问题。
针对这一困境,康奈尔大学团队提出了微波神经网络(Microwave Neural Network, MNN)——一种可同时处理超高速数据和无线通信信号的集成电路。MNN 通过捕获信息稀疏但带宽宽广的输入数据特征来处理频谱分量。其优势是仅需兆赫兹(MHz)级的低速控制,便能以可编程方式处理跨数吉赫兹(GHz)的信号。然后利用耦合微波振荡中的强非线性,在较窄的频谱中表达其计算结果,便于电子读出。在后期处理中,可通过线性回归模型将其映射为二进制输出。

传统数字中继和 MNN 方案对比
此外,MNN 还具有无可比拟的集成性能。其采用标准的互补金属氧化物半导体(CMOS)技术制造,芯片面积仅占 0.088 mm²,功耗低于 200 毫瓦,可直接集成于通用模拟处理器当中。
相关研究成果以「An integrated microwave neural network for broadband computation and communication」为题,发表于 Nature Electronics。
研究亮点:
* 研究开发并制造了首款可同时处理超高速数据和无线通信信号的低功耗集成电路,突破了传统数字电路框架,利用微波物理原理实现计算
* 与依赖于数字时钟的传统神经网络不同,MNN 在微波频段利用模拟、非线性行为,可处理数十吉赫兹的数据流,且功耗低于 200 毫瓦,精度达 88%
* 应用场景广泛,涵盖雷达跟踪、便携式智能设备(如智能手表)等多元领域,为高带宽应用提供了低功耗、高性能且轻量化的解决方案

论文地址:
https://go.hyper.ai/rMZ2K
关注公众号,后台回复「微波神经网络」获取完整 PDF
更多 AI 前沿论文:
https://hyper.ai/papers
训练数据生成:针对多项任务「量身裁衣」
在数字模拟的后端训练中,MNN 输出的光谱数据包含从原始输入中提取的信息,而非直接的数字输出。对此,研究人员使用线性回归模型,在降低带宽内对 625 个测量频率进行了处理,并将这些特征映射到最终输出。
之后,为得到最佳的参数化比特流,研究人员通过随机选择参数化比特流并在实验中运行,最终为每个任务选择出验证性能/准确率最佳的选项。以下为在具体任务的优化和评估中的数据设置:
* 在线性搜索和条件算法模拟方面,每个参数化比特流包含 500 个随机生成 32 位序列的数据集,在十折交叉验证中,将数据集分为 10 份,轮流用 9 份训练,1 份用于验证。使用 sklearn software package(scikit-learn 软件包)的线性支持向量机,最大迭代次数为 5,000 次,采用平方合页损失函数,正则化参数为 C=0.02,在 40 个参数化比特流上进行测试。
* 比特计数方面,类似于线性搜索,但最多进行 10,000 次迭代,并对 C 从 0.02 到 0.22 进行超参数扫描,构建一个 32 类分类任务,标签来自线性搜索数据集。
* 在基本位运算方面(与非、异或和或非),通过随机梯度下降法拟合一个线性模型,采用逻辑损失函数和 0.3 的 L1 正则化强度,数据集包含 500 个随机生成的 32 位序列,其中 16 位为固定标签位。使用十折交叉验证,任务是对每个输出位进行多标签分类,并在 120 个参数化比特流上进行测试。
* 在编码分类方面,采用了 RadioML2016.10A 数据集,按照 8:2 的比例划分为训练集和验证集。在 PyTorch 框架中,使用交叉熵损失训练一个线性模型(单层),然后通过 AdamW 在 150 个 epoch 上进行优化(学习率为 0.05;权重衰减为 0.03;批量大小为 128;衰减因子为 0.98)。训练期间,数据会添加高斯噪声(标准差为 0.01)进行增强,并在 13 个参数化比特流上进行测试。
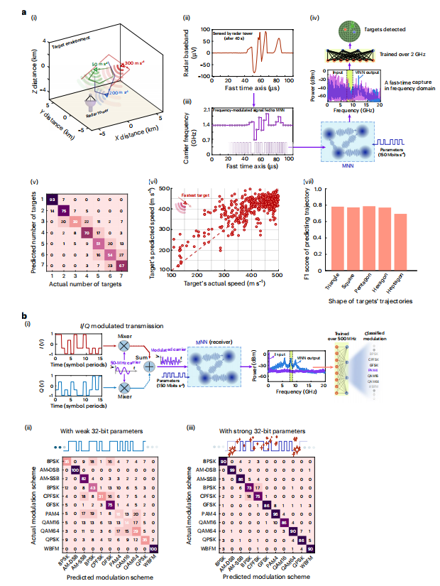
在 MNN 雷达任务评估中,研究人员使用了一个数字神经网络后端预测目标的飞行模式,每次捕获提供一个宽带为 2GHz 的频谱,每个场景的输入为(L, S),其中 L=1000 次捕获(涵盖场景的总时间),S 为频谱大小。之后研究人员采用深度 ResNet 架构直接处理 MNN 输出的频谱数据。
其中,ResNet 由一个两倍下采样池化层和一个带有两个卷积层(内核大小为 3)的残差分支组成。卷积之间采用批量归一化、修正线性单元激活和随机失活正则化。
为训练该模型,研究人员采用将比特流搜索与在实验输出上训练后端神经网相结合,以生成所需的分类结果。研究人员选择了在目标计数任务中准确率最高的比特流,并收集了 500 种飞行场景实验数据来训练最终模型。为了训练后端,研究人员应用了交叉熵损失、二元交叉熵损失和均方误差损失对模型进行优化。
最后为了提升泛化性能,研究人员采用数据增强的方式进行,其中包括随机移位、随机偏置、随机噪声和随机掩蔽等操作,所有增强操作以 20% 的概率应用于每个样本。
模型架构及方法:通过非线性系统实现瞬间计算
MNN 微芯片的整体构造如下图所示。作为一款可同时处理超高速数据和无线通信信号的低功耗、轻量化集成电路,研究团队将其称为「一个以大脑为模型的计算系统」。其核心由一个非线性波导(标记为 A)和三个线性波导(分别标记为 B、C、D),以及增益单元(标记为 E)和耦合器(标记为 F)组成。

基于 45 nm RF CMOS 工艺制程的 MNN 芯片
具体来说,MNN 是一个非线性系统(下图为其工作机制)。该系统通过 GSGSG (接地-信号-接地-信号-接地)波导注入千兆赫速度的信号,然后利用两个重叠金属层构建的微型正交混合耦合器将这些输入信号的功率分配到各个波导,这些较小部分的驱动信号随后从波导反射回来并在耦合器的输出端口叠加,最终再通过另一组 GSGSG 波导提取出来。
其中,非线性波导的频率受入射微波驱动信号的幅度和相位影响较大;线性波导则不受其影响,提供稳定的谐振模式。

输入敏感源主要是波导 A 内的级联耦合非线性谐振器。这些谐振器由非线性电容器与电感段组合而成,利用反并联二极管产生具有多项式非线性的电容,其非线性程度受偏置电压和微波信号强度影响。线性波导为可调长度的传输线,通过安装在其长度上的开关调整微波信号返回路径的长度,且不会引入失真。
之后更重要的是,通过一对连接在成对波导之间的开关(Spar)来建立参数(时变)耦合,这些开关由 N 型金属氧化物半导体(NMOS)晶体管构成,开关由速度仅为输入数据百分之一(150 Mbit/s)的比特流控制,并通过第三条 GSGSG 波导传输。这种通断参数耦合序列是为各种计算任务动态重新编程该神经网络模式的关键。
最后,为维持电路中由高幅度微波传输引起的非线性,研究采用薄栅氧化层功率放大器级 NMOS 晶体管的交叉耦合晶体管对提供再生饱和增益。
这套设计与传统的 CMOS 振荡器、用于光谱分析的复杂脉冲锐化电路,以及通过被动耦合高品质因数谐振器产生窄带梳的设计均有不同,它利用了商用 CMOS 工艺,故意让耦合波导暴露于输入微波中,借助谐振器内部的非线性和不对称性,实现了近乎瞬间的计算。
实验设置及结果:分类任务最高准确率可达 88%,功耗低于 200 毫瓦
在实验中,研究人员认为将电路简化为最基本的组件可能会有所帮助,因此通过使线性波导与波导 A 的标称振荡频率高度失谐,减少了物理电路参数的数量。
MNN 中的非线性动力学建模方面,研究人员利用广义耦合模理论简化了 MNN 电路分析,将其简化为耦合模模型。线性谐振器简化为 LC tank 电路,通过调整开关改变传输线长度,以此改变其固有频率;非线性波导包含多项式非线性电容器。电路中的损耗由交叉耦合晶体管对实现的饱和增益元件补偿,且存在时变耦合。
之后进一步简化实验参数,重点关注非线性分布式谐振和线性谐振器的相互作用,将参数驱动开关表示为可调电容器。通过一组耦合模式表示简化电路的非线性动力学,包括非线性谐振器与线性谐振器之间的耦合、内部损耗以及与输入驱动的相互作用等,这些动力学受非线性偏置电压初始条件和微波驱动、慢速参数比特流的影响。
在电路仿真和布局上,研究人员在 Cadence Virtuoso 环境,基于 GlobalFoundries 45nm RF 绝缘体上硅(silicon-on-insulator)工艺的晶体管模型设计和仿真 CMOS 芯片,利用西门子的 Calibre 工具提取寄生电阻和电容,通过 2.5D EMX 电磁工具模拟波导、耦合器和传输线的布局,以准确建模高频性能。
在用微波电路模拟高速数字任务中,因为由方波信号组成的千兆比特速率数字信号本质上是频谱范围跨越数十吉赫兹的模拟信号,表明了 MNN 可以利用微波电路特性直接在频域中执行计算。这与在时域中运行的传统数字硬件形成鲜明对比。MNN 处理信号时,将输出以特定振荡模式呈现于窄频段,无需严格保证时域信号完整性,还能从输入信号宽带宽捕获特征,减少训练单层数字神经网络所需的压缩特征数量。
下图所示展示了不依赖固定功能数字 CMOS 电路的情况下模拟超高速数字运算。期间以 150 Mbit/s 速率输入 32 位比特流,非线性谐振迅速响应,频谱分析仪记录并平均输出以确保傅里叶变换可靠。重点关注 10-14 GHz 范围(对应卫星通信 X 波段和 Ku 波段频率)的计算特征。

MNN 模拟数十吉赫兹的超高速数字计算
结果表明,调整 150 Mbit/s 32 位参数比特流内容并提取特定频谱特征,可产生正确数字逻辑操作结果,如 8 位 NAND 操作,尽管存在有损传输电缆,测得的最佳准确率依然能达到约 85%。而在由数百个逻辑门组成的一个总数计数器,即一种对输入比特流中 1 的数量进行计数的电路,通过使用参数化比特流模拟这种行为的方法,经线性层映射输出,在验证集上也达到了 81% 的准确率。这表明了其计算能力不因等效数字电路的复杂度增加而显著下降。
另外,MNN 还被证明可在 10 Gbit/s 的数据流中执行比特序列搜索,具有非常高的准确率,这为传统通信中的高功耗最大似然序列检测(Maximum Likelihood Sequence Detection, MLSD)技术提供了替代方案。同时,通过组合搜索和技术功能,MNN 成功模拟了一个条件算法,在保持低于 200 毫瓦功耗(176 毫瓦)的同时实现了 75% 的准确率。
在雷达目标检测任务中,研究人员发现 MNN 检测细微频率变化的能力非常适用于宽带雷达应用。研究通过模拟多架飞机沿不同多边形轨迹飞行的空域场景,记录雷达反射信号并转换为模拟电压波形,再调制方波中心频率后输入 MNN ,提取 8-10 GHz 频谱范围内的平均输出响应,由数字神经网络后端推断飞行轨迹。如下图所示:

结果表明,在模拟 500 个飞行场景后,发现 MNN 可通过对长时间捕获的频率变化形成不同响应来学习飞行模式,从而表征目标飞行模式。 MNN 不仅可以预测动态目标数量、隔离特定目标运动、估计目标速度,还能识别多种多边形飞行轨迹,且在不同数量飞机场景下均能实现高 F1 分数。
在无线信号分类任务中,研究人员测试了 MNN 处理最低频率信号的能力,从而探索其在无线通信编码方案识别中的应用。实验使用 RadioML2016.10A 数据集,包括 11 种调制类别(9 种数字调制和 2 种模拟调制)。各种基带信号调制 50 MHz 载波后输入 MNN,利用其灵敏度将低频驱动信号的瞬态变换转换为可观测特征,在 8-8.5 GHz 范围内提取特征训练后端线性层。
结果表明,部分参数能使 MNN 在调制分类任务中达到非常高的准确率,无线信号分类任务准确率可达 88%,与数字神经网络相匹配。这表明了 MNN 可作为深度学习加速器,在边缘计算中发挥重要作用,不仅如此,还能大幅减小模型尺寸。
深度学习融合模拟计算大有可为
正如开篇所提,深度学习技术的不断发展,为高带宽应用探索出一条新路径。在本次研究之前,不少机构已经在此领域展开了探索,并发表多篇研究成果。这些成果为模拟计算和深度学习相结合的方式不断演进、革新奠定了理论与实践基础。
例如,康奈尔大学团队与马里兰大学团队联合发表的「Microwave signal processing using an analog quantum reservoir computer」提出,利用超导微波电路的连续时间模拟量子非线性动力学作为量子水库,可直接处理模拟微波输入信号,无需离散化,且连续变量系统能让量子水库访问更大的希尔伯特空间。与以往基于数字量子电路的实验不同,该方法能直接接收弱模拟微波信号并提取特征,克服了输入瓶颈。
论文地址:
https://www.nature.com/articles/s41467-024-51161-8
又如,牛津大学、明斯特大学和埃克塞特大学等团队联合发表的题为「Higher-dimensional processing using a photonic tensor core with continuous-time data」的研究。其中提出一种利用连续时间数据表示,开发空间、波长和射频三个自由度,实现三维阵列输入的矩阵向量乘法( MVM) 计算。通过电光控制的光子张量核心与可重构非易失性相变材料存储器实现光子内存计算,系统并行度高达 100,较仅使用两个自由度的先前实现高两个数量级,验证了为光子内存计算添加射频自由度的可行性。
论文地址:
https://www.nature.com/articles/s41566-023-01313-x
而康奈尔大学此次提出的 MNN,进一步推动了模拟计算与深度学习在高带宽场景的融合。其无需依赖数字时钟、以微波物理原理实现超高速信号处理的特性,不仅弥补了传统数字电路在功耗、带宽上的局限,更展示了模拟计算在复杂任务中的潜力 —— 从雷达轨迹跟踪到无线信号分类,MNN 以低功耗、小体积的优势,为边缘计算、高速通信等领域提供了全新范式。
未来,随着动态参数调节、端到端联合训练等技术的发展,模拟计算与深度学习的融合有望突破更多带宽与效率瓶颈,为超高速数据处理、毫米波通信等前沿领域开辟更广阔的应用空间。
一键获取 2023—2024 年 AI4S 领域高质量论文及深度解读文章 ⬇️

往期推荐


戳“阅读原文”,免费获取海量数据集资源!



1222

被折叠的 条评论
为什么被折叠?



