dubins曲线是在满足曲率约束和规定的始端和末端的切线方向的条件下,连接两点的最短路径。
计算方法:
-
给定起始终点位置和方向,并且设定最小转弯半径r。
-
坐标转换,以起始点作为原点,起始点到结束点向量作为x轴,其垂直方向作为y轴构建新坐标系,在新坐标系下求解路径。
-
根据论文《Classification of the Dubins set》中六个公式计算六种情况下起点到终点的距离,论文参考参考网址1。
-
选择最短的距离所代表的转弯方向并计算路径中间所有的点。
-
连接所有点得到从起点到终点的完整路径。
六种情况分为’LSL’,‘LSR’,‘RSL’,‘RSR’,‘RLR’,‘LRL’。
LSL:

LSR:

RSL:

RSR:

RLR:

LRL:

matlab代码如下:
main.m:
clear all;
close all;
clc;
r=5;
%LSL
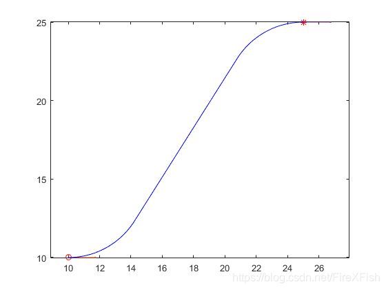
p1 = [10 10 0*pi/180];
p2 = [15 15 0*pi/180];
%LSR
% p1 = [10 10 0*pi/180];
% p2 = [25 25 0*pi/180];
%
% %RSL
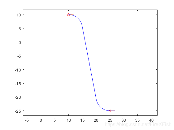
% p1 = [10 10 0*pi/180];
% p2 = [25 -25 0*pi/180];
%
% %RSR
% p1 = [0 0 90*pi/180];
% p2 = [15 15 0*pi/180];
%
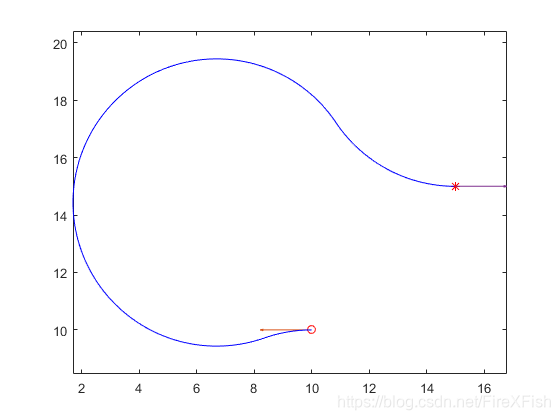
% %RLR
% p1 = [10 10 0*pi/180];
% p2 = [15 15 180*pi/180];
%
% %LRL
% p1 = [10 10 180*pi/180];
% p2 = [15 15 0*pi/180];
dx = p2(1) - p1(1);
dy = p2(2) - p1(2);
d = sqrt( dx^2 + dy^2 ) / r;
theta = mod(atan2( dy, dx ), 2*pi);
alpha = mod((p1(3) - theta), 2*pi);
beta = mod((p2(3) - theta), 2*pi);
L = zeros(6,4);
L(1,:) = LSL(alpha,beta,d);
L(2,:) = LSR(alpha,beta,d);
L(3,:) = RSL(alpha,beta,d);
L(4,:) = RSR(alpha,beta,d);
L(5,:) = RLR(alpha,beta,d);
L(6,:) = LRL(alpha,beta,d);
[~,ind] = min(L(:,1));
types=['LSL';'LSR';'RSL';'RSR';'RLR';'LRL'];
p_start = [0 0 p1(3)];
mid1 = dubins_segment(L(ind,2),p_start,types(ind,1));
mid2 = dubins_segment(L(ind,3), mid1,types(ind,2));
path=[];
for step=0:0.05:L(ind,1)*r
t = step / r;
if( t < L(ind,2) )
end_pt = dubins_segment( t, p_start,types(ind,1));
elseif( t < L(ind,2)+L(ind,3) )
end_pt = dubins_segment( t-L(ind,2),mid1,types(ind,2));
else
end_pt = dubins_segment( t-L(ind,2)-L(ind,3),mid2,types(ind,3));
end
end_pt(1) = end_pt(1) * r + p1(1);
end_pt(2) = end_pt(2) * r + p1(2);
end_pt(3) = mod(end_pt(3), 2*pi);
path=[path;end_pt];
end
plot(p1(1),p1(2),'ro');
hold on;
quiver(p1(1),p1(2),2*cos(p1(3)),2*sin(p1(3)));
plot(p2(1),p2(2),'r*');
quiver(p2(1),p2(2),2*cos(p2(3)),2*sin(p2(3)));
plot(path(:,1),path(:,2),'b');
axis equal;
dubins_segment.m:
function seg_end = dubins_segment(seg_param, seg_init, seg_type)
if( seg_type == 'L' )
seg_end(1) = seg_init(1) + sin(seg_init(3)+seg_param) - sin(seg_init(3));
seg_end(2) = seg_init(2) - cos(seg_init(3)+seg_param) + cos(seg_init(3));
seg_end(3) = seg_init(3) + seg_param;
elseif( seg_type == 'R' )
seg_end(1) = seg_init(1) - sin(seg_init(3)-seg_param) + sin(seg_init(3));
seg_end(2) = seg_init(2) + cos(seg_init(3)-seg_param) - cos(seg_init(3));
seg_end(3) = seg_init(3) - seg_param;
elseif( seg_type == 'S' )
seg_end(1) = seg_init(1) + cos(seg_init(3)) * seg_param;
seg_end(2) = seg_init(2) + sin(seg_init(3)) * seg_param;
seg_end(3) = seg_init(3);
end
end
LSL.m:
function L = LSL(alpha,beta,d)
tmp0 = d + sin(alpha) - sin(beta);
p_squared = 2 + (d*d) -(2*cos(alpha - beta)) + (2*d*(sin(alpha) - sin(beta)));
if( p_squared < 0 )
L = [inf inf inf inf];
else
tmp1 = atan2( (cos(beta)-cos(alpha)), tmp0 );
t = mod((-alpha + tmp1 ), 2*pi);
p = sqrt( p_squared );
q = mod((beta - tmp1 ), 2*pi);
L=[t+p+q t p q];
end
end
LSR.m:
function L = LSR(alpha,beta,d)
p_squared = -2 + (d*d) + (2*cos(alpha - beta)) + (2*d*(sin(alpha)+sin(beta)));
if( p_squared < 0 )
L = [inf inf inf inf];
else
p = sqrt( p_squared );
tmp2 = atan2( (-cos(alpha)-cos(beta)), (d+sin(alpha)+sin(beta)) ) - atan2(-2.0, p);
t = mod((-alpha + tmp2), 2*pi);
q = mod(( -mod((beta), 2*pi) + tmp2 ), 2*pi);
L=[t+p+q t p q];
end
end
RSL.m:
function L = RSL(alpha,beta,d)
p_squared = (d*d) -2 + (2*cos(alpha - beta)) - (2*d*(sin(alpha)+sin(beta)));
if( p_squared< 0 )
L = [inf inf inf inf];
else
p = sqrt( p_squared );
tmp2 = atan2( (cos(alpha)+cos(beta)), (d-sin(alpha)-sin(beta)) ) - atan2(2.0, p);
t = mod((alpha - tmp2), 2*pi);
q = mod((beta - tmp2), 2*pi);
L=[t+p+q t p q];
end
end
RSR.m:
function L = RSR(alpha,beta,d)
tmp0 = d-sin(alpha)+sin(beta);
p_squared = 2 + (d*d) -(2*cos(alpha - beta)) + (2*d*(sin(beta)-sin(alpha)));
if( p_squared < 0 )
L = [inf inf inf inf];
else
tmp1 = atan2( (cos(alpha)-cos(beta)), tmp0 );
t = mod(( alpha - tmp1 ), 2*pi);
p = sqrt( p_squared );
q = mod(( -beta + tmp1 ), 2*pi);
L=[t+p+q t p q];
end
end
RLR.m:
function L = RLR(alpha,beta,d)
tmp_rlr = (6. - d*d + 2*cos(alpha - beta) + 2*d*(sin(alpha)-sin(beta))) / 8.;
if( abs(tmp_rlr) > 1)
L = [inf inf inf inf];
else
p = mod(( 2*pi - acos( tmp_rlr ) ), 2*pi);
t = mod((alpha - atan2( cos(alpha)-cos(beta), d-sin(alpha)+sin(beta) ) + mod(p/2, 2*pi)), 2*pi);
q = mod((alpha - beta - t + mod(p, 2*pi)), 2*pi);
L=[t+p+q t p q];
end
end
LRL.m:
function L = LRL(alpha,beta,d)
tmp_lrl = (6. - d*d + 2*cos(alpha - beta) + 2*d*(- sin(alpha) + sin(beta))) / 8.;
if( abs(tmp_lrl) > 1)
L = [inf inf inf inf];
else
p = mod(( 2*pi - acos( tmp_lrl ) ), 2*pi);
t = mod((-alpha - atan2( cos(alpha)-cos(beta), d+sin(alpha)-sin(beta) ) + p/2), 2*pi);
q = mod((mod(beta, 2*pi) - alpha -t + mod(p, 2*pi)), 2*pi);
L=[t+p+q t p q];
end
end
参考:
https://www.ixueshu.com/document/69acbaea39bf8204318947a18e7f9386.html
https://github.com/EwingKang/Dubins-Curve-For-MATLAB
该博客介绍了如何利用MATLAB计算Dubins曲线,这是一种在曲率约束下连接两点的最短路径。通过设定起始终点、最小转弯半径,转换坐标并依据《Classification of the Dubins set》中的六个公式,分别计算LSL、LSR、RSL、RSR、RLR、LRL六种情况下的路径长度,选择最短路径并生成完整的路径。提供的MATLAB代码示例展示了具体实现过程。
1552





