💥💥💞💞欢迎来到本博客❤️❤️💥💥
🏆博主优势:🌞🌞🌞博客内容尽量做到思维缜密,逻辑清晰,为了方便读者。
⛳️座右铭:行百里者,半于九十。
📋📋📋本文内容如下:🎁🎁🎁
⛳️赠与读者
👨💻做科研,涉及到一个深在的思想系统,需要科研者逻辑缜密,踏实认真,但是不能只是努力,很多时候借力比努力更重要,然后还要有仰望星空的创新点和启发点。建议读者按目录次序逐一浏览,免得骤然跌入幽暗的迷宫找不到来时的路,它不足为你揭示全部问题的答案,但若能解答你胸中升起的一朵朵疑云,也未尝不会酿成晚霞斑斓的别一番景致,万一它给你带来了一场精神世界的苦雨,那就借机洗刷一下原来存放在那儿的“躺平”上的尘埃吧。
或许,雨过云收,神驰的天地更清朗.......🔎🔎🔎
💥第一部分——内容介绍
单相并网离网电源题参赛资料整理与研究
摘要:本文围绕单相并网离网电源题展开,详细介绍了已获奖方案的相关资料情况,包括可提供的原理图、优化方案的原理图与PCB(PCB因版权暂不提供),环路设计文件、仿真文件以及程序代码文件等内容。同时阐述了相关书籍资料对于电赛电源题目的重要性,旨在为准备电赛电源题的参赛者提供全面且实用的参考资料指引。
关键词:单相并网离网电源;电赛;资料整理;环路设计;仿真文件
一、引言
在电子设计竞赛(电赛)中,电源类题目一直是备受关注的重点与难点。单相并网离网电源题涉及复杂的电力电子技术、控制理论以及数字信号处理等多学科知识,对参赛者的综合能力要求极高。本文整理了一套已获奖的单相并网离网电源题参赛资料,并对其进行详细介绍,为后续参赛者提供有价值的参考。
二、资料总体概述
本次整理的资料涵盖了单相并网离网电源题从方案设计到实现过程的多个关键方面,包括原理图、环路设计、仿真文件、程序代码以及相关参考书籍等,形成了一个较为完整的知识体系,有助于参赛者深入理解并掌握该类题目的解题思路与方法。
三、硬件相关资料
(一)获奖方案原理图
已获奖方案的原理图详细展示了单相并网离网电源系统的硬件电路连接方式,包括主电路拓扑结构、功率器件选型、信号采集电路以及控制电路等部分。通过该原理图,可以清晰地了解整个电源系统的工作原理和信号流向,为后续的硬件设计与调试提供重要依据。
(二)优化方案原理图与PCB
除获奖方案外,还准备了一套优化方案,其中原理图在原有基础上进行了改进与优化,进一步提高了系统的性能和稳定性。然而,由于PCB涉及版权问题,暂不提供。但优化方案的原理图仍具有一定的参考价值,参赛者可根据原理图自行设计PCB,锻炼硬件设计能力。
四、环路设计文件
(一)控制器设计
- PR控制器:PR(比例 - 谐振)控制器在单相并网系统中具有重要作用,能够有效跟踪正弦信号,提高系统的稳态精度。环路设计文件中详细介绍了PR控制器的原理、设计方法以及参数整定过程,并通过Matlab文件进行了仿真验证,为参赛者在控制器设计方面提供了理论支持和实践指导。
- TPYELL控制器:TPYELL控制器是一种新型的控制策略,具有快速响应和良好的抗干扰能力。文件中对TPYELL控制器的结构、工作原理进行了深入分析,并给出了其离散化方法以及与功率级的配合设计,通过Matlab仿真展示了该控制器在单相并网离网系统中的优越性能。
- 控制器离散化:在数字控制系统中,将连续时间控制器离散化是实现数字控制的关键步骤。环路设计文件中详细介绍了多种控制器离散化方法,如前向差分法、后向差分法以及双线性变换法等,并分析了不同方法的特点和适用场景,帮助参赛者根据实际需求选择合适的离散化方法。
(二)Matlab仿真文件
环路设计文件中的Matlab文件涵盖了控制器设计、系统建模以及性能仿真等多个方面。通过这些仿真文件,可以直观地观察不同控制器参数下系统的动态响应和稳态性能,从而快速调整参数,优化系统设计。同时,Matlab仿真还为参赛者提供了一种验证理论设计的有效手段,确保设计方案的可行性和有效性。
五、仿真文件
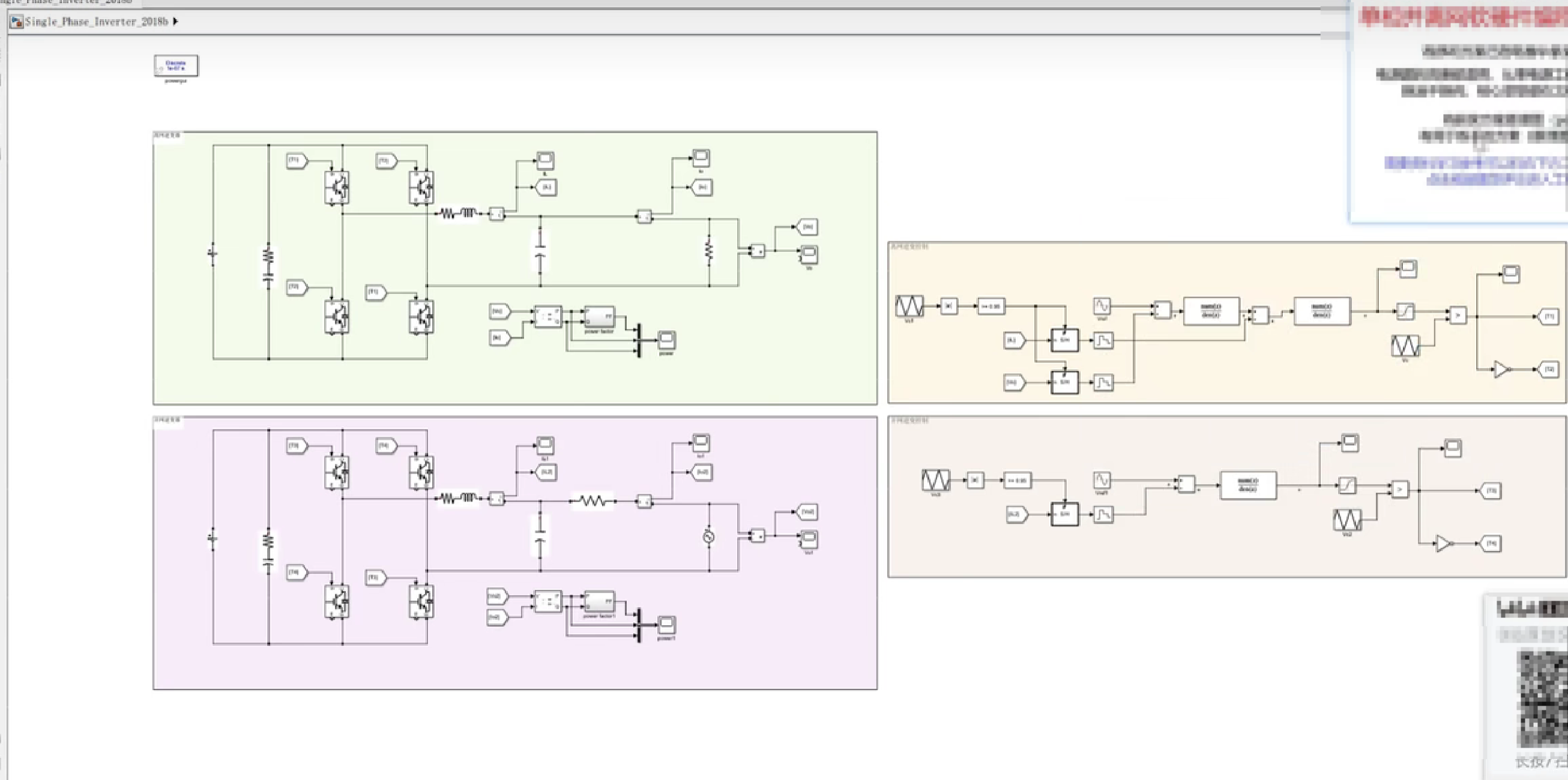
(一)Simulink离网丙烷独立仿真文件
该仿真文件基于Simulink平台搭建了单相离网电源系统的完整模型,包括主电路、控制电路以及负载模型等。仿真中考虑了保持器的离散仿真,使其更贴近实际系统的工作情况。通过该仿真文件,可以模拟离网状态下电源系统的各种运行工况,如负载突变、输入电压波动等,观察系统的动态响应和稳定性,为实际系统的调试和优化提供参考。
六、程序代码文件
(一)代码功能概述
程序代码文件包含了单相并网离网电源系统中多个关键功能的实现代码,具体如下:
- 单相锁相环:锁相环(PLL)是实现并网控制的关键技术,能够准确检测电网电压的相位和频率信息。代码中实现了单相锁相环算法,通过数字信号处理技术实现对电网电压的快速、准确跟踪,为并网电流控制提供相位参考。
- 单双极性调制:调制技术是电力电子变换器实现电能变换的核心环节。代码中分别实现了单极性和双极性调制算法,可根据系统需求灵活选择调制方式,实现对输出电压和电流的精确控制。
- 数字补偿器:数字补偿器用于改善系统的动态性能和稳定性。代码中实现了多种数字补偿器算法,如PI补偿器、PR补偿器等,通过对系统反馈信号进行处理,实现对系统控制参数的实时调整。
- 三相到dq、dq到三相变换:在涉及三相系统的控制中,dq变换能够将三相交流量转换为直流量,简化控制算法的设计。代码中实现了三相到dq和dq到三相的变换算法,为三相并网系统的控制提供了便利。
- 数字积分器:数字积分器在控制系统中常用于实现信号的积分运算,如对电流信号进行积分得到磁链信息等。代码中实现了多种数字积分器算法,并分析了其精度和稳定性特点。
- 正弦峰值归一化处理函数:该函数用于对正弦信号进行峰值归一化处理,确保信号幅值在设定范围内,提高系统的控制精度和稳定性。
(二)代码文件结构
程序代码文件采用C语言编写,包含c文件和h文件。c文件实现了各个功能模块的具体算法,h文件则定义了相关的函数接口和数据结构,便于代码的调用和管理。这种模块化的编程方式提高了代码的可读性和可维护性,方便参赛者根据实际需求进行修改和扩展。
七、相关参考书籍
(一)环路补偿类书籍
环路补偿是电力电子控制系统设计的重要内容,直接影响系统的稳定性和动态性能。相关书籍详细介绍了环路补偿的原理、设计方法以及实际应用案例,帮助参赛者深入理解环路补偿技术,掌握控制器设计技巧。
(二)开关电源设计类书籍
单相并网离网电源系统本质上是一种开关电源系统,因此开关电源设计类书籍对于参赛者具有重要的参考价值。这类书籍涵盖了开关电源的基本原理、拓扑结构、器件选型以及设计流程等方面的内容,为参赛者进行电源系统硬件设计提供了全面的指导。
(三)自动控制理论类书籍
自动控制理论是电力电子控制系统设计的理论基础,掌握自动控制理论对于理解和设计复杂的控制系统至关重要。相关书籍介绍了自动控制系统的基本概念、数学模型、稳定性分析以及控制策略设计等内容,帮助参赛者建立系统的控制理论体系,提高控制系统设计能力。
(四)磁性元件理论类书籍
磁性元件(如电感、变压器等)是电力电子系统中不可或缺的重要组成部分,其性能直接影响系统的效率和稳定性。磁性元件理论类书籍详细介绍了磁性材料特性、磁路设计以及磁性元件的计算方法等内容,为参赛者进行磁性元件设计和选型提供了理论依据。
八、结论
本文整理的单相并网离网电源题参赛资料涵盖了硬件设计、环路设计、仿真分析、程序代码以及相关参考书籍等多个方面,形成了一个完整的知识体系。这些资料不仅为参赛者提供了丰富的理论知识和实践案例,还通过手把手教学的方式引导参赛者逐步掌握单相并网离网电源系统的设计与实现方法。虽然部分资料(如PCB)因版权问题暂不提供,且不提供额外答疑,但整体资料仍具有极高的参考价值,堪称准备电赛电源题目的捷径。希望本文的介绍能够为后续参赛者提供有益的参考,助力他们在电赛中取得优异成绩。
📚第二部分——运行结果



🎉第三部分——参考文献
文章中一些内容引自网络,会注明出处或引用为参考文献,难免有未尽之处,如有不妥,请随时联系删除。(文章内容仅供参考,具体效果以运行结果为准)
🌈第四部分——完整资源下载
资料获取,更多粉丝福利,MATLAB|Simulink|Python资源获取

2627

被折叠的 条评论
为什么被折叠?



