💥💥💞💞欢迎来到本博客❤️❤️💥💥
🏆博主优势:🌞🌞🌞博客内容尽量做到思维缜密,逻辑清晰,为了方便读者。
⛳️座右铭:行百里者,半于九十。
📋📋📋本文内容如下:🎁🎁🎁
⛳️赠与读者
👨💻做科研,涉及到一个深在的思想系统,需要科研者逻辑缜密,踏实认真,但是不能只是努力,很多时候借力比努力更重要,然后还要有仰望星空的创新点和启发点。建议读者按目录次序逐一浏览,免得骤然跌入幽暗的迷宫找不到来时的路,它不足为你揭示全部问题的答案,但若能解答你胸中升起的一朵朵疑云,也未尝不会酿成晚霞斑斓的别一番景致,万一它给你带来了一场精神世界的苦雨,那就借机洗刷一下原来存放在那儿的“躺平”上的尘埃吧。
或许,雨过云收,神驰的天地更清朗.......🔎🔎🔎
💥1 概述
一、引言
- 研究背景:无线电能传输(WPT)技术作为一种新型的电能传输方式,具有安全、便捷、高效等优点,在电动汽车、消费电子、医疗设备等领域具有广泛的应用前景。
- 研究目的:探讨基于S-S拓扑的WPT系统在闭环控制下,通过调节占空比和移相角两种PI控制策略,实现系统输出电压的稳定调节和高效传输。
二、S-S拓扑WPT系统基础
- S-S拓扑结构:S-S拓扑(Series-Series Topology)是WPT系统中的一种典型结构,发射端与接收端均采用串联谐振的方式,能够实现较好的功率传输效率和较大的传输距离。
- 工作原理:基于磁场谐振技术,通过发射端和接收端的线圈产生谐振,实现电能的无线传输。
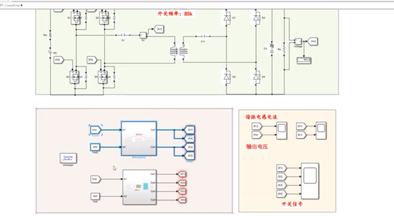
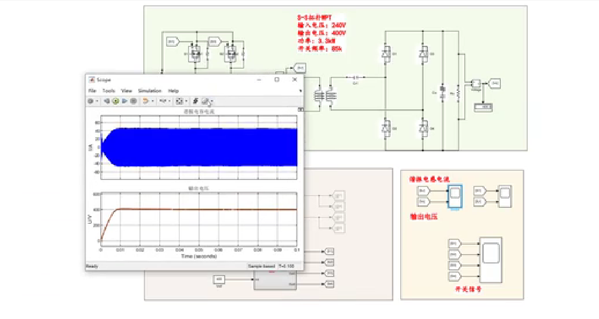
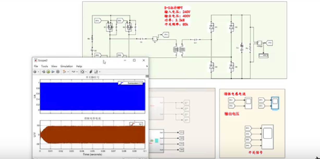
- 系统参数:输入电压240V,输出电压400V,功率3.3kW,开关频率85kHz。
三、闭环控制策略
- 闭环控制的重要性:闭环控制能够实时监测和调节无线充电过程中的关键参数,如输出电压、电流等,以确保系统在各种负载条件下都能维持稳定的工作状态。
- PI控制策略:比例-积分(PI)控制是一种常用的闭环控制策略,具有结构简单、稳定性好、易于实现等优点。在WPT系统中,PI控制策略可以通过调节占空比和移相角两种方式实现。
四、调节占空比的PI闭环控制
-
控制原理:通过调节逆变器开关管的占空比,改变发射端线圈的输入电压,从而调节接收端线圈的输出电压。
-
实现方式:在闭环控制系统中,将输出电压与设定值进行比较,通过PI控制器计算出占空比的调节量,进而控制逆变器开关管的导通时间。
-
优点与局限性:
- 优点:调节占空比的方式简单直接,易于实现。
- 局限性:在负载变化较大时,占空比的调节范围可能有限,导致输出电压的调节精度下降。
五、调节移相角的PI闭环控制
-
控制原理:通过调节逆变器开关管的移相角,改变发射端线圈的输入电压相位,从而调节接收端线圈的输出电压。
-
实现方式:在闭环控制系统中,将输出电压与设定值进行比较,通过PI控制器计算出移相角的调节量,进而控制逆变器开关管的导通相位。
-
优点与局限性:
- 优点:调节移相角的方式能够更灵活地控制输出电压,提高系统的调节精度和稳定性。
- 局限性:移相角的调节范围受限于逆变器开关管的特性和系统的工作频率。
六、仿真与实验验证
- 仿真模型搭建:利用Matlab/Simulink等仿真平台,搭建基于S-S拓扑的WPT系统仿真模型,包括发射端、接收端、线圈、补偿电容等关键部件。
- 仿真分析:通过仿真实验,验证调节占空比和移相角两种PI闭环控制策略的有效性。分析不同负载条件下系统的输出电压稳定性、调节精度和动态响应特性。
- 实验验证:搭建实际的WPT系统实验平台,进行实验验证。通过实验数据与仿真结果的对比,进一步验证控制策略的正确性和可行性。
七、结论与展望
- 研究结论:基于S-S拓扑的WPT系统在闭环控制下,通过调节占空比和移相角两种PI控制策略,能够实现系统输出电压的稳定调节和高效传输。两种控制策略各有优缺点,可根据实际应用需求进行选择。
- 研究展望:未来可以进一步研究其他先进的控制算法,如模糊控制、自适应控制等,在WPT系统中的应用。同时,可以探索多线圈结构、中继线圈等技术在WPT系统中的优化作用,提高系统的传输效率和抗偏移性能。
📚2 运行结果




🎉3 参考文献
文章中一些内容引自网络,会注明出处或引用为参考文献,难免有未尽之处,如有不妥,请随时联系删除。(文章内容仅供参考,具体效果以运行结果为准)
🌈4 Simulink仿真实现
资料获取,更多粉丝福利,MATLAB|Simulink|Python资源获取

1582

被折叠的 条评论
为什么被折叠?



