💥💥💞💞欢迎来到本博客❤️❤️💥💥
🏆博主优势:🌞🌞🌞博客内容尽量做到思维缜密,逻辑清晰,为了方便读者。
⛳️座右铭:行百里者,半于九十。
📋📋📋本文目录如下:🎁🎁🎁
目录
⛳️赠与读者
👨💻做科研,涉及到一个深在的思想系统,需要科研者逻辑缜密,踏实认真,但是不能只是努力,很多时候借力比努力更重要,然后还要有仰望星空的创新点和启发点。当哲学课上老师问你什么是科学,什么是电的时候,不要觉得这些问题搞笑。哲学是科学之母,哲学就是追究终极问题,寻找那些不言自明只有小孩子会问的但是你却回答不出来的问题。建议读者按目录次序逐一浏览,免得骤然跌入幽暗的迷宫找不到来时的路,它不足为你揭示全部问题的答案,但若能让人胸中升起一朵朵疑云,也未尝不会酿成晚霞斑斓的别一番景致,万一它居然给你带来了一场精神世界的苦雨,那就借机洗刷一下原来存放在那儿的“躺平”上的尘埃吧。
或许,雨过云收,神驰的天地更清朗.......🔎🔎🔎
💥1 概述
带反馈控制的单相正弦波逆变器
将实际输出电压与参考正弦波进行比较,并相应地产生开关信号。由于MOSFET作为开关工作,输出永远不会是正弦波。因此,放置了电感和电容以滤除开关噪声。因此,输出将接近正弦波。
带反馈控制的单相正弦波逆变器是一种电力电子设备,它能够将直流电(DC)转换为交流电(AC),并且输出的交流电波形接近正弦波。这种逆变器广泛应用于需要高质量交流电源的场合,如家庭供电、工业设备、太阳能发电系统等。下面将详细介绍带反馈控制的单相正弦波逆变器的工作原理和关键组件。
工作原理
-
参考正弦波生成:
逆变器内部首先生成一个精确的正弦波信号作为参考,这个信号的频率和幅值可以根据需要进行调整。 -
电压比较与反馈:
逆变器实时检测其输出电压,并将这个实际输出电压与参考正弦波进行比较。比较的结果用于调整逆变器的开关信号,以减小实际输出电压与参考正弦波之间的差异。 -
开关控制:
逆变器使用MOSFET(金属氧化物半导体场效应晶体管)或其他类型的半导体开关器件来控制电流的通断。根据电压比较的结果,控制器会生成相应的开关信号,控制MOSFET的开关状态,从而调整输出电压。 -
滤波电路:
由于MOSFET的开关操作会产生高频噪声和谐波,逆变器中通常包含电感和电容组成的滤波电路。这些元件能够滤除高频噪声和谐波,使输出电压波形更接近正弦波。 -
闭环控制:
整个系统通过反馈机制实现闭环控制。当实际输出电压偏离参考正弦波时,反馈信号会立即调整开关信号,以快速纠正偏差,保持输出电压的稳定性和准确性。
关键组件
- MOSFET开关:负责控制电流的通断,是逆变器中的核心元件。
- 滤波电路:包括电感和电容,用于滤除高频噪声和谐波,使输出电压波形更加平滑。
- 控制器:接收电压比较结果,并生成相应的开关信号,控制MOSFET的开关状态。
- 参考正弦波生成器:产生精确的正弦波信号,作为逆变器输出电压的参考。
- 反馈电路:实时检测输出电压,并将其与参考正弦波进行比较,提供反馈信号给控制器。
应用场景
带反馈控制的单相正弦波逆变器因其输出波形质量高、稳定性好,被广泛应用于各种需要高质量交流电源的场合。例如:
- 家庭供电:在停电或偏远地区,逆变器可以将太阳能电池板或蓄电池中的直流电转换为交流电,为家用电器供电。
- 工业设备:在工业自动化系统中,逆变器为各种需要交流电源的工业设备提供稳定可靠的电力支持。
- 太阳能发电系统:在太阳能发电系统中,逆变器将太阳能电池板产生的直流电转换为交流电,并入电网或供本地使用。
一、单相正弦波逆变器的基本结构和工作原理
1. 核心拓扑结构
- 全桥逆变电路:由4个功率开关器件(如IGBT、MOSFET或SiC MOSFET)构成H桥拓扑,分为两组互补导通的桥臂(S1/S4和S2/S3),避免直通短路。
- 输入滤波与EMC电路:对直流输入(电池、光伏板等)进行滤波和电磁兼容处理,典型电压为12V/24V/48V DC。
- 输出LC滤波器:将高频PWM脉冲平滑为正弦波,通常由电感和电容组成,抑制谐波失真。
- 保护电路:包括过压/欠压保护、过流/短路保护、温度监测等,确保系统安全。
2. SPWM调制原理
- 调制波与载波:
- 调制波:低频正弦波(50Hz/60Hz),决定输出电压频率和波形。
- 载波:高频三角波或锯齿波(通常2-20kHz),频率远高于调制波。
- PWM生成:通过实时比较调制波与载波的瞬时值,生成脉冲宽度随正弦规律变化的PWM信号。宽脉冲对应高电压,窄脉冲对应低电压,实现正弦波模拟。
- 双极性调制:当调制波为正时,驱动S1/S4;为负时,驱动S2/S3,实现全周期正弦输出。
3. 功率器件选择
- IGBT:适用于中高功率(>1kW),电压/电流承载能力强,开关速度适中。
- MOSFET:适合高频、低功率应用(<1kW),开关速度快。
- SiC MOSFET:未来发展方向,支持更高开关频率、效率≥90%,损耗更低。
关键设计考虑:器件额定值、开关损耗、热特性及成本。
二、反馈控制的实现方式与具体应用
反馈控制是提升逆变器动态响应和稳态精度的核心,解决负载突变、非线性畸变等问题。以下是主流策略及实现细节:
1. 电压电流双闭环控制
- 结构:
- 电流内环:实时采样滤波电感电流,快速响应负载变化(响应时间<5ms)。
- 电压外环:采用PI调节器,输出作为电流环的给定值,稳定输出电压。
- 实现步骤:
- 采样输出电压和电感电流(通过霍尔传感器或采样电阻)。
- 电压误差经PI调节生成电流参考值。
- 电流误差通过比例环节(如kp=10kp=10)生成PWM调制度K,实时调整SPWM波。
- 优势:动态响应快(负载突变时恢复时间<10ms),THD可降至≤2%。
2. PID控制
- 实现方式:
- 电压瞬时值单闭环:仅采样输出电压,通过PID调节器(H(s)=Kp+Kis+Kds)直接修正PWM。
- 参数整定:典型值Kp=5,Ki=0.1,Kd=0.01,需避免积分饱和。
- 局限:对周期性畸变(如死区效应)抑制能力弱,THD通常≥3%。
3. 重复控制(Repetitive Control)
- 原理:基于“周期性误差重复出现”假设,前一周期误差信号存储后叠加到当前控制信号,消除畸变。
- 实现:
- 数字式实现(如DSP),延时环节存储基波周期(20ms/50Hz)的误差。
- 结合H∞优化,解决参数试凑问题,提升稳定性。
- 应用场景:对THD要求严苛的场景(如医疗设备),可将THD压至≤1%。
4. 有源阻尼与状态反馈
- 电容电流反馈(CCFAD):
- 引入电容电压反馈系数KrKr(通常取0.3),抑制LC滤波器谐振尖峰。
- 改进方案:二阶相位补偿器扩大阻尼区域,提升稳定性。
- 状态反馈控制:
- 通过电感电流反馈增强系统阻尼比,改善动态响应。
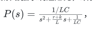
- 传递函数模型
,其中kk为反馈增益。
5. 先进复合控制策略
- PID+重复控制:PID处理动态响应,重复控制消除稳态畸变。
- 预测控制(MPC) :预测未来状态优化PWM,适用于非线性负载。
工程经验:
- 双闭环控制是工业主流(如光伏逆变器)。
- 数字实现需高精度ADC采样(≥12位)和快速DSP(如TI C2000系列)。
三、关键性能参数与指标
| 参数类别 | 典型值 | 标准要求 | 引用 |
|---|---|---|---|
| 输出电压 | 220V AC ±1% | 220V ±5% (工业) | |
| 频率精度 | 50Hz/60Hz ±1% | ±1% | |
| 波形失真度THD | ≤2% (线性负载) | ≤3% (国标) | |
| 逆变效率 | ≥90% (SiC器件) | ≥85% (IGBT) | |
| 动态响应 | 5% (0–100%负载阶跃) | <10% | |
| 过载能力 | 120%负载持续1分钟 | 110%负载≥60秒 | |
| 峰值系数(CF) | 3:1 | ≥2:1 |
四、典型设计方案与实验验证
1. 5kW光伏逆变器设计(全SiC方案)
- 拓扑:
- MPPT升压级:B3M040065Z SiC MOSFET + B3D20065H二极管。
- 逆变级:全桥H桥,4×B3M040065Z。
- 控制策略:
- 双闭环控制 + 电容电压反馈(Kr=0.3Kr=0.3)。
- PR控制器参数:kp=10,ki=5。
- 结果:效率≥92%,THD<1.5%。
2. 仿真与实验验证方法
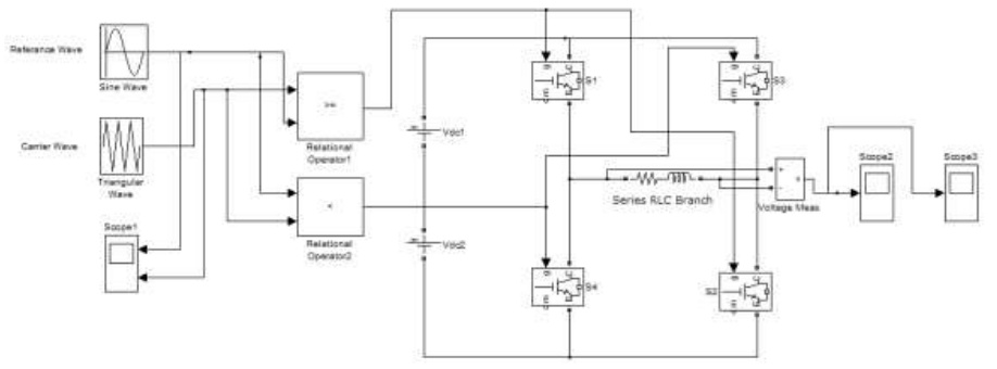
- MATLAB/Simulink仿真:
- 构建SPWM逆变模型(图3.1),调整RLC参数优化滤波效果。

- 验证:加入LC滤波器后,THD从64.42%降至2.7%。
- 构建SPWM逆变模型(图3.1),调整RLC参数优化滤波效果。
- 实验平台:
- 示波器测试:观察过零点振荡(单边SPWM) vs. 平滑输出(双边SPWM)。
- 动态负载测试:0–100%负载阶跃,记录电压恢复时间(目标<5ms)。
- 联合仿真:
- Proteus + Keil C:硬件在环验证,输出波形周期误差<1%。
五、结论与未来趋势
- 技术总结:
- 反馈控制是提升逆变器性能的核心,双闭环+重复控制成为高精度场景首选。
- SiC/GaN器件推动效率突破92%,THD逼近1%。
- 挑战:
- 非线性负载下谐波抑制(如CF=3:1的冲击负载)。
- 数字控制延时影响动态响应。
- 未来方向:
- 智能复合控制:MPC+神经网络优化动态性能。
- 高频化设计:SiC器件支持>100kHz开关频率,减小滤波器体积。
设计建议:优先采用数字双闭环(DSP实现),结合SiC器件和二阶相位补偿,平衡成本与性能。
此文档综合了结构设计、控制理论、参数选型及实验方法论,可为工程研发提供系统性参考。
📚2 运行结果


🎉3 参考文献
文章中一些内容引自网络,会注明出处或引用为参考文献,难免有未尽之处,如有不妥,请随时联系删除。
[1]贾要勤,朱明琳,凤勇.基于状态反馈的单相电压型逆变器重复控制[J].电工技术学报, 2014(6):7.DOI:10.3969/j.issn.1000-6753.2014.06.008.
[2]郄忠兴.正弦波逆变电源的数字控制技术[D].南昌大学,2006.DOI:10.7666/d.y928491.
🌈4 Simulink仿真实现
资料获取,更多粉丝福利,MATLAB|Simulink|Python资源获取

3424

被折叠的 条评论
为什么被折叠?



