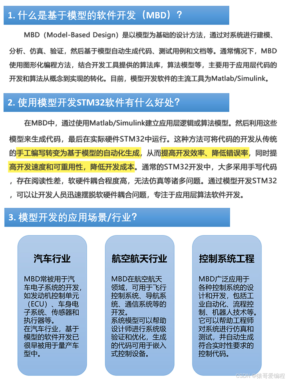
3.1 模型开发STM32简介
3.1.1 何为基于模型的开发
基于模型的设计方法(Model-Based-Design,MBD)进行软件的开发。

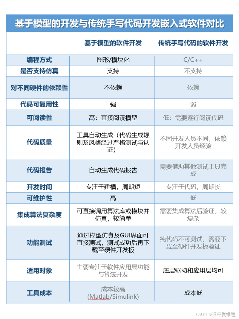
3.1.2 模型软件开发与传统软件开发对比

3.1.3 模型开发与单片机代码相结合开发

基于模型的设计方法(Model-Based-Design,MBD)进行软件的开发。



1060
2518
4349
741
1万+
3618

被折叠的 条评论
为什么被折叠?