摘要:本研究针对传统 LMS(Least Mean Squares)自适应噪声抵消算法在参数选择上依赖经验、难以兼顾收敛速度与稳态性能的问题,提出了一种面向语音信号信噪比(SNR)提升的 LMS 自动调参方法。该方法以滤波器长度 𝑀和步长 𝜇为搜索变量,利用网格搜索在训练段语音上评估不同参数组合的去噪效果,以输出信号与真实干净语音之间的 SNR 作为优化目标,从而自动选择最优参数。随后,将最优参数应用于全长语音信号,实现自适应噪声抵消。
作者:Bob(原创)
项目概述
自适应噪声抵消(Adaptive Noise Cancellation, ANC)在语音增强领域中得到广泛应用,但 LMS(Least Mean Squares)算法的性能高度依赖步长与滤波器阶数的设定,传统依赖经验的调参方式难以在收敛速度与稳态误差之间取得最优折中。针对这一问题,本文提出一种面向语音信号信噪比(SNR)提升的 LMS 自动调参方法。该方法对滤波器长度𝑀与步长𝜇构建参数搜索空间,通过在训练段语音上进行网格搜索,采用输出信号与参考干净语音之间的 SNR 作为优化目标,从而实现 LMS 参数的自动化选择。随后,将获得的最优参数应用于全长信号以执行自适应噪声抵消。
基于含真实环境噪声的语音数据进行的实验表明,该方法能够显著提升输出 SNR,相较于传统人工调参方式表现出更优的降噪效果与稳定性。研究结果验证了将自动化参数优化策略与经典自适应滤波结构结合的有效性,为语音降噪系统的性能提升提供了一种简单、高效且具有可扩展性的实现途径。
系统设计
采用 LMS 自适应滤波结构,通过自动调参实现最优去噪效果,对语音信号进行实时自适应噪声抵消。

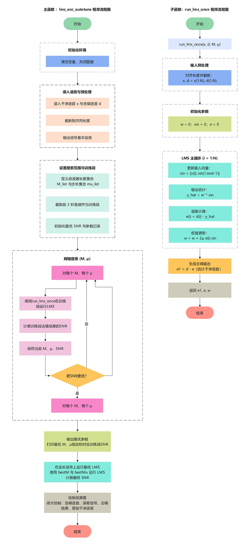
图1 系统整体流程图
硬件配置
该系统硬件配置如上,如果您的电脑配置低于下述规格,运行速度可能会与本系统的存在差异,请注意。

表1 惠普(HP)暗影精灵10台式整机配置(系统硬件配置)
软件环境
对本实验所需的各类软件及工具的基本信息进行了清晰汇总。

表2 系统软件配置(真实运行环境)
运行展示
运行LMS.m

图2 Auto-tuned LMS ANC 波形结果
自动优化得到的 LMS 滤波器(M=8、μ=0.2512)有效抑制背景噪声,使去噪语音与原始干净语音高度接近。

图3 最优参数搜索结果
网格搜索表明 M=8、μ≈0.251 可获得最高 SNR(约 13.65 dB),验证了自动调参策略的有效性。
2702

被折叠的 条评论
为什么被折叠?



