摘要:随着工程系统中时间序列数据的复杂性不断提高,传统预测模型在泛化能力和预测稳定性方面已难以满足实际需求。长短期记忆网络(LSTM)在处理非线性与长依赖序列方面具有优势,但其预测性能高度依赖于隐层规模、学习率等超参数的设置,不合理的参数选择易导致模型收敛缓慢或陷入局部最优。为提升模型在工程时序预测任务中的精度和稳定性,构建一种高效、自动化的超参数优化策略具有重要研究价值。
作者:Bob(原创)
项目概述
时间序列数据在工程系统监测、状态评估与趋势预测中的应用日益广泛,但其非线性特征和时序依赖性对传统预测方法提出了挑战。长短期记忆网络(LSTM)作为典型的深度学习模型,具有处理长序列依赖的优势。然而,LSTM 的预测性能高度依赖其超参数配置,不合理的参数设置会导致模型难以收敛或预测结果不稳定。因此,构建一种能够自动优化 LSTM 超参数、提升模型泛化能力的方法具有重要的理论意义和工程应用价值。
为此,本文提出一种基于粒子群优化(PSO)的 LSTM 预测模型(PSO-LSTM)。该方法以验证集均方误差(MSE)为目标函数,通过 PSO 对 LSTM 的隐层神经元数与学习率进行全局搜索和自适应优化,从而实现超参数的自动化选择。在获得最优参数后,利用优化后的结构重新训练 LSTM 模型,以提升其在时间序列预测任务中的精度和稳定性。所提出的 PSO-LSTM 方法能够有效避免人工调参的盲目性,并提高模型对复杂数据的适应能力。
实验结果表明,PSO-LSTM 模型在多项评价指标上均优于未优化的 LSTM 模型。测试集结果显示,该模型的平均绝对误差(MAE)为 1.2335,均方根误差(RMSE)为 1.6245,决定系数(R²)达到 0.8459,预测精度分别提升约 29%、28% 和 7%。结果验证了 PSO 在提升 LSTM 超参数选择质量及整体预测性能方面的有效性。该研究为工程时间序列预测提供了一种可靠且可扩展的优化框架,对相关领域具有一定参考价值。
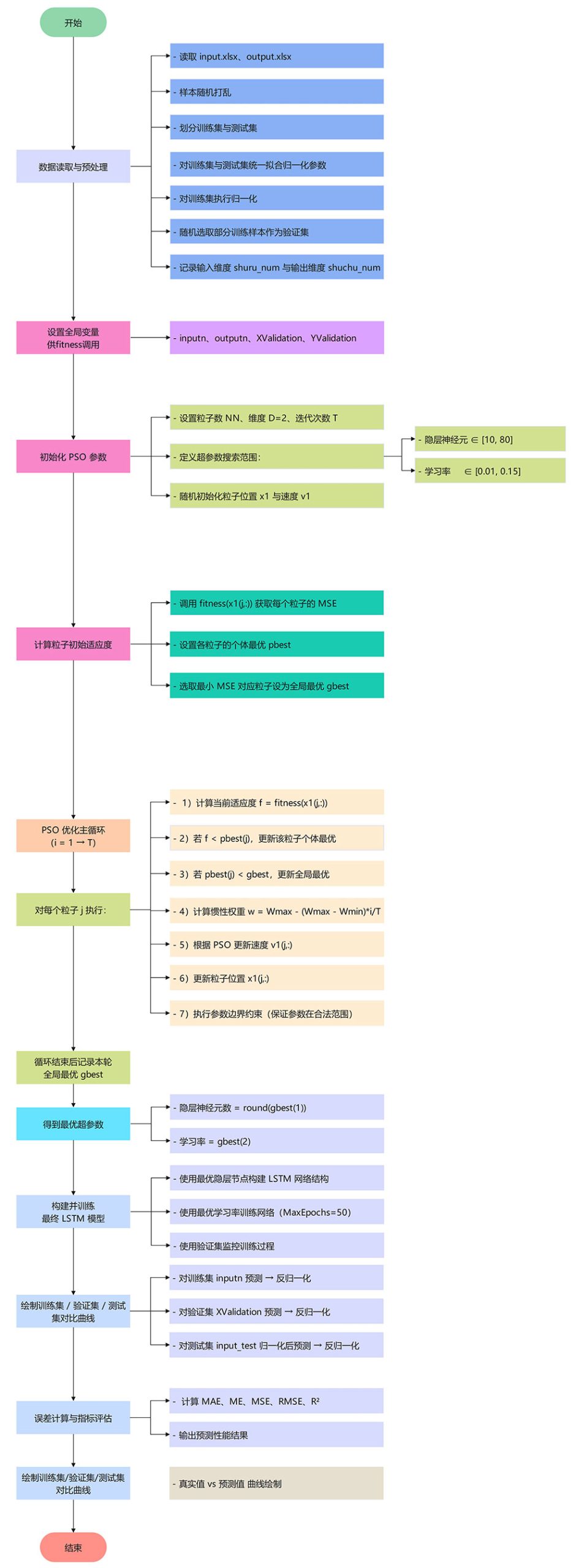
系统设计
本系统基于粒子群优化与长短期记忆网络构建预测框架,实现了数据预处理、超参数智能搜索、模型训练及预测结果评估的一体化设计。

图1 系统整体流程图
硬件配置
该系统硬件配置如上,如果您的电脑配置低于下述规格,运行速度可能会与本系统的存在差异,请注意。

表1 惠普(HP)暗影精灵10台式整机配置(系统硬件配置)
软件环境
对本实验所需的各类软件及工具的基本信息进行了清晰汇总。

表2 系统软件配置(真实运行环境)
运行展示
运行PSO_LSTM.m

图2 PSO-LSTM 模型训练与验证集 RMSE/损失随迭代次数变化曲线
RMSE 和损失在前几轮快速下降并在 30 轮后基本收敛,训练曲线与验证曲线走势接近,说明模型收敛良好且未出现明显过拟合。

图3 PSO-LSTM 模型在训练集上的预测结果对比图
训练集中预测值与真实值曲线高度重合,仅在个别峰谷处存在轻微偏差,表明模型对训练样本的拟合能力较强。

图4 PSO-LSTM 模型在验证集上的预测结果对比图
验证集上预测曲线整体跟随真实曲线变化,峰值和趋势刻画较为准确,说明模型具有较好的泛化能力。

图5 PSO-LSTM 模型在测试集上的预测结果对比图
测试集中预测值与真实值变化趋势一致,大多数采样点误差较小,验证了模型在未知数据上的预测效果。

图6 PSO-LSTM 模型性能评价指标
在最优隐层神经元数 10、学习率 0.01 下,模型在测试集上达到 MAE=1.2335、RMSE=1.6245、R²=0.8459,整体预测精度较高且仅存在轻微低估。
8693

被折叠的 条评论
为什么被折叠?



