基于Python的线上考试系统的设计与实现
摘 要
信息化社会内需要与之针对性的信息获取途径,但是途径的扩展基本上为人们所努力的方向,由于站在的角度存在偏差,人们经常能够获得不同类型信息,这也是技术最为难以攻克的课题。针对线上考试等问题,对如何通过计算机线上考试进行研究分析,然后开发设计出线上考试系统已解决问题。
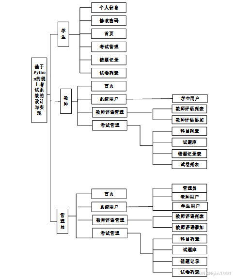
线上考试系统主要功能模块包括首页、系统用户(管理员、教师用户、学生用户)、教师评语管理(教师评语列表、教师评语添加)、考试管理(科目列表、试题库、错题记录、试卷列表)等功能。采取面对对象的开发模式进行软件的开发和硬体的架设,能很好的满足实际使用的需求,完善了对应的软体架设以及程序编码的工作,采取MySQL作为后台数据的主要存储单元。本次软件设计中,以用户的实际操作感作为整体开发的出发点,结合Python开发语言对软件开发原理,使用Django框架技术整体开发源程序,最终实现一个线上考试系统。
本系统,首先分析了研究的背景、作用、意义,为研究工作的合理性打下了基础。针对线上考试系统的各项需求以及技术问题进行分析,证明了系统的必要性和技术可行性,然后对设计系统需要使用的技术软件以及设计思想做了基本的介绍,最后来实现线上考试系统和部署运行使用它。
关键词:考试;Django框架;MySQL数据库
Design and Implementation of an Online Examination System Based on Python
Abstract
In the information society, there is a need for targeted information acquisition channels, but the expansion of these channels is basically the direction that people are striving for. Due to the deviation in their perspective, people often have access to different types of information, which is also the most difficult problem for technology to overcome. To address issues such as online exams, research and analysis were conducted on how to conduct computer-based online exams, followed by the development and design of an online exam system to address these issues.
The main functional modules of the online exam system include the homepage, system users (administrators, teacher users, student users), teacher comment management (teacher comment list, teacher comment addition), exam management (subject list, question bank, error record, test paper list), and other functions. Adopting an object-oriented development model for software development and hardware setup can effectively meet practical usage needs, improve the corresponding software setup and program coding work, and adopt MySQL as the main storage unit for backend data. In this software design, the user's actual sense of operation was taken as the starting point for overall development, combined with the principles of software development in Python, and the Django framework technology was used to develop the source program as a whole, ultimately achieving an online exam system.
This system first analyzes the background, role, and significance of the research, laying the foundation for the rationality of the research work. An analysis was conducted on the various requirements and technical issues of the online examination system, demonstrating the necessity and feasibility of the system. Then, a basic introduction was made to the technical software and design ideas required for designing the system. Finally, the implementation and deployment of the online examination system were discussed.
Key words: Exams; Django framework; MySQL database
目 录
在20世纪末期,国家提出了教育要面向四个现代化,同时也提出了要大力发展教育手段和教育方式的信息化建设。在这样的背景和需求下,基于当今的互联网技术和计算机信息技术的线上考试系统就应运而生了。人们急切地需要再线上考试中利用现代网络技术达到教师工作量减少并且提高学校及其他工作人员工作效率的目的。同时,与传统的考试形式相比,考试的质量也更能得以保证,从而使得考试变得更为客观公正。
线上考试系统的实现让考试不再局限于只能在教室中进行,它利用网络的优势,使得考试不再像以前那么复杂,考生也不再需要定时定点而是随时随地就能参与考试。线上考试系统具有传统的考试模式无法媲美的准确、科学、公平、方便等优点,于是对线上考试系统的研究和建设也就在这样的环境中逐渐发展了起来。
在越来越重视知识的当今社会,各个国家都加大了在新一代培育上的投入,都希望在以后的社会发展中走在互联网的前列,从而在信息的飞速发展中占据一个有力的地位,正是这个原因,各地政府依托于互联网来实行教育教学,并把此作为其民族发展的动力之源。
在外国,澳大利亚在早期就开始投资建设“澳大利亚教育网”,这个网络不但包含了澳大利亚全部的高校,还要联通本国境内的每一所中小学。另外美国政府提出要到二十一世纪初,让本国家所有学校和图书馆都搭载上互联网的快车,让国内不论是哪个阶段的学生都可以享受到“21世纪教师”的网络服务,因此提出了“教育技术规划(Educational Technology Initiative)”。到了1995年末,国外一些教育机构开始开发自己的网上教育平台,最早的有美国的NTU、英国的OPEN COLLEGE等这些都是那个时候实施互联网教育的典范。随着教育搭载上互联网的高速公路,线上考试作为远程教育不可分割的一项,随着互联网的大潮也如雨后春笋般迅速发展起来,人们的选课和考试都在互联网上进行,特别是互联网业务的普及、低成本的线上考试从技术和经济条件上已经日趋成熟。
在国内,从大多数来看,很大一部分的教育教学还普遍停留在传统的考试方式上,但是传统的考试每次都需要人为的出卷、组织考试、批改试卷并且做出许多试卷分析和成绩评估,作为老师,一次考试的实施给他们带来了许多的麻烦,并且随着教育现代化,考试类型的增加和考试要求的更加严格,教师的工作也会变得越来越繁重。而现在人们普遍认为的网络教育也是停留在网上报名和成绩查询,没有形成相应的规模,而国外网上提交作业和考试已经变得非常普及,所以传统考试方式终究要被替代,网上考试方式正在以燎原之势飞速发展。
首先,通过引擎搜索或者查阅相关文献资料,了解了本系统开发的背景以及设计系统的意义所在,收集用户需求信息。其次,在开发工具上,最终确定选用JavaScript平台来设计开发本系统,MySQL作为设计数据库的工具。即利用python语言实现用户界面,并同数据库连接起来实现完整的通信功能。之后,设计出系统大致的功能模块。主要从方便系统用户和系统管理员的角度进行分析,明确该系统应该具有的功能。最终是测试系统,通过用例测试发现存在的问题并找到解决的方案。利用现有的开发平台,结合自己所学的知识,在老师的指导帮助下来完成该设计,确保系统的可用性、实用性。
超文本传输协议(HTTP)作为协作式与分布式的通信协议,其以万维网交换信息作为前提条件。HTTP为IEIF的国际化标准指标,在制定相关标准与实现内,W3C积极参与其中,同时发挥着不可替代的作用。其能够借助超文本标记语言,将文档在服务器与浏览器之间相互传输。HTML作为构架文档的标记语言,这些文档内将包括有关信息的链接,用户仅需要点击其中一个链接就能够访问多媒体对象与图像,同时获得该链接项所具有的附加信息。
HTML是一种制作网页的常用语言,它一般是用于制作静态页面。它的命令是可以体现文字信息、链接信息、图形信息和表格信息等等。现在它被大众普遍接受广泛应用在网络上。
Python,是一种面向对象、解释型计算机程序设计语言。它是Guido van Rossum 在1989年底发明的。Python 语法具有简洁、明晰的特点,而且具备丰富而强大的类库。
高级编程有一点突出的优点,那就是,它通常都会提供一个比较完善的基础代码库,让用户可以直接调用代码内的程序,比如,针对电子邮件协议的SMTP库,针对桌面环境的CUI库,在已有代码的基础上,一个电子邮件客户端基本上几天就能做出一个系统来。如果不是高级编程语言,那么在开发软件的时候,编程人员一方面要编写代码,另一方面,还要实现很多为系统服务的相关东西,从而实现系统的开发成功。如,编写电子邮件客户端,从一开始编写网络协议相关的代码,可能花费的时间需要一年半年。Python则提供了非常完善的基础代码库,覆盖了网络、文件、等大量内容,用Python开发,许多功能不必从最低层开始编写,直接使用实现就可以。还有另外一点相对比较重要的优点是,Python程序的简单易懂,容易入门,而且,对于编写复杂的程序也是可以深入发展学下去的。
MySQL 经过多次的更新,功能层面已经非常的丰富和完善了,从MySQL4版本到5版本进行了比较大的更新,在商业的实际使用中取得了很好的实际应用效果。最新版本的MySQL支持对信息的压缩,同时还能进行加密能更好的满足对信息安全性的需求。同时经过系统的多次更新,数据库自身的镜像功能也得到了很大的增强,运行的流畅度和易用性方面有了不小的进步,驱动的使用和创建也更加的高效快捷。最大的变动还是进行了空间信息的显示优化,能更加方便的在应用地图上进行坐标的标注和运算。强大的备份功能也保证了用户使用的过程会更加安心,同时支持的Office特性还支持用户的自行安装和使用。在信息的显示形式上也进行了不小的更新,增加了两个非常使用的显示区,一个是信息区,对表格和文字进行了分类处理,界面的显示更加清爽和具体。第二是仪表的信息控件,能在仪表信息区进行信息的显示,同时还能进行多个信息的比对,为用户的实际使用带来了很大的便捷。
针对本文中设计的线上考试系统在实际的实现过程中,最终选择MySQL数据库的主要原因在于在考试系统应用及开发的过程中会存在大量的数据库比较频繁的操作,而且数据的安全性要求也是非常的高。综合这些因素,最终选择安全性系数比较高的MySQL来对线上考试系统后台数据进行存储操作。
数据库管理系统的总体结构图如下图所示。
图2-1 数据库组成结构
Django是一个由Python编写的具有完整架站能力的开源Web框架。使用Django,只要很少的代码,Python的程序开发人员就可以轻松地完成一个正式网站所需要的大部分内容,并进一步开发出全功能的Web服务。
Django本身基于MVC模型,即Model(模型)+View(视图)+ Controller(控制器)设计模式,因此天然具有MVC的出色基因:开发快捷、部署方便、可重用性高、维护成本低等。Python加Django是快速开发、设计、部署网站的最佳组合[11]。
Django具有以下特点:
能完善、要素齐全:该有的、可以没有的都有,常用的、不常用的工具都用。Django提供了大量的特性和工具,无须你自己定义、组合、增删及修改。
完善的文档:经过十多年的发展和完善,Django有广泛的实践经验和完善的在线文档(可惜大多数为英文)。开发者遇到问题时可以搜索在线文档寻求解决方案[13]。
强大的数据库访问组件:Django的Model层自带数据库ORM组件,使得开发者无须学习其他数据库访问技术(SQL、pyMySQL、SQLALchemy等)。
灵活的URL映射:Django使用正则表达式管理URL映射,灵活性高。
丰富的Template模板语言:类似jinjia模板语言,不但原生功能丰富,还可以自定义模板标签。
技术性方面,采用当前主流的Django框架进行系统主体框架的搭建,前台使用JavaScript,实现前台页面的设计与美观调整,以上技术,均由本人经过系统学习,并且都是在课程设计中实践过的,可以使得开发更加便捷和系统。从技术角度看,这个系统是完全可以实现的。
实用性方面,本次设计的主要任务是在线上考试系统内线上考试、查询考试成绩等,符合当前潮流的发展。从用户角度出发,同时也考虑系统运营成本和人力资源,采用网络上的便捷方式,实现线上业务,使得业务流程更系统,也更方便用户的体验,比较实用。
经济性方面,由于本课题中设计的线上考试系统的主要目的是为了能够更加方便及快捷的进行信息的查询管理及检索服务,也就是能够可以直接投入使用的信息化软件。系统的主要成本主要是集中在对使用数据后期继续维护及其管理更新这个操作上。但是一旦系统投入到实际的运行及使用之后就能够很好的提高信息查询检索的效率,同时也需要有效的保证查询者的信息方面的安全性,同时这个线上考试系统所带来的实际应用方面的价值是远远的超过了实际系统进行开发与维护方面的成本,因此,从经济上来说开发这个软件是可行的。
本系统使用的角色大概分为学生、教师和管理员。
学生用户
1.考试管理
● 学生可以参加系统安排的在线考试,在规定时间内完成考试。
● 学生可以查看考试成绩和答题情况,了解自己的学习状况。
2.错题记录:
● 系统会自动记录学生在考试和练习过程中的错题,并进行分类整理。
● 学生可以查看自己的错题记录,包括错题题目、正确答案和解析。
● 学生可以根据错题记录进行有针对性的学习和复习,提高学习效率。
3.试卷列表:
● 学生可以查看系统中的试卷列表,包括试卷名称、试卷类型、考试时间等信息。
● 学生可以选择感兴趣的试卷进行练习,以提高自己的考试水平。
除此之外,考生登陆系统可以查看和修改个人的基本信息,如修改密码等。
管理员
系统管理员登陆系统后主要进行以下操作:
1. 系统用户(管理员、教师用户、学生用户)管理:
● 管理员可以对系统用户进行添加、修改、删除等操作。
● 管理员可以为不同用户分配不同的权限和角色,以确保系统的安全性和稳定性。
2. 教师评语管理(教师评语列表、教师评语添加):
● 教师可以在系统中添加对学生的评语,包括考试成绩、学习表现等方面的评价。
● 管理员可以查看所有教师的评语列表,并进行审核和管理。
3. 考试管理(科目列表、试题库、错题记录、试卷列表):
● 管理员可以管理考试科目列表,包括添加、修改、删除考试科目等操作。
● 管理员可以维护试题库,包括添加、修改、删除试题等操作。
● 系统会自动记录学生的错题,并进行分类整理,管理员可以查看错题记录。
● 管理员可以管理试卷列表,包括添加、修改、删除试卷等操作。
教师用户:
1. 个人信息:
● 教师可以查看和修改自己的个人信息,包括姓名、联系方式等。
2. 修改密码:
● 教师可以修改自己的登录密码,以确保账户的安全性。
3. 系统用户(学生用户)管理:
● 教师可以查看和管理学生用户的信息,包括学生的姓名、学号、性别等。
4. 教师评语管理(教师评语列表、教师评语添加):
● 教师可以查看和管理自己添加的教师评语列表。
● 教师可以添加对学生的评语,包括考试成绩、学习表现等方面的评价。
5. 考试管理(科目列表、试题库、错题记录表、试卷列表):
● 教师可以管理考试科目列表,包括添加、修改、删除考试科目等操作。
● 教师可以维护试题库,包括添加、修改、删除试题等操作。
● 系统会自动记录学生的错题,并进行分类整理,教师可以查看错题记录。
● 教师可以管理试卷列表,包括添加、修改、删除试卷等操作。
学生用例图如下所示。

图3-1 学生用例图
管理员用例图如下所示。

图3-2 管理员用例图
教师用例图如下所示。

图3-3 教师用例图
首先主要考虑的是系统功能软件,在具体设计的环节上,是不是能够较好的满足各类用户的基本功能需求,如果不能较好的满足用户需求,那么这个系统的存在是没有价值的。软件系统的非功能性求分析,从7个方面展开,一个是性能分析,针对系统;一个是安全分析,针对系统,一个是完整度分析,针对系统,一个是可维护分析,针对系统,一个是可扩展性分析,针对系统,一个是适应业务的性能分析。面对线上考试系统存在的性能、安全、扩展、完整度等7个方面性能综合比对分析后发现,需要相应的非功能性需求分析。
安全性对每一个系统来说都是非常重要的。安全性很好的系统可以保护企业的信息和用户的信息不被窃取。提高系统的安全性不仅是对用户的负责,更是对企业的负责。尤其针对于线上考试系统来说,必须要有很好的安全性来保障整个系统。
系统具有对使用者有权限控制,针对角色的不通限制使用者的权限,以此来确保系统的安全性。
数据库中的数据是从外界输入的,当数据的输入时,由于种种原因,输入的数据会无效,或者是脏数据。因此,怎样保证输入的数据符合规定,成为了数据库系统,尤其是多用户的关系数据库系统首要关注的问题。
因此,在写入数据库时,要保证数据完整性、正确性和一致性。
首先系统将考试信息和考生个人信息提供给考生,并要求考生核对个人信息。在考试开始时系统按照一定的算法为登陆的考生随机选取一定的试题生成考试试卷,考生在系统生成好试卷后进行答题操作。答题必须在规定的时间内进行,此时间是由管理员事先设置好的,如在规定的时间内没有完成答题,系统将强制提交考生考试试卷。考生在试卷提交后系统自动地改卷、得到最后成绩,考生可以查看个人的成绩。
本系统的业务流程图如下所示。

图3-2 业务流程图
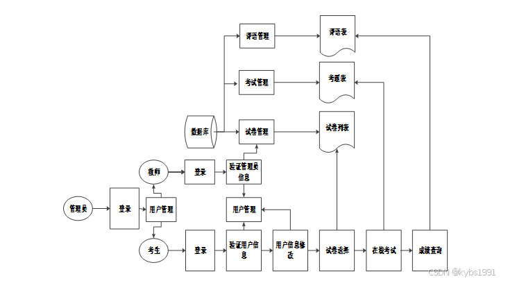
对系统的数据流进行分析,系统的使用者分为二类,一般用户,管理员。系统主要对界面信息传送,登录信息的验证,注册信息的接收,用户各种操作的响应做处理。
系统顶层数据流图如下图所示。
图3-3顶层数据流图
要判断用户是是什么身份,是根据登录的数据来判断后,跳转到对应的功能界面。在系统的内部用户就可以对数据进行操作,数据库中心就可以接收到系统传输的有效数据流来对数据sql语句进行对应操作。
系统底层数据流图如下图所示。
图3-4 底层数据流图
本线上考试系统的架构设计主要分为可以3层,主要有Web层,业务层,Model层。其中web层还包括View层和Controller层,Model层包括元数据扩展层和数据访问层。
系统架构如下图所示。
图4-1 系统架构
线上考试系统总体分为前台用户模块和后台管理员模块。
两个模块表现上是分别独立存在,但是访问的数据库是一样的。每一个模块的功能都是根据先前完成的需求分析,并查阅相关资料后整理制作的。
综上所述,系统功能结构图如下图所示。

图4-2 系统功能结构图
登录模块:登录模块是进入系统的入口,所有用户必须登录后才能访问系统。登录需要输入用户名和密码,如果多次尝试登录需要输入验证码。登录时需要选择用户的角色,是一般用户还是管理员登录等。登录成功后,会通过数据库获取用户的权限,并跳转至用户的主页面。
试题库模块:考试题库分为试题添加、修改和试题组卷。试题信息由管理员进行修改、添加、删除操作;试题组卷由教师用户来执行。
考试管理模块:试卷管理分为试卷添加、修改和试卷更新。试卷信息由管理员进行修改、添加、删除操作;试卷更新由教师用户来执行。
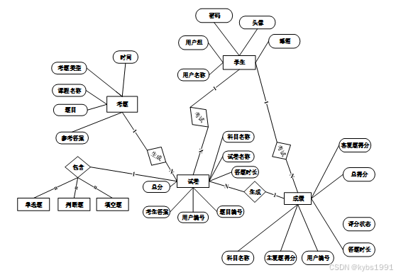
根据前面的数据流程图,结合系统的功能模块设计,设计出符合系统的各信息实体。
系统ER图如下图所示。

图4-3 系统ER图
线上考试系统所拥有的数据表有以下:用户权限管理,试题库、试题、用户答题等。
由于数据表较多,只展示系统主要数据表,如下表所示。
| 编号 | 名称 | 数据类型 | 长度 | 小数位 | 允许空值 | 主键 | 默认值 | 说明 |
| 1 | token_id | int | 10 | 0 | N | Y | 临时访问牌ID | |
| 2 | token | varchar | 64 | 0 | Y | N | 临时访问牌 | |
| 3 | info | text | 65535 | 0 | Y | N | ||
| 4 | maxage | int | 10 | 0 | N | N | 2 | 最大寿命:默认2小时 |
| 5 | create_time | timestamp | 19 | 0 | N | N | CURRENT_TIMESTAMP | 创建时间: |
| 6 | update_time | timestamp | 19 | 0 | N | N | CURRENT_TIMESTAMP | 更新时间: |
| 7 | user_id | int | 10 | 0 | N | N | 0 | 用户编号: |
| 编号 | 名称 | 数据类型 | 长度 | 小数位 | 允许空值 | 主键 | 默认值 | 说明 |
| 1 | auth_id | int | 10 | 0 | N | Y | 授权ID: | |
| 2 | user_group | varchar | 64 | 0 | Y | N | 用户组: | |
| 3 | mod_name | varchar | 64 | 0 | Y | N | 模块名: | |
| 4 | table_name | varchar | 64 | 0 | Y | N | 表名: | |
| 5 | page_title | varchar | 255 | 0 | Y | N | 页面标题: | |
| 6 | path | varchar | 255 | 0 | Y | N | 路由路径: | |
| 7 | position | varchar | 32 | 0 | Y | N | 位置: | |
| 8 | mode | varchar | 32 | 0 | N | N | _blank | 跳转方式: |
| 9 | add | tinyint | 3 | 0 | N | N | 1 | 是否可增加: |
| 10 | del | tinyint | 3 | 0 | N | N | 1 | 是否可删除: |
| 11 | set | tinyint | 3 | 0 | N | N | 1 | 是否可修改: |
| 12 | get | tinyint | 3 | 0 | N | N | 1 | 是否可查看: |
| 13 | field_add | text | 65535 | 0 | Y | N | 添加字段: | |
| 14 | field_set | text | 65535 | 0 | Y | N | 修改字段: | |
| 15 | field_get | text | 65535 | 0 | Y | N | 查询字段: | |
| 16 | table_nav_name | varchar | 500 | 0 | Y | N | 跨表导航名称: | |
| 17 | table_nav | varchar | 500 | 0 | Y | N | 跨表导航: | |
| 18 | option | text | 65535 | 0 | Y | N | 配置: | |
| 19 | create_time | timestamp | 19 | 0 | N | N | CURRENT_TIMESTAMP | 创建时间: |
| 20 | update_time | timestamp | 19 | 0 | N | N | CURRENT_TIMESTAMP | 更新时间: |
| 编号 | 名称 | 数据类型 | 长度 | 小数位 | 允许空值 | 主键 | 默认值 | 说明 |
| 1 | exam_question_id | mediumint | 8 | 0 | N | Y | ||
| 2 | subject_name | varchar | 255 | 0 | Y | N | 科目名称 | |
| 3 | type | varchar | 20 | 0 | Y | N | 类型 | |
| 4 | title | varchar | 255 | 0 | Y | N | 题目 | |
| 5 | question_item | varchar | 500 | 0 | Y | N | 选项 | |
| 6 | answer | varchar | 500 | 0 | Y | N | 参考答案 | |
| 7 | score | double | 9 | 2 | Y | N | 总分 | |
| 8 | create_time | timestamp | 19 | 0 | N | N | CURRENT_TIMESTAMP | 创建时间: |
| 9 | update_time | timestamp | 19 | 0 | N | N | CURRENT_TIMESTAMP | 更新时间: |
| 编号 | 名称 | 数据类型 | 长度 | 小数位 | 允许空值 | 主键 | 默认值 | 说明 |
| 1 | hits_id | int | 10 | 0 | N | Y | 点赞ID: | |
| 2 | user_id | int | 10 | 0 | N | N | 0 | 点赞人: |
| 3 | create_time | timestamp | 19 | 0 | N | N | CURRENT_TIMESTAMP | 创建时间: |
| 4 | update_time | timestamp | 19 | 0 | N | N | CURRENT_TIMESTAMP | 更新时间: |
| 5 | source_table | varchar | 255 | 0 | Y | N | 来源表: | |
| 6 | source_field | varchar | 255 | 0 | Y | N | 来源字段: | |
| 7 | source_id | int | 10 | 0 | N | N | 0 | 来源ID: |
| 编号 | 名称 | 数据类型 | 长度 | 小数位 | 允许空值 | 主键 | 默认值 | 说明 |
| 1 | sensitive_vocabulary_id | int | 10 | 0 | N | Y | 敏感词汇ID | |
| 2 | sensitive_vocabulary | varchar | 64 | 0 | Y | N | 敏感词汇 | |
| 3 | create_time | datetime | 19 | 0 | N | N | CURRENT_TIMESTAMP | 创建时间 |
| 4 | update_time | timestamp | 19 | 0 | N | N | CURRENT_TIMESTAMP | 更新时间 |
| 编号 | 名称 | 数据类型 | 长度 | 小数位 | 允许空值 | 主键 | 默认值 | 说明 |
| 1 | student_users_id | int | 10 | 0 | N | Y | 学生用户ID | |
| 2 | student_id | varchar | 64 | 0 | Y | N | 学号 | |
| 3 | student_name | varchar | 64 | 0 | Y | N | 学生姓名 | |
| 4 | student_gender | varchar | 64 | 0 | Y | N | 学生性别 | |
| 5 | examine_state | varchar | 16 | 0 | N | N | 已通过 | 审核状态 |
| 6 | user_id | int | 10 | 0 | N | N | 0 | 用户ID |
| 7 | create_time | datetime | 19 | 0 | N | N | CURRENT_TIMESTAMP | 创建时间 |
| 8 | update_time | timestamp | 19 | 0 | N | N | CURRENT_TIMESTAMP | 更新时间 |
| 编号 | 名称 | 数据类型 | 长度 | 小数位 | 允许空值 | 主键 | 默认值 | 说明 |
| 1 | subject_id | int | 10 | 0 | N | Y | ||
| 2 | name | varchar | 255 | 0 | Y | N | ||
| 3 | update_time | timestamp | 19 | 0 | N | N | CURRENT_TIMESTAMP | |
| 4 | create_time | timestamp | 19 | 0 | N | N | CURRENT_TIMESTAMP |
| 编号 | 名称 | 数据类型 | 长度 | 小数位 | 允许空值 | 主键 | 默认值 | 说明 |
| 1 | exam_id | mediumint | 8 | 0 | N | Y | 考试id | |
| 2 | subject_name | varchar | 255 | 0 | Y | N | ||
| 3 | name | varchar | 32 | 0 | N | N | 考试名称:[2,32] | |
| 4 | duration | int | 10 | 0 | Y | N | 答题时长 | |
| 5 | score | double | 9 | 2 | Y | N | 总分 | |
| 6 | status | varchar | 10 | 0 | Y | N | 状态:启用、禁用 | |
| 7 | create_time | timestamp | 19 | 0 | N | N | CURRENT_TIMESTAMP | 创建时间: |
| 8 | update_time | timestamp | 19 | 0 | N | N | CURRENT_TIMESTAMP | 更新时间: |
| 编号 | 名称 | 数据类型 | 长度 | 小数位 | 允许空值 | 主键 | 默认值 | 说明 |
| 1 | exam_question_id | mediumint | 8 | 0 | N | Y | ||
| 2 | subject_name | varchar | 255 | 0 | Y | N | 科目名称 | |
| 3 | type | varchar | 20 | 0 | Y | N | 类型 | |
| 4 | title | varchar | 255 | 0 | Y | N | 题目 | |
| 5 | question_item | varchar | 500 | 0 | Y | N | 选项 | |
| 6 | answer | varchar | 500 | 0 | Y | N | 参考答案 | |
| 7 | score | double | 9 | 2 | Y | N | 总分 | |
| 8 | question_order | int | 10 | 0 | Y | N | 排序 | |
| 9 | exam_id | mediumint | 7 | 0 | Y | N | 所属试卷 | |
| 10 | create_time | timestamp | 19 | 0 | N | N | CURRENT_TIMESTAMP | 创建时间: |
| 11 | update_time | timestamp | 19 | 0 | N | N | CURRENT_TIMESTAMP | 更新时间: |
| 编号 | 名称 | 数据类型 | 长度 | 小数位 | 允许空值 | 主键 | 默认值 | 说明 |
| 1 | user_answer_id | mediumint | 8 | 0 | N | Y | ||
| 2 | user_id | mediumint | 7 | 0 | N | N | 用户ID:[0,8388607]用户获取其他与用户相关的数据 | |
| 3 | exam_id | mediumint | 7 | 0 | N | N | 0 | 考试id |
| 4 | score | double | 9 | 2 | Y | N | 0.00 | 分数 |
| 5 | answers | text | 65535 | 0 | Y | N | 答案 | |
| 6 | score_detail | text | 65535 | 0 | Y | N | 评分详情 | |
| 7 | objective_score | double | 9 | 2 | Y | N | 0.00 | 客观题得分 |
| 8 | subjective_score | double | 9 | 2 | Y | N | 0.00 | 主观题得分 |
| 9 | score_state | tinyint | 4 | 0 | Y | N | 0 | 评分状态 |
| 10 | nickname | varchar | 255 | 0 | Y | N | 提交人 | |
| 11 | create_time | timestamp | 19 | 0 | N | N | CURRENT_TIMESTAMP | 创建时间: |
| 12 | update_time | timestamp | 19 | 0 | N | N | CURRENT_TIMESTAMP | 更新时间: |
| 编号 | 名称 | 数据类型 | 长度 | 小数位 | 允许空值 | 主键 | 默认值 | 说明 |
| 1 | teacher_comments_id | int | 10 | 0 | N | Y | 教师评语ID | |
| 2 | student | int | 10 | 0 | Y | N | 0 | 学生 |
| 3 | teacher | int | 10 | 0 | Y | N | 0 | 教师 |
| 4 | exam_name | varchar | 64 | 0 | Y | N | 考试名称 | |
| 5 | teacher_comments | text | 65535 | 0 | Y | N | 教师评语 | |
| 6 | create_time | datetime | 19 | 0 | N | N | CURRENT_TIMESTAMP | 创建时间 |
| 7 | update_time | timestamp | 19 | 0 | N | N | CURRENT_TIMESTAMP | 更新时间 |
| 编号 | 名称 | 数据类型 | 长度 | 小数位 | 允许空值 | 主键 | 默认值 | 说明 |
| 1 | teacher_users_id | int | 10 | 0 | N | Y | 教师用户 ID | |
| 2 | teacher_id | varchar | 64 | 0 | Y | N | 教师工号 | |
| 3 | teachers_name | varchar | 64 | 0 | Y | N | 教师姓名 | |
| 4 | examine_state | varchar | 16 | 0 | N | N | 已通过 | 审核状态 |
| 5 | user_id | int | 10 | 0 | N | N | 0 | 用户ID |
| 6 | create_time | datetime | 19 | 0 | N | N | CURRENT_TIMESTAMP | 创建时间 |
| 7 | update_time | timestamp | 19 | 0 | N | N | CURRENT_TIMESTAMP | 更新时间 |
| 编号 | 名称 | 数据类型 | 长度 | 小数位 | 允许空值 | 主键 | 默认值 | 说明 |
| 1 | upload_id | int | 10 | 0 | N | Y | 上传ID | |
| 2 | name | varchar | 64 | 0 | Y | N | 文件名 | |
| 3 | path | varchar | 255 | 0 | Y | N | 访问路径 | |
| 4 | file | varchar | 255 | 0 | Y | N | 文件路径 | |
| 5 | display | varchar | 255 | 0 | Y | N | 显示顺序 | |
| 6 | father_id | int | 10 | 0 | Y | N | 0 | 父级ID |
| 7 | dir | varchar | 255 | 0 | Y | N | 文件夹 | |
| 8 | type | varchar | 32 | 0 | Y | N | 文件类型 |
| 编号 | 名称 | 数据类型 | 长度 | 小数位 | 允许空值 | 主键 | 默认值 | 说明 |
| 1 | user_id | mediumint | 8 | 0 | N | Y | 用户ID:[0,8388607]用户获取其他与用户相关的数据 | |
| 2 | state | smallint | 5 | 0 | N | N | 1 | 账户状态:[0,10](1可用|2异常|3已冻结|4已注销) |
| 3 | user_group | varchar | 32 | 0 | Y | N | 所在用户组:[0,32767]决定用户身份和权限 | |
| 4 | login_time | timestamp | 19 | 0 | N | N | CURRENT_TIMESTAMP | 上次登录时间: |
| 5 | phone | varchar | 11 | 0 | Y | N | 手机号码:[0,11]用户的手机号码,用于找回密码时或登录时 | |
| 6 | phone_state | smallint | 5 | 0 | N | N | 0 | 手机认证:[0,1](0未认证|1审核中|2已认证) |
| 7 | username | varchar | 16 | 0 | N | N | 用户名:[0,16]用户登录时所用的账户名称 | |
| 8 | nickname | varchar | 16 | 0 | Y | N | 昵称:[0,16] | |
| 9 | password | varchar | 64 | 0 | N | N | 密码:[0,32]用户登录所需的密码,由6-16位数字或英文组成 | |
| 10 | | varchar | 64 | 0 | Y | N | 邮箱:[0,64]用户的邮箱,用于找回密码时或登录时 | |
| 11 | email_state | smallint | 5 | 0 | N | N | 0 | 邮箱认证:[0,1](0未认证|1审核中|2已认证) |
| 12 | avatar | varchar | 255 | 0 | Y | N | 头像地址:[0,255] | |
| 13 | open_id | varchar | 255 | 0 | Y | N | 针对获取用户信息字段 | |
| 14 | create_time | timestamp | 19 | 0 | N | N | CURRENT_TIMESTAMP | 创建时间: |
| 编号 | 名称 | 数据类型 | 长度 | 小数位 | 允许空值 | 主键 | 默认值 | 说明 |
| 1 | user_answer_id | mediumint | 8 | 0 | N | Y | ||
| 2 | subject_name | varchar | 255 | 0 | Y | N | 科目名称 | |
| 3 | question_item | varchar | 255 | 0 | Y | N | 选项 | |
| 4 | title | varchar | 255 | 0 | Y | N | 题目 | |
| 5 | type | varchar | 255 | 0 | Y | N | 题目类型 | |
| 6 | exam_id | mediumint | 7 | 0 | N | N | 0 | 考试id |
| 7 | score | double | 9 | 2 | Y | N | 0.00 | 分数 |
| 8 | answers | text | 65535 | 0 | Y | N | 用户提交的答案 | |
| 9 | answer | text | 65535 | 0 | Y | N | 参考答案 | |
| 10 | score_detail | text | 65535 | 0 | Y | N | 评分详情 | |
| 11 | objective_score | double | 9 | 2 | Y | N | 0.00 | 客观题得分 |
| 12 | subjective_score | double | 9 | 2 | Y | N | 0.00 | 主观题得分 |
| 13 | score_state | tinyint | 4 | 0 | Y | N | 0 | 评分状态 |
| 14 | nickname | varchar | 255 | 0 | Y | N | 提交人 | |
| 15 | user_id | int | 10 | 0 | N | N | 提交人ID | |
| 16 | create_time | timestamp | 19 | 0 | N | N | CURRENT_TIMESTAMP | 创建时间: |
| 17 | update_time | timestamp | 19 | 0 | N | N | CURRENT_TIMESTAMP | 更新时间: |
| 编号 | 名称 | 数据类型 | 长度 | 小数位 | 允许空值 | 主键 | 默认值 | 说明 |
| 1 | group_id | mediumint | 8 | 0 | N | Y | 用户组ID:[0,8388607] | |
| 2 | display | smallint | 5 | 0 | N | N | 100 | 显示顺序:[0,1000] |
| 3 | name | varchar | 16 | 0 | N | N | 名称:[0,16] | |
| 4 | description | varchar | 255 | 0 | Y | N | 描述:[0,255]描述该用户组的特点或权限范围 | |
| 5 | source_table | varchar | 255 | 0 | Y | N | 来源表: | |
| 6 | source_field | varchar | 255 | 0 | Y | N | 来源字段: | |
| 7 | source_id | int | 10 | 0 | N | N | 0 | 来源ID: |
| 8 | register | smallint | 5 | 0 | Y | N | 0 | 注册位置: |
| 9 | create_time | timestamp | 19 | 0 | N | N | CURRENT_TIMESTAMP | 创建时间: |
| 10 | update_time | timestamp | 19 | 0 | N | N | CURRENT_TIMESTAMP | 更新时间: |
该系统是通过jdbc和MySQL达成连接的,新建一个jdbc.properties文件来填写与数据库连接所需要的驱动和参数。
class AccessToken extends Base
{
protected $table = 'access_token'; //数据表名
protected $table_id = 'token'; //数据表名
protected $validate = 'AccessToken'; //数据表名
protected $model;
public function __construct(){
$this->model = new Model();
}
}
第一个参数代表MySQL数据库的驱动,第二个参数代表要连接的数据库,第三个和第四个参数代表数据库连接名和密码。
后台与数据库访问主要是通过HQL语句来进行查询的,查询语句中的表名是表格的实体类名,在这种查询语句中*是不允许使用的,除非适合聚合函数一起使用才可以。
主要由两部分组成,登录前的登录界面以及登录后的用户功能界面。登录界面,要求用户输入用户名和密码,当用户名和密码其中一个输入为空时,给出提示“用户名,密码不能为空”。获取用户名和密码后到数据库中查找,如果用户名存在,以及对应的密码正确,则登录成功,否则登录失败。登录失败后给出提示,并把焦点停在文本框中。登录成功后将该次会话的全局变量username设置为用户名。登录成功后进入会员的功能模块,主要有会员基本信息修改,已经发布试题信息管理,发布信息,和退出功能。退出功能是清除全局变量username的值,并跳回到首页。
登录流程图如下图所示。

图5-1登录流程图
用户登录界面如下图所示:
图5-2用户登录界面
用户登录的关键代码如下:
print("===================登录=====================")
ret = {
"error": {
"code": 70000,
"message": "账户不存在",
}
}
body = ctx.body
password = md5hash(body["password"]) or ""
obj = service_select("user").Get_obj(
{"username": body["username"]}, {"like": False}
)
if obj:
user_group = service_select("user_group").Get_obj({'name': obj['user_group']}, {"like": False})
if user_group and user_group['source_table'] != '':
user_obj = service_select(user_group['source_table']).Get_obj({"user_id": obj['user_id']}, {"like": False})
if user_obj['examine_state'] == '未通过':
ret = {
"error": {
"code": 70000,
"message": "账户未通过审核",
}
}
return ret
if user_obj['examine_state'] == '未审核':
ret = {
"error": {
"code": 70000,
"message": "账户未审核",
}
}
return ret
if obj["state"] == 1:
if obj["password"] == password:
timeout = timezone.now()
timestamp = int(time.mktime(timeout.timetuple())) * 1000
token = md5hash(str(obj["user_id"]) + "_" + str(timestamp))
ctx.request.session[token] = obj["user_id"]
service_select("access_token").Add(
{"token": token, "user_id": obj["user_id"]}
)
obj["token"] = token
ret = {
"result": {"obj": obj}
}
else:
ret = {
"error": {
"code": 70000,
"message": "密码错误",
}
}
else:
ret = {
"error": {
"code": 70000,
"message": "用户账户不可用,请联系管理员",
}
}
return ctx.response(json.dumps(ret, ensure_ascii=False))
用户登录成功之后可以修改自己的基本信息。修改页面的表单中每一个input的name值都要与实体类中的参数相匹配,在用户点击修改页面的时候,如果改后用户名与数据库里面重复了,页面会提示该用户名已经存在了,否则通过Id来查询用户,并将用户的信息修改为表单提交的数据。
个人信息修改如下图所示。
图5-3个人信息修改界面
-
- 密码修改界面
用户使用该系统注册完成后,用户对登录密码有修改需求时,系统也可以提供用户修改密码权限。系统中所有的操作者能够变更自己的密码信息,执行该功能首先必须要登入系统,然后选择密码变更选项以后在给定的文本框中填写初始密码和新密码来完成修改密码的操作。在填写的时候,假如两次密码填写存在差异,那么此次密码变更操作失败。
密码修改界面如下图所示。
图5-4密码修改界面图
修改密码代码如下:
def Change_password(self, ctx):
print("===================修改密码=====================")
ret = {
"error": {
"code": 70000,
"message": "账号未登录",
}
}
request = ctx.request
headers = request.headers
if ("x-auth-token" in headers) and headers["x-auth-token"]:
token = headers["x-auth-token"]
user_id = tokenGetUserId(token, request)
userService = service_select("user")
body = ctx.body
password = md5hash(body["o_password"])
obj = userService.Get_obj({"user_id": user_id, "password": password}, {"like": False})
if obj:
password = md5hash(body["password"])
bl = userService.Set({"user_id": user_id}, {"password": password})
if bl:
ret = {"result": {"bl": True, "message": "修改成功"}}
else:
ret = {
"error": {
"code": 70000,
"message": "修改失败",
}
}
else:
ret = {
"error": {
"code": 70000,
"message": "密码错误",
}
}
else:
ret = {
"error": {
"code": 70000,
"message": "账户未登录",
}
}
return ctx.response(json.dumps(ret, ensure_ascii=False))
管理员可以对系统中所有的用户角色进行管控,包含了管理员、学生用户、教师用户这三种角色,如果需要添加新的用户,点击页面中的“添加”按钮根据提示输入上用户信息,点击“提交”以后在对应的用户界面就可以查看到了,可以点击用户后面的“删除”按钮直接删除某一用户。
系统用户管理界面如下图所示。
图5-5系统用户界面图
用户管理关键代码如下:
body = ctx.body
unique = self.config.get("unique")
obj = None
if unique:
qy = {}
for i in range(len(unique)):
key = unique[i]
qy[key] = body.get(key)
obj = self.service.Get_obj(qy)
if not obj:
error = self.Add_before(ctx)
if error["code"]:
return {"error": error}
error = self.Events("add_before", ctx, None)
if error["code"]:
return {"error": error}
result = self.service.Add(body, self.config)
if self.service.error:
return {"error": self.service.error}
res = self.Add_after(ctx, result)
if res:
result = res
res = self.Events("add_after", ctx, result)
if res:
result = res
return {"result": result}
else:
return {"error": {"code": 10000, "message": "已存在"}}
系统还提供了教师评语的功能,教师可以在系统中添加对学生的评语,包括考试成绩、学习表现等方面的评价。管理员可以查看所有教师的评语列表,并进行审核和管理。
教师评语界面如下图所示。
图5-6教师评语界面
系统还提供了科目列表的功能,管理员可以管理考试科目列表,包括添加、修改、删除考试科目等操作。
科目列表界面如下图所示。
图5-7科目列表界面
试题库管理包括单选题管理、判断题管理、多选题管理、主观题管理。教师可以点击“添加题目”超级链接,既可跳转到timuxinxi_add.jsp页添加题目。题目添加成功后,教师可以登录到个人中心查询个人的题目的信息。教师在timuxinxi_list.jsp进行题目管理,timuxinxi_ list.jsp通过查询数据库的题目表列出所有题目管理信息,每条题目对应一个删除按钮和修改按钮,当教师点击删除按钮,直接在数据库删除题目信息,并重定向当前页面,当教师选择点击修改,则进入timuxinxi_update.jsp页面,进行题目信息的修改。
试题录入界面采用ajax实现,客户端的下拉框的响应事件的响应函数为select_ttype(),通过这个函数显示指定题型的录入界面。“提交”按钮的响应函数为SubmitTimu()。服务器函数InsertTiMu()返回数据,由函数dis_result()处理。
此页面的关键是编写试题信息,单击提交按钮以完成信息的添加。如果未写入完整的试题信息,例如,如果未写入试题编号,系统将给出相应的错误提示,并且无法成功输入。数据以概念的形式以onsubmit =“return checkForm()”的形式写入以进行检查,checkForm()函数是一种用于写入数据的不同类型的校对方法,是不是为空也是经过form表单中的onsubmit=”return checkForm()来检查。
管理员点击左侧菜单“试题库管理”,页面跳转到试题库管理外观,调用后台试题查询所有试题信息。并将信息密封到数据集合List,绑定到请求对象,然后页面跳转到相应的jsp,显示出试题信息,单击删除按钮完成试题信息的删除。
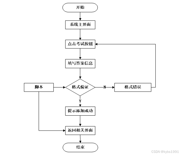
试题库流程图如下图所示。
图5-8试题库流程图
试题库界面如下图所示。
图5-9试题库界面
-
- 试卷列表模块的实现
考生开始考试后,系统要显示考生信息、试卷、交卷。这个界面的功能使用的是Ajax框架,通过客户端的Javascript和服务器端脚本实现。选择项和多选项都设置了单击事件。考生答过该题后,系统就把该题答案传送到服务器并保存起来。当考生重新登录时,试题仍然存在。另外,也防止考生集中交卷的时候因系统反应不及而导致答案丢失。
提交答案由客户端函数SelectAnswer()来实现,服务器端函数send_user_answer()把答案保存到数据库中。函数SelectAnswer()实时地把答案提交给服务器,也使得二次登录成为可能。
结束考试有两个部分的功能,当考试答完试卷但是交卷时间未到时,可以提前交卷,但是当考试结束时间已到,考生仍未交卷,系统则会强制收卷。函数SetTitle()在考试结束时,自动转向处理考试结束的文件endexam.jsp,完成自动收卷。
线上考试流程图如下图所示。

图5-10线上考试流程图
试卷列表界面如下图所示。
图5-11试卷列表界面
-
- 错题记录模块的实现
系统还提供了错题记录的功能,系统会自动记录学生的错题,并进行分类整理,管理员可以查看错题记录。
错题记录界面如下图所示。
图5-12错题记录界面
错题记录关键代码如下:
def Del(self, ctx):
if len(ctx.query) == 0:
errorMsg = {"code": 30000, "message": "删除条件不能为空!"}
return errorMsg
result = self.service.Del(ctx.query, self.config)
if self.service.error:
return {"error": self.service.error}
return {"result": result}
对任何系统而言,测试都是必不可少的环节,测试可以发现系统存在的很多问题,所有的软件上线之前,都应该进行充足的测试之后才能保证上线后不会Bug频发,或者是功能不满足需求等问题的发生。下面分别从单元测试,功能测试和用例测试来对系统进行测试以保证系统的稳定性和可靠性。
下表是系统登录功能测试用例,检测了用户名和密码的不同的输入情况,观察系统的响应情况。得出该功能达到了设计目标。
表6-1 系统登录功能测试用例
| 功能描述 | 用于系统登录 | |
| 测试目的 | 检测登录时的合法性检查 | |
| 测试数据以及操作 | 预期结果 | 实际结果 |
| 输入的用户名和密码带有非法字符 | 提示用户名或者密码错误 | 与预期结果一致 |
| 输入的用户名或者密码为空 | 提示用户名或者密码错误 | 与预期结果一致 |
| 输入的用户名和密码不存在 | 提示用户名或者密码错误 | 与预期结果一致 |
| 输入正确的用户名和密码 | 登录成功 | 与预期结果一致 |
下表是考试题库功能的测试用例,检测了考试题库中对试题信息的增加,删除,修改,查询操作是否成功运行。观察系统的响应情况,得出该功能也达到了设计目标,系统运行正确。
前置条件;用户登录系统。
表6-2 考试题库的测试用例
| 功能描述 | 用于考试题库 | |
| 测试目的 | 检测考试题库时的各种操作的运行情况 | |
| 测试数据以及操作 | 预期结果 | 实际结果 |
| 点击添加试题,必填项合法输入,点击保存 | 提示添加成功 | 与预期结果一致 |
| 点击添加试题,必填项输入不合法,点击保存 | 提示必填项不能为空 | 与预期结果一致 |
| 点击修改试题,必填项修改为空,点击保存 | 提示必填项不能为空 | 与预期结果一致 |
| 点击修改试题,必填项输入不合法,点击保存 | 提示必填项不能为空 | 与预期结果一致 |
| 点击删除试题,选择试题删除 | 提示删除成功 | 与预期结果一致 |
| 点击搜索试题,输入存在的试题名 | 查找出试题 | 与预期结果一致 |
| 点击搜索试题,输入不存在的试题名 | 不显示试题 | 与预期结果一致 |
下表是试卷管理功能的测试用例,检测了试卷管理中对试卷信息的增加,删除,修改,查询操作是否成功运行。观察系统的响应情况,得出该功能也达到了设计目标,系统运行正确。
前置条件;用户登录系统。
表6-3 试卷管理的测试用例
| 功能描述 | 用于试卷管理 | |
| 测试目的 | 检测试卷管理时的各种操作的运行情况 | |
| 测试数据以及操作 | 预期结果 | 实际结果 |
| 点击添加试卷,必填项合法输入,点击保存 | 提示添加成功 | 与预期结果一致 |
| 点击添加试卷,必填项输入不合法,点击保存 | 提示必填项不能为空 | 与预期结果一致 |
| 点击修改试卷,必填项修改为空,点击保存 | 提示必填项不能为空 | 与预期结果一致 |
| 点击修改试卷,必填项输入不合法,点击保存 | 提示必填项不能为空 | 与预期结果一致 |
| 点击删除试卷,选择试卷删除 | 提示删除成功 | 与预期结果一致 |
| 点击搜索试卷,输入存在的试卷名 | 查找出试卷 | 与预期结果一致 |
| 点击搜索试卷,输入不存在的试卷名 | 不显示试卷 | 与预期结果一致 |
下表是考试管理功能的测试用例,检测了考试管理中考试单的操作是否成功运行。观察系统的响应情况,得出该功能也达到了设计目标,系统运行正确。
前置条件;用户登录系统。
表6-4 考试管理的测试用例
| 功能描述 | 用于考试管理 | |
| 测试目的 | 检测考试管理时各种操作的情况 | |
| 测试数据以及操作 | 预期结果 | 实际结果 |
| 未答题,点击试卷提交 | 考试成绩为0分 | 与预期结果一致 |
| 在考试时间到,用户未答完题 | 试卷自动提交 | 与预期结果一致 |
| 答完题,并提交考卷 | 自动计算出考试成绩 | 与预期结果一致 |
使用阿里云PTS(Performance Testing Service)性能测试服务对线上系统进行压力测试。线上服务器环境为:1核心CPU,1G内存,1Mbps公网带宽,Centos7.0操作系统。
压测过程中使用了2台并发机器,每台机器20个用户并发,对系统主页,登录,数据查询和数据维护等模块进行并发访问,测试结果是有40个用户并发时,数据管理相关页面的响应时间甚至达到了7s,通过查看服务器出网流量发现已经达到1381kb/s,可以看出服务器的带宽已经达到峰值,如果系统使用5Mbps的带宽,系统的响应时间和TPS将会大大增加。在整个测试的过程中,CPU的使用率占用仅8%,也提现出带宽瓶颈对系统的影响非常严重。
随着计算机互联网技术的迅猛发展,各行各业都已经实现采用计算机相关技术对日益放大的数据进行管理。该课题是线上考试系统为核心展开的,主要是为了实现考试信息化管理和用户线上考试的需求。
线上考试系统的开发是以PHP编程语言作为基础,在PHPStrom平台上完成编码工作,系统整体为B/S架构,数据库系统使用MySQL。文中详细分析了线上考试系统的研究背景、研究目的和意义、开发工具和相关技术以及系统需求、系统详细设计和系统测试等一系列内容。系统实现了线上考试系统所需的一些基本功能,并通过测试对这些实现的功能进行了完善,进而提高了系统整体的实用性。整个系统的开发过程中大量使用了PHP相关的知识以及前端开发使用的html和javascript等,同时涉及到了很多开源框架和组件,例如后台系统中运用的MVC架构、Freemarker模板引擎等,前端运用的UI框架等。
系统投入运行时,各功能均运行正常。系统的每个界面的操作符合常规逻辑,对使用者来说操作简单,界面友好。整个系统的各个功能设计合理,体现了人性化。
但是由于自己在系统开发过程中对一些用到的相关知识和技术掌握不够牢固,再加上自身开发经验欠缺,因此系统在有些方面的功能还不够完善,考虑的不够全面,因此整个系统还有待日后逐步完善。
参考文献
[1]Christian B ,Proloy D ,Marlies G , et al.Eelbrain, a Python toolkit for time-continuous analysis with temporal response functions.[J].eLife,2023,12
[2]Souradipto C ,Keya S .CodonU: A Python Package for Codon Usage Analysis.[J].IEEE/ACM transactions on computational biology and bioinformatics,2023,PP
[3]Hyung J L ,Jae S L .Efficient access to qualitative data: a case of MDA analysis from 10-K with Python via SEC’s API[J].Applied Economics Letters,2023,30(21):3021-3025.
[4]Robin T ,Cédric H ,Eustache G , et al.Georges: A modular Python library for seamless beam dynamics simulations and optimization[J].SoftwareX,2023,24
[5]Eduardo G ,Lucas P ,Augusto E , et al.PyECOM: A Python tool for analyzing and simulating Energy Communities[J].SoftwareX,2023,24
[6]张朋,咸庆军,陈俊旗等.Python在扭转内力教学中的应用研究[J].现代信息科技,2023,7(22):195-198.DOI:10.19850/j.cnki.2096-4706.2023.22.043
[7]陈伟杰.高中信息技术Python教学的实践探微[J].学苑教育,2023,(33):88-90.
[8]张文.基于Python数据可视化的研究与应用[J].电脑编程技巧与维护,2023,(11):3-5+12.DOI:10.16184/j.cnki.comprg.2023.11.038
[9]郭光建,孙启娟,段波等.基于Python的网络设备自动化运维[J].电脑编程技巧与维护,2023,(11):173-176.DOI:10.16184/j.cnki.comprg.2023.11.043
[10]詹明君.面向新文科的Python程序设计课程项目引导式教学[J].佛山科学技术学院学报(自然科学版),2023,41(06):70-75.DOI:10.13797/j.cnki.jfosu.1008-0171.2023.0066
[11]陈克海,张金兰,解学通.Python程序设计课程思政教改研究[J].现代商贸工业,2023,44(23):227-229.DOI:10.19311/j.cnki.1672-3198.2023.23.075
[12]古志敏,吴明珠.基于Python网络爬虫设计与实现[J].电脑编程技巧与维护,2023,(09):163-166.DOI:10.16184/j.cnki.comprg.2023.09.016
[13]梁楠,王成喜,张春飞等.基于Python的多维度、层次化的综合实验平台[J].吉林大学学报(信息科学版),2023,41(05):858-865.DOI:10.19292/j.cnki.jdxxp.2023.05.003
[14]郑湘辉,张雪冰.基于DTW算法的线上考试信息管理系统设计[J].高师理科学刊,2023,43(08):50-56.
[15]苏婉怡,揣小龙,王煜尧等.基于Java技术的考试系统设计与实现[J].无线互联科技,2023,20(14):75-77.
[16]陈佳.基于智能组卷策略的在线考试系统的设计与实现[D].华东师范大学,2023.DOI:10.27149/d.cnki.ghdsu.2023.002755
[17]李娟,边玲,李海瑛等.基于微信小程序的手机在线考试系统设计[J].无线互联科技,2023,20(04):58-61+89.
[18]苏婉怡,揣小龙,赵国松等.基于Java技术的考试系统关键点研究[J].无线互联科技,2022,19(18):58-60.
[19]陈小姣,曾彩霞.无纸化考试系统质量评价体系的构建与应用[J].湖南邮电职业技术学院学报,2022,21(03):103-105+116.
[20]来学伟,鲁晓辉.基于JavaScript在线考试系统的设计与实现[J].电脑知识与技术,2022,18(24):51-52+55.DOI:10.14004/j.cnki.ckt.2022.1527
致谢
本次设计历时3个月。在这个毕业设计中,它离不开指导教师的指导,使事情基本顺利。指导老师无论是在毕业设计历经中,还是在论文做完中都给了我特别大的助益。另一个方面,教师认真负责的工作姿态,谨慎的教学精神厚重的理论水准都使我获益匪浅。他勤恳谨慎的教学育人学习姿态也给我留下了特别特别深的感觉。我从老师那里学到了很多东西。在理论和实践中,我的技能得到了特别大的提高。在此,特向教师表示由衷的感激。
经过对该毕业设计的全部研究和开发,我的系统研发经历了从需求分析到实现详细功能,再到最终测试和维护的特殊进展。让我对系统研发有了更深层次的认识。如今我的动手本领单独处理疑惑的本领也获取到了特别大的演练学习增多,这是这次毕业设计最好的收获。
最后,在整个系统开发过程中,我周围的同学和朋友给了我很多意见,所以我很快就确认了系统的商业思想。在次,我由衷的向他们表示感激。
请关注点赞+私信博主,免费领取项目源码
1391

被折叠的 条评论
为什么被折叠?



