摘要
本文围绕基于Spring Boot框架开发的学生作业管理系统展开研究,为教学管理提供高效、便捷的解决方案。随着教育信息化的推进,传统的作业管理方式面临着时间成本高、效率低等问题。为了解决这些问题,采用Spring Boot作为核心技术,结合前端开发技术,设计并实现了一个集作业发布、提交、批改、评分及反馈于一体的综合管理平台。系统通过模块化设计,涵盖了学生作业管理、教师作业布置与批改、课程资源管理以及学生信息管理等功能,全面支持教学管理全过程。测试结果表明,系统在稳定性、易用性和性能上均表现良好,用户能够高效完成各项任务,显著提高了教学管理的效率和准确性。作业管理流程的自动化和信息化处理,使得教师批改作业的时间和精力得到了大幅度的节省,同时也提升了学生提交作业的便捷性。尽管如此,系统仍有优化空间,尤其是在处理大规模数据和提升用户体验方面。未来的发展可以进一步拓展功能,完善性能,推动教育管理数字化进程。
关键词:Spring Boot,学生作业管理,教学管理系统
Abstract
This article focuses on the research of a student homework management system developed based on the Spring Boot framework, aiming to provide an efficient and convenient solution for teaching management. With the advancement of educational informatization, traditional homework management methods are facing problems such as high time costs and low efficiency. To address these issues, Spring Boot was adopted as the core technology, combined with front-end development techniques, to design and implement a comprehensive management platform that integrates homework publishing, submission, grading, evaluation, and feedback. The system, through modular design, covers functions such as student homework management, teacher homework assignment and grading, course resource management, and student information management, fully supporting the entire process of teaching management. The test results show that the system performs well in stability, usability, and performance, and users can efficiently complete various tasks, significantly improving the efficiency and accuracy of teaching management. The automation and informatization of homework management processes have greatly saved teachers' time and energy in grading homework, while also improving the convenience of students submitting homework. However, there is still room for optimization in the system, especially in handling large-scale data and improving user experience. Future development can further expand functions, improve performance, and promote the digitalization process of education management.
key word: Spring Boot, Student homework management, teaching management system
目录
1绪论
随着信息技术的迅猛发展,教育领域逐渐引入现代化的教学工具和手段,推动了教育管理的数字化和智能化。在传统的教育模式下,教师往往依赖于纸质作业的批改和人工录入成绩的方式,这种手段不仅效率低下,而且容易出错,无法满足当前教育体制对高效管理和快速反馈的需求。而对于学生而言,作业的提交与反馈周期长,且无法及时得到个性化的评价与指导。因此,如何利用信息化手段优化作业管理流程,提升教师和学生的工作效率,成为了教育信息化发展的关键问题。
近年来,基于Web的教学管理系统逐渐成为教育管理的重要工具,许多高校和教育机构纷纷引入信息化管理平台来提升作业布置、批改、评分的效率。Spring Boot作为一种现代化的开发框架,凭借其轻量级、高性能和快速开发的特点,在开发教育管理系统中逐渐得到广泛应用。该框架具有快速构建、易于扩展和维护等优势,为开发高效的学生作业管理系统提供了有力支持。因此,基于Spring Boot的学生作业管理系统成为了提高教育管理效率、促进教学质量提升的重要工具。
本研究通过设计与实现一个基于Spring Boot的学生作业管理系统,提升教师和学生在作业管理方面的工作效率。传统作业管理模式的低效性及人工操作的繁琐,限制了教育信息化进程的推进。通过引入信息化手段,可以实现作业的自动发布、提交、批改和反馈,从而大幅度提高作业管理的效率和准确性,节省了教师的时间并减轻了工作负担。同时,系统能够为学生提供更加及时和个性化的反馈,有助于提升学生的学习动力和作业质量。
本研究还具有重要的社会意义。在全球范围内,教育体制改革和信息化建设是许多国家教育发展的重要方向。通过研究和实现基于Spring Boot的学生作业管理系统,可以为其他教育机构提供参考,推动教育领域的技术创新。随着在线教育的发展和智能化教学手段的不断普及,类似的作业管理系统将成为各类教育平台不可或缺的组成部分,进一步推动教育行业的数字化转型。
在国内外,关于学生作业管理系统的研究和应用已经取得了一定进展。国外一些发达国家,如美国、英国等,早期就开始了教育信息化的探索,并在各级教育体系中推广使用在线作业管理系统。比如,美国的Moodle和Canvas平台,均为全球范围内的教育机构提供了在线作业布置、批改和反馈等功能。这些系统通过信息化手段有效提升了教育资源的利用率,并使得教学管理更加透明化与高效化。
国内的研究与应用也在快速发展。近年来,许多高校开始尝试引入基于Web的教学管理平台,例如“慕课”平台和“智慧课堂”项目,旨在提高教学质量与效率。尤其在作业管理方面,国内已有不少高校基于开源技术开发了自适应作业平台,支持多种题型和批改方式,实现了作业的自动化布置与评分。尽管如此,目前国内的学生作业管理系统仍处于不断发展阶段,存在一些如用户体验不足、系统稳定性差等问题。因此,构建一个高效、易用且具备高可扩展性的作业管理平台仍然是当前研究的重点。
国外和国内的研究成果表明,信息化手段能够有效提升教育管理效率,但在实践应用中仍面临诸多挑战。针对这些挑战,本文设计了一个基于Spring Boot的学生作业管理系统,旨在填补现有系统在性能和用户体验上的不足,为教师和学生提供更加高效、便捷的作业管理解决方案。
2相关技术介绍
B/S(Browser/Server)架构是一种基于浏览器和服务器的应用架构模式。它以Web浏览器作为客户端,服务器端通过Web技术提供应用服务。客户端通过浏览器与服务器进行交互,用户无需安装专门的客户端应用程序,只需要通过互联网连接即可访问应用程序[1]。在B/S架构中,客户端主要承担用户界面的呈现和基本的输入输出功能,而核心的业务处理、数据存储等操作则由服务器端完成。这种架构的核心优势在于无需在每个客户端机器上安装或更新软件,只要用户的浏览器符合要求,就可以使用系统。
B/S(Browser/Server)架构是一种网络架构模型,其主要特点是客户端通过浏览器与服务器进行通信,所有的业务逻辑和数据处理都在服务器端完成,客户端仅负责展示数据[2]。B/S架构本质上是一种客户端-服务器模式的变体,它通过将传统的C/S(Client/Server)架构中的客户端功能移到浏览器中,简化了客户端的开发和维护工作。在B/S架构中,用户通过浏览器发送请求,浏览器负责展示从服务器获取的数据,服务器则处理请求并返回响应。该架构避免了安装和配置客户端软件的麻烦,也减少了对客户端硬件的依赖,适合于需要大规模部署和跨平台支持的应用系统。
B/S模式三层结构图如图2-1所示。

图2-1 B/S模式三层结构图
2.2 SpringBoot框架
SpringBoot是一个用于简化Spring应用开发的开源框架,通过减少开发人员配置和依赖的复杂性,使得开发者能够快速构建基于Spring的生产级应用。SpringBoot基于Spring框架之上,提供了一种自配置的方式,使得开发者可以以最少的配置来启动和开发Spring应用[3]。它通过约定优于配置的原则,将常见的配置预设,使得开发人员能够聚焦于业务逻辑的实现,而不必过多关注繁琐的配置和环境搭建。
SpringBoot框架的核心特点之一是其自动配置功能。它能够根据项目中已存在的类和库,自动推断出开发环境的配置需求,减少了手动配置的工作量。SpringBoot还提供了嵌入式Web服务器支持(如Tomcat、Jetty等),使得应用可以以独立的Java应用形式运行,不再依赖外部的Web容器。这种特性使得SpringBoot特别适合于微服务架构的构建。SpringBoot还通过其提供的启动器(Starters)简化了常见功能的集成,例如数据库连接、消息队列、缓存、认证与授权等,从而提升了开发效率[4]。
2.3 Vue技术
Vue.js是一款用于构建用户界面的渐进式JavaScript框架,提供一种灵活而高效的方式来开发单页面应用(SPA)。Vue的设计理念是通过尽量简化开发过程,提供一种声明式的方式来构建用户界面[5]。Vue.js通过数据驱动的视图模型,允许开发者以声明式语法绑定数据与视图,使得应用的状态和界面表现更加简洁和可维护。它的核心思想是通过组件化开发将复杂的UI拆分为可重用的独立模块,从而提升了代码的模块化、可维护性和可扩展性。
Vue.js具备响应式数据绑定和虚拟DOM的特性。响应式数据绑定意味着当数据变化时,Vue会自动更新与之绑定的DOM元素,从而实现视图的实时更新。虚拟DOM则是Vue.js的一种优化手段,通过将对DOM的操作抽象为一个虚拟的DOM树来提高性能,减少实际DOM操作的开销[6]。Vue还提供了丰富的插件和工具,如Vue Router用于路由管理,Vuex用于状态管理,方便开发者构建复杂的前端应用。Vue的灵活性和简洁性使其成为现代Web开发中常用的前端框架之一。
2.4 MySQL数据库
MySQL是一种开源的关系型数据库管理系统(RDBMS),基于SQL(结构化查询语言)进行数据操作。作为一个被广泛使用的数据库系统,MySQL具有高度的性能、可扩展性和可靠性。MySQL使用表格结构来存储数据,每个表由多个列和行组成,数据通过SQL查询语言进行操作[7]。MySQL支持多种数据类型,如整数、浮动小数、字符串、日期等,以满足不同应用场景对数据存储的需求。在实际应用中,MySQL通常用于存储和管理结构化数据,通过索引、视图、触发器等功能提升数据查询的效率和数据的完整性。
MySQL支持ACID事务特性(原子性、一致性、隔离性、持久性),确保数据库操作的可靠性和数据的一致性。它还支持多种存储引擎,其中InnoDB是最常用的存储引擎,具备事务支持、行级锁定和外键约束等特性,适用于高并发、高可靠性的数据存储需求。MySQL可以通过主从复制、分区和分库分表等技术实现横向扩展,以应对大规模数据存储和高负载的应用需求。MySQL还具有灵活的权限管理机制,支持用户角色管理、细粒度的权限控制等,保障数据的安全性。
3需求分析
从技术可行性角度来看,所选技术能够充分满足当前应用需求。B/S架构具有良好的跨平台特性,借助浏览器端渲染与服务器端处理,能够实现不同操作系统和设备上的无缝访问。SpringBoot框架基于成熟的Spring生态,自动配置机制降低了开发与部署的复杂度,支持高效开发和微服务架构的实现。Vue.js作为前端技术,其响应式数据绑定和虚拟DOM优化使得大规模应用的构建与维护更加高效。MySQL数据库在数据存储、查询优化方面具有强大能力,其ACID事务特性与高并发支持能够保证数据一致性与系统稳定性,且广泛应用于多种行业,具备可扩展性和高效性。
从操作可行性角度,所有选用的技术都有良好的文档支持和广泛的开发社区。B/S架构的实施依赖于常见的Web技术,技术栈成熟,操作流程规范,适合企业级应用的快速部署与运维。SpringBoot框架简化了Spring应用的配置与开发,集成了嵌入式Web服务器,使得开发者能够快速启动项目,减少了对开发环境和部署环境的依赖。Vue.js以组件化、响应式的设计思想,极大提升了前端开发的效率与代码复用性,操作简便。MySQL数据库提供了易于管理的用户界面,操作界面直观,支持多种操作系统,适合日常的数据库管理和维护工作。
从经济可行性角度,所有选用的技术均为开源软件,降低了开发与部署成本。B/S架构减少了客户端软件的安装和更新需求,减轻了IT维护成本。SpringBoot框架通过减少配置和自动化部署,降低了开发和运营的时间成本。Vue.js提供了快速开发的能力,减少了前端开发的人员需求。MySQL作为开源数据库,不仅在授权成本上具有优势,而且通过其高效的查询与事务处理能力,可以在保证性能的同时降低硬件资源的投入,实现资源的高效利用。
1.可用性需求
系统必须具备高可用性,以确保其在各种使用场景下能够稳定运行。为满足可用性要求,系统应当具备自恢复能力和冗余机制,避免因单点故障而导致的服务中断。具体而言,系统的部署架构应支持负载均衡和集群配置,通过多个实例的协作提高整体系统的可用性。系统应提供详尽的监控与告警机制,能够实时追踪系统运行状态,及时发现潜在问题并触发自动恢复操作或通知管理员。在用户体验方面,系统需要提供清晰的错误提示信息,并能够在发生异常时通过回滚操作或其他容错机制,保证用户的操作不受到严重影响。
2.可靠性需求
可靠性要求系统在长时间运行中保持稳定,能够有效应对各种可能的故障和压力。系统设计应支持高可用的数据库架构,采用数据库主从复制、分片等技术以实现数据的可靠存储与访问。应用层应具备容错能力,在面对硬件故障、网络中断等意外情况时,能够保持系统的正常服务或在故障恢复后迅速恢复数据和业务流程。系统应具备日志记录功能,能够全面记录操作过程和异常信息,从而为问题追踪与系统优化提供数据支持。系统的可靠性还需要通过压力测试和稳定性测试来验证,确保在大规模用户访问及高并发场景下能够正常运行,不发生崩溃或数据丢失现象。
3.安全性需求
系统的安全性需求必须得到高度重视,确保系统和用户数据的保密性、完整性和可用性。为实现数据安全,系统应采用加密技术,特别是在用户认证、敏感数据传输和存储过程中,采用SSL/TLS协议进行加密通信,确保数据在传输过程中不被窃取或篡改。系统应支持用户身份验证与授权管理,采用如OAuth、JWT等安全机制防止未授权访问。访问控制应细化到资源级别,确保不同角色的用户只能访问其权限范围内的功能。为了防止恶意攻击,系统还应加强对常见攻击方式(如SQL注入、XSS攻击、CSRF攻击等)的防护,通过输入验证、输出转义、会话管理等技术措施提高系统的安全性。系统应定期进行安全审计与漏洞扫描,及时发现并修补可能的安全漏洞,保障系统的长期安全运营。
功能需求分析是对系统所需功能进行详细描述的过程,明确系统的目标、功能模块及其相互关系。在此阶段,结合用户需求、业务流程和技术架构,识别系统必须实现的各项功能,并对其优先级、实现方式和约束条件进行梳理。通过功能需求分析,确保系统设计能够满足实际需求,且具有良好的可用性、可维护性和扩展性,为后续的系统开发和测试提供明确的指导和依据。
学生用户功能如下:
- 首页:学生用户登录后,系统首页将展示学生的个人信息以及各个功能模块的入口。首页设计应简洁明了,方便学生快速导航到所需的模块。首页包含了在线作业、公告信息、新闻资讯等模块的快捷链接,确保学生能够迅速访问和管理作业及相关信息。
- 在线作业:学生能够查看和提交各类在线作业。作业列表应包含作业的名称、截止时间、总分等基本信息,并提供提交作业、查看成绩与反馈的功能。学生可通过该模块完成作业的提交,并查看是否有作业批改及评分。
- 公告信息:学生能够查看学校发布的最新公告信息,包括课程安排、考试通知、重要事项等。该模块应该是系统中的一个动态信息发布平台,教师或管理员可以通过该模块向学生发布公告。
- 新闻资讯:系统应提供一个新闻资讯模块,用于展示校园新闻、教育动态等内容。学生可以查看学校的各类新闻和校园活动信息,了解学校的最新动态。
- 课程信息:学生通过此模块查看自己已选课程的详细信息,包括课程名称、课程时间、课程安排、授课教师等。此功能帮助学生及时了解自己所选课程的相关安排,确保按时参加课程。
- 课程资源:该模块允许学生查看和下载课程相关的学习资源,包括教学大纲、课件、视频教程、参考书目等。课程资源模块提供便捷的访问方式,帮助学生更好地准备和学习课程内容。
- 个人中心:个人中心是学生查看和管理个人信息的地方。包括学生个人首页,显示个人基本信息、作业成绩、已选课程等内容。学生可以在个人中心查看自己的选课信息、课程评价、收藏的内容以及已发表的评论,并进行管理。评论管理允许学生修改或删除自己发布的课程评价或反馈。此模块有助于学生维护个人数据并进行自我管理。
学生用户用例图如图3-1所示。

图3-1学生户用例图
管理员功能如下:
- 后台首页:管理员登录后进入的主页面,展示系统的概况和重要信息,便于快速了解当前系统状态。
- 系统用户管理:管理员可以查看和管理系统中的所有用户(包括学生和教师),进行用户信息的维护和权限控制。
- 班级信息管理:管理员可以管理不同班级的信息,包括班级的创建、修改、删除和查看。
- 课程分类管理:管理员负责对课程进行分类,便于学生和教师根据类别快速查找和选择课程。
- 课程信息管理:管理员可以管理课程的基本信息,包括课程名称、教师、时间安排、作业要求等内容。
- 课程评价管理:管理员可以查看和管理学生对课程的评价,并根据评价数据进行课程质量的反馈和改进。
- 课程资源管理:管理员可以上传和管理课程相关的学习资料、课件、视频等资源,供学生使用。
- 公告信息管理:管理员可以发布学校公告、通知和相关信息,确保学生和教师及时获取重要通知。
- 资源管理:管理员对平台上的所有资源进行管理,包括文件、视频和其他学习资源的上传、更新和删除。
管理员用例图如图3-2所示。

图3-2 管理员用例图
教师用户功能如下:
- 后台首页:教师登录后进入的主页面,展示与教师相关的系统概况和待处理事项,便于快速查看相关课程、作业等信息。
- 班级信息管理:教师可以查看和管理自己所教授班级的基本信息,包括班级成员、班级进度等内容。
- 课程信息管理:教师负责管理自己教授的课程信息,更新课程内容、作业要求、课时安排等,以便学生能够及时获得课程的最新信息。
- 选课信息管理:教师可以查看学生的选课情况,了解每门课程的学生人数,确保课程的顺利进行,并根据需要进行调整。
- 课程评价管理:教师可以查看学生对课程的评价,了解教学效果,并进行改进和优化课程内容。
- 课程资源管理:教师可以上传和管理与课程相关的学习资料、课件、作业等,供学生下载和学习。
- 资源管理:教师可以管理课程相关的各种学习资源,确保资源的完整性、准确性和及时性,为学生提供更好的学习支持。
教师用户用例图如图3-3所示。

图3-3 教师用户用例图
3.4.1数据开发流程
系统开发流程的主要步骤,从需求分析到系统完成的全过程。流程包括需求分析、总体设计(结构、功能、数据)、详细设计(模块、编码)、模块整合与调用,以及测试、扩展和完善,最终完成系统的开发。本系统的开发流程如图3-3所示

图3-3系统开发流程图
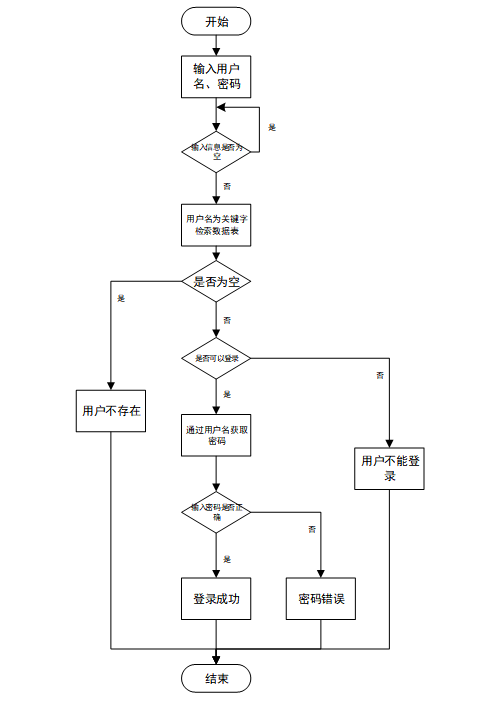
3.4.2用户登录流程
用户输入用户名和密码后,系统先检查输入是否为空,再验证用户名是否存在,若存在则通过用户名获取密码并校验。若密码正确则登录成功,否则提示密码错误。若用户名不存在或无法登录,提示用户操作无效。如图3-4所示。

图3-4登录流程图
3.4.3系统操作流程
用户首先进入系统登录界面,输入用户名和密码后,系统验证信息是否正确。若验证失败,返回登录界面重新输入;若验证成功,则进入功能界面,执行相应功能处理后结束操作流程。操作流程如图3-5所示。

图3-5系统操作流程图
3.4.4添加信息流程
管理员可以添加信息,用户添加可以自己权限内的信息,输入信息后,要想利用这个软件来进行系统的安全管理,首先需要登录到该软件中。添加信息流程如图3-6所示。

图3-6添加信息流程图
3.4.5修改信息流程
用户首先选择需要修改的记录,输入修改后的数据,系统判断输入数据是否合法。若数据不合法,提示重新输入;若数据合法,则将修改后的数据写入数据库,完成操作后流程结束。修改信息流程图如图3-7所示。

图3-7 修改信息流程图
3.4.6删除信息流程
用户选择需要删除的记录后,系统判断是否确认删除。若未确认,返回选择环节;若确认删除,则更新数据库,删除对应记录,完成操作后流程结束。删除信息流程图如图3-8所示。

图3-8删除信息流程图
4系统设计
系统由表现层、业务逻辑层、数据访问层和数据库服务器组成。表现层通过浏览器(如IE、Chrome、Firefox)与用户交互,采用FreeMarker、Bootstrap、jQuery等技术实现界面呈现。业务逻辑层负责处理系统的核心业务逻辑,通过分模块设计实现功能分离。数据访问层使用MyBatis框架连接数据库,执行数据的增删改查操作。数据库服务器采用MySQL进行数据存储和管理,为系统提供稳定的数据库支持。整个架构通过Tomcat服务器完成用户请求的接收和处理,确保系统的高效运行[8]。整个系统架构如图4-1所示。

图4-1 系统架构图

图4-2 系统功能结构图
数据库设计是系统开发中至关重要的环节,为系统提供高效、规范的数据存储和管理方案。设计过程包括需求分析、实体设计、表设计和逻辑结构设计。首先,通过分析业务需求,确定系统的核心实体及其属性,同时明确实体间的关系。接着,将实体抽象为具体的数据库表,为每张表定义字段名、数据类型、主键和外键,通过主外键关系和关联表设计,保证数据的完整性和一致性。最后,数据库逻辑设计进一步优化表之间的关系,通过索引、视图和存储过程提升查询效率和操作性能。整个设计需严格遵循规范,避免数据冗余和冲突,确保系统在高并发访问和复杂数据处理场景下的稳定性和高效性。
数据库实体设计是数据库设计的关键步骤,对实际业务逻辑中涉及的实体及其属性进行抽象建模,明确系统中的主要信息对象及其关系[9]。在实体设计中,根据需求分析确定系统的核心实体,在设计过程中,注重实体的完整性、规范性和唯一性,确保设计能够满足系统功能需求,并为后续的表设计提供清晰的结构框架。实体设计需遵循数据库设计的标准化要求,避免数据冗余和不必要的复杂度。
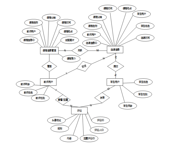
以下将展示系统的全局E-R图。

图4-7系统E-R图
数据库表设计基于实体设计,将抽象的实体映射为具体的表结构。设计过程中,为每个实体定义表名、字段名及数据类型 [10]。根据业务需求,合理定义主键、外键及约束条件,确保表之间的关联性,例如通过外键建立用户表和角色表之间的关系。表设计时注重数据存储的完整性、一致性,并通过索引优化查询效率,最终确保数据库结构能够支持系统的功能需求。以下是系统的数据库表设计展示。
表 4-1-access_token(登陆访问时长)
| 编号 | 字段名 | 类型 | 长度 | 是否非空 | 是否主键 | 注释 |
| 1 | token_id | int | 是 | 是 | 临时访问牌ID | |
| 2 | token | varchar | 64 | 否 | 否 | 临时访问牌 |
| 3 | info | text | 65535 | 否 | 否 | 信息 |
| 4 | maxage | int | 是 | 否 | 最大寿命:默认2小时 | |
| 5 | create_time | timestamp | 是 | 否 | 创建时间 | |
| 6 | update_time | timestamp | 是 | 否 | 更新时间 | |
| 7 | user_id | int | 是 | 否 | 用户编号 |
表 4-2-article(文章)
| 编号 | 字段名 | 类型 | 长度 | 是否非空 | 是否主键 | 注释 |
| 1 | article_id | mediumint | 是 | 是 | 文章id | |
| 2 | title | varchar | 125 | 是 | 是 | 标题 |
| 3 | type | varchar | 64 | 是 | 否 | 文章分类 |
| 4 | hits | int | 是 | 否 | 点击数 | |
| 5 | praise_len | int | 是 | 否 | 点赞数 | |
| 6 | create_time | timestamp | 是 | 否 | 创建时间 | |
| 7 | update_time | timestamp | 是 | 否 | 更新时间 | |
| 8 | source | varchar | 255 | 否 | 否 | 来源 |
| 9 | url | varchar | 255 | 否 | 否 | 来源地址 |
| 10 | tag | varchar | 255 | 否 | 否 | 标签 |
| 11 | content | longtext | 4294967295 | 否 | 否 | 正文 |
| 12 | img | varchar | 255 | 否 | 否 | 封面图 |
| 13 | description | text | 65535 | 否 | 否 | 文章描述 |
表 4-3-article_type(文章分类)
| 编号 | 字段名 | 类型 | 长度 | 是否非空 | 是否主键 | 注释 |
| 1 | type_id | smallint | 是 | 是 | 分类ID | |
| 2 | display | smallint | 是 | 否 | 显示顺序 | |
| 3 | name | varchar | 16 | 是 | 否 | 分类名称 |
| 4 | father_id | smallint | 是 | 否 | 上级分类ID | |
| 5 | description | varchar | 255 | 否 | 否 | 描述 |
| 6 | icon | text | 65535 | 否 | 否 | 分类图标 |
| 7 | url | varchar | 255 | 否 | 否 | 外链地址 |
| 8 | create_time | timestamp | 是 | 否 | 创建时间 | |
| 9 | update_time | timestamp | 是 | 否 | 更新时间 |
表 4-4-auth(用户权限管理)
| 编号 | 字段名 | 类型 | 长度 | 是否非空 | 是否主键 | 注释 |
| 1 | auth_id | int | 是 | 是 | 授权ID | |
| 2 | user_group | varchar | 64 | 否 | 否 | 用户组 |
| 3 | mod_name | varchar | 64 | 否 | 否 | 模块名 |
| 4 | table_name | varchar | 64 | 否 | 否 | 表名 |
| 5 | page_title | varchar | 255 | 否 | 否 | 页面标题 |
| 6 | path | varchar | 255 | 否 | 否 | 路由路径 |
| 7 | parent | varchar | 64 | 否 | 否 | 父级菜单 |
| 8 | parent_sort | int | 是 | 否 | 父级菜单排序 | |
| 9 | position | varchar | 32 | 否 | 否 | 位置 |
| 10 | mode | varchar | 32 | 是 | 否 | 跳转方式 |
| 11 | add | tinyint | 是 | 否 | 是否可增加 | |
| 12 | del | tinyint | 是 | 否 | 是否可删除 | |
| 13 | set | tinyint | 是 | 否 | 是否可修改 | |
| 14 | get | tinyint | 是 | 否 | 是否可查看 | |
| 15 | field_add | text | 65535 | 否 | 否 | 添加字段 |
| 16 | field_set | text | 65535 | 否 | 否 | 修改字段 |
| 17 | field_get | text | 65535 | 否 | 否 | 查询字段 |
| 18 | table_nav_name | varchar | 500 | 否 | 否 | 跨表导航名称 |
| 19 | table_nav | varchar | 500 | 否 | 否 | 跨表导航 |
| 20 | option | text | 65535 | 否 | 否 | 配置 |
| 21 | create_time | timestamp | 是 | 否 | 创建时间 | |
| 22 | update_time | timestamp | 是 | 否 | 更新时间 |
表 4-5-class_information(班级信息)
| 编号 | 字段名 | 类型 | 长度 | 是否非空 | 是否主键 | 注释 |
| 1 | class_information_id | int | 是 | 是 | 班级信息ID | |
| 2 | class_name | varchar | 64 | 否 | 否 | 班级名称 |
| 3 | teacher_user | int | 否 | 否 | 教师用户 | |
| 4 | teachers_name | varchar | 64 | 否 | 否 | 教师姓名 |
| 5 | teacher_gender | varchar | 64 | 否 | 否 | 教师性别 |
| 6 | teachers_age | varchar | 64 | 否 | 否 | 教师年龄 |
| 7 | teachers_phone_number | varchar | 64 | 否 | 否 | 教师电话 |
| 8 | create_time | datetime | 是 | 否 | 创建时间 | |
| 9 | update_time | timestamp | 是 | 否 | 更新时间 |
表 4-6-code_token(验证码)
| 编号 | 字段名 | 类型 | 长度 | 是否非空 | 是否主键 | 注释 |
| 1 | code_token_id | int | 是 | 是 | 验证码ID | |
| 2 | token | varchar | 255 | 否 | 否 | 令牌 |
| 3 | code | varchar | 255 | 否 | 否 | 验证码 |
| 4 | expire_time | timestamp | 是 | 否 | 失效时间 | |
| 5 | create_time | timestamp | 是 | 否 | 创建时间 | |
| 6 | update_time | timestamp | 是 | 否 | 更新时间 |
表 4-7-collect(收藏)
| 编号 | 字段名 | 类型 | 长度 | 是否非空 | 是否主键 | 注释 |
| 1 | collect_id | int | 是 | 是 | 收藏ID | |
| 2 | user_id | int | 是 | 是 | 收藏人ID | |
| 3 | source_table | varchar | 255 | 否 | 否 | 来源表 |
| 4 | source_field | varchar | 255 | 否 | 否 | 来源字段 |
| 5 | source_id | int | 是 | 否 | 来源ID | |
| 6 | title | varchar | 255 | 否 | 否 | 标题 |
| 7 | img | varchar | 255 | 否 | 否 | 封面 |
| 8 | create_time | timestamp | 是 | 否 | 创建时间 | |
| 9 | update_time | timestamp | 是 | 否 | 更新时间 |
表 4-8-comment(评论)
| 编号 | 字段名 | 类型 | 长度 | 是否非空 | 是否主键 | 注释 |
| 1 | comment_id | int | 是 | 是 | 评论ID | |
| 2 | user_id | int | 是 | 是 | 评论人ID | |
| 3 | reply_to_id | int | 是 | 否 | 回复评论ID | |
| 4 | content | longtext | 4294967295 | 否 | 否 | 内容 |
| 5 | nickname | varchar | 255 | 否 | 否 | 昵称 |
| 6 | avatar | varchar | 255 | 否 | 否 | 头像地址 |
| 7 | create_time | timestamp | 是 | 否 | 创建时间 | |
| 8 | update_time | timestamp | 是 | 否 | 更新时间 | |
| 9 | source_table | varchar | 255 | 否 | 否 | 来源表 |
| 10 | source_field | varchar | 255 | 否 | 否 | 来源字段 |
| 11 | source_id | int | 是 | 否 | 来源ID |
表 4-9-course_classification(课程分类)
| 编号 | 字段名 | 类型 | 长度 | 是否非空 | 是否主键 | 注释 |
| 1 | course_classification_id | int | 是 | 是 | 课程分类ID | |
| 2 | course_classification | varchar | 64 | 否 | 否 | 课程分类 |
| 3 | create_time | datetime | 是 | 否 | 创建时间 | |
| 4 | update_time | timestamp | 是 | 否 | 更新时间 |
表 4-10-course_information(课程信息)
| 编号 | 字段名 | 类型 | 长度 | 是否非空 | 是否主键 | 注释 |
| 1 | course_information_id | int | 是 | 是 | 课程信息ID | |
| 2 | teacher_user | int | 否 | 否 | 教师用户 | |
| 3 | course_name | varchar | 64 | 否 | 否 | 课程名称 |
| 4 | course_classification | varchar | 64 | 否 | 否 | 课程分类 |
| 5 | course_duration | varchar | 64 | 否 | 否 | 课程时间 |
| 6 | course_location | varchar | 64 | 否 | 否 | 课程地点 |
| 7 | cover_photo | varchar | 255 | 否 | 否 | 封面图片 |
| 8 | course_introduction | longtext | 4294967295 | 否 | 否 | 课程简介 |
| 9 | collect_len | int | 是 | 否 | 收藏数 | |
| 10 | course_selection_information_limit_times | int | 是 | 否 | 选课限制次数 | |
| 11 | curriculum_resources_limit_times | int | 是 | 否 | 发布资源限制次数 | |
| 12 | create_time | datetime | 是 | 否 | 创建时间 | |
| 13 | update_time | timestamp | 是 | 否 | 更新时间 |
表 4-11-course_selection_information(选课信息)
| 编号 | 字段名 | 类型 | 长度 | 是否非空 | 是否主键 | 注释 |
| 1 | course_selection_information_id | int | 是 | 是 | 选课信息ID | |
| 2 | teacher_user | int | 否 | 否 | 教师用户 | |
| 3 | course_name | varchar | 64 | 否 | 否 | 课程名称 |
| 4 | course_classification | varchar | 64 | 否 | 否 | 课程分类 |
| 5 | course_duration | varchar | 64 | 否 | 否 | 课程时间 |
| 6 | course_location | varchar | 64 | 否 | 否 | 课程地点 |
| 7 | student_users | int | 否 | 否 | 学生用户 | |
| 8 | student_name | varchar | 64 | 否 | 否 | 学生姓名 |
| 9 | course_selection_time | datetime | 否 | 否 | 选课时间 | |
| 10 | curriculum_evaluation_limit_times | int | 是 | 否 | 评价限制次数 | |
| 11 | create_time | datetime | 是 | 否 | 创建时间 | |
| 12 | update_time | timestamp | 是 | 否 | 更新时间 | |
| 13 | source_table | varchar | 255 | 否 | 否 | 来源表 |
| 14 | source_id | int | 否 | 否 | 来源ID | |
| 15 | source_user_id | int | 否 | 否 | 来源用户 |
表 4-12-curriculum_evaluation(课程评价)
| 编号 | 字段名 | 类型 | 长度 | 是否非空 | 是否主键 | 注释 |
| 1 | curriculum_evaluation_id | int | 是 | 是 | 课程评价ID | |
| 2 | teacher_user | int | 否 | 否 | 教师用户 | |
| 3 | course_name | varchar | 64 | 否 | 否 | 课程名称 |
| 4 | course_classification | varchar | 64 | 否 | 否 | 课程分类 |
| 5 | course_duration | varchar | 64 | 否 | 否 | 课程时间 |
| 6 | course_location | varchar | 64 | 否 | 否 | 课程地点 |
| 7 | student_users | int | 否 | 否 | 学生用户 | |
| 8 | student_name | varchar | 64 | 否 | 否 | 学生姓名 |
| 9 | evaluation_content | text | 65535 | 否 | 否 | 评价内容 |
| 10 | create_time | datetime | 是 | 否 | 创建时间 | |
| 11 | update_time | timestamp | 是 | 否 | 更新时间 | |
| 12 | source_table | varchar | 255 | 否 | 否 | 来源表 |
| 13 | source_id | int | 否 | 否 | 来源ID | |
| 14 | source_user_id | int | 否 | 否 | 来源用户 |
表 4-13-curriculum_resources(课程资源)
| 编号 | 字段名 | 类型 | 长度 | 是否非空 | 是否主键 | 注释 |
| 1 | curriculum_resources_id | int | 是 | 是 | 课程资源ID | |
| 2 | teacher_user | int | 否 | 否 | 教师用户 | |
| 3 | course_name | varchar | 64 | 否 | 否 | 课程名称 |
| 4 | course_classification | varchar | 64 | 否 | 否 | 课程分类 |
| 5 | resource_name | varchar | 64 | 否 | 否 | 资源名称 |
| 6 | resource_video | varchar | 255 | 否 | 否 | 资源视频 |
| 7 | resource_file | varchar | 255 | 否 | 否 | 资源文件 |
| 8 | role_of_resources | varchar | 64 | 否 | 否 | 资源作用 |
| 9 | cover_image | varchar | 255 | 否 | 否 | 封面图片 |
| 10 | resource_profile | longtext | 4294967295 | 否 | 否 | 资源简介 |
| 11 | collect_len | int | 是 | 否 | 收藏数 | |
| 12 | create_time | datetime | 是 | 否 | 创建时间 | |
| 13 | update_time | timestamp | 是 | 否 | 更新时间 | |
| 14 | source_table | varchar | 255 | 否 | 否 | 来源表 |
| 15 | source_id | int | 否 | 否 | 来源ID | |
| 16 | source_user_id | int | 否 | 否 | 来源用户 |
表 4-14-exam(考试)
| 编号 | 字段名 | 类型 | 长度 | 是否非空 | 是否主键 | 注释 |
| 1 | exam_id | mediumint | 是 | 是 | 考试ID | |
| 2 | name | varchar | 32 | 是 | 否 | 考试名称 |
| 3 | duration | int | 否 | 否 | 答题时长 | |
| 4 | score | double | 否 | 否 | 总分 | |
| 5 | status | varchar | 10 | 否 | 否 | 状态:启用、禁用 |
| 6 | create_time | timestamp | 是 | 否 | 创建时间 | |
| 7 | update_time | timestamp | 是 | 否 | 更新时间 |
表 4-15-exam_question(试题)
| 编号 | 字段名 | 类型 | 长度 | 是否非空 | 是否主键 | 注释 |
| 1 | exam_question_id | mediumint | 是 | 是 | 试题ID | |
| 2 | type | varchar | 20 | 否 | 否 | 类型 |
| 3 | title | varchar | 255 | 否 | 否 | 题目 |
| 4 | question_item | varchar | 500 | 否 | 否 | 选项 |
| 5 | answer | varchar | 500 | 否 | 否 | 参考答案 |
| 6 | score | double | 否 | 否 | 总分 | |
| 7 | question_order | int | 否 | 否 | 排序 | |
| 8 | exam_id | mediumint | 是 | 是 | 所属试卷 | |
| 9 | create_time | timestamp | 是 | 否 | 创建时间 | |
| 10 | update_time | timestamp | 是 | 否 | 更新时间 |
表 4-16-hits(用户点击)
| 编号 | 字段名 | 类型 | 长度 | 是否非空 | 是否主键 | 注释 |
| 1 | hits_id | int | 是 | 是 | 点赞ID | |
| 2 | user_id | int | 是 | 否 | 点赞人 | |
| 3 | create_time | timestamp | 是 | 否 | 创建时间 | |
| 4 | update_time | timestamp | 是 | 否 | 更新时间 | |
| 5 | source_table | varchar | 255 | 否 | 否 | 来源表 |
| 6 | source_field | varchar | 255 | 否 | 否 | 来源字段 |
| 7 | source_id | int | 是 | 否 | 来源ID |
表 4-17-notice(公告)
| 编号 | 字段名 | 类型 | 长度 | 是否非空 | 是否主键 | 注释 |
| 1 | notice_id | mediumint | 是 | 是 | 公告ID | |
| 2 | title | varchar | 125 | 是 | 否 | 标题 |
| 3 | content | longtext | 4294967295 | 否 | 否 | 正文 |
| 4 | create_time | timestamp | 是 | 否 | 创建时间 | |
| 5 | update_time | timestamp | 是 | 否 | 更新时间 |
表 4-18-praise(点赞)
| 编号 | 字段名 | 类型 | 长度 | 是否非空 | 是否主键 | 注释 |
| 1 | praise_id | int | 是 | 是 | 点赞ID | |
| 2 | user_id | int | 是 | 是 | 点赞人 | |
| 3 | create_time | timestamp | 是 | 否 | 创建时间 | |
| 4 | update_time | timestamp | 是 | 否 | 更新时间 | |
| 5 | source_table | varchar | 255 | 否 | 否 | 来源表 |
| 6 | source_field | varchar | 255 | 否 | 否 | 来源字段 |
| 7 | source_id | int | 是 | 否 | 来源ID | |
| 8 | status | tinyint | 是 | 否 | 点赞状态:1为点赞,0已取消 |
表 4-19-score(评分)
| 编号 | 字段名 | 类型 | 长度 | 是否非空 | 是否主键 | 注释 |
| 1 | score_id | int | 是 | 是 | 评分ID | |
| 2 | user_id | int | 是 | 否 | 评分人 | |
| 3 | nickname | varchar | 64 | 否 | 否 | 昵称 |
| 4 | score_num | double | 是 | 否 | 评分 | |
| 5 | create_time | timestamp | 是 | 否 | 创建时间 | |
| 6 | update_time | timestamp | 是 | 否 | 更新时间 | |
| 7 | source_table | varchar | 255 | 否 | 否 | 来源表 |
| 8 | source_field | varchar | 255 | 否 | 否 | 来源字段 |
| 9 | source_id | int | 是 | 否 | 来源ID |
表 4-20-slides(轮播图)
| 编号 | 字段名 | 类型 | 长度 | 是否非空 | 是否主键 | 注释 |
| 1 | slides_id | int | 是 | 是 | 轮播图ID | |
| 2 | title | varchar | 64 | 否 | 否 | 标题 |
| 3 | content | varchar | 255 | 否 | 否 | 内容 |
| 4 | url | varchar | 255 | 否 | 否 | 链接 |
| 5 | img | varchar | 255 | 否 | 否 | 轮播图 |
| 6 | hits | int | 是 | 否 | 点击量 | |
| 7 | create_time | timestamp | 是 | 否 | 创建时间 | |
| 8 | update_time | timestamp | 是 | 否 | 更新时间 |
表 4-21-student_users(学生用户)
| 编号 | 字段名 | 类型 | 长度 | 是否非空 | 是否主键 | 注释 |
| 1 | student_users_id | int | 是 | 是 | 学生用户ID | |
| 2 | student_name | varchar | 64 | 否 | 否 | 学生姓名 |
| 3 | student_gender | varchar | 64 | 否 | 否 | 学生性别 |
| 4 | student_age | varchar | 64 | 否 | 否 | 学生年龄 |
| 5 | examine_state | varchar | 16 | 是 | 否 | 审核状态 |
| 6 | user_id | int | 是 | 否 | 用户ID | |
| 7 | create_time | datetime | 是 | 否 | 创建时间 | |
| 8 | update_time | timestamp | 是 | 否 | 更新时间 |
表 4-22-teacher_user(教师用户)
| 编号 | 字段名 | 类型 | 长度 | 是否非空 | 是否主键 | 注释 |
| 1 | teacher_user_id | int | 是 | 是 | 教师用户ID | |
| 2 | teachers_name | varchar | 64 | 否 | 否 | 教师姓名 |
| 3 | gender_of_teachers | varchar | 64 | 否 | 否 | 教师性别 |
| 4 | teacher_age | varchar | 64 | 否 | 否 | 教师年龄 |
| 5 | examine_state | varchar | 16 | 是 | 否 | 审核状态 |
| 6 | user_id | int | 是 | 否 | 用户ID | |
| 7 | create_time | datetime | 是 | 否 | 创建时间 | |
| 8 | update_time | timestamp | 是 | 否 | 更新时间 |
表 4-23-upload(文件上传)
| 编号 | 字段名 | 类型 | 长度 | 是否非空 | 是否主键 | 注释 |
| 1 | upload_id | int | 是 | 是 | 上传ID | |
| 2 | name | varchar | 64 | 否 | 否 | 文件名 |
| 3 | path | varchar | 255 | 否 | 否 | 访问路径 |
| 4 | file | varchar | 255 | 否 | 否 | 文件路径 |
| 5 | display | varchar | 255 | 否 | 否 | 显示顺序 |
| 6 | father_id | int | 否 | 否 | 父级ID | |
| 7 | dir | varchar | 255 | 否 | 否 | 文件夹 |
| 8 | type | varchar | 32 | 否 | 否 | 文件类型 |
表 4-24-user(用户账户)
| 编号 | 字段名 | 类型 | 长度 | 是否非空 | 是否主键 | 注释 |
| 1 | user_id | int | 是 | 是 | 用户ID | |
| 2 | state | smallint | 是 | 否 | 账户状态:(1可用|2异常|3已冻结|4已注销) | |
| 3 | user_group | varchar | 32 | 否 | 否 | 所在用户组 |
| 4 | login_time | timestamp | 是 | 否 | 上次登录时间 | |
| 5 | phone | varchar | 11 | 否 | 否 | 手机号码 |
| 6 | phone_state | smallint | 是 | 否 | 手机认证:(0未认证|1审核中|2已认证) | |
| 7 | username | varchar | 16 | 是 | 否 | 用户名 |
| 8 | nickname | varchar | 16 | 否 | 否 | 昵称 |
| 9 | password | varchar | 64 | 是 | 否 | 密码 |
| 10 | | varchar | 64 | 否 | 否 | 邮箱 |
| 11 | email_state | smallint | 是 | 否 | 邮箱认证:(0未认证|1审核中|2已认证) | |
| 12 | avatar | varchar | 255 | 否 | 否 | 头像地址 |
| 13 | open_id | varchar | 255 | 否 | 否 | 针对获取用户信息字段 |
| 14 | create_time | timestamp | 是 | 否 | 创建时间 |
表 4-25-user_answer(用户答题)
| 编号 | 字段名 | 类型 | 长度 | 是否非空 | 是否主键 | 注释 |
| 1 | user_answer_id | mediumint | 是 | 是 | 用户答题ID | |
| 2 | user_id | mediumint | 是 | 否 | 用户ID | |
| 3 | exam_id | mediumint | 是 | 是 | 考试id | |
| 4 | score | double | 否 | 否 | 分数 | |
| 5 | answers | text | 65535 | 否 | 否 | 答案 |
| 6 | score_detail | text | 65535 | 否 | 否 | 评分详情 |
| 7 | objective_score | double | 否 | 否 | 客观题得分 | |
| 8 | subjective_score | double | 否 | 否 | 主观题得分 | |
| 9 | score_state | tinyint | 否 | 否 | 评分状态 | |
| 10 | nickname | varchar | 255 | 否 | 否 | 提交人 |
| 11 | create_time | timestamp | 是 | 否 | 创建时间 | |
| 12 | update_time | timestamp | 是 | 否 | 更新时间 | |
| 13 | comment_desc | varchar | 255 | 否 | 否 | 评语 |
表 4-26-user_group(用户组)
| 编号 | 字段名 | 类型 | 长度 | 是否非空 | 是否主键 | 注释 |
| 1 | group_id | mediumint | 是 | 是 | 用户组ID | |
| 2 | display | smallint | 是 | 否 | 显示顺序 | |
| 3 | name | varchar | 16 | 是 | 否 | 名称 |
| 4 | description | varchar | 255 | 否 | 否 | 描述 |
| 5 | source_table | varchar | 255 | 否 | 否 | 来源表 |
| 6 | source_field | varchar | 255 | 否 | 否 | 来源字段 |
| 7 | source_id | int | 是 | 否 | 来源ID | |
| 8 | register | smallint | 否 | 否 | 注册位置 | |
| 9 | create_time | timestamp | 是 | 否 | 创建时间 | |
| 10 | update_time | timestamp | 是 | 否 | 更新时间 |
5系统实现
用户可以通过注册功能创建个人账号,填写包括用户名、密码、邮箱或手机号等基本信息完成注册流程。系统会对输入信息进行校验,确保唯一性和格式正确性,并将用户数据存储至数据库中,同时发送验证邮件或短信以确认账户有效性。用户注册界面如下图所示。

图5-1注册界面
用户登录模块为前台用户提供安全快捷的访问方式。登录页面设计简洁明了,用户只需输入用户名及密码即可完成身份验证。登录成功后,用户将被重定向至系统首页页面。对于忘记密码的用户,提供了找回密码功能,通过邮箱或手机号接收重置链接,保障账户安全。用户登录界面如下图所示。

图5-2登录界面
学生用户首页,主要提供了多个功能模块,方便学生进行作业管理和信息查询。首页包括在线作业模块,学生可以查看和提交作业;公告信息模块,展示学校的最新通知;新闻资讯模块,提供校园新闻和动态;课程信息模块,显示学生所修课程的相关内容;课程资源模块,供学生访问学习资源;个人中心模块,允许学生查看和编辑个人信息。界面如下图所示。

图5-3首页界面
学生可在该界面查看到各类作业的详细信息,包括作业名称、答题时长、总分等。默认展示的试卷允许学生点击“答题”按钮进行在线作答。界面设计简洁明了,便于学生快速完成作业,并能够通过分页功能查看和管理不同的作业列表。界面如下图所示。

图5-4在线作业界面

图5-5答题界面
学生用户的课程信息界面提供了一个清晰的课程浏览和选择功能。学生可以通过课程名称搜索和课程分类搜索来快速查找感兴趣的课程,支持按照不同标准进行排序。此外,课程信息列表展示了每门课程的基本信息,学生可以查看课程详情和简介,了解课程内容、时间、地点等信息。最终,学生可通过该界面进行选课操作,选择适合自己的课程进行学习。界面如下图所示。

图5-6个人中心界面

图5-7详情界面

图5-8选课信息界面
在课程资源界面中,学生可以浏览和下载各类学习资源。该界面包括课程资源列表,展示了不同课程的学习资料,如讲义、视频和其他教学内容。学生可以通过搜索功能快速找到所需资源,还可以根据课程分类筛选相关资料。每个资源条目下方提供了课程详情、教师信息以及相关介绍,帮助学生更好地了解和利用学习资源。此外,学生可以收藏自己感兴趣的资源,以便后续查阅。界面如下图所示。

图5-9个人中心界面

图5-10详情界面
学生用户个人中心界面是Spring Boot学生作业管理系统中的核心功能之一,提供了学生管理个人信息、课程安排和互动内容的便捷入口。通过该界面,学生可以查看和编辑个人资料,了解选课情况,参与课程评价,管理收藏的课程或资料,并对自己发布的评论进行管理。界面简洁易用,帮助学生高效地处理与学业相关的各类信息。界面如下图所示。

图5-11个人中心界面
管理员首页界面是Spring Boot学生作业管理系统中的后台管理模块,提供了管理员管理系统各项功能的集中入口。通过该界面,管理员可以快速访问并管理系统用户、班级信息、课程分类、课程信息、课程评价、课程资源、公告信息等各类资源。界面设计简洁,功能模块清晰,帮助管理员高效地执行日常管理任务,确保系统的顺利运行和信息的及时更新。界面如下图所示。

图5-12首页界面
管理员资源管理界面提供了对新闻资讯、资讯分类和在线作业的全面管理功能。管理员可以通过此界面查询、重置、删除、添加新闻资讯和在线作业,确保信息的及时更新与准确性。同时,管理员还可以查看新闻资讯的评论,管理资讯分类,方便学生查阅。该界面设计简洁直观,帮助管理员高效处理系统资源,优化用户体验。界面如下图所示。

图5-13 资源管理界面
教师用户首页是基于Spring Boot的教师作业管理系统的主要界面,提供了多个功能模块,方便教师管理课程和学生信息。首页包括班级信息管理模块,教师可以查看和编辑班级的相关信息;课程信息管理模块,用于管理和更新课程内容;选课信息管理模块,方便查看和调整学生选课情况;课程评价管理模块,用于查看和处理学生的课程反馈;课程资源管理模块,供教师上传和管理教学资源。整体界面设计简洁,便于教师高效地进行各项教学管理工作。界面如下图所示。

图5-14教师首页界面
教师用户的班级信息管理模块包括班级信息列表和班级信息添加功能。班级信息列表展示了所有已创建班级的详细信息,方便教师查看和管理。教师可以通过班级信息添加功能,快速创建新班级,输入班级名称、班级编号等相关信息,以便进行后续的课程和学生管理。界面如下图所示。

图5-15 班级信息管理界面
教师用户的课程信息管理模块提供了全面的课程管理功能。课程信息列表展示了所有课程的详细信息,并支持查询、重置、删除和查看课程详情。教师可以在该列表中选择课程进行操作,还可以通过发布资源功能上传课程相关的学习资源。通过课程信息添加功能,教师可以创建新课程并填写课程分类、课程地点、课程名称、课程时间等基本信息,同时上传课程封面图片,并撰写课程简介,确保课程信息的完整和准确,提升教学资源的管理效率。界面如下图所示。

图5-16 课程信息列表界面

图5-17 课程信息添加界面
资源管理界面为教师提供了对在线作业和题库的全面管理功能。教师可以在该界面查询、重置、删除或查看作业和题目的详细信息,同时也可以添加新的作业或题目。通过答题和评分功能,教师可以评估学生的作业表现,确保作业评分的准确性与及时性。此外,题库管理模块使教师能够高效地管理和更新题目内容,优化教学资源的使用。整体界面设计简洁,方便教师进行日常的资源管理工作。界面如下图所示。

图5-18 资源管理界面
6系统测试
系统的测试环境如表6-1所示。
表6-1 测试环境
| 类别 | 配置项 | 详细信息 |
| 硬件环境 | 服务器CPU | Intel Xeon E5-2680 v4 |
| 内存 | 32GB DDR4 | |
| 硬盘 | 1TB SSD | |
| 网络带宽 | 100Mbps | |
| 软件环境 | 操作系统 | Windows Server 2019 |
| 数据库 | MySQL 8.0 | |
| Web服务器 | Tomcat 9.0 | |
| 开发框架 | SpringBoot 2.5 | |
| 前端框架 | Vue.js 2.6 | |
| Java版本 | JDK 11 | |
| 浏览器 | Chrome 88, Firefox 85 |
系统测试的主要目的是确保系统的功能、性能和稳定性满足需求规格说明书中的要求,并验证系统在实际使用环境中的可用性和可靠性。通过测试,可以发现软件中的缺陷、漏洞和潜在问题,确保系统运行的准确性、完整性和安全性。在功能测试中,目的是验证系统各功能模块是否按设计实现预期功能,例如用户登录、信息管理、数据查询等核心功能是否准确执行。性能测试的目的是验证系统在高并发、数据量大等压力场景下的响应时间和处理能力,确保系统具备良好的性能。兼容性测试的目的是确保系统在不同的硬件、软件和浏览器环境中能正常运行。测试还包括对异常处理和边界条件的验证,确保系统在异常场景下能够正确处理和恢复。最终,通过测试确保系统可以安全稳定地部署上线,为用户提供可靠的服务。
系统测试采用多种测试方法,以全面验证系统的功能和性能。功能测试采用黑盒测试方法,通过设计测试用例直接验证系统功能是否符合需求,无需了解内部代码逻辑。例如,设计用例验证用户登录模块,通过输入合法和非法的用户名与密码,检查系统响应是否符合预期。性能测试采用压力测试和负载测试方法,通过模拟高并发用户访问、数据处理的场景,评估系统的响应时间、吞吐量和稳定性。兼容性测试通过在不同操作系统、浏览器和硬件设备上运行系统,验证其在不同环境中的适应性[11]。异常测试通过设计边界条件和异常输入,检查系统对非法数据和操作的处理能力。测试用例的设计需覆盖系统的所有功能模块和接口,确保测试过程的全面性。通过系统测试方法的综合应用,可以有效发现问题,并为系统的优化和改进提供依据。
系统的测试用例表格如下图所示。
表6-2 系统测试用例表
| 用户角色 | 功能 | 测试目的 | 测试步骤 | 预期结果 |
| 学生用户 | 首页功能 | 验证学生用户是否能正确访问和浏览首页 | 1. 登录系统并访问学生用户首页。 | 学生用户能够查看首页的所有模块,并且可以点击进入相应的模块。 |
| 学生用户 | 在线作业功能 | 验证学生是否能够浏览和提交作业 | 1. 登录系统并进入“在线作业”页面。 | 学生能够成功查看作业信息,并且可以通过“答题”按钮进入作答页面。 |
| 管理员 | 班级信息管理 | 验证管理员是否能够正确管理班级信息 | 1. 登录系统并进入“班级信息管理”模块。 | 管理员能够查看、添加、编辑或删除班级信息,并且操作能够成功执行。 |
| 管理员 | 课程信息管理 | 验证管理员是否能够正确管理课程信息 | 1. 登录系统并进入“课程信息管理”模块。 | 管理员能够查看、添加和编辑课程信息,操作成功且无错误。 |
| 教师用户 | 课程信息管理 | 验证教师是否能够正确查看和管理课程信息 | 1. 登录系统并进入“课程信息管理”模块。 | 教师能够查看课程信息,且能够成功添加和编辑课程信息。 |
| 教师用户 | 选课信息管理 | 验证教师是否能够查看学生的选课信息 | 1. 登录系统并进入“选课信息管理”模块。 | 教师能够查看选课信息,且信息显示正确。 |
在本次功能测试中,针对学生、管理员和教师三种用户角色的主要功能模块进行了详细测试。通过测试步骤,我们确认了各个功能模块的操作是否符合预期,包括首页访问、在线作业浏览与提交、班级和课程管理、以及选课信息查看等。测试过程中,所有功能的操作流程、数据处理及用户交互都按预期正常工作。
学生用户功能:学生可以顺利访问首页的各模块,且能够正确查看和提交在线作业,操作简便。
管理员功能:管理员能够高效管理班级和课程信息,支持添加、编辑和删除操作,系统反应及时且无错误。
教师用户功能:教师可以顺利查看和管理课程信息,并能够准确地查看学生的选课信息,保证了教师的教学管理需求。
综合来看,系统在各个用户角色的主要功能模块中表现良好,操作界面清晰,功能完备,能够满足日常使用需求。然而,后续还需关注细节优化与性能测试,确保系统在更大负载下依然能稳定运行。
7总结
本文介绍了基于Spring Boot框架开发的学生作业管理系统的设计与实现。随着信息技术的快速发展,传统的教学管理模式逐渐无法满足现代教育的需求。特别是在作业管理和评估方面,传统的纸质作业批改模式不仅费时费力,而且难以做到高效与精确。为了解决这些问题,本文提出并实现了一个基于Spring Boot的学生作业管理系统,通过自动化和信息化手段简化了作业管理流程,提高了教师与学生的工作效率。
在系统设计方面,采用了Spring Boot作为开发框架,结合前端技术实现了简洁且用户友好的界面,确保了学生、教师和管理员能够方便地进行各类操作。系统功能涵盖了学生作业管理、教师作业布置与评分、课程资源管理、学生信息管理等多个模块,有效地支持了作业的发布、提交、批改、评分及反馈等全过程管理。此外,系统还具备高效的权限控制与安全性保障,能够确保各类用户数据的安全性和隐私性。
从测试结果来看,系统在功能实现方面表现稳定,基本功能如作业查询、提交、评分、班级信息管理等均按预期顺利运行。尤其是作业管理模块,极大地提高了教师的批改效率和学生的作业完成体验。在系统的用户体验设计上,充分考虑了学生和教师的需求,界面简洁明了,操作流程直观,能够快速上手。
然而,尽管系统在大多数功能方面已达到预期效果,但在进一步的实践应用中,仍然有提升空间。例如,系统在大规模数据处理、用户并发访问时的性能优化等方面还需进一步加强。此外,未来可以加入更多智能化的功能,例如智能批改、自动推荐作业等,以进一步提升作业管理的智能化程度。
总的来说,基于Spring Boot的学生作业管理系统在提高教学管理效率、提升学生作业体验等方面具有显著优势。它不仅有效地解决了传统作业管理中的一系列痛点,还为进一步的教育信息化建设提供了宝贵的实践经验。未来,随着技术的不断发展,系统功能可以不断扩展与优化,进一步推动教育管理数字化、智能化的发展。
参考文献
- 刘江涛,王亮亮,吴庆茹,等.基于B/S模式的铁路勘测设计案例信息化管理系统设计与实现[J].铁路计算机应用,2021,30(03):32-35.
- 张丹丹,李弘.基于B/S架构的办公管理系统设计与开发[J].铁路通信信号工程技术,2024,21(09):44-48+106.
- 王志亮,纪松波.基于SpringBoot的Web前端与数据库的接口设计[J].工业控制计算机,2023,36(03):51-53.
- 熊永平.基于SpringBoot框架应用开发技术的分析与研究[J].电脑知识与技术,2021,15(36):76-77.
- 赵媛.基于Vue的Web系统前端性能优化分析[J].电脑编程技巧与维护,2024,(09):44-46.
- 秦冬.浅析Vue框架在前端开发中的应用[J].信息与电脑(理论版),2024,36(13):61-63.
- 李艳杰.MySQL数据库下存储过程的综合运用研究[J].现代信息科技,2023,7(11):80-82+88.
- 陈倩怡,何军.Vue+Springboot+MyBatis技术应用解析[J].电脑编程技巧与维护,2020,(01):14-15+28.
- 周晓玉,崔文超.基于Web技术的数据库应用系统设计[J].信息与电脑(理论版),2023,35(09):189-191.
- 唐晓玲,梅涵,唐诗玲雅,等.义务教育阶段学生作业减负政策的实施效果与实践优化[J].西南大学学报(社会科学版),2024,50(06):240-251.DOI:10.13718/j.cnki.xdsk.2024.06.019.
- Liu Q ,An X ,Chen W .College students’ entrepreneurship education path and management strategy of start-up enterprises using causal attribution theory[J].Scientific Reports,2025,15(1):2706-2706.
- 李军科.科学减负,抓住作业管理这个“牛鼻子”[J].留学,2025,(02):49.
- 夏郁郁.为作业改革提质增效——江苏省淮安经济技术开发区学生作业管理改进措施[J].江苏教育,2024,(42):40-42.
- Lai J .Retraction Note: Application of quantum computing based on heterogeneous cellular network algorithm in college student entrepreneurship management[J].Optical and Quantum Electronics,2024,56(10):1699-1699.
- 赵洪霞.“双减”背景下小学作业管理与设计[N].江苏科技报,2024-09-09(B04). DOI:10.28472/n.cnki.njskj.2024.000437.
- Schwander K ,Wettergreen A S ,Trujillo M J , et al.Impact of Modernization of Pharmacy Business Management Curriculum on Student Outcomes[J].American Journal of Pharmaceutical Education,2024,88(9):101099-101099.
- 贾雪梅.“双减”背景下学生作业的设计与管理[J].陶行知学刊,2024,(02):37-39.
- 吴立宝,李静雯,万浩一.“双减”政策下中小学作业管理的困境与优化[J].中小学教师培训,2024,(02):98-102.
- 马凯利.“双减”背景下小学一年级学生管理问题及策略分析[D].太原师范学院,2024.DOI:10.27844/d.cnki.gtysf.2024.000076.
- 朴丽莎,陈平星.基于SSM框架的学生作业管理系统的设计与实现[J].科技资讯,2024,22(08):233-237+243.DOI:10.16661/j.cnki.1672-3791.2401-5042-7592.
- 何佳颖,朱豪,李沂霏,等.基于python的作业文件管理系统[J].信息技术与信息化,2022,(06):64-68.
- 朱雯曦,朱会杰.基于线上作业管理系统应用的学生学业管理改革实践[J].华东纸业,2022,52(02):69-71.
致谢
本论文的完成离不开众多导师、同学以及亲友的支持与帮助。在此,首先向我的导师表示最诚挚的感谢。在整个研究和写作过程中,导师以严谨治学的态度和丰富的专业知识给予了我无私的指导,从论文选题到最终定稿的每一个环节,都为我提供了宝贵的建议与意见,使我得以不断完善研究内容、拓展学术视野。导师耐心细致的指导不仅帮助我解决了许多学术难题,也让我在研究能力与学术写作方面得到了显著的提升。导师的鼓励与支持是我完成这篇论文的重要动力,也让我深刻体会到学术研究的严谨性与意义。
我还要感谢在学习生活中给予我帮助和支持的同学、朋友以及家人。论文撰写过程中,许多同学与我共同探讨问题,分享经验与资料,使我的研究更加全面深入。朋友们的关心和陪伴让我在繁忙的研究过程中能够调节心情,保持良好的状态。特别感谢我的家人,他们始终给予我无条件的理解和支持,为我创造了安心学习与研究的环境。正是因为有了大家的帮助和支持,我才能克服论文写作中的重重困难并顺利完成。再次向所有支持和帮助过我的人表达衷心的感谢。
附录
系统核心代码设计
用户注册
注册页UserController.java,传入user对象,并将"user_id"、 "state"、 "user_group"、"login_time"、"phone"、"phone_state"、 "username"、"nickname"、"password"、"email"、"email_state"、"avatar"、"create_time"输入,重点是 "username"、"nickname"、"password"必须输入,通过获取username,数据库查询是否有该用户,如果存在,则提示“用户已存在”,否则执行将UserId置为空(数据库表中该字段已设置自动递增),代码如图所示。

图注册核心代码图
用户登录
登录页,首先传入"username"、"email"、"phone"、"password",用户可通过用户名、邮箱、手机号进行登陆,通过判断resultList来确定查询结果,然后执行查询用户组UserGroup,用户组里面不存在,依然报“用户不存在”,执行完以上代码,最后涉及到用户带有“审核”的,会查询examine_state(用户的审核状态),数据库表user_group中含有source_table和source_field进行查询,以上步骤完成,对输入的密码进行存储Token到数据库,匹对账号和密码,数据库中的AccessToken为令牌,用于身份认证,代码如图所示。

用户登录核心代码图
修改密码
修改密码,通过请求data,获取旧密码,并将新密码重新赋值,期间都是需要通过加密,代码如图所示。

修改密码核心代码图
修改数据
修改一个数据,原理与add基本一致,不同点在于通过readConfig()读取关键字,以及通过readQuery()获取URL后面?指定位置的标识,转成Map对象后,执行update操作,同样通过拼接的sql语句执行,执行过程读取query,toWhereSql()语句完成数据库操作,body为修改对象的值,代码如图所示。

修改数据核心代码图
删除数据
删除一条数据,通过readQuery(),获取URL后面的对象地址,删除FROM具体的table,query删除查询FindConfig语句,代码如图示。

图4-11删除数据核心代码图
获取列表
通过请求的参数获取列表数据,代码如图所示。

图获取列表核心代码图
图片上传
通过请求的参数获取列表数据,代码如图4-13所示。

图片上传核心代码图
请关注点赞+私信博主,免费领取项目源码
1039

被折叠的 条评论
为什么被折叠?



