摘 要
随着宠物在家庭中的地位日益重要,对高质量宠物医疗服务的需求也不断增加。为了提高宠物医院的管理效率和服务质量,本研究开发了一套基于Spring Boot框架的宠物医院管理系统。该系统采用Java语言进行后端开发,并利用Spring Boot的优势快速搭建了一个稳定、高效的微服务架构。通过集成MyBatis作为持久层框架,实现了与MySQL数据库的无缝对接,确保了数据处理的高效性和安全性。前端方面,系统采用了流行的Vue.js框架,提供了直观易用的用户界面,增强了用户体验。系统还支持在线预约、在线充值、病例管理、医生信息管理、宠物信息管理等核心功能,极大地方便了宠物主人和医院工作人员的信息交互和管理操作。测试结果表明,该系统能够有效提升宠物医院的工作效率,降低运营成本,具有良好的应用前景。
关键词:Spring Boot;宠物医院管理系统;在线预约
ABSTRACT
As the status of pets in families becomes increasingly important, the demand for high-quality pet medical services continues to grow. To improve the management efficiency and service quality of pet hospitals, this study developed a pet hospital management system based on the Spring Boot framework. The system uses Java for backend development and leverages the advantages of Spring Boot to quickly build a stable and efficient microservices architecture. By integrating MyBatis as the persistence layer framework, it achieves seamless connectivity with the MySQL database, ensuring efficient and secure data processing. On the frontend, the system adopts the popular Vue.js framework, providing an intuitive and user-friendly interface that enhances user experience. It also supports core functionalities such as online appointment scheduling, online recharge, case management, doctor information management, and pet information management, greatly facilitating information exchange and management operations for pet owners and hospital staff. Test results indicate that the system can effectively enhance the work efficiency of pet hospitals, reduce operating costs, and has promising application prospects.
Keywords: Spring Boot; pet hospital management system; online appointment scheduling.
目 录
绪 论
随着现代社会的发展,宠物在家庭中的角色越来越重要,人们对宠物健康的关注度也随之增加,这促使宠物医疗行业迅速发展。然而,传统的宠物医院管理方式往往依赖于手工记录和分散的信息系统,导致信息管理混乱、工作效率低下以及服务质量参差不齐等问题。面对日益增长的高质量医疗服务需求,构建一个集成化、信息化的管理系统显得尤为重要。基于Spring Boot框架开发的宠物医院管理系统旨在解决这些问题,通过提供在线预约、病例管理、在线充值管理等核心功能,简化医院日常运作流程,提高工作效率和服务质量。
该系统采用Java语言进行后端开发,并利用Spring Boot的优势快速搭建了一个稳定、高效的微服务架构,确保系统的可扩展性和灵活性。前端方面,采用了Vue.js框架,提供了直观易用的用户界面,增强了用户体验。通过集成MyBatis作为持久层框架,实现了与MySQL数据库的无缝对接,保障了数据处理的高效性和安全性。本研究不仅探讨了如何利用现代信息技术优化宠物医院的管理流程,还分析了该系统在提升运营效率、降低运营成本方面的潜力及其对宠物医疗行业的积极影响。通过实施这一系统,宠物医院能够更好地满足市场需求,增强竞争力,推动行业的健康发展。
1.相关技术介绍
1.1Springboot框架
基于Spring Boot框架开发的宠物医院管理系统充分利用了其简化开发流程和快速搭建项目的优势[1]。Spring Boot通过自动配置和起步依赖,使得开发者能够迅速启动并运行应用程序,无需繁琐的设置过程。该框架支持微服务架构,便于系统模块化设计与扩展,这对于包含在线预约、病例管理及在线充值等功能的复杂系统尤为重要。Spring Boot还提供了强大的社区支持和丰富的插件生态,确保系统的稳定性和安全性。结合MyBatis作为持久层框架,Spring Boot实现了与MySQL数据库的高效集成,保证了数据处理的准确性和效率[2]。这不仅提升了开发速度,也增强了系统的可维护性和灵活性。
1.2JavaScript语言
JavaScript语言在基于Spring Boot的宠物医院管理系统中扮演了重要角色,主要用于前端开发,提升用户体验。作为一门动态脚本语言,JavaScript能够实现网页的动态交互功能,例如表单验证、数据实时更新和页面动态渲染等[3]。结合Vue.js框架,JavaScript进一步增强了系统的响应式设计能力,使用户界面更加直观和易用。通过AJAX技术,JavaScript实现了前后端的异步通信,避免了页面刷新带来的不便,提高了操作效率。JavaScript还支持跨平台兼容性,确保系统能够在不同浏览器和设备上稳定运行[4]。其灵活性和广泛的应用生态为系统的开发提供了强大的技术支持,使得前端功能更加丰富和高效。
1.3MySQL
在基于Spring Boot的宠物医院管理系统中,MySQL数据库作为核心的数据存储解决方案,提供了稳定和高效的数据管理能力[5]。MySQL以其卓越的事务处理能力和数据安全性,确保了系统中关键信息如病例记录在线充值及客户预约等数据的准确性和完整性。通过集成MyBatis框架,系统实现了与MySQL数据库的无缝对接,简化了数据访问层的设计,支持复杂的查询操作和高效的事务管理[6]。MySQL的高并发处理能力和扩展性为系统的长期运行提供了保障,使得宠物医院能够应对日益增长的数据量和服务需求。MySQL的开源特性降低了成本,其丰富的社区资源和工具也便于数据库的管理和维护[7]。这使得系统不仅功能强大,而且具有良好的经济性和可靠性。
2系统分析
2.1可行性分析
2.1.1技术可行性
基于Spring Boot的宠物医院管理系统在技术上是高度可行的。Spring Boot简化了开发流程,提供了强大的自动配置和微服务支持,使得快速构建稳定且功能丰富的应用程序成为可能。结合MyBatis框架与MySQL数据库,系统能够高效处理数据存储和检索需求,确保信息管理的安全性和准确性。前端采用Vue.js框架,不仅增强了用户体验,还实现了前后端分离,提高了系统的可维护性和扩展性[8]。Spring Boot的良好社区支持和丰富的插件生态为解决开发过程中遇到的问题提供了便利。整体架构设计灵活,易于集成第三方服务,如在线支付和短信通知等,进一步提升了系统的实用性和市场竞争力。这些技术选择共同保证了系统的高可用性、易扩展性和成本效益。
2.1.2经济可行性
Spring Boot作为一个开源框架,减少了软件许可费用,同时其简化开发流程和快速部署的特点降低了开发成本和时间投入。MyBatis与MySQL的结合不仅提供了高效的数据处理能力,还因为它们的开源性质进一步节省了开支。前端采用Vue.js等现代JavaScript框架,提高了开发效率并降低了维护成本。此外,系统通过优化预约流程、病例管理和药品库存控制等功能,显著提升了运营效率,减少了人力资源浪费,并改善了服务质量,增加了客户满意度和回头率。这种低成本高效益的解决方案有助于宠物医院降低运营成本,提高市场竞争力,支持企业的可持续发展。
2.1.3操作可行性
基于Spring Boot的宠物医院管理系统在操作上具有很高的可行性。系统设计注重用户体验,前端采用Vue.js框架,提供了直观易用的界面,使得宠物主人能够轻松完成在线预约、查看病例记录以及管理宠物信息等操作。对于医院工作人员而言,系统简化了日常管理工作,如病例管理、医生排班和预约管理控制等功能模块的设计都旨在提高工作效率,减少人为错误。系统的响应式设计确保了在多种设备上的良好表现,无论是桌面电脑、平板还是手机都能顺畅访问通过详细的用户指南和培训支持,新用户可以快速上手并熟练使用系统。这些特点共同确保了系统的易用性和高效性,为宠物医院的日常工作带来了极大的便利。
2.2系统功能需求
2.2.1功能需求分析
springboot宠物医院管理系统包含注册用户、医生用户、管理员三个角色划分,每个角色对应的主要功能如下:
注册用户主要功能
(1)用户注册:点击注册,进入注册页面,填写相关账号、密码、确认密码、昵称、邮箱、身份:注册用户、用户姓名、用户性别、用户电话等字段信息,点击下方注册按钮,提示注册成功后,系统将自动跳转回到登录页面。
(2)用户登录:首先点击“登录”按钮,输入账号、密码、验证码点击登录按钮,登录时前端会自动校验用户名与密码,用户输入正确则登录成功,输入错误会有提示信息。
(3)个人信息:显示患者个人信息,可以更换头像,编辑昵称、邮箱、电话等信息,点击提交,修改成功。
(4)修改密码:主要输入原密码、新密码,请确认密码后点击确认修改后提示修改成功跳转到登录页面,再次登录的话需要用新密码才能登录成功。
(5)网站公告:主要展示后台发布的公告信息。
(6)新闻资讯:主要展示后台发布的新闻资讯信息。
(7)医生信息:主要展示的是医生的信息记录。用户可选择对应时间段值班的医生进行预约挂号。
(8)在线充值:用户可在自己账号充钱。
(9)医生排班:用户可查看医生排班信息。
(10)个人中心:个人中心包含:宠物信息、挂号信息、就诊信息、住院信息、在线充值、充值记录、收藏、评论管理等功能。宠物信息:展示宠物信息统计。挂号信息:主要展示用户的预约挂号记录,并可查看预约的审核状态。就诊信息:主要展示用户宠物的就诊信息记录。住院信息:主要展示用户宠物的住院信息记录。
(14)在线充值:主要展示用户充值信息状态详情。
(15)充值记录:主要展示用户充值信息记录。
(13)收藏:主要展示患者的收藏信息记录。
(11)评论管理:主要展示患者评论信息的记录。
医生用户主要功能
(1)用户登录:医生用户需要管理员添加通过后才可以登录。首先点击“登录”按钮,输入用户名、密码、验证码登录系统,登录时前端会自动校验用户名与密码,用户输入正确则登录成功,输入错误会有提示信息。
(3)个人信息:显示医生个人信息,可以更换头像,编辑昵称、邮箱、电话等信息,点击提交,修改成功。
(4)医生信息管理:主要是医生信息列表和医生信息添加功能。医生信息列表主要是展示该医生所有医生信息,支持删除、修改、搜索操作。医生信息添加主要是添加该医生的医生信息数据。
(5)挂号信息管理:医生管理用户的预约信息,支持查看详情和审核预约操作。
(6)就诊信息管理:管理自己对应用户宠物就诊信息。支持删除、修改、搜索操作。
(7)住院信息:管理自己对应用户宠物住院信息。支持删除、修改、搜索操作。
(8)医生排班:查看自己的排班信息记录。
(9)收藏:主要展示医生的收藏信息记录。
(10)评论管理:主要展示医生评论信息的记录。
管理员主要功能
(1)后台首页:展示的是宠物信息统计、就诊信息统计等。
(2)系统用户:主要管理管理员、医生用户、注册用户,可编辑用户信息,可设置用户状态。
(3)医生信息管理:主要是医生信息列表和医生信息添加功能。医生信息列表展示所有医生信息,支持删除、修改、搜索操作。医生信息添加主要是添加所有的医生信息数据。
(4)科室信息管理:主要管理科室信息列表和科室信息添加功能。科室信息列表主要是管理所有科室信息信息,可增删改查。科室信息添加主要是添加新的科室信息数据。
(5)宠物品种管理:主要管理宠物品种列表和宠物品种添加功能。宠物品种列表主要是管理所有宠物品种信息,可增删改查。宠物品种添加主要是添加新的宠物品种数据。
(6)宠物信息管理:主要管理宠物信息列表和宠物信息添加功能。宠物信息列表主要是管理所有宠物信息信息,可增删改查。宠物信息添加主要是添加新的宠物信息数据。
(7)挂号信息管理:管理所有预约挂号信息。支持删除、修改、搜索操作。
(8)就诊信息管理:管理所有宠物就诊信息。支持删除、修改、搜索操作。
(9)住院信息管理:管理所有宠物住院信息。支持删除、修改、搜索操作。
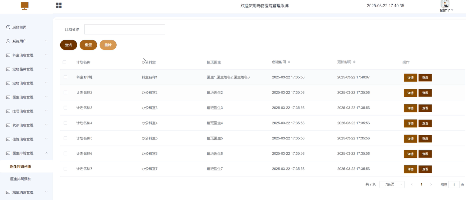
(10)医生排班管理:医生排班管理:主要管理医生排班列表和医生排班添加功能。医生排班列表主要是管理所有医生排班信息,可增删改查。医生排班添加主要是添加新的医生排班数据。
(11)在线充值管理:在线充值管理:主要管理在线充值列表和在线充值添加功能。在线充值列表主要是管理所有在线充值信息,可增删改查。在线充值添加主要是添加新的在线充值数据。
(12)充值记录管理:管理所有用户充值记录信息。支持删除、修改、搜索操作。
(13)消费记录管理:管理所有用户消费记录信息。支持删除、修改、搜索操作。
(14)系统管理:主要是轮播图管理:管理员可以管理平台首页的轮播图内容,提供宣传和推广信息,可增删改查。添加的轮播图可在前台首页展示。
(15)通知公告管理:管理员可发布公告信息,添加的公告信息可在前台首页展示,并可进行增删改查等操作。
(16)资源管理:包含新闻资讯信息、资讯分类等功能,新闻资讯信息:管理员可查看添加的新闻资讯信息,可进行增删改查等操作。资讯分类:可手动添加资讯分类信息。添加的信息可在前台展示。
2.2.2性能需求分析
在springboot宠物医院管理系统的毕业设计中,性能需求分析是也是非常重要的。它主要关注性能、安全性、易用性、可靠性、可维护性等,这些特性对于确保系统的稳定运行和用户满意度至关重要。
表3-1 非功能性需求分析
| 序号 | 非功能性需求 | 需求要求 |
| 1 | 性能 | 系统需快速响应,处理大数据量时无明显延迟,确保高效运行 |
| 2 | 安全性 | 严格数据加密,防止信息泄露,提供权限管理,确保数据访问安全。 |
| 3 | 易用性 | 界面简洁明了,操作流程直观易懂,降低用户学习成本 |
| 4 | 可靠性 | 系统稳定运行,故障率低,数据备份恢复机制完善,保障业务连续性。 |
| 5 | 可维护性 | 模块化设计,代码清晰可读,便于后期维护与功能升级 |
2.3系统流程分析
2.3.1用户登录操作流程
所有用户登录系统需要前端校验用户名、密码是否正确以及是否为空,具体流程图如图所示:
图3-6用户登录流程图
2.3.2用户修改密码操作流程
所有用户可以我的账户信息页面,点击修改修改密码进行修改登录密码操作,修改密码流程如图所示:
图3-7修改密码流程图
2.3.3添加医生信息流程
添加医生信息,输入医生名称、医生工号、医生照片、科室名称、在线挂号等信息,并校验输入是否正确,医生信息添加流程图,如图所示:

图3-8医生信息添加流程图
2.4数据流程分析
2.4.1注册用户用例图
springboot宠物医院管理系统中注册用户包含注册、登录、个人信息、修改密码、网站公告、新闻资讯、医生信息、医生排班、个人中心等功能。注册用户用例图如下所示:
图3-1 注册用户用例图
2.4.2医生用户用例图
springboot宠物医院管理系统中医生包含用户注册、登录、个人信息、医生信息管理、挂号信息管理、就诊信息管理、住院信息管理、医生排班管理、收藏、评论管理等功能。医生用户用例图如下所示:

图3-2 医生用户用例图
2.4.3管理员用例图
springboot宠物医院管理系统中管理员包含登录、系统用户、科室信息管理、医生信息管理、病历信息管理、预约挂号管理、排班信息管理、系统管理、公告通知管理、资源管理等功能。管理员用例图如下所示:
图3-3 管理员用例图
3系统设计
3.1系统开发软件的选择
表3-1 开发软件环境表
| 操作系统 | Windows10 |
| 开发工具 | Eclipse |
| 数据库 | MYSQL |
| 服务器 | Tomcat |
| 运行环境 | 谷歌浏览器 |
表3-2 开发硬件环境表
| CPU | Intel(R) Core(TM) i5-10500H CPU @ 2.50GHz 2.50 GHz |
| 内存 | 16G |
| 硬盘 | 1T |
3.2系统总体功能实现
springboot宠物医院管理系统主要涉及有包含注册、登录、个人信息、修改密码、网站公告、新闻资讯、医生信息、医生排班、个人中心等等功能;医生用户包含用户注册、登录、个人信息、医生信息管理、挂号信息管理、就诊信息管理、住院信息管理、医生排班管理、收藏、评论管理等功能;管理员包含登录、系统用户、科室信息管理、医生信息管理、病历信息管理、预约挂号管理、排班信息管理、系统管理、公告通知管理、资源管理等功能。每个角色对应的功能模块如图所示。
图4-1系统功能结构图
3.3系统数据库实现
3.3.1概念模型实现
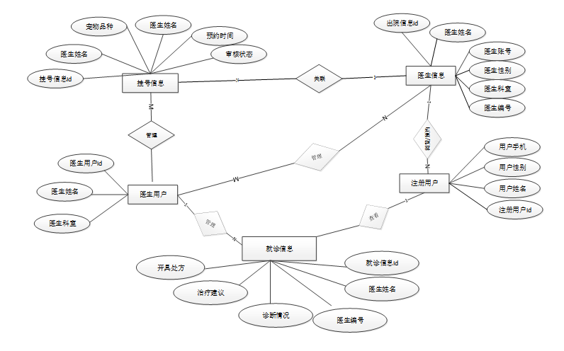
springboot宠物医院管理系统中注册用户、医生用户、医生信息、挂号信息、就诊信息等E-R实体关系图
图4-2总体ER图
3.3.2数据库结构实现
通过4.2.1小节springboot宠物医院管理系统中总E-R关系图上大概得出一共需要创建很多个数据表。在此主要罗列几个主要的数据库表结构设计。
介绍了一些根据各类别主要数据库表的设计结构以及基本功能建立数据库表:
表 4-1-doctor_information(医生信息)
| 编号 | 字段名 | 类型 | 长度 | 是否非空 | 是否主键 | 注释 |
| 1 | doctor_information_id | int | 是 | 是 | 医生信息ID | |
| 2 | doctor_user | int | 否 | 否 | 医生用户 | |
| 3 | doctors_name | varchar | 64 | 否 | 否 | 医生姓名 |
| 4 | doctors_job_number | varchar | 64 | 否 | 否 | 医生工号 |
| 5 | department_name | varchar | 64 | 否 | 否 | 科室名称 |
| 6 | photo_of_doctor | varchar | 255 | 否 | 否 | 医生照片 |
| 7 | doctor_profile | longtext | 4294967295 | 否 | 否 | 医生简介 |
| 8 | praise_len | int | 是 | 否 | 点赞数 | |
| 9 | collect_len | int | 是 | 否 | 收藏数 | |
| 10 | comment_len | int | 是 | 否 | 评论数 | |
| 11 | registration_information_limit_times | int | 是 | 否 | 在线挂号限制次数 | |
| 12 | create_time | datetime | 是 | 否 | 创建时间 | |
| 13 | update_time | timestamp | 是 | 否 | 更新时间 |
表 4-2-registration_information(挂号信息)
| 编号 | 字段名 | 类型 | 长度 | 是否非空 | 是否主键 | 注释 |
| 1 | registration_information_id | int | 是 | 是 | 挂号信息ID | |
| 2 | pet_nickname | varchar | 64 | 是 | 否 | 宠物昵称 |
| 3 | pet_breed | varchar | 64 | 是 | 否 | 宠物品种 |
| 4 | registered_user | int | 否 | 否 | 注册用户 | |
| 5 | user_name | varchar | 64 | 否 | 否 | 用户姓名 |
| 6 | users_mobile_phone | varchar | 64 | 否 | 否 | 用户手机 |
| 7 | doctor_user | int | 否 | 否 | 医生用户 | |
| 8 | doctors_name | varchar | 64 | 否 | 否 | 医生姓名 |
| 9 | doctors_job_number | varchar | 64 | 否 | 否 | 医生工号 |
| 10 | department_name | varchar | 64 | 否 | 否 | 科室名称 |
| 11 | business_number | varchar | 64 | 否 | 否 | 业务编号 |
| 12 | appointment_time | datetime | 否 | 否 | 预约时间 | |
| 13 | description_of_illness | text | 65535 | 否 | 否 | 病情描述 |
| 14 | examine_state | varchar | 16 | 是 | 否 | 审核状态 |
| 15 | examine_reply | varchar | 255 | 否 | 否 | 审核回复 |
| 16 | visit_information_limit_times | int | 是 | 否 | 添加诊断限制次数 | |
| 17 | create_time | datetime | 是 | 否 | 创建时间 | |
| 18 | update_time | timestamp | 是 | 否 | 更新时间 | |
| 19 | source_table | varchar | 255 | 否 | 否 | 来源表 |
| 20 | source_id | int | 否 | 否 | 来源ID | |
| 21 | source_user_id | int | 否 | 否 | 来源用户 |
表 4-3-visit_information(就诊信息)
| 编号 | 字段名 | 类型 | 长度 | 是否非空 | 是否主键 | 注释 |
| 1 | visit_information_id | int | 是 | 是 | 就诊信息ID | |
| 2 | pet_nickname | varchar | 64 | 否 | 否 | 宠物昵称 |
| 3 | pet_breed | varchar | 64 | 否 | 否 | 宠物品种 |
| 4 | registered_user | int | 否 | 否 | 注册用户 | |
| 5 | user_name | varchar | 64 | 否 | 否 | 用户姓名 |
| 6 | users_mobile_phone | varchar | 64 | 否 | 否 | 用户手机 |
| 7 | doctor_user | int | 否 | 否 | 医生用户 | |
| 8 | doctors_name | varchar | 64 | 否 | 否 | 医生姓名 |
| 9 | doctors_job_number | varchar | 64 | 否 | 否 | 医生工号 |
| 10 | department_name | varchar | 64 | 否 | 否 | 科室名称 |
| 11 | business_number | varchar | 64 | 否 | 否 | 业务编号 |
| 12 | diagnosis | text | 65535 | 否 | 否 | 诊断情况 |
| 13 | treatment_recommendations | text | 65535 | 否 | 否 | 治疗建议 |
| 14 | prescribing | text | 65535 | 否 | 否 | 开具处方 |
| 15 | registration_fee | double | 否 | 否 | 挂号费用 | |
| 16 | inspection_fee | double | 否 | 否 | 检查费用 | |
| 17 | prescription_costs | double | 否 | 否 | 处方费用 | |
| 18 | total_expenses | double | 否 | 否 | 费用合计 | |
| 19 | hospitalization_information_limit_times | int | 是 | 否 | 登记住院限制次数 | |
| 20 | consumption_record_limit_times | int | 是 | 否 | 支付费用限制次数 | |
| 21 | create_time | datetime | 是 | 否 | 创建时间 | |
| 22 | update_time | timestamp | 是 | 否 | 更新时间 | |
| 23 | source_table | varchar | 255 | 否 | 否 | 来源表 |
| 24 | source_id | int | 否 | 否 | 来源ID | |
| 25 | source_user_id | int | 否 | 否 | 来源用户 |
表 4-4-registered_user(注册用户)
| 编号 | 字段名 | 类型 | 长度 | 是否非空 | 是否主键 | 注释 |
| 1 | registered_user_id | int | 是 | 是 | 注册用户ID | |
| 2 | user_name | varchar | 64 | 否 | 否 | 用户姓名 |
| 3 | user_gender | varchar | 64 | 否 | 否 | 用户性别 |
| 4 | users_mobile_phone | varchar | 16 | 是 | 是 | 用户手机 |
| 5 | recharge_balance | double | 否 | 否 | 充值余额 | |
| 6 | examine_state | varchar | 16 | 是 | 否 | 审核状态 |
| 7 | user_id | int | 是 | 否 | 用户ID | |
| 8 | create_time | datetime | 是 | 否 | 创建时间 | |
| 9 | update_time | timestamp | 是 | 否 | 更新时间 |
表 4-5-doctor_user(医生用户)
| 编号 | 字段名 | 类型 | 长度 | 是否非空 | 是否主键 | 注释 |
| 1 | doctor_user_id | int | 是 | 是 | 医生用户ID | |
| 2 | doctors_name | varchar | 64 | 否 | 否 | 医生姓名 |
| 3 | doctors_job_number | varchar | 64 | 是 | 是 | 医生工号 |
| 4 | department_name | varchar | 64 | 否 | 否 | 科室名称 |
| 5 | doctors_phone | varchar | 16 | 否 | 否 | 医生手机 |
| 6 | examine_state | varchar | 16 | 是 | 否 | 审核状态 |
| 7 | user_id | int | 是 | 否 | 用户ID | |
| 8 | create_time | datetime | 是 | 否 | 创建时间 | |
| 9 | update_time | timestamp | 是 | 否 | 更新时间 |
表 4-6-collect(收藏)
| 编号 | 字段名 | 类型 | 长度 | 是否非空 | 是否主键 | 注释 |
| 1 | collect_id | int | 是 | 是 | 收藏ID | |
| 2 | user_id | int | 是 | 是 | 收藏人ID | |
| 3 | source_table | varchar | 255 | 否 | 否 | 来源表 |
| 4 | source_field | varchar | 255 | 否 | 否 | 来源字段 |
| 5 | source_id | int | 是 | 否 | 来源ID | |
| 6 | title | varchar | 255 | 否 | 否 | 标题 |
| 7 | img | varchar | 255 | 否 | 否 | 封面 |
| 8 | create_time | timestamp | 是 | 否 | 创建时间 | |
| 9 | update_time | timestamp | 是 | 否 | 更新时间 |
表 4-7-comment(评论)
| 编号 | 字段名 | 类型 | 长度 | 是否非空 | 是否主键 | 注释 |
| 1 | comment_id | int | 是 | 是 | 评论ID | |
| 2 | user_id | int | 是 | 是 | 评论人ID | |
| 3 | reply_to_id | int | 是 | 否 | 回复评论ID | |
| 4 | content | longtext | 4294967295 | 否 | 否 | 内容 |
| 5 | nickname | varchar | 255 | 否 | 否 | 昵称 |
| 6 | avatar | varchar | 255 | 否 | 否 | 头像地址 |
| 7 | create_time | timestamp | 是 | 否 | 创建时间 | |
| 8 | update_time | timestamp | 是 | 否 | 更新时间 | |
| 9 | source_table | varchar | 255 | 否 | 否 | 来源表 |
| 10 | source_field | varchar | 255 | 否 | 否 | 来源字段 |
| 11 | source_id | int | 是 | 否 | 来源ID |
表 4-8-consumption_record(消费记录)
| 编号 | 字段名 | 类型 | 长度 | 是否非空 | 是否主键 | 注释 |
| 1 | consumption_record_id | int | 是 | 是 | 消费记录ID | |
| 2 | registered_user | int | 否 | 否 | 注册用户 | |
| 3 | user_name | varchar | 64 | 否 | 否 | 用户姓名 |
| 4 | users_mobile_phone | varchar | 64 | 否 | 否 | 用户手机 |
| 5 | business_number | varchar | 64 | 否 | 否 | 业务编号 |
| 6 | total_expenses | double | 否 | 否 | 费用合计 | |
| 7 | create_time | datetime | 是 | 否 | 创建时间 | |
| 8 | update_time | timestamp | 是 | 否 | 更新时间 | |
| 9 | source_table | varchar | 255 | 否 | 否 | 来源表 |
| 10 | source_id | int | 否 | 否 | 来源ID | |
| 11 | source_user_id | int | 否 | 否 | 来源用户 |
表 4-9-department_information(科室信息)
| 编号 | 字段名 | 类型 | 长度 | 是否非空 | 是否主键 | 注释 |
| 1 | department_information_id | int | 是 | 是 | 科室信息ID | |
| 2 | department_name | varchar | 64 | 否 | 否 | 科室名称 |
| 3 | create_time | datetime | 是 | 否 | 创建时间 | |
| 4 | update_time | timestamp | 是 | 否 | 更新时间 |
表 4-10-doctor_scheduling(医生排班)
| 编号 | 字段名 | 类型 | 长度 | 是否非空 | 是否主键 | 注释 |
| 1 | doctor_scheduling_id | int | 是 | 是 | 医生排班ID | |
| 2 | plan_name | varchar | 64 | 否 | 否 | 计划名称 |
| 3 | office_department | varchar | 64 | 否 | 否 | 办公科室 |
| 4 | doctor_on_duty | varchar | 64 | 否 | 否 | 值班医生 |
| 5 | scheduling_number | int | 是 | 否 | 单日最多排次数 | |
| 6 | scheduling_period | enum | 1 | 是 | 否 | 周期 |
| 7 | scheduling_date_options | text | 65535 | 否 | 否 | 时间设置 |
| 8 | timetable | text | 65535 | 否 | 否 | 排期表 |
| 9 | create_time | datetime | 是 | 否 | 创建时间 | |
| 10 | update_time | timestamp | 是 | 否 | 更新时间 |
表 4-11-hospitalization_information(住院信息)
| 编号 | 字段名 | 类型 | 长度 | 是否非空 | 是否主键 | 注释 |
| 1 | hospitalization_information_id | int | 是 | 是 | 住院信息ID | |
| 2 | pet_nickname | varchar | 64 | 否 | 否 | 宠物昵称 |
| 3 | pet_breed | varchar | 64 | 否 | 否 | 宠物品种 |
| 4 | registered_user | int | 否 | 否 | 注册用户 | |
| 5 | user_name | varchar | 64 | 否 | 否 | 用户姓名 |
| 6 | users_mobile_phone | varchar | 64 | 否 | 否 | 用户手机 |
| 7 | doctor_user | int | 否 | 否 | 医生用户 | |
| 8 | doctors_name | varchar | 64 | 否 | 否 | 医生姓名 |
| 9 | doctors_job_number | varchar | 64 | 否 | 否 | 医生工号 |
| 10 | department_name | varchar | 64 | 否 | 否 | 科室名称 |
| 11 | business_number | varchar | 64 | 否 | 否 | 业务编号 |
| 12 | inpatient_registration | date | 否 | 否 | 住院登记 | |
| 13 | hospitalization_time | varchar | 64 | 否 | 否 | 住院时间 |
| 14 | treatment_plan | text | 65535 | 否 | 否 | 治疗方案 |
| 15 | create_time | datetime | 是 | 否 | 创建时间 | |
| 16 | update_time | timestamp | 是 | 否 | 更新时间 | |
| 17 | source_table | varchar | 255 | 否 | 否 | 来源表 |
| 18 | source_id | int | 否 | 否 | 来源ID | |
| 19 | source_user_id | int | 否 | 否 | 来源用户 |
表 4-12-notice(公告)
| 编号 | 字段名 | 类型 | 长度 | 是否非空 | 是否主键 | 注释 |
| 1 | notice_id | mediumint | 是 | 是 | 公告ID | |
| 2 | title | varchar | 125 | 是 | 否 | 标题 |
| 3 | content | longtext | 4294967295 | 否 | 否 | 正文 |
| 4 | create_time | timestamp | 是 | 否 | 创建时间 | |
| 5 | update_time | timestamp | 是 | 否 | 更新时间 |
表 4-13-online_recharge(在线充值)
| 编号 | 字段名 | 类型 | 长度 | 是否非空 | 是否主键 | 注释 |
| 1 | online_recharge_id | int | 是 | 是 | 在线充值ID | |
| 2 | registered_user | int | 否 | 否 | 注册用户 | |
| 3 | user_name | varchar | 64 | 否 | 否 | 用户姓名 |
| 4 | users_mobile_phone | varchar | 64 | 否 | 否 | 用户手机 |
| 5 | recharge_order | varchar | 64 | 否 | 否 | 充值订单 |
| 6 | recharge_amount | double | 否 | 否 | 充值金额 | |
| 7 | submission_time | datetime | 否 | 否 | 提交时间 | |
| 8 | examine_state | varchar | 16 | 是 | 否 | 审核状态 |
| 9 | examine_reply | varchar | 255 | 否 | 否 | 审核回复 |
| 10 | pay_state | varchar | 16 | 是 | 否 | 支付状态 |
| 11 | pay_type | varchar | 16 | 否 | 否 | 支付类型: 微信、支付宝、网银 |
| 12 | recharge_record_limit_times | int | 是 | 否 | 确认充值限制次数 | |
| 13 | create_time | datetime | 是 | 否 | 创建时间 | |
| 14 | update_time | timestamp | 是 | 否 | 更新时间 |
表 4-14-pet_breed(宠物品种)
| 编号 | 字段名 | 类型 | 长度 | 是否非空 | 是否主键 | 注释 |
| 1 | pet_breed_id | int | 是 | 是 | 宠物品种ID | |
| 2 | name_of_variety | varchar | 64 | 否 | 否 | 品种名称 |
| 3 | create_time | datetime | 是 | 否 | 创建时间 | |
| 4 | update_time | timestamp | 是 | 否 | 更新时间 |
表 4-15-pet_information(宠物信息)
| 编号 | 字段名 | 类型 | 长度 | 是否非空 | 是否主键 | 注释 |
| 1 | pet_information_id | int | 是 | 是 | 宠物信息ID | |
| 2 | registered_user | int | 否 | 否 | 注册用户 | |
| 3 | pet_nickname | varchar | 64 | 否 | 否 | 宠物昵称 |
| 4 | pet_breed | varchar | 64 | 否 | 否 | 宠物品种 |
| 5 | pet_photo | varchar | 255 | 否 | 否 | 宠物照片 |
| 6 | pet_gender | varchar | 64 | 否 | 否 | 宠物性别 |
| 7 | pet_age | varchar | 64 | 否 | 否 | 宠物年龄 |
| 8 | health_records | longtext | 4294967295 | 否 | 否 | 健康记录 |
| 9 | create_time | datetime | 是 | 否 | 创建时间 | |
| 10 | update_time | timestamp | 是 | 否 | 更新时间 |
表 4-16-praise(点赞)
| 编号 | 字段名 | 类型 | 长度 | 是否非空 | 是否主键 | 注释 |
| 1 | praise_id | int | 是 | 是 | 点赞ID | |
| 2 | user_id | int | 是 | 是 | 点赞人 | |
| 3 | create_time | timestamp | 是 | 否 | 创建时间 | |
| 4 | update_time | timestamp | 是 | 否 | 更新时间 | |
| 5 | source_table | varchar | 255 | 否 | 否 | 来源表 |
| 6 | source_field | varchar | 255 | 否 | 否 | 来源字段 |
| 7 | source_id | int | 是 | 否 | 来源ID | |
| 8 | status | tinyint | 是 | 否 | 点赞状态:1为点赞,0已取消 |
表 4-17-recharge_record(充值记录)
| 编号 | 字段名 | 类型 | 长度 | 是否非空 | 是否主键 | 注释 |
| 1 | recharge_record_id | int | 是 | 是 | 充值记录ID | |
| 2 | registered_user | int | 否 | 否 | 注册用户 | |
| 3 | user_name | varchar | 64 | 否 | 否 | 用户姓名 |
| 4 | users_mobile_phone | varchar | 64 | 否 | 否 | 用户手机 |
| 5 | recharge_order | varchar | 64 | 否 | 否 | 充值订单 |
| 6 | recharge_amount | double | 否 | 否 | 充值金额 | |
| 7 | recharge_remarks | text | 65535 | 否 | 否 | 充值备注 |
| 8 | create_time | datetime | 是 | 否 | 创建时间 | |
| 9 | update_time | timestamp | 是 | 否 | 更新时间 | |
| 10 | source_table | varchar | 255 | 否 | 否 | 来源表 |
| 11 | source_id | int | 否 | 否 | 来源ID | |
| 12 | source_user_id | int | 否 | 否 | 来源用户 |
表 4-18-slides(轮播图)
| 编号 | 字段名 | 类型 | 长度 | 是否非空 | 是否主键 | 注释 |
| 1 | slides_id | int | 是 | 是 | 轮播图ID | |
| 2 | title | varchar | 64 | 否 | 否 | 标题 |
| 3 | content | varchar | 255 | 否 | 否 | 内容 |
| 4 | url | varchar | 255 | 否 | 否 | 链接 |
| 5 | img | varchar | 255 | 否 | 否 | 轮播图 |
| 6 | hits | int | 是 | 否 | 点击量 | |
| 7 | create_time | timestamp | 是 | 否 | 创建时间 | |
| 8 | update_time | timestamp | 是 | 否 | 更新时间 |
表 4-19-upload(文件上传)
| 编号 | 字段名 | 类型 | 长度 | 是否非空 | 是否主键 | 注释 |
| 1 | upload_id | int | 是 | 是 | 上传ID | |
| 2 | name | varchar | 64 | 否 | 否 | 文件名 |
| 3 | path | varchar | 255 | 否 | 否 | 访问路径 |
| 4 | file | varchar | 255 | 否 | 否 | 文件路径 |
| 5 | display | varchar | 255 | 否 | 否 | 显示顺序 |
| 6 | father_id | int | 否 | 否 | 父级ID | |
| 7 | dir | varchar | 255 | 否 | 否 | 文件夹 |
| 8 | type | varchar | 32 | 否 | 否 | 文件类型 |
表 4-20-user(用户账户)
| 编号 | 字段名 | 类型 | 长度 | 是否非空 | 是否主键 | 注释 |
| 1 | user_id | int | 是 | 是 | 用户ID | |
| 2 | state | smallint | 是 | 否 | 账户状态:(1可用|2异常|3已冻结|4已注销) | |
| 3 | user_group | varchar | 32 | 否 | 否 | 所在用户组 |
| 4 | login_time | timestamp | 是 | 否 | 上次登录时间 | |
| 5 | phone | varchar | 11 | 否 | 否 | 手机号码 |
| 6 | phone_state | smallint | 是 | 否 | 手机认证:(0未认证|1审核中|2已认证) | |
| 7 | username | varchar | 16 | 是 | 否 | 用户名 |
| 8 | nickname | varchar | 16 | 否 | 否 | 昵称 |
| 9 | password | varchar | 64 | 是 | 否 | 密码 |
| 10 | | varchar | 64 | 否 | 否 | 邮箱 |
| 11 | email_state | smallint | 是 | 否 | 邮箱认证:(0未认证|1审核中|2已认证) | |
| 12 | avatar | varchar | 255 | 否 | 否 | 头像地址 |
| 13 | open_id | varchar | 255 | 否 | 否 | 针对获取用户信息字段 |
| 14 | create_time | timestamp | 是 | 否 | 创建时间 |
4.系统实现
4.1患者用户主要功能实现
4.1.1用户注册
用户注册:点击注册,进入注册页面,填写相关账号、密码、确认密码、昵称、邮箱、身份:注册用户、用户姓名、用户性别、用户电话等字段信息,点击下方注册按钮,提示注册成功后,系统将自动跳转回到登录页面。注册界面如下图所示。
图5-1 注册界面
关键代码:
4.1.2用户登录
用户登录:首先点击“登录”按钮,输入账号、密码、验证码点击登录按钮,登录时前端会自动校验用户名与密码,用户输入正确则登录成功,输入错误会有提示信息。登录界面如下图所示。
图5-2 登录界面
关键代码:
4.1.3新闻资讯
新闻资讯:主要展示后台发布的新闻资讯信息。新闻资讯界面如下图所示。
图5-3 新闻资讯详情界面
4.1.4医生信息
医生信息:主要展示的是医生的信息记录。用户可选择与选择对应时间段值班的医生进行预约。医生信息界面如下图所示。
图5-4 医生信息界面
关键代码:
4.1.5挂号信息
挂号信息:主要展示用户的预约挂号记录,并可查看预约的审核状态。挂号信息界面如下图所示。
图5-5挂号信息界面
4.1.6个人信息
个人信息:显示患者个人信息,可以更换头像,编辑昵称、邮箱、电话等信息,点击提交,修改成功。个人信息编辑界面如下图所示。
图5-6 个人信息编辑界面
关键代码:
4.2医生用户主要功能实现
4.2.1医生信息管理
医生信息管理:主要是医生信息列表和医生信息添加功能。医生信息列表主要是展示该医生所有医生信息,支持删除、修改、搜索操作。医生信息添加主要是添加该医生的医生信息数据。医生信息添加界面如下图所示。
图5-7医生信息添加界面
4.2.2挂号信息
挂号信息:医生管理用户的预约信息,支持查看详情和审核预约操作。挂号信息界面如下图所示。
图5-8预约挂号管理界面
关键代码:
4.2.3 就诊信息
就诊信息:管理自己对应用户宠物就诊信息。支持删除、修改、搜索操作。就诊信息管理界面如下图所示。
图5-9就诊信息界面
4.3管理员模块主要功能实现
4.3.1科室信息管理
科室信息管理:主要管理科室信息列表和科室信息添加功能。科室信息列表主要是管理所有科室信息信息,可增删改查。科室信息添加主要是添加新的科室信息数据。
科室信息管理如下图所示。
图5-10科室信息管理界面
关键代码:
4.3.2宠物品种管理
宠物品种管理:主要管理宠物品种列表和宠物品种添加功能。宠物品种列表主要是管理所有宠物品种信息,可增删改查。宠物品种添加主要是添加新的宠物品种数据。宠物品种管理如下图所示。
图5-11 宠物品种管理界面
关键代码:
4.3.3宠物信息管理
宠物信息管理:主要管理宠物信息列表和宠物信息添加功能。宠物信息列表主要是管理所有宠物信息信息,可增删改查。宠物信息添加主要是添加新的宠物信息数据。宠物信息管理界面如下图所示。
图5-12 宠物信息管理界面
5.3.4医生排班管理
医生排班管理:医生排班管理:主要管理医生排班列表和医生排班添加功能。医生排班列表主要是管理所有医生排班信息,可增删改查。医生排班添加主要是添加新的医生排班数据。医生排班管理界面如下图所示。
图5-13医生排班管理界面图
5.操系统测试
5.1测试目的
软件测试的目的是为了尽可能的发现系统功能中所存在的缺陷。系统测试是软件生命周期中必不可少的环节之一,它旨在验证整个软件系统是否满足需求规格说明书定义的要求。
5.2测试用例
用户登录功能测试:
表6-1 用户登录功能测试表
| 用例名称 | 医生用户登录系统 |
| 目的 | 测试用户通过正确的用户名和密码可否登录功能 |
| 前提 | 未登录的情况下 |
| 测试流程 | 1) 进入登录页面 2) 输入正确的用户名和密码 |
| 预期结果 | 用户名和密码正确的时候,跳转到登录成功界面,反之则显示错误信息,提示重新输入 |
| 实际结果 | 实际结果与预期结果一致 |
查看医生信息功能测试:
表6-2 查看医生信息功能测试表
| 用例名称 | 查看医生信息 |
| 目的 | 测试查看医生信息 |
| 前提 | 用户登录 |
| 测试流程 | 点击医生信息按钮 |
| 预期结果 | 可以查看所有医生信息 |
| 实际结果 | 实际结果与预期结果一致 |
管理员添加医生信息测试:
表6-3 管理员添加医生测试表
| 用例名称 | 医生用户添加医生测试用例 |
| 目的 | 测试医生用户添加医生功能 |
| 前提 | 医生用户正常登录情况下 |
| 测试流程 | 1)点击医生信息管理,点击医生信息添加,点击添加按钮,输入相关医生信息 2)点击进行提交。 |
| 预期结果 | 提交以后,该医生信息显示在对应列表中 |
| 实际结果 | 实际结果与预期结果一致 |
医生信息搜索功能测试:
表6-4医生信息搜索功能测试表
| 用例名称 | 医生信息搜索测试 |
| 目的 | 测试医生信息搜索功能 |
| 前提 | 无 |
| 测试流程 | 1)在搜索框输入医生名称搜索关键字。 2)点击搜索按钮。 |
| 预期结果 | 页面显示包含有搜索关键字的医生信息 |
| 实际结果 | 实际结果与预期结果一致 |
医生信息删除功能测试:
表6-5医生信息删除功能测试表
| 用例名称 | 医生信息删除测试 |
| 目的 | 测试医生信息删除功能 |
| 前提 | 管理员登录—》医生信息管理—》医生信息列表 |
| 测试流程 | 1)选择一个医生信息。 2)点击删除按钮。 |
| 预期结果 | 提示删除成功,医生信息列表不在展示该医生信息 |
| 实际结果 | 实际结果与预期结果一致 |
密码修改功能测试:
表6-6密码修改功能测试表
| 用例名称 | 密码修改测试用例 |
| 目的 | 测试患者用户密码修改功能 |
| 前提 | 患者用户正常登录情况下 |
| 测试流程 | 1)患者用户密码修改并完成填写。 2)点击进行提交。 |
| 预期结果 | 使用新的密码可以登录 |
| 实际结果 | 实际结果与预期结果一致 |
5.3测试结果
在本次主要测试医生用户登录、修改密码、添加、删除、修改、查看医生信息操作验证所有操作都能够正常运行,因此能够保证本次设计的,已实现的功能能够正常运行并且相关数据库的信息也同样保存正确。
结 论
基于Spring Boot的宠物医院管理系统通过集成现代化信息技术,实现了宠物医院管理的数字化转型,显著提升了运营效率和服务质量。系统利用Spring Boot框架快速搭建了一个稳定高效的微服务架构,结合MyBatis与MySQL数据库确保了数据处理的安全性和高效性。前端采用Vue.js框架提供了用户友好的界面,增强了用户体验。系统支持在线预约、病例管理、药品库存控制等核心功能,极大地方便了宠物主人和医院工作人员的信息交互和管理操作。测试结果表明,该系统不仅提高了工作效率,降低了运营成本,还增强了客户满意度。总体而言,本系统为宠物医院提供了一个经济、可行且易于操作的解决方案,具有良好的应用前景和推广价值,有助于推动宠物医疗行业的进一步发展。
致 谢
在本毕业论文即将完成之际,我要衷心感谢我的导师,在整个研究和开发过程中给予的宝贵指导和支持。感谢您耐心解答我的疑问,并不断鼓励我追求卓越。我也要感谢所有授课教师和实验室伙伴们,是你们的帮助和建议让我能够顺利完成这项工作。特别感谢家人和朋友一直以来的理解与支持,你们的鼓励是我前进的动力。感谢那些分享知识和技术资源的开源社区,没有这些宝贵的资源,这个项目将无法实现。最后,希望通过这篇论文,能为宠物医院信息管理系统的研究贡献一份力量,并期待未来有更多创新和发展。再次感谢所有支持和帮助过我的人。
参考文献
[1]胡小勇. 基于SpringBoot的医院门诊管理信息系统的设计与实现[D]. 华中科技大学, 2021. DOI:10.27157/d.cnki.ghzku.2021.001118.
[2]王曼维,杨荻,李岩,等. 基于SpringBoot框架的智慧医疗问诊系统设计与实现 [J]. 中国医学装备, 2022, 19 (03): 133-136.
[3]黄赛英. 基于Springboot的医院档案管理系统设计 [J]. 集成电路应用, 2023, 40 (11): 384-385. DOI:10.19339/j.issn.1674-2583.2023.11.176.
[4]黄娟. 基于SpringBoot和Vue.js的医院数据提取管理平台的设计与实现 [J]. 信息与电脑(理论版), 2023, 35 (22): 91-93.
[5]吴昊,张丹. 基于SpringBoot框架的大学生网上兼职系统设计与实现 [J]. 电脑知识与技术, 2023, 19 (35): 68-72. DOI:10.14004/j.cnki.ckt.2023.1860.
[6]武际斌,段良华,金永亮. 基于Vue+SpringBoot的课程思政素材库的设计与实现[C]// 百色学院马克思主义学院. 2023年思想政治教育论坛论文集. 山东信息职业技术学院;, 2023: 30-32. DOI:10.26914/c.cnkihy.2023.087218.
[7]郭甲天,陈婷,向阳. 一种基于SpringBoot框架校园宿舍管理系统的设计与实现 [J]. 电脑知识与技术, 2024, 20 (07): 37-40. DOI:10.14004/j.cnki.ckt.2024.0444.
[8]杨晟. 基于SpringBoot的火车票售票管理系统设计 [J]. 无线互联科技, 2024, 21 (05): 61-63.
[9]Liu Y . Design and Implementation of a Student Attendance Management System based on Springboot and Vue Technology [J]. Frontiers in Computing and Intelligent Systems, 2024, 8 (1): 91-97.
[10]杜胜雪,王金岩,陈书君,等. 基于SpringBoot在线教育网站设计 [J]. 电脑知识与技术, 2024, 20 (15): 35-37. DOI:10.14004/j.cnki.ckt.2024.0752.
[11]张新海,朱祎. 基于MVVM模式SpringBoot框架的高校信息化项目管理系统 [J]. 信息技术与信息化, 2024, (05): 54-58.
[12]周玉光,赵海涛,樊继慧,等. 基于SpringBoot的消防站健身房系统建设 [J]. 电脑知识与技术, 2024, 20 (17): 75-77. DOI:10.14004/j.cnki.ckt.2024.0927.
[13]周晓睿,杨磊,宋欣,等. 基于Vue+Springboot的中草药病害识别管理系统研究 [J]. 天津农学院学报, 2024, 31 (03): 78-84. DOI:10.19640/j.cnki.jtau.2024.03.014.
[14]Zhu Y . Contract Management System Based on SpringBoot and Vue [J]. Advances in Computer, Signals and Systems, 2024, 8 (5):
[15]曹浩,黎杰,谢彬. 基于SpringBoot+Vue的桂林龙胜各族自治县的旅游信息系统设计 [J]. 现代信息科技, 2024, 8 (16): 102-106. DOI:10.19850/j.cnki.2096-4706.2024.16.022.
[16]Shao W ,Liu K . Design and Implementation of Online Ordering System Based on SpringBoot [J]. Journal of Big Data and Computing, 2024, 2 (3):
[17]余波. 基于SpringBoot的高职院校竞赛管理系统研究 [J]. 九江学院学报(自然科学版), 2024, 39 (04): 70-74+113. DOI:10.19717/j.cnki.jjun.2024.04.017.
[18]姚佰允,张豪,杜瑞庆. 基于SpringBoot与Vue的学院人员管理系统设计与实现 [J]. 无线互联科技, 2025, 22 (02): 78-83.
[19]黄鹏,晋文聪,李明桂. 基于SpringBoot和Vue的医疗器械管理系统的设计与实现 [J]. 信息与电脑, 2025, 37 (02): 155-157.
[20]韦珍娜,陈宇佳. 基于Springboot的服装租赁系统设计 [J]. 电脑编程技巧与维护, 2025, (01): 35-38. DOI:10.16184/j.cnki.comprg.2025.01.005.
请关注点赞+私信博主,免费领取项目源码
4115

被折叠的 条评论
为什么被折叠?



