基于java的小说阅读网系统设计与实现
摘 要
本文阐述了基于SSM(Spring、SpringMVC、MyBatis)框架的Java小说阅读网系统的系统设计与实现过程。该系统以满足用户在线阅读需求为核心,提供了用户注册登录、小说分类浏览、搜索、阅读历史记录管理以及有声阅读等功能。通过需求分析,确定了系统的功能和特性;进而详细设计了系统架构,包括前后端界面和数据库结构,并规划了数据交互流程。文章重点描述了用户管理、小说管理和阅读历史等核心模块的设计和实现细节。此系统的开发不仅提升了用户阅读体验,还通过提供便捷、舒适的在线阅读环境,促进了小说文化的传播和推广。
通过对系统的设计与实现,提高了小说阅读网系统的用户体验和功能性。该网站的研发将为用户提供一个便捷、舒适的在线阅读平台,促进小说阅读的普及和推广
关键词:SSM、Java、小说阅读网系统。
Design and Implementation of Novel Reading Network System Based on Java
Abstract
This article elaborates on the system design and implementation process of a Java novel reading website based on the SSM (Spring, SpringMVC, MyBatis) framework. The system is centered around meeting the online reading needs of users, providing functions such as user registration and login, novel classification browsing, search, reading history management, and audio reading. Through requirement analysis, the functions and characteristics of the system were determined; Furthermore, the system architecture was designed in detail, including front-end and back-end interfaces and database structure, and the data interaction process was planned. The article focuses on the design and implementation details of core modules such as user management, novel management, and reading history. The development of this system not only enhances the user reading experience, but also promotes the dissemination and promotion of novel culture by providing a convenient and comfortable online reading environment.
By designing and implementing the system, the user experience and functionality of the novel reading website have been improved. The development of this website will provide users with a convenient and comfortable online reading platform, promoting the popularization and promotion of novel reading.
Keywords:SSM, Java, Novel Reading Network System.
目 录
在当今数字化和信息化的时代,随着互联网的迅猛发展,传统的小说阅读方式正在被在线阅读所替代。基于Java的小说阅读网系统设计与实现,正是为了满足广大读者日益增长的在线阅读需求,提供一个便捷、高效且功能丰富的阅读平台。这样的系统不仅能为读者提供丰富的阅读资源,还能根据读者的阅读习惯和兴趣进行智能推荐,增强阅读体验。
同时,对于内容创作者和出版商而言,一个功能强大的小说网站系统能够更好地展示和推广他们的作品,扩大影响力,增加曝光率。此外,该系统还能通过数据分析和用户反馈,帮助作者和出版商更好地了解读者的需求和喜好,为创作和出版提供有价值的参考。
因此,基于Java的小说阅读网系统设计与实现具有重要的研究价值和实践意义,它不仅有助于推动在线阅读行业的发展,还能为读者、作者和出版商带来实实在在的利益。
SSM(Spring、SpringMVC、MyBatis)基于Java的小说阅读网系统设计与实现目前已经取得了显著的进展。该系统以用户为中心,注重用户体验和功能性。通过Spring框架的依赖注入和面向切面编程,实现了业务逻辑与数据访问的解耦,提高了系统的可维护性和可扩展性。SpringMVC则负责处理用户请求,通过模型-视图-控制器的设计模式,使得业务逻辑与视图展示分离,提高了系统的可重用性和灵活性。MyBatis作为持久层框架,简化了数据库操作,提高了开发效率。
在开发过程中,我们遵循了敏捷开发的方法论,通过迭代的方式不断完善系统功能。目前,系统已经实现了用户注册、登录、小说浏览、评论、收藏等基本功能,并且具有良好的并发性能和稳定性。同时,我们也注重代码的可读性和可维护性,通过编写清晰的注释和文档,方便后续的开发和维护工作。
未来,我们将继续优化系统性能,增加更多的用户交互功能和个性化推荐算法,提升用户体验和满意度。同时,我们也将关注行业动态和技术发展趋势,不断更新和升级系统架构和技术栈,保持系统的竞争力和创新性。
开发和实施基于小说阅读网系统,需要完成以下任务:
(1)首先是确定选题,确定好所要做的系统,并对系统的背景及现在面临的一些问题等进行系统的初步确认。
(2)在系统ACK完成之后,我们将根据系统开发的要求,选择Java技术来构建基于小说阅读网系统微信,并对其中的数据库进行搭建和开发,以确保该系统能够有效地实现其功能。此外,我们还将对所选择的技术进行详细的技术分析,以确保系统的可行性和安全性。
(3)在小说阅读网系统中,首先要确定系统的技术,然后进行在线确认,以确定系统的用户角色,并根据这些角色划分出相应的功能模块。系统的设计主要将用户分为管理员和注册用户,每个角色都有其独特的特点,而且每个功能模块都有其特定的功能,但是系统的数据库都是交互式的,管理员可以快速收集用户的详细信息,并能够在第一时间响应客户的需求。
(4)经过精心设计的系统功能模块已经ACK完毕,接下来就是程序和界面的开发。为了检验程序的完整性,我们会采取多种测试方法,让不同的用户编写和提交相关内容,并定期检查程序中的缺陷,一旦发现问题,立即采取在线解决措施,直至系统运行稳定,才可以将其上传至正式使
Java是美国sun公司所推出的一款程序设计语言,其能够在多个平台内应用,具有良好兼容性,进而其凭借自身优势在数据中心、个人PC与科技超级计算机等平台内广泛应用,具有目前最为庞大的开发者专业社群[3]。
JDK为美国sun公司为java开发员所推出的一款全新产品,要是没有JDK的情况下,所安装的java程序也就无法运行[4]。
-
- Vue主要功能
Vue(读音/vjuː/,相似于view)是一种具有高度灵活性的JavaScript架构,能够从基础到顶级,从低到高地实现多种功能,从而创造出一个完整的、高效的用户体验。Vue的核心库专注于视觉表示,它的操作简单,并且可以轻松地将其与其他第三方库和已存在的项目进行集成。此外,Vue可以通过搭配先进的工具和多样的支撑性库,来实现对复杂的网站(SPA)的高效管理。
Vue.Vue作为一种逐步改善的用户体验的框架,具备了独特的优势:首先,它的基础结构更加简单,而且可以轻松地被更多的人使用,而Vue的核心库则更加专注于视觉层,可以轻松地被更多的人使用,也可以被更多的库和现成的项目所使用。Vue 具备强大的功能,可以利用其内置的多个文档组件以及其强大的生态系统,来实现更加精简、高效的单页应用。
Vue.js 旨在通过最少的 API ,实现对数据的有效绑定,并将其转换为多种形式的视图组件。
Vue.js 虽然不是一个完美的框架,但它可以帮助我们更好地理解和实现复杂的页面应用。它的视图层特性使得它更容易学习,并且可以与其他库或已有项目进行整合,从而提高效率[5]。
SSM(Spring+SpringMVC+MyBatis)框架集由Spring、MyBatis两个开源框架整合而成(SpringMVC是Spring中的部分内容)。常作为数据源较简单的web项目的框架。
1.8.1 Spring
Spring就像是整个项目中装配bean的大工厂,在配置文件中可以指定使用特定的参数去调用实体类的构造方法来实例化对象。也可以称之为项目中的粘合剂。
Spring的核心思想是IoC(控制反转),即不再需要程序员去显式地`new`一个对象,而是让Spring框架帮你来完成这一切。
1.8.2 SpringMVC
SpringMVC在项目中拦截用户请求,它的核心Servlet即DispatcherServlet承担中介或是前台这样的职责,将用户请求通过HandlerMapping去匹配Controller,Controller就是具体对应请求所执行的操作。SpringMVC相当于SSH框架中struts。
1.8.3 mybatis
mybatis是对jdbc的封装,它让数据库底层操作变的透明。mybatis的操作都是围绕一个sqlSessionFactory实例展开的。mybatis通过配置文件关联到各实体类的Mapper文件,Mapper文件中配置了每个类对数据库所需进行的sql语句映射。在每次与数据库交互时,通过sqlSessionFactory拿到一个sqlSession,再执行sql命令。
页面发送请求给控制器,控制器调用业务层处理逻辑,逻辑层向持久层发送请求,持久层与数据库交互,后将结果返回给业务层,业务层将处理逻辑发送给控制器,控制器再调用视图展现数据。
MySQL经过多次的更新,功能层面已经非常的丰富和完善了,从MySQL4版本到5版本进行了比较大的更新,在商业的实际使用中取得了很好的实际应用效果。最新版本的MySQL支持对信息的压缩,同时还能进行加密能更好的满足对信息安全性的需求。同时经过系统的多次更新,数据库自身的镜像功能也得到了很大的增强,运行的流畅度和易用性方面有了不小的进步,驱动的使用和创建也更加的高效快捷。最大的变动还是进行了空间信息的显示优化,能更加方便的在应用地图上进行坐标的标注和运算。强大的备份功能也保证了用户使用的过程会更加安心,同时支持的Office特性还支持用户的自行安装和使用。在信息的显示形式上也进行了不小的更新,增加了两个非常使用的显示区,一个是信息区,对表格和文字进行了分类处理,界面的显示更加清爽和具体。第二是仪表的信息控件,能在仪表信息区进行信息的显示,同时还能进行多个信息的比对,为用户的实际使用带来了很大的便捷[7][8]。
针对本文中设计的小说阅读网系统平台小程序在实际的实现过程中,最终选择MySQL数据库的主要原因在于在企业的应用系统应用及开发的过程中会存在大量的数据库比较频繁的操作,而且数据的安全性要求也是非常的高。综合这些因素,最终选择安全性系数比较高的MySQL来对小说阅读网系统平台小程序后台数据进行存储操作[9][10]。
数据库管理系统的总体结构图如下图所示。

图2-1 数据库组成结构
本次设计基于Java语言,采用的是MySQL数据库和SSM框架实现,总体的可行性共分为以下三个方面。
所谓的技术可行性就是在限定时间,前期拟定的功能能否被满足。在开发设计上是否会遇上解决不了的问题。做完的项目能否被很好地应用,如果存在缺点在后期的维护上是否存在很大的难度。在对这个系统评估后,认定已存在的技术能达成目标。用Java技术来实现动态的页面,嵌入低依赖性的设计模式,灵活的数据库,配合稳定的服务器,整个系统的运行效率大大提升。由此可见,在技术层面达成目标不是非非之想。
在项目上使用的工具大部分都是是当下流行开源免费的,所以在开发前期,开发时用于项目的经费将会大大降低,不会让开发该软件在项目启动期受到经费的影响,所以经济上还是可行的。尽量用最少的花费去满足用户的需求。省下经费用于人工费,以及设备费用。将在无纸化,高效率的道路上越走越远。
本系统实现功能的操作很简单,普通电脑的常见配置就可以运行本软件,并且只要粗通电脑使用的基本常识就可以流畅的使用本软件。电脑具备连接互联网的能力,并且可以正常访问系统,并不需要操作者有什么高超的能力,只需了解业务流程,并且按照专业知识进行正确操作即可,所以小说阅读网系统平台具备操作可行性。
小说阅读网系统平台的功能主要分为注册用户和管理员两个个角色。
注册用户用例图如下所示。

图3-1 注册用户用例图
管理员用例图如下所示。

图3-2 管理员用例图
注册用户:
(1)注册登录:用户通过注册登录系统,可通过点击头像中我的,对个人信息进行增删改查。比如个人资料、头像和密码修改。
(2)首页:小说阅读网系统的首页包括轮播图、网站公告、阅读资讯、小说中心和我的账户等功能。
(3)网站公告:注册用户登录后,可以方便地在网站首页查看最新的网站公告信息。这些公告可能包括系统更新、维护通知、政策变动或其他重要通知。用户无需进行任何额外操作,即可获取到这些关键信息,确保他们始终了解网站的最新动态。
(4)阅读资讯:在阅读资讯区域,注册用户可以浏览各类资讯的推荐列表。系统提供了局部搜索功能,用户可以通过输入关键词快速找到感兴趣的资讯。对于喜欢的资讯,用户可以点赞、收藏或发表评论,与其他用户分享自己的观点和感受。这些互动功能不仅丰富了用户的阅读体验,也促进了社区的交流与互动。
(5)小说中心:小说中心是网站的一大特色,注册用户可以浏览小说列表,查看小说的名称、分类、作者等信息。用户可以通过关键字搜索找到心仪的小说,并进行点赞、收藏和立即阅读。在阅读过程中,用户还可以发表评论,与其他书友交流心得。对于未完结的小说,用户需要等待管理员后台上传新章节后才能继续阅读。在阅读设置中,用户还可以根据个人喜好调节字体大小,提升阅读舒适度。
(6)我的账户:注册用户可以在“我的账户”中管理自己的个人信息和账户设置。用户可以查看和修改自己的个人资料,如用户名、密码、邮箱等。此外,用户还可以查看账户余额、充值记录、订单信息等,方便管理自己的账户资产和交易记录。
(7)个人中心:个人中心是用户的个人空间,用户可以在这里查看自己的活动记录、收藏列表、点赞记录等。此外,用户还可以设置个人偏好,如推送通知、字体大小等,以个性化自己的网站体验。
(8)个人首页:个人首页是用户登录后看到的第一个页面,通常包含了用户的个人信息、最新动态、推荐内容等。个人首页的设计旨在为用户提供个性化的内容展示和便捷的导航功能。
(9)收藏:注册用户可以在“收藏”功能中查看自己收藏的小说和资讯。用户可以随时添加、删除或查看收藏内容,方便随时回顾自己感兴趣的内容。这一功能为用户提供了一个便捷的收藏夹,帮助他们更好地管理和追踪自己感兴趣的内容。
(2)系统用户:管理员可以对系统内的所有用户进行高效管理。包括注册用户的增删改查操作,可以随时添加新用户、删除不再活跃的用户或修改用户信息。此外,管理员还可以管理用户状态及账号,如冻结、解封或修改用户权限等,确保系统安全与用户质量。
(3)小说中心管理:小说中心是平台的核心内容区域,管理员可以在此进行小说的列表管理,查看小说的详细信息,并对用户评论进行监管。同时,管理员还具备上传小说章节的权限,能够对小说内容进行查询、重置和删除等操作。通过小说名称、编号和分类等关键词,管理员可以迅速搜索到目标小说,并进行相应的编辑或维护。
(4)小说分类管理:为了维护平台的内容分类清晰,管理员可以对小说分类进行列表查看、添加新分类、查看分类详情等操作。当分类不再适用或需要调整时,管理员还可以进行重置、删除和通过分类名称搜索,确保分类系统的准确性和时效性。
(5)系统管理:系统管理模块涵盖了轮播图的管理功能,管理员可以查看轮播图的详情,并进行增删改查操作。通过标题搜索功能,管理员可以快速定位到特定的轮播图,进行编辑或替换。这一功能确保了网站首页的视觉呈现始终保持新鲜和吸引力。
(6)网站公告管理::网站公告是平台与用户沟通的重要桥梁,管理员可以在此发布重要通知、更新信息或活动宣传。公告的查看详情、增删改查功能使管理员能够随时更新或撤下公告内容。通过标题搜索,管理员可以快速找到并编辑特定公告,确保信息的及时性和准确性。
(7)资源管理:在资源管理模块,管理员可以对平台内的阅读资讯进行管理,包括查看资讯详情、管理用户评论、进行增删改查操作等。同时,管理员还可以通过标题、标签和分类等关键词进行搜索,快速定位到目标资讯。资讯分类的管理功能则允许管理员对资讯的分类进行增删改查和查看详情,确保资讯内容的有序组织和高效展示。
基于上面功能性需求,非功能需求也是项目设计中一项必定考虑进去的工作。首先是安全性的需求,其次是界面必须整洁干净等的需求,再次就是可扩展的需求。除此之外,还有性能、可靠性的需求,具体可以表示在如下表所示。
表3-1 系统非功能需求表
| 安全性 | 只有在登录的情况下才能进行相应功能的操作,尤其是管理员功能,防止后台管理端被侵入。 |
| 可靠性 | 系统的功能明确,操作一个功能,不会产生额外的功能影响,操作功能的时候,页面也不会造成额外的跳动。 |
| 性能 | 响应时间尽量控制在1s之内 |
| 可扩展性 | 后台采用自顶向下的开发,利于开发与维护。 |
| 易用性 | 在用户使用上,尽可能使用更多的图标进行功能暗示,提供系统的可阅读性和友好性。 |
| 可维护性 | 前台和后台注意按照模块化开发的原则,对于组件和方法的保存和包的建立需要遵照一般开发原则,以利于维护。 |
安全性对每一个系统来说都是非常重要的。安全性很好的系统可以保护企业的信息和用户的信息不被窃取。提高系统的安全性不仅是对用户的负责,更是对企业的负责。尤其针对于小说阅读网系统平台小程序来说,必须要有很好的安全性来保障整个系统。
系统具有对使用者有权限控制,针对角色的不通限制使用者的权限,以此来确保系统的安全性。
数据库中的数据是从外界输入的,当数据的输入时,由于种种原因,输入的数据会无效,或者是脏数据。因此,怎样保证输入的数据符合规定,成为了数据库系统,尤其是多用户的关系数据库系统首要关注的问题。
因此,在写入数据库时,要保证数据完整性、正确性和一致性。
小说阅读网系统开发对管理模块和系统使用的数据库进行分析,编写代开发,规划和操作是构建信息管理应用程序的必要三步曲,它决定了系统是否能够真正实现预设功能以及是否可以在成功设计后实施。在开发过程中,每个阶段必须严格按照线性顺序进行开发,并且在相应阶段生成的每个工作都可以通过技术进行验证和检查。确保一个阶段完成后是正确的,不会造成下一阶段拖拽现象,使系统完成设计功能后得到保证。
从小说阅读网系统成功开发经验来看,上述方法效果最为明显,最大程度地降低了系统开发的复杂性。如图3-4所示。

图3-4 系统开发流程图
小说阅读网系统平台小程序总体分为送注册用户和后台管理员模块两个模块表现上是分别独立存在,但是访问的数据库是一样的。每一个模块的功能都是根据先前完成的需求分析,并查阅相关资料后整理制作的。
综上所述,系统功能结构图如下图所示。

图4-1 系统功能结构图
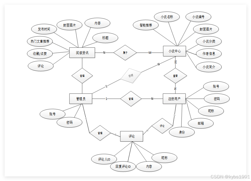
E-R图一般是由实体、实体的属性与联系三个要素组成的。在规划系统中所使用的数据库实体对象及实体E-R图,则需要通过对系统的需求分析、业务流程设计和系统功能结构来确定的。
总体E-R图如下图所示。

图4-3 系统ER图
数据库是小说阅读网系统平台小程序的数据处理的基础,也是为界面数据的展示与存储的关键。小说阅读网系统平台小程序的数据库表如下。
表access_token (登陆访问时长)
| 编号 | 名称 | 数据类型 | 长度 | 小数位 | 允许空值 | 主键 | 默认值 | 说明 |
| 1 | token_id | int | 10 | 0 | N | Y | 临时访问牌ID | |
| 2 | token | varchar | 64 | 0 | Y | N | 临时访问牌 | |
| 3 | info | text | 65535 | 0 | Y | N | ||
| 4 | maxage | int | 10 | 0 | N | N | 2 | 最大寿命:默认2小时 |
| 5 | create_time | timestamp | 19 | 0 | N | N | CURRENT_TIMESTAMP | 创建时间: |
| 6 | update_time | timestamp | 19 | 0 | N | N | CURRENT_TIMESTAMP | 更新时间: |
| 7 | user_id | int | 10 | 0 | N | N | 0 | 用户编号: |
| 编号 | 名称 | 数据类型 | 长度 | 小数位 | 允许空值 | 主键 | 默认值 | 说明 |
| 1 | article_id | mediumint | 8 | 0 | N | Y | 文章id:[0,8388607] | |
| 2 | title | varchar | 125 | 0 | N | Y | 标题:[0,125]用于文章和html的title标签中 | |
| 3 | type | varchar | 64 | 0 | N | N | 0 | 文章分类:[0,1000]用来搜索指定类型的文章 |
| 4 | hits | int | 10 | 0 | N | N | 0 | 点击数:[0,1000000000]访问这篇文章的人次 |
| 5 | praise_len | int | 10 | 0 | N | N | 0 | 点赞数 |
| 6 | create_time | timestamp | 19 | 0 | N | N | CURRENT_TIMESTAMP | 创建时间: |
| 7 | update_time | timestamp | 19 | 0 | N | N | CURRENT_TIMESTAMP | 更新时间: |
| 8 | source | varchar | 255 | 0 | Y | N | 来源:[0,255]文章的出处 | |
| 9 | url | varchar | 255 | 0 | Y | N | 来源地址:[0,255]用于跳转到发布该文章的网站 | |
| 10 | tag | varchar | 255 | 0 | Y | N | 标签:[0,255]用于标注文章所属相关内容,多个标签用空格隔开 | |
| 11 | content | longtext | 2147483647 | 0 | Y | N | 正文:文章的主体内容 | |
| 12 | img | varchar | 255 | 0 | Y | N | 封面图 | |
| 13 | description | text | 65535 | 0 | Y | N | 文章描述 |
| 编号 | 名称 | 数据类型 | 长度 | 小数位 | 允许空值 | 主键 | 默认值 | 说明 |
| 1 | type_id | smallint | 5 | 0 | N | Y | 分类ID:[0,10000] | |
| 2 | display | smallint | 5 | 0 | N | N | 100 | 显示顺序:[0,1000]决定分类显示的先后顺序 |
| 3 | name | varchar | 16 | 0 | N | N | 分类名称:[2,16] | |
| 4 | father_id | smallint | 5 | 0 | N | N | 0 | 上级分类ID:[0,32767] |
| 5 | description | varchar | 255 | 0 | Y | N | 描述:[0,255]描述该分类的作用 | |
| 6 | icon | text | 65535 | 0 | Y | N | 分类图标: | |
| 7 | url | varchar | 255 | 0 | Y | N | 外链地址:[0,255]如果该分类是跳转到其他网站的情况下,就在该URL上设置 | |
| 8 | create_time | timestamp | 19 | 0 | N | N | CURRENT_TIMESTAMP | 创建时间: |
| 9 | update_time | timestamp | 19 | 0 | N | N | CURRENT_TIMESTAMP | 更新时间: |
| 编号 | 名称 | 数据类型 | 长度 | 小数位 | 允许空值 | 主键 | 默认值 | 说明 |
| 1 | auth_id | int | 10 | 0 | N | Y | 授权ID: | |
| 2 | user_group | varchar | 64 | 0 | Y | N | 用户组: | |
| 3 | mod_name | varchar | 64 | 0 | Y | N | 模块名: | |
| 4 | table_name | varchar | 64 | 0 | Y | N | 表名: | |
| 5 | page_title | varchar | 255 | 0 | Y | N | 页面标题: | |
| 6 | path | varchar | 255 | 0 | Y | N | 路由路径: | |
| 7 | position | varchar | 32 | 0 | Y | N | 位置: | |
| 8 | mode | varchar | 32 | 0 | N | N | _blank | 跳转方式: |
| 9 | add | tinyint | 3 | 0 | N | N | 1 | 是否可增加: |
| 10 | del | tinyint | 3 | 0 | N | N | 1 | 是否可删除: |
| 11 | set | tinyint | 3 | 0 | N | N | 1 | 是否可修改: |
| 12 | get | tinyint | 3 | 0 | N | N | 1 | 是否可查看: |
| 13 | field_add | text | 65535 | 0 | Y | N | 添加字段: | |
| 14 | field_set | text | 65535 | 0 | Y | N | 修改字段: | |
| 15 | field_get | text | 65535 | 0 | Y | N | 查询字段: | |
| 16 | table_nav_name | varchar | 500 | 0 | Y | N | 跨表导航名称: | |
| 17 | table_nav | varchar | 500 | 0 | Y | N | 跨表导航: | |
| 18 | option | text | 65535 | 0 | Y | N | 配置: | |
| 19 | create_time | timestamp | 19 | 0 | N | N | CURRENT_TIMESTAMP | 创建时间: |
| 20 | update_time | timestamp | 19 | 0 | N | N | CURRENT_TIMESTAMP | 更新时间: |
| 编号 | 名称 | 数据类型 | 长度 | 小数位 | 允许空值 | 主键 | 默认值 | 说明 |
| 1 | collect_id | int | 10 | 0 | N | Y | 收藏ID: | |
| 2 | user_id | int | 10 | 0 | N | N | 0 | 收藏人ID: |
| 3 | source_table | varchar | 255 | 0 | Y | N | 来源表: | |
| 4 | source_field | varchar | 255 | 0 | Y | N | 来源字段: | |
| 5 | source_id | int | 10 | 0 | N | N | 0 | 来源ID: |
| 6 | title | varchar | 255 | 0 | Y | N | 标题: | |
| 7 | img | varchar | 255 | 0 | Y | N | 封面: | |
| 8 | create_time | timestamp | 19 | 0 | N | N | CURRENT_TIMESTAMP | 创建时间: |
| 9 | update_time | timestamp | 19 | 0 | N | N | CURRENT_TIMESTAMP | 更新时间: |
| 编号 | 名称 | 数据类型 | 长度 | 小数位 | 允许空值 | 主键 | 默认值 | 说明 |
| 1 | comment_id | int | 10 | 0 | N | Y | 评论ID: | |
| 2 | user_id | int | 10 | 0 | N | N | 0 | 评论人ID: |
| 3 | reply_to_id | int | 10 | 0 | N | N | 0 | 回复评论ID:空为0 |
| 4 | content | longtext | 2147483647 | 0 | Y | N | 内容: | |
| 5 | nickname | varchar | 255 | 0 | Y | N | 昵称: | |
| 6 | avatar | varchar | 255 | 0 | Y | N | 头像地址:[0,255] | |
| 7 | create_time | timestamp | 19 | 0 | N | N | CURRENT_TIMESTAMP | 创建时间: |
| 8 | update_time | timestamp | 19 | 0 | N | N | CURRENT_TIMESTAMP | 更新时间: |
| 9 | source_table | varchar | 255 | 0 | Y | N | 来源表: | |
| 10 | source_field | varchar | 255 | 0 | Y | N | 来源字段: | |
| 11 | source_id | int | 10 | 0 | N | N | 0 | 来源ID: |
| 编号 | 名称 | 数据类型 | 长度 | 小数位 | 允许空值 | 主键 | 默认值 | 说明 |
| 1 | hits_id | int | 10 | 0 | N | Y | 点赞ID: | |
| 2 | user_id | int | 10 | 0 | N | N | 0 | 点赞人: |
| 3 | create_time | timestamp | 19 | 0 | N | N | CURRENT_TIMESTAMP | 创建时间: |
| 4 | update_time | timestamp | 19 | 0 | N | N | CURRENT_TIMESTAMP | 更新时间: |
| 5 | source_table | varchar | 255 | 0 | Y | N | 来源表: | |
| 6 | source_field | varchar | 255 | 0 | Y | N | 来源字段: | |
| 7 | source_id | int | 10 | 0 | N | N | 0 | 来源ID: |
| 编号 | 名称 | 数据类型 | 长度 | 小数位 | 允许空值 | 主键 | 默认值 | 说明 |
| 1 | notice_id | mediumint | 8 | 0 | N | Y | 公告id: | |
| 2 | title | varchar | 125 | 0 | N | N | 标题: | |
| 3 | content | longtext | 2147483647 | 0 | Y | N | 正文: | |
| 4 | create_time | timestamp | 19 | 0 | N | N | CURRENT_TIMESTAMP | 创建时间: |
| 5 | update_time | timestamp | 19 | 0 | N | N | CURRENT_TIMESTAMP | 更新时间: |
| 编号 | 名称 | 数据类型 | 长度 | 小数位 | 允许空值 | 主键 | 默认值 | 说明 | |
| 1 | novel_center_id | int | 10 | 0 | N | Y | 小说中心ID | ||
| 2 | title_of_the_novel | varchar | 64 | 0 | Y | N | 小说名称 | ||
| 3 | novel_number | varchar | 64 | 0 | Y | N | 小说编号 | ||
| 4 | cover_photo | varchar | 255 | 0 | Y | N | 封面图片 | ||
| 5 | novel_classification | varchar | 64 | 0 | Y | N | 小说分类 | ||
| 6 | author_information | varchar | 64 | 0 | Y | N | 作者信息 | ||
| 7 | introduction_to_the_novel | text | 65535 | 0 | Y | N | 小说简介 | ||
| 8 | hits | int | 10 | 0 | N | N | 0 | 点击数 | |
| 9 | praise_len | int | 10 | 0 | N | N | 0 | 点赞数 | |
| 10 | recommend | int | 10 | 0 | N | N | 0 | 智能推荐 | |
| 11 | create_time | datetime | 19 | 0 | N | N | CURRENT_TIMESTAMP | 创建时间 | |
| 12 | update_time | timestamp | 19 | 0 | N | N | CURRENT_TIMESTAMP | 更新时间 |
| 编号 | 名称 | 数据类型 | 长度 | 小数位 | 允许空值 | 主键 | 默认值 | 说明 |
| 1 | novel_chapters_id | int | 10 | 0 | N | Y | 小说章节ID | |
| 2 | chapter_name | varchar | 64 | 0 | Y | N | 章节名称 | |
| 3 | sort | int | 10 | 0 | Y | N | 0 | 排序 |
| 4 | chapter_content | longtext | 2147483647 | 0 | Y | N | 章节内容 | |
| 5 | source_table | varchar | 255 | 0 | Y | N | 来源表: | |
| 6 | source_field | varchar | 255 | 0 | Y | N | 来源字段: | |
| 7 | novel_reading_id | int | 10 | 0 | Y | N | 小说id | |
| 8 | create_time | datetime | 19 | 0 | N | N | CURRENT_TIMESTAMP | 创建时间 |
| 9 | update_time | timestamp | 19 | 0 | N | N | CURRENT_TIMESTAMP | 更新时间 |
| 编号 | 名称 | 数据类型 | 长度 | 小数位 | 允许空值 | 主键 | 默认值 | 说明 |
| 1 | novel_classification_id | int | 10 | 0 | N | Y | 小说分类ID | |
| 2 | classification_name | varchar | 64 | 0 | Y | N | 分类名称 | |
| 3 | create_time | datetime | 19 | 0 | N | N | CURRENT_TIMESTAMP | 创建时间 |
| 4 | update_time | timestamp | 19 | 0 | N | N | CURRENT_TIMESTAMP | 更新时间 |
| 编号 | 名称 | 数据类型 | 长度 | 小数位 | 允许空值 | 主键 | 默认值 | 说明 |
| 1 | praise_id | int | 10 | 0 | N | Y | 点赞ID: | |
| 2 | user_id | int | 10 | 0 | N | N | 0 | 点赞人: |
| 3 | create_time | timestamp | 19 | 0 | N | N | CURRENT_TIMESTAMP | 创建时间: |
| 4 | update_time | timestamp | 19 | 0 | N | N | CURRENT_TIMESTAMP | 更新时间: |
| 5 | source_table | varchar | 255 | 0 | Y | N | 来源表: | |
| 6 | source_field | varchar | 255 | 0 | Y | N | 来源字段: | |
| 7 | source_id | int | 10 | 0 | N | N | 0 | 来源ID: |
| 8 | status | bit | 1 | 0 | N | N | 1 | 点赞状态:1为点赞,0已取消 |
| 编号 | 名称 | 数据类型 | 长度 | 小数位 | 允许空值 | 主键 | 默认值 | 说明 |
| 1 | registered_users_id | int | 10 | 0 | N | Y | 注册用户ID | |
| 2 | user_name | varchar | 64 | 0 | Y | N | 用户姓名 | |
| 3 | user_gender | varchar | 64 | 0 | Y | N | 用户性别 | |
| 4 | contact_information | varchar | 16 | 0 | Y | N | 联系方式 | |
| 5 | examine_state | varchar | 16 | 0 | N | N | 已通过 | 审核状态 |
| 6 | user_id | int | 10 | 0 | N | N | 0 | 用户ID |
| 7 | create_time | datetime | 19 | 0 | N | N | CURRENT_TIMESTAMP | 创建时间 |
| 8 | update_time | timestamp | 19 | 0 | N | N | CURRENT_TIMESTAMP | 更新时间 |
| 编号 | 名称 | 数据类型 | 长度 | 小数位 | 允许空值 | 主键 | 默认值 | 说明 |
| 1 | slides_id | int | 10 | 0 | N | Y | 轮播图ID: | |
| 2 | title | varchar | 64 | 0 | Y | N | 标题: | |
| 3 | content | varchar | 255 | 0 | Y | N | 内容: | |
| 4 | url | varchar | 255 | 0 | Y | N | 链接: | |
| 5 | img | varchar | 255 | 0 | Y | N | 轮播图: | |
| 6 | hits | int | 10 | 0 | N | N | 0 | 点击量: |
| 7 | create_time | timestamp | 19 | 0 | N | N | CURRENT_TIMESTAMP | 创建时间: |
| 8 | update_time | timestamp | 19 | 0 | N | N | CURRENT_TIMESTAMP | 更新时间: |
| 编号 | 名称 | 数据类型 | 长度 | 小数位 | 允许空值 | 主键 | 默认值 | 说明 |
| 1 | upload_id | int | 10 | 0 | N | Y | 上传ID | |
| 2 | name | varchar | 64 | 0 | Y | N | 文件名 | |
| 3 | path | varchar | 255 | 0 | Y | N | 访问路径 | |
| 4 | file | varchar | 255 | 0 | Y | N | 文件路径 | |
| 5 | display | varchar | 255 | 0 | Y | N | 显示顺序 | |
| 6 | father_id | int | 10 | 0 | Y | N | 0 | 父级ID |
| 7 | dir | varchar | 255 | 0 | Y | N | 文件夹 | |
| 8 | type | varchar | 32 | 0 | Y | N | 文件类型 |
| 编号 | 名称 | 数据类型 | 长度 | 小数位 | 允许空值 | 主键 | 默认值 | 说明 |
| 1 | user_id | mediumint | 8 | 0 | N | Y | 用户ID:[0,8388607]用户获取其他与用户相关的数据 | |
| 2 | state | smallint | 5 | 0 | N | N | 1 | 账户状态:[0,10](1可用|2异常|3已冻结|4已注销) |
| 3 | user_group | varchar | 32 | 0 | Y | N | 所在用户组:[0,32767]决定用户身份和权限 | |
| 4 | login_time | timestamp | 19 | 0 | N | N | CURRENT_TIMESTAMP | 上次登录时间: |
| 5 | phone | varchar | 11 | 0 | Y | N | 手机号码:[0,11]用户的手机号码,用于找回密码时或登录时 | |
| 6 | phone_state | smallint | 5 | 0 | N | N | 0 | 手机认证:[0,1](0未认证|1审核中|2已认证) |
| 7 | username | varchar | 16 | 0 | N | N | 用户名:[0,16]用户登录时所用的账户名称 | |
| 8 | nickname | varchar | 16 | 0 | Y | N | 昵称:[0,16] | |
| 9 | password | varchar | 64 | 0 | N | N | 密码:[0,32]用户登录所需的密码,由6-16位数字或英文组成 | |
| 10 | | varchar | 64 | 0 | Y | N | 邮箱:[0,64]用户的邮箱,用于找回密码时或登录时 | |
| 11 | email_state | smallint | 5 | 0 | N | N | 0 | 邮箱认证:[0,1](0未认证|1审核中|2已认证) |
| 12 | avatar | varchar | 255 | 0 | Y | N | 头像地址:[0,255] | |
| 13 | open_id | varchar | 255 | 0 | Y | N | 针对获取用户信息字段 | |
| 14 | create_time | timestamp | 19 | 0 | N | N | CURRENT_TIMESTAMP | 创建时间: |
| 15 | vip_level | varchar | 255 | 0 | Y | N | 会员等级 | |
| 16 | vip_discount | double | 11 | 2 | Y | N | 0.00 | 会员折扣 |
| 编号 | 名称 | 数据类型 | 长度 | 小数位 | 允许空值 | 主键 | 默认值 | 说明 |
| 1 | group_id | mediumint | 8 | 0 | N | Y | 用户组ID:[0,8388607] | |
| 2 | display | smallint | 5 | 0 | N | N | 100 | 显示顺序:[0,1000] |
| 3 | name | varchar | 16 | 0 | N | N | 名称:[0,16] | |
| 4 | description | varchar | 255 | 0 | Y | N | 描述:[0,255]描述该用户组的特点或权限范围 | |
| 5 | source_table | varchar | 255 | 0 | Y | N | 来源表: | |
| 6 | source_field | varchar | 255 | 0 | Y | N | 来源字段: | |
| 7 | source_id | int | 10 | 0 | N | N | 0 | 来源ID: |
| 8 | register | smallint | 5 | 0 | Y | N | 0 | 注册位置: |
| 9 | create_time | timestamp | 19 | 0 | N | N | CURRENT_TIMESTAMP | 创建时间: |
| 10 | update_time | timestamp | 19 | 0 | N | N | CURRENT_TIMESTAMP | 更新时间: |
首页:小说阅读网系统系统系统的首页包括菜单栏、轮播图、网站公告、阅读资讯、小说中心和我的账户等功能。界面图如下。

图5-1 首页界面
首页关键代码如下:
@PostMapping("/set")
@Transactional
public Map<String, Object> set(HttpServletRequest request) throws IOException {
service.update(service.readQuery(request), service.readConfig(request), service.readBody(request.getReader()));
return success(1);
}
阅读资讯:在阅读资讯区域,注册用户可以浏览各类资讯的推荐列表。系统提供了局部搜索功能,用户可以通过输入关键词快速找到感兴趣的资讯。对于喜欢的资讯,用户可以点赞、收藏或发表评论,与其他用户分享自己的观点和感受。这些互动功能不仅丰富了用户的阅读体验,也促进了社区的交流与互动。界面图如下。

图5-2 阅读资讯界面
阅读资讯关键代码如下:
@PostMapping("/add")
@Transactional
public Map<String, Object> add(HttpServletRequest request) throws IOException {
service.insert(service.readBody(request.getReader()));
return success(1);
}
@Transactional
public Map<String, Object> addMap(Map<String,Object> map){
service.insert(map);
return success(1);
}
小说中心:小说中心是网站的一大特色,注册用户可以浏览小说列表,查看小说的名称、分类、作者等信息。用户可以通过关键字搜索找到心仪的小说,并进行点赞、收藏和立即阅读。在阅读过程中,用户还可以发表评论,与其他书友交流心得。对于未完结的小说,用户需要等待管理员后台上传新章节后才能继续阅读。在阅读设置中,用户还可以根据个人喜好调节字体大小,提升阅读舒适度。界面图如下。

小说中心关键代码如下:
@RequestMapping(value = "/del")
@Transactional
public Map<String, Object> del(HttpServletRequest request) {
service.delete(service.readQuery(request), service.readConfig(request));
return success(1);
}
系统用户:管理员可以对系统内的所有用户进行高效管理。包括注册用户的增删改查操作,可以随时添加新用户、删除不再活跃的用户或修改用户信息。此外,管理员还可以管理用户状态及账号,如冻结、解封或修改用户权限等,确保系统安全与用户质量。界面图如下。

图5-4 系统用户管理界面
小说分类管理:管理员点击可查看小说畅听列表和小说畅听添加;点击“小说畅听添加”,输入小说名称、选择小说类型,上传小说类型,输入作者、出版社,上传小说录音,输入小说简介,点击“提交”按钮进行添加。界面图如下。

图5-7 小说分类管理界面
小说中心管理:小说中心是平台的核心内容区域,管理员可以在此进行小说的列表管理,查看小说的详细信息,并对用户评论进行监管。同时,管理员还具备上传小说章节的权限,能够对小说内容进行查询、重置和删除等操作。通过小说名称、编号和分类等关键词,管理员可以迅速搜索到目标小说,并进行相应的编辑或维护。界面图如下。

图5-8 小说中心管理界面
系统管理模块涵盖了轮播图的管理功能,管理员可以查看轮播图的详情,并进行增删改查操作。通过标题搜索功能,管理员可以快速定位到特定的轮播图,进行编辑或替换。这一功能确保了网站首页的视觉呈现始终保持新鲜和吸引力。界面图如下。

图5-9 系统管理界面
在资源管理模块,管理员可以对平台内的阅读资讯进行管理,包括查看资讯详情、管理用户评论、进行增删改查操作等。同时,管理员还可以通过标题、标签和分类等关键词进行搜索,快速定位到目标资讯。资讯分类的管理功能则允许管理员对资讯的分类进行增删改查和查看详情,确保资讯内容的有序组织和高效展示。界面图如下。

图5-10 资源管理界面
对任何系统而言,测试都是必不可少的环节,测试可以发现系统存在的很多问题,所有的软件上线之前,都应该进行充足的测试之后才能保证上线后不会Bug频发,或者是功能不满足需求等问题的发生。下面分别从单元测试,功能测试和用例测试来对系统进行测试以保证系统的稳定性和可靠性。
下表是系统登录功能测试用例,检测了用户名和密码的不同的输入情况,观察系统的运行情况。得出该功能达到了设计目标。
表6-1 系统登录功能测试用例
| 功能描述 | 用于系统登录 | |
| 测试目的 | 检测登录时的合法性检查 | |
| 测试数据以及操作 | 预期结果 | 实际结果 |
| 输入的用户名和密码带有非法字符 | 提示用户名或者密码错误 | 与预期结果一致 |
| 输入的用户名或者密码为空 | 提示用户名或者密码错误 | 与预期结果一致 |
| 输入的用户名和密码不存在 | 提示用户名或者密码错误 | 与预期结果一致 |
| 输入正确的用户名和密码 | 登录成功 | 与预期结果一致 |
下表是注册功能测试用例,检测了各种数据的输入情况,观察系统的运行情况。得出该功能达到了设计目标。
表6-2 注册功能测试用例
| 功能描述 | 用于用户注册 | |
| 测试目的 | 检测用户注册时的合法性检查 | |
| 测试数据以及操作 | 预期结果 | 实际结果 |
| 输入的手机号不合法 | 提示请输入正确的手机号码 | 与预期结果一致 |
| 输入的字段为空 | 提示必填项不能为空 | 与预期结果一致 |
| 输入的密码少于6位 | 提示密码必须为6-12位 | 与预期结果一致 |
| 输入的密码大于12位 | 提示密码必须为6-12位 | 与预期结果一致 |
下表是在线小说管理功能的测试用例,检测了在线小说管理中对库存信息的增加,删除,修改,查询操作是否成功运行。观察系统的运行情况,得出该功能也达到了设计目标,系统运行正确。
前置条件;管理员用户登录系统。
表6-3小说中心管理的测试用例
| 功能描述 | 用于小说中心管理 | |
| 测试目的 | 检测小说中心管理时的各种操作的运行情况 | |
| 测试数据以及操作 | 预期结果 | 实际结果 |
| 点击添加小说中心,必填项合法输入,点击保存 | 提示添加成功 | 与预期结果一致 |
| 点击添加小说中心,必填项输入不合法,点击保存 | 提示必填项不能为空 | 与预期结果一致 |
| 点击修改小说中心,必填项修改为空,点击保存 | 提示必填项不能为空 | 与预期结果一致 |
| 点击修改小说中心,必填项输入不合法,点击保存 | 提示必填项不能为空 | 与预期结果一致 |
| 点击删除小说中心,选择库存信息删除 | 提示删除成功 | 与预期结果一致 |
| 点击搜索小说中心,输入存在的库存商品信息名 | 查找出小说中心信息 | 与预期结果一致 |
| 点击搜索小说中心,输入不存在的库存商品信息名 | 不显示小说中心信息 | 与预期结果一致 |
下表是系统公告管理功能的测试用例,检测了系统公告信息管理中添加通知公告的操作是否成功运行。观察系统的运行情况,得出该功能也达到了设计目标,系统运行正确。
前置条件;管理员登录系统。
表6-5 系统公告管理的测试用例
| 功能描述 | 用于系统公告管理 | |
| 测试目的 | 检测系统公告管理时各种操作的情况 | |
| 测试数据以及操作 | 预期结果 | 实际结果 |
| 未选择通知公告信息,点击提交 | 提示请选择通知公告信息 | 与预期结果一致 |
| 未输入通知公告标题,点击提交 | 提示请输入通知公告标题 | 与预期结果一致 |
| 未输入通知公告正文,点击提交 | 提示请输入通知公告正文 | 与预期结果一致 |
通过对小说阅读网系统平台小程序的调试,能够检测小说阅读网系统平台小程序的稳定性,为小说阅读网系统平台小程序正式运行、稳定运行提供了可预测性的维护备案。能够帮助使用者熟悉整个小说阅读网系统平台小程序,并对小说阅读网系统平台小程序可能出现的错误有所了解。本章节提供了部分调试用例及调试日志,可以帮助使用者解决简单的错误问题,也加深了开发者对于此框架下的小说阅读网系统平台小程序编写的了解度,为后期开发者顺利完成小说阅读网系统平台小程序、发布小说阅读网系统平台小程序提供了非常大的帮助。
在这个设计中,我花了大量的时间去理解系统开发中使用的知识,经过这段时间的努力工作最终完成了系统设计。通过这一阶段的学习,我发现了自己的不足,充分掌握了必要的应用技能,进一步的学习使我充实了自己的知识基础,完成了这个艰巨的任务。当遇到问题时,我很及时的寻求老师的帮助,通过专业的网站和论坛来解决,他们的帮助让我一步一步的成功克服了困难的问题。系统设计过程不容易,你需要不断充实自己,有勇气克服困难。系统开发的一些功能还不完善,需要继续改善后,通过用户体验来修改设计完美的系统,让用户得到更好的体验,我觉得很高兴,因为这是我第一次通过自己的努力实现这个系统,但绝不是我的最后一个,在未来我将努力实现更多的优秀的系统。
在一些编程语言的系统实现中,对词汇表不太熟悉,导致了开发的困难,但是我通过了合适的字典软件来解决这个大问题。由此,我学会了自己的英语缺陷。在那之后,我不断地提高自己的英语知识,这样我就不会有任何未来的工作和生活。毕业设计过程我感觉很深刻,从一开始就不熟悉开发技术,一步一步的使用,接触到文献和信息,不难理解,系统是一次又一次的实现,系统本身对于在线学习是有用的。我从这个设计中获益良多,论文的编写需要有自己的意愿去实现一点,学习生活中所有的问题的勇气,学习的过程就是学习的过程。毕业设计,我学会了将理论知识应用于实践。让我知道该怎么做,我们必须认真对待。勇于克服困难,相信未来,我会做得更好。
参考文献
[1]Zhou D ,Yu Z ,Yuan H , et al. Symmetric sandwich microcellular (SSM) structure design for multifunctional carbon nanotubes/polymethylmethacrylate composites foam with broadband electromagnetic wave absorption [J]. Composites Part A, 2024, 181 108154-.
[2]付雨霓. 小说阅读 [J]. 中学生阅读(高中版)(下半月), 2024, (04): 4.
[3]Agastya M P L N ,Wise S ,Kertesz M , et al. Transformation of child welfare Institutions in Bandung, West Java: A case of deinstitutionalization in Indonesia [J]. Children and Youth Services Review, 2024, 159 107545-.
[4]薛娟. 初中语文如何进行小说阅读 [J]. 好作文, 2024, (06): 19-20.
[5]叶群. 新高考背景下小说阅读命题思路与教学启示 [J]. 中学语文, 2024, (09): 97-99.
[6]朱彦斌. 古典小说整本书阅读教学策略——以《水浒传》为例 [J]. 学语文, 2024, (02): 11-13.
[7]张昊苏. 论乾嘉时期藏书家的通俗小说阅读生态——以周春《阅红楼梦随笔》及其交友圈为中心 [J]. 南开学报(哲学社会科学版), 2024, (02): 128-138.
[8]周钰. 高中小说群文阅读的教学思考 [J]. 中学语文, 2024, (08): 39-41.
[9]李梦琦. 中学语文复调式小说阅读教学——以鲁迅《祝福》为例 [J]. 科教文汇, 2024, (05): 165-168.
[10]付建舟,汤吉红. “林译小说”的现代阅读及其意义——以民初教育部褒奖小说为例 [J]. 浙江师范大学学报(社会科学版), 2024, 49 (02): 84-93.
[11]姚卓君. 初中小说阅读情境的创设策略 [J]. 语文世界, 2024, (08): 48-49.
[12]习平. 新高考小说阅读考查形象思维题型的新视角 [J]. 中学语文, 2024, (07): 102-103.
[13]侯立平. 基于素养培养的高中生英语阅读教学策略 [J]. 新校园, 2024, (02): 20-22.
[14]Xiao Z ,Ali Y ,Xin W , et al. Sports Work Strategy of College Counselors Based on MySQL Database Big Data Analysis [J]. International Journal of Information Technology and Web Engineering (IJITWE), 2023, 18 (1): 1-14.
[15]张浩. SSM框架在Web应用开发中的设计与实现研究 [J]. 电脑知识与技术, 2023, 19 (08): 52-54.
[16]郑晓娟. 整本书阅读逆向教学,让阅读走进课堂 [J]. 课堂内外(高中版), 2022, (15): 79-80.
[17]许苗苗. 情感回馈与消费赋权:网络文学阅读中的权力让渡 [J]. 中州学刊, 2022, (01): 144-150.
[18]方静. 网络文学平台付费阅读模式的剖析及再创——以“阅文集团”旗下子品牌为例 [J]. 文化产业, 2020, (29): 100-101.
[19]靳菊. 移动互联网视野下语文阅读教学策略 [J]. 中学语文, 2020, (23): 65-66.
[20]石娟. 当下武侠小说阅读关键词分析——以2014、2018年武侠小说阅读调查为中心 [J]. 西南大学学报(社会科学版), 2019, 45 (04): 136-146.
致谢
这篇文章的完成经历了多个日日夜夜的努力,终于在今天得以完成。这篇文章的创作过程实为不易,但在老师和同学的辛勤帮助下顺利渡过。让我在设计过程中举步维艰时,非常感谢我的导师不耐其烦的帮助我解决问题,给予了我许多指导意见。也感谢所有为我授业解惑的老师!
另外,本文的完成也参考借鉴了许多国内外在SSM技术上的著作,如果没有著作原作的辛勤付出和科研成果,我也很难完成本论文。感谢在本论文中关联到的学者们!也感谢Google等公司,感谢他们强大的搜索引擎,让我的资料查阅省事简单。
感谢之余也还有几句话要说,虽大学学习四年,怎奈何本人才疏学浅,本文的完成已为尽力,但文中不免有些不当和错误之处,诚挚真切的请求各位老师对本文的批评改正,感谢百忙之中费心审阅我论文的老师。
请关注点赞+私信博主,免费领取项目源码
897

被折叠的 条评论
为什么被折叠?



