目 录
摘要
随着社会经济的发展和人们生活水平的提高,家政服务行业正逐渐成为人们生活中不可或缺的一部分。本研究旨在设计并实现一款基于Java的家政服务系统,包括首页、公告通知、新闻资讯、家政服务和优惠券信息等功能模块,旨在提供便捷高效的家政服务,促进家政行业的数字化转型和智能化发展。
在当前研究背景下,随着家庭结构的多样化和生活节奏的加快,人们对家政服务的需求不断增长,传统的家政服务模式已无法满足人们的需求。本研究将结合Java技术,设计和实现家政服务系统,旨在提供用户友好的界面、及时的公告通知、丰富的新闻资讯和优质的家政服务,以满足用户对家政服务的个性化需求。
通过本研究的实施,用户可以在系统中浏览家政服务项目、获取最新的家政行业资讯、领取优惠券并预约家政服务,为用户提供了一种便捷高效的家政服务体验。希望本研究能够为家政服务行业的数字化转型和智能化发展提供新的思路和技术支持,推动家政服务行业的现代化发展和用户体验提升。
关键词:家政服务系统;JAVA;springboot;
Abstract
With the development of social economy and the improvement of people's living standards, the domestic service industry is gradually becoming an indispensable part of people's lives. This study aims to design and implement a Java based housekeeping service system, including functional modules such as homepage, announcement notifications, news and information, housekeeping services, and coupon information. The aim is to provide convenient and efficient housekeeping services, promote the digital transformation and intelligent development of the housekeeping industry.
In the current research context, with the diversification of family structures and the acceleration of life pace, people's demand for domestic services is constantly increasing, and traditional domestic service models can no longer meet people's needs. This study will combine Java technology to design and implement a home service system, aiming to provide a user-friendly interface, timely announcement notifications, rich news information, and high-quality home services to meet the personalized needs of users for home services.
Through the implementation of this study, users can browse domestic service projects, obtain the latest domestic industry information, receive coupons, and make appointments for domestic services in the system, providing users with a convenient and efficient domestic service experience. I hope this study can provide new ideas and technical support for the digital transformation and intelligent development of the domestic service industry, and promote the modernization and user experience improvement of the domestic service industry.
Keywords: Home service system; JAVA; Springboot;
1 绪论
1.1 研究背景与意义
随着社会经济的不断发展和人们生活节奏的加快,家庭结构多样化和双职工家庭增多,家政服务在现代社会中变得越来越重要。传统的家政服务行业面临着服务质量不稳定、信息不透明等问题,需要借助现代化技术来提升服务质量和便捷性。因此,设计并实现一款基于Java的家政服务系统成为当前家政服务行业的重要课题。
本研究旨在基于Java技术设计和实现家政服务系统,包括首页、公告通知、新闻资讯、家政服务和优惠券信息等功能模块,旨在提供便捷高效的家政服务,促进家政行业的数字化转型和智能化发展。该系统将为用户提供更便捷、高效的家政服务体验,提高服务质量和用户满意度,推动家政服务行业向数字化、智能化方向发展。这对于满足人们对家政服务个性化需求、提升家政服务行业整体水平具有重要的现实意义和社会价值。因此,本研究在家政服务行业的现代化发展和用户体验提升方面具有重要的研究意义和应用前景。
当前家政服务行业正处于数字化转型和智能化发展的趋势之中,随着在线家政平台兴起、智能家居与家政服务结合、家政服务标准化、优惠券和促销活动、信息化管理系统应用以及用户体验和个性化服务等趋势的出现,家政服务行业正迈向更智能化、便捷化和个性化的方向发展。这些变化将为家政服务行业带来更多的机遇和挑战,促使企业不断优化服务,提高用户体验,推动整个行业的进步和发展。
本文共分为六章,章节内容安排如下:
第一章为绪论,此章节对所设计和实现的系统的背景和状况以及意义进行详细的论述以及说明,同时进行了论文整体框架的结构的简要介绍。
第二章为系统需求分析,章节所做的主要的工作是对系统进行了技术、经济和操作方面可行性的分析;对系统实行了总体功能的需求、用例分析。
第三章为系统的设计,主要是对系统的功能结构进行设计,并对系统数据库的概念结构以及物理结构的设计进行了分析。
第四章就是对系统的实现,根据系统功能的划分,分别的对系统所需要实现的前台客户功能和后台管理员功能进行了分析和说明。
第五章:系统测试。主要对系统的部分界面进行测试并对主要功能进行测试
2 系统分析
系统分析是软件开发过程中至关重要的阶段,旨在对系统需求进行深入理解和分析,确定系统的功能和性能要求,为系统设计和开发提供指导。在系统分析阶段,分析人员通过与用户沟通、需求调研和文档分析等方法,识别和定义系统的功能需求、数据需求、界面需求等,确保系统能够满足用户的实际需求和期望。系统分析不仅关注系统的功能性需求,还关注系统的可靠性、安全性、易用性等方面,以确保系统在设计和开发过程中能够达到预期的质量标准和用户体验。通过系统分析,可以建立起对系统整体架构和功能的清晰认识,为系统设计和开发提供有力支持,确保项目顺利推进并最终交付高质量的软件产品。
系统可行行分析是对系统可行性进行一个探讨。在探讨系统的可行性上主要从技术上的可行性和经济上的可行性以及法律层面的可行性上进行分析,如果三个层面度通过,我们则认为系统是比较可行的。
2.1.1 技术可行性分析
基于Java的家政服务系统的设计与实现在技术可行性方面具备较高的潜力。Java作为一种跨平台、可靠性高的编程语言,适用于各种类型的应用程序开发,能够满足家政服务系统对稳定性和可扩展性的需求。同时,Java拥有丰富的开发工具和框架支持,如Spring框架、Spring Boot等,能够加速系统的开发和部署过程。此外,Java语言具有较强的安全性和易维护性,有利于保障系统数据的安全和稳定运行。综合考虑,基于Java的家政服务系统在技术上具备较好的可行性,有望为家政服务行业的数字化转型和智能化发展提供有效的技术支持。
家政服务系统的设计与实现在经济上具有高度的可行性。首先,Java作为一种成熟、稳定且广泛应用的编程语言,其开发成本相对较低,且拥有丰富的开源资源和社区支持,这有助于降低系统的开发成本。其次,该系统的运行和维护成本也相对较低,因为Java平台具有良好的跨平台性,可以在多种操作系统上运行,无需为不同的平台购买额外的软件和硬件。因此,从经济角度来看,家政服务系统的设计与实现是一个可行的项目。
操作可行性分析对于基于Java的家政服务系统的设计与实现至关重要。考虑到家政服务系统的操作特点和用户需求,系统的操作性应当易于理解和操作,界面设计应简洁直观,功能布局合理。用户应能够轻松浏览家政服务信息、预约服务、查看优惠券等操作,同时系统应提供用户反馈渠道,以便及时处理用户问题和改进系统功能。通过合理的操作可行性分析,确保系统操作流程顺畅、用户友好,提高用户满意度和系统的实用性,促进家政服务系统的顺利运行和用户体验。
功能性分析是设计和实现家政服务系统的重要一环。将功能需求划分为注册用户功能模块、员工用户功能模块和管理员功能模块,有助于系统的完整性和协作性。以下是针对这三大部分的功能分析:
(1)注册用户功能模块:
用户注册与登录:允许用户注册账号并进行登录,保证用户身份和信息安全。
家政服务浏览:用户可以浏览家政服务项目,了解服务内容和费用。
预约服务:用户可以预约家政服务,选择时间、服务内容等。
优惠券领取:用户可以领取优惠券,享受折扣或优惠服务。
个人信息管理:用户可以编辑个人资料、查看预约记录等。
(2)员工用户功能模块:
员工信息管理:管理员可以添加、编辑和删除员工信息,包括技能、工作时间等。
服务安排:管理员可以安排员工服务任务,分配家政服务项目给具体员工。
服务反馈:员工可以提交服务反馈,包括服务质量、用户评价等。
工作时间管理:员工可以管理自己的工作时间表,确保服务任务的准时完成。
(3)管理员功能模块:
用户管理:管理员负责管理用户信息,包括注册审核、权限管理等。
员工管理:管理员可以管理员工信息,包括添加、编辑和删除员工。
数据统计分析:管理员可以查看系统数据统计报告,分析预约情况、服务反馈等。
系统设置:管理员可以进行系统设置,包括通知设置、权限设置等。
通过以上功能模块的划分,系统可以满足不同用户角色的需求,实现系统功能的完整性和协作性,提高了家政服务系统的运作效率和用户体验。
家政服务系统的设计与实现的非功能性需求比如家政服务系统的设计与实现的安全性怎么样,可靠性怎么样,性能怎么样,可拓展性怎么样等。具体可以表示在如下2-1表格中:
表2-1家政服务系统的设计与实现非功能需求表
| 安全性 | 主要指家政服务系统的设计与实现数据库的安装,数据库的使用和密码的设定必须合乎规范。 |
| 可靠性 | 可靠性是指家政服务系统的设计与实现能够按照用户提交的指示进行操作,经过测试,可靠性90%以上。 |
| 性能 | 性能是影响家政服务系统的设计与实现占据市场的必要条件,所以性能最好要佳才好。 |
| 可扩展性 | 比如数据库预留多个属性,比如接口的使用等确保了系统的非功能性需求。 |
| 易用性 | 用户只要跟着家政服务系统的设计与实现的页面展示内容进行操作,就可以了。 |
| 可维护性 | 家政服务系统的设计与实现开发的可维护性是非常重要的,经过测试,可维护性没有问题 |
2.3 系统用例分析
家政服务系统的设计与实现的完整UML用例图分别是图2-1、2-2图2-3。
图2-1就是注册用户角色的用例展示。

图2-1 家政服务系统的设计与实现注册用户角色用例图
图2-2就是员工用户角色的用例展示。

图2-2家政服务系统的设计与实现企业员工角色用例图
图2-3就是管理员角色的用例展示。

图2-3家政服务系统的设计与实现管理员用户角色用例图
2.4 系统流程分析
2.4.1系统开发流程
家政服务系统的设计与实现开发时,首先进行需求分析,进而对系统进行总体的设计规划,设计系统功能模块,数据库的选择等,本系统的开发流程如图2-3所示。

图2-3系统开发流程图
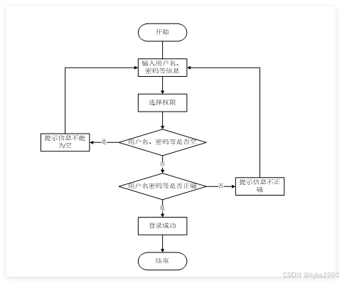
2.4.2 用户登录流程
为了保证系统的安全性,要使用本系统对系统信息进行管理,必须先登陆到系统中。如图2-4所示。

图2-4登录流程图
2.4.3 系统操作流程
用户打开并进入系统后,会先显示登录界面,输入正确的用户名和密码,系统自动检测信息,若信息无误,则用户会进入系统功能界面,进行操作,否则会提示错误无法登录,操作流程如图2-5所示。

图2-5 系统操作流程图
2.4.4 添加信息流程
管理员可以对优惠券信息、订单信息等进行信息的添加,用户可以对自己权限内的信息进行添加,输入信息后,系统会自行验证输入的信息和数据,若信息正确,会将其添加到数据库内,若信息有误,则会提示重新输入信息,添加信息流程如图2-6所示。

图2-6添加信息流程图
2.4.5 修改信息流程
管理员可以对优惠券信息、订单信息等进行的修改,用户可以对自己权限内的信息进行修改,首先进入修改信息界面,输入修改信息数据,系统进行数据的判断验证,修改信息合法则修改成功,信息更新至数据库,信息不合法则修改失败,重新输入。修改信息流程图如图2-7所示。

图2-7修改信息流程图
2.4.6 删除信息流程
管理员可以对优惠券信息、订单信息等进行信息的删除,对要删除的信息进行选中后,点击删除按钮,系统会询问是否确定,若点击确定,则系统会删除掉选中的信息,并在数据库内对信息进行删除,删除信息流程图如图2-8所示。

图2-8删除信息流程图
本章主要通过对家政服务系统的设计与实现的可行性分析、功能需求分析、系统用例分析、系统流程分析,确定整个家政服务系统的设计与实现要实现的功能。同时也为家政服务系统的设计与实现的代码实现和测试提供了标准。
3 系统总体设计
本章主要讨论的内容包括家政服务系统的设计与实现的功能模块设计、数据库系统设计。
3.1 系统功能模块设计
在上一章节中主要对系统的功能性需求和非功能性需求进行分析,并且根据需求分析了本家政服务系统的设计与实现中的用例。那么接下来就要开始对本家政服务系统的设计与实现的架构、主要功能和数据库开始进行设计。家政服务系统的设计与实现根据前面章节的需求分析得出,其总体设计模块图如图3-1所示。

图3-1 家政服务系统的设计与实现功能模块图
3.1.2用户模块设计
本系统的用户包括管理员和用户模块的功能基本是相同的,用户比管理员多了一个注册功能,所以以用户模块的结构图为例进行分析,用户模块结构图为例进行分析,如下图:

图3-2用户模块结构图
3.1.3 优惠券信息模块设计
家政服务系统的设计与实现是中需要存储不少服务信息,其模块功能结构,具体的结构图如下:

图3-3服务信息模块结构图
数据库设计一般包括需求分析、概念模型设计、数据库表建立三大过程,其中需求分析前面章节已经阐述,概念模型设计有概念模型和逻辑结构设计两部分。
3.2.1 数据库概念结构设计
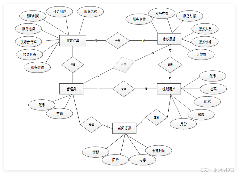
下面是整个家政服务系统的设计与实现中主要的数据库表总E-R实体关系图。

图3-5 家政服务系统的设计与实现总E-R关系图
3.2.2 数据库逻辑结构设计
通过上一小节中家政服务系统的设计与实现中总E-R关系图上得出一共需要创建很多个数据表。在此我主要罗列几个主要的数据库表结构设计。
| 编号 | 名称 | 数据类型 | 长度 | 小数位 | 允许空值 | 主键 | 默认值 | 说明 |
| 1 | token_id | int | 10 | 0 | N | Y | 临时访问牌ID | |
| 2 | token | varchar | 64 | 0 | Y | N | 临时访问牌 | |
| 3 | info | text | 65535 | 0 | Y | N | ||
| 4 | maxage | int | 10 | 0 | N | N | 2 | 最大寿命:默认2小时 |
| 5 | create_time | timestamp | 19 | 0 | N | N | CURRENT_TIMESTAMP | 创建时间: |
| 6 | update_time | timestamp | 19 | 0 | N | N | CURRENT_TIMESTAMP | 更新时间: |
| 7 | user_id | int | 10 | 0 | N | N | 0 | 用户编号: |
| 编号 | 名称 | 数据类型 | 长度 | 小数位 | 允许空值 | 主键 | 默认值 | 说明 |
| 1 | article_id | mediumint | 8 | 0 | N | Y | 文章id:[0,8388607] | |
| 2 | title | varchar | 125 | 0 | N | Y | 标题:[0,125]用于文章和html的title标签中 | |
| 3 | type | varchar | 64 | 0 | N | N | 0 | 文章分类:[0,1000]用来搜索指定类型的文章 |
| 4 | hits | int | 10 | 0 | N | N | 0 | 点击数:[0,1000000000]访问这篇文章的人次 |
| 5 | praise_len | int | 10 | 0 | N | N | 0 | 点赞数 |
| 6 | create_time | timestamp | 19 | 0 | N | N | CURRENT_TIMESTAMP | 创建时间: |
| 7 | update_time | timestamp | 19 | 0 | N | N | CURRENT_TIMESTAMP | 更新时间: |
| 8 | source | varchar | 255 | 0 | Y | N | 来源:[0,255]文章的出处 | |
| 9 | url | varchar | 255 | 0 | Y | N | 来源地址:[0,255]用于跳转到发布该文章的网站 | |
| 10 | tag | varchar | 255 | 0 | Y | N | 标签:[0,255]用于标注文章所属相关内容,多个标签用空格隔开 | |
| 11 | content | longtext | 2147483647 | 0 | Y | N | 正文:文章的主体内容 | |
| 12 | img | varchar | 255 | 0 | Y | N | 封面图 | |
| 13 | description | text | 65535 | 0 | Y | N | 文章描述 |
| 编号 | 名称 | 数据类型 | 长度 | 小数位 | 允许空值 | 主键 | 默认值 | 说明 |
| 1 | type_id | smallint | 5 | 0 | N | Y | 分类ID:[0,10000] | |
| 2 | display | smallint | 5 | 0 | N | N | 100 | 显示顺序:[0,1000]决定分类显示的先后顺序 |
| 3 | name | varchar | 16 | 0 | N | N | 分类名称:[2,16] | |
| 4 | father_id | smallint | 5 | 0 | N | N | 0 | 上级分类ID:[0,32767] |
| 5 | description | varchar | 255 | 0 | Y | N | 描述:[0,255]描述该分类的作用 | |
| 6 | icon | text | 65535 | 0 | Y | N | 分类图标: | |
| 7 | url | varchar | 255 | 0 | Y | N | 外链地址:[0,255]如果该分类是跳转到其他网站的情况下,就在该URL上设置 | |
| 8 | create_time | timestamp | 19 | 0 | N | N | CURRENT_TIMESTAMP | 创建时间: |
| 9 | update_time | timestamp | 19 | 0 | N | N | CURRENT_TIMESTAMP | 更新时间: |
| 编号 | 名称 | 数据类型 | 长度 | 小数位 | 允许空值 | 主键 | 默认值 | 说明 |
| 1 | auth_id | int | 10 | 0 | N | Y | 授权ID: | |
| 2 | user_group | varchar | 64 | 0 | Y | N | 用户组: | |
| 3 | mod_name | varchar | 64 | 0 | Y | N | 模块名: | |
| 4 | table_name | varchar | 64 | 0 | Y | N | 表名: | |
| 5 | page_title | varchar | 255 | 0 | Y | N | 页面标题: | |
| 6 | path | varchar | 255 | 0 | Y | N | 路由路径: | |
| 7 | position | varchar | 32 | 0 | Y | N | 位置: | |
| 8 | mode | varchar | 32 | 0 | N | N | _blank | 跳转方式: |
| 9 | add | tinyint | 3 | 0 | N | N | 1 | 是否可增加: |
| 10 | del | tinyint | 3 | 0 | N | N | 1 | 是否可删除: |
| 11 | set | tinyint | 3 | 0 | N | N | 1 | 是否可修改: |
| 12 | get | tinyint | 3 | 0 | N | N | 1 | 是否可查看: |
| 13 | field_add | text | 65535 | 0 | Y | N | 添加字段: | |
| 14 | field_set | text | 65535 | 0 | Y | N | 修改字段: | |
| 15 | field_get | text | 65535 | 0 | Y | N | 查询字段: | |
| 16 | table_nav_name | varchar | 500 | 0 | Y | N | 跨表导航名称: | |
| 17 | table_nav | varchar | 500 | 0 | Y | N | 跨表导航: | |
| 18 | option | text | 65535 | 0 | Y | N | 配置: | |
| 19 | create_time | timestamp | 19 | 0 | N | N | CURRENT_TIMESTAMP | 创建时间: |
| 20 | update_time | timestamp | 19 | 0 | N | N | CURRENT_TIMESTAMP | 更新时间: |
表collect (收藏)
| 编号 | 名称 | 数据类型 | 长度 | 小数位 | 允许空值 | 主键 | 默认值 | 说明 |
| 1 | collect_id | int | 10 | 0 | N | Y | 收藏ID: | |
| 2 | user_id | int | 10 | 0 | N | N | 0 | 收藏人ID: |
| 3 | source_table | varchar | 255 | 0 | Y | N | 来源表: | |
| 4 | source_field | varchar | 255 | 0 | Y | N | 来源字段: | |
| 5 | source_id | int | 10 | 0 | N | N | 0 | 来源ID: |
| 6 | title | varchar | 255 | 0 | Y | N | 标题: | |
| 7 | img | varchar | 255 | 0 | Y | N | 封面: | |
| 8 | create_time | timestamp | 19 | 0 | N | N | CURRENT_TIMESTAMP | 创建时间: |
| 9 | update_time | timestamp | 19 | 0 | N | N | CURRENT_TIMESTAMP | 更新时间: |
| 编号 | 名称 | 数据类型 | 长度 | 小数位 | 允许空值 | 主键 | 默认值 | 说明 |
| 1 | comment_id | int | 10 | 0 | N | Y | 评论ID: | |
| 2 | user_id | int | 10 | 0 | N | N | 0 | 评论人ID: |
| 3 | reply_to_id | int | 10 | 0 | N | N | 0 | 回复评论ID:空为0 |
| 4 | content | longtext | 2147483647 | 0 | Y | N | 内容: | |
| 5 | nickname | varchar | 255 | 0 | Y | N | 昵称: | |
| 6 | avatar | varchar | 255 | 0 | Y | N | 头像地址:[0,255] | |
| 7 | create_time | timestamp | 19 | 0 | N | N | CURRENT_TIMESTAMP | 创建时间: |
| 8 | update_time | timestamp | 19 | 0 | N | N | CURRENT_TIMESTAMP | 更新时间: |
| 9 | source_table | varchar | 255 | 0 | Y | N | 来源表: | |
| 10 | source_field | varchar | 255 | 0 | Y | N | 来源字段: | |
| 11 | source_id | int | 10 | 0 | N | N | 0 | 来源ID: |
表discount_coupon_information (优惠卷信息)
| 编号 | 名称 | 数据类型 | 长度 | 小数位 | 允许空值 | 主键 | 默认值 | 说明 |
| 1 | discount_coupon_information_id | int | 10 | 0 | N | Y | 优惠卷信息ID | |
| 2 | title_of_the_coupon | varchar | 64 | 0 | Y | N | 优惠卷标题 | |
| 3 | discount_coupon_type | varchar | 64 | 0 | Y | N | 优惠卷类型 | |
| 4 | cover_photo | varchar | 255 | 0 | Y | N | 封面图片 | |
| 5 | start_time | datetime | 19 | 0 | Y | N | 开始时间 | |
| 6 | deadline | datetime | 19 | 0 | Y | N | 截止时间 | |
| 7 | detailed_description | longtext | 2147483647 | 0 | Y | N | 详情描述 | |
| 8 | praise_len | int | 10 | 0 | N | N | 0 | 点赞数 |
| 9 | create_time | datetime | 19 | 0 | N | N | CURRENT_TIMESTAMP | 创建时间 |
| 10 | update_time | timestamp | 19 | 0 | N | N | CURRENT_TIMESTAMP | 更新时间 |
| 编号 | 名称 | 数据类型 | 长度 | 小数位 | 允许空值 | 主键 | 默认值 | 说明 |
| 1 | employee_users_id | int | 10 | 0 | N | Y | 员工用户ID | |
| 2 | employee_name | varchar | 64 | 0 | Y | N | 员工姓名 | |
| 3 | date_of_employment | date | 10 | 0 | Y | N | 入职时间 | |
| 4 | employee_age | int | 10 | 0 | Y | N | 0 | 员工年龄 |
| 5 | examine_state | varchar | 16 | 0 | N | N | 已通过 | 审核状态 |
| 6 | user_id | int | 10 | 0 | N | N | 0 | 用户ID |
| 7 | create_time | datetime | 19 | 0 | N | N | CURRENT_TIMESTAMP | 创建时间 |
| 8 | update_time | timestamp | 19 | 0 | N | N | CURRENT_TIMESTAMP | 更新时间 |
| 编号 | 名称 | 数据类型 | 长度 | 小数位 | 允许空值 | 主键 | 默认值 | 说明 |
| 1 | evaluation_feedback_id | int | 10 | 0 | N | Y | 评价反馈ID | |
| 2 | service_name | varchar | 64 | 0 | Y | N | 服务名称 | |
| 3 | service_type | varchar | 64 | 0 | Y | N | 服务类型 | |
| 4 | service_period | varchar | 64 | 0 | Y | N | 服务时段 | |
| 5 | service_personnel | int | 10 | 0 | Y | N | 0 | 服务人员 |
| 6 | feedback_to_users | int | 10 | 0 | Y | N | 0 | 反馈用户 |
| 7 | feedback_time | datetime | 19 | 0 | Y | N | 反馈时间 | |
| 8 | feedback_type | varchar | 64 | 0 | Y | N | 反馈类型 | |
| 9 | feedback_content | text | 65535 | 0 | Y | N | 反馈内容 | |
| 10 | examine_state | varchar | 16 | 0 | N | N | 未审核 | 审核状态 |
| 11 | examine_reply | varchar | 16 | 0 | Y | N | 审核回复 | |
| 12 | create_time | datetime | 19 | 0 | N | N | CURRENT_TIMESTAMP | 创建时间 |
| 13 | update_time | timestamp | 19 | 0 | N | N | CURRENT_TIMESTAMP | 更新时间 |
| 编号 | 名称 | 数据类型 | 长度 | 小数位 | 允许空值 | 主键 | 默认值 | 说明 |
| 1 | hits_id | int | 10 | 0 | N | Y | 点赞ID: | |
| 2 | user_id | int | 10 | 0 | N | N | 0 | 点赞人: |
| 3 | create_time | timestamp | 19 | 0 | N | N | CURRENT_TIMESTAMP | 创建时间: |
| 4 | update_time | timestamp | 19 | 0 | N | N | CURRENT_TIMESTAMP | 更新时间: |
| 5 | source_table | varchar | 255 | 0 | Y | N | 来源表: | |
| 6 | source_field | varchar | 255 | 0 | Y | N | 来源字段: | |
| 7 | source_id | int | 10 | 0 | N | N | 0 | 来源ID: |
| 编号 | 名称 | 数据类型 | 长度 | 小数位 | 允许空值 | 主键 | 默认值 | 说明 |
| 1 | home_services_id | int | 10 | 0 | N | Y | 家政服务ID | |
| 2 | service_name | varchar | 64 | 0 | Y | N | 服务名称 | |
| 3 | service_type | varchar | 64 | 0 | Y | N | 服务类型 | |
| 4 | service_period | varchar | 64 | 0 | Y | N | 服务时段 | |
| 5 | cover_photo | varchar | 255 | 0 | Y | N | 封面图片 | |
| 6 | service_personnel | int | 10 | 0 | Y | N | 0 | 服务人员 |
| 7 | service_price | int | 10 | 0 | Y | N | 0 | 服务价格 |
| 8 | service_details | longtext | 2147483647 | 0 | Y | N | 服务详情 | |
| 9 | praise_len | int | 10 | 0 | N | N | 0 | 点赞数 |
| 10 | create_time | datetime | 19 | 0 | N | N | CURRENT_TIMESTAMP | 创建时间 |
| 11 | update_time | timestamp | 19 | 0 | N | N | CURRENT_TIMESTAMP | 更新时间 |
| 编号 | 名称 | 数据类型 | 长度 | 小数位 | 允许空值 | 主键 | 默认值 | 说明 |
| 1 | housekeeping_orders_id | int | 10 | 0 | N | Y | 家政订单ID | |
| 2 | service_name | varchar | 64 | 0 | Y | N | 服务名称 | |
| 3 | service_type | varchar | 64 | 0 | Y | N | 服务类型 | |
| 4 | service_period | varchar | 64 | 0 | Y | N | 服务时段 | |
| 5 | service_personnel | int | 10 | 0 | Y | N | 0 | 服务人员 |
| 6 | appointment_users | int | 10 | 0 | Y | N | 0 | 预约用户 |
| 7 | appointment_time | datetime | 19 | 0 | Y | N | 预约时间 | |
| 8 | service_location | varchar | 64 | 0 | Y | N | 服务地点 | |
| 9 | using_discount_coupons | varchar | 64 | 0 | Y | N | 使用优惠卷 | |
| 10 | discount_coupon_number | varchar | 64 | 0 | Y | N | 优惠卷号码 | |
| 11 | appointment_status | varchar | 64 | 0 | Y | N | 预约状态 | |
| 12 | service_amount | int | 10 | 0 | Y | N | 0 | 服务金额 |
| 13 | note_details | text | 65535 | 0 | Y | N | 备注详情 | |
| 14 | pay_state | varchar | 16 | 0 | N | N | 未支付 | 支付状态 |
| 15 | pay_type | varchar | 16 | 0 | Y | N | 支付类型: 微信、支付宝、网银 | |
| 16 | create_time | datetime | 19 | 0 | N | N | CURRENT_TIMESTAMP | 创建时间 |
| 17 | update_time | timestamp | 19 | 0 | N | N | CURRENT_TIMESTAMP | 更新时间 |
| 编号 | 名称 | 数据类型 | 长度 | 小数位 | 允许空值 | 主键 | 默认值 | 说明 |
| 1 | my_coupon_id | int | 10 | 0 | N | Y | 我的优惠卷ID | |
| 2 | title_of_the_coupon | varchar | 64 | 0 | Y | N | 优惠卷标题 | |
| 3 | discount_coupon_type | varchar | 64 | 0 | Y | N | 优惠卷类型 | |
| 4 | discount_coupon_number | varchar | 64 | 0 | Y | N | 优惠卷编号 | |
| 5 | claim_user | int | 10 | 0 | Y | N | 0 | 领取用户 |
| 6 | collection_time | datetime | 19 | 0 | Y | N | 领取时间 | |
| 7 | claim_remarks | text | 65535 | 0 | Y | N | 领取备注 | |
| 8 | create_time | datetime | 19 | 0 | N | N | CURRENT_TIMESTAMP | 创建时间 |
| 9 | update_time | timestamp | 19 | 0 | N | N | CURRENT_TIMESTAMP | 更新时间 |
| 编号 | 名称 | 数据类型 | 长度 | 小数位 | 允许空值 | 主键 | 默认值 | 说明 |
| 1 | notice_id | mediumint | 8 | 0 | N | Y | 公告id: | |
| 2 | title | varchar | 125 | 0 | N | N | 标题: | |
| 3 | content | longtext | 2147483647 | 0 | Y | N | 正文: | |
| 4 | create_time | timestamp | 19 | 0 | N | N | CURRENT_TIMESTAMP | 创建时间: |
| 5 | update_time | timestamp | 19 | 0 | N | N | CURRENT_TIMESTAMP | 更新时间: |
表praise (点赞)
| 编号 | 名称 | 数据类型 | 长度 | 小数位 | 允许空值 | 主键 | 默认值 | 说明 |
| 1 | praise_id | int | 10 | 0 | N | Y | 点赞ID: | |
| 2 | user_id | int | 10 | 0 | N | N | 0 | 点赞人: |
| 3 | create_time | timestamp | 19 | 0 | N | N | CURRENT_TIMESTAMP | 创建时间: |
| 4 | update_time | timestamp | 19 | 0 | N | N | CURRENT_TIMESTAMP | 更新时间: |
| 5 | source_table | varchar | 255 | 0 | Y | N | 来源表: | |
| 6 | source_field | varchar | 255 | 0 | Y | N | 来源字段: | |
| 7 | source_id | int | 10 | 0 | N | N | 0 | 来源ID: |
| 8 | status | bit | 1 | 0 | N | N | 1 | 点赞状态:1为点赞,0已取消 |
| 编号 | 名称 | 数据类型 | 长度 | 小数位 | 允许空值 | 主键 | 默认值 | 说明 |
| 1 | registered_users_id | int | 10 | 0 | N | Y | 注册用户ID | |
| 2 | user_name | varchar | 64 | 0 | Y | N | 用户名称 | |
| 3 | user_gender | varchar | 64 | 0 | Y | N | 用户性别 | |
| 4 | user_age | int | 10 | 0 | Y | N | 0 | 用户年龄 |
| 5 | examine_state | varchar | 16 | 0 | N | N | 已通过 | 审核状态 |
| 6 | user_id | int | 10 | 0 | N | N | 0 | 用户ID |
| 7 | create_time | datetime | 19 | 0 | N | N | CURRENT_TIMESTAMP | 创建时间 |
| 8 | update_time | timestamp | 19 | 0 | N | N | CURRENT_TIMESTAMP | 更新时间 |
| 编号 | 名称 | 数据类型 | 长度 | 小数位 | 允许空值 | 主键 | 默认值 | 说明 |
| 1 | service_type_id | int | 10 | 0 | N | Y | 服务类型ID | |
| 2 | service_type | varchar | 64 | 0 | Y | N | 服务类型 | |
| 3 | create_time | datetime | 19 | 0 | N | N | CURRENT_TIMESTAMP | 创建时间 |
| 4 | update_time | timestamp | 19 | 0 | N | N | CURRENT_TIMESTAMP | 更新时间 |
表slides (轮播图)
| 编号 | 名称 | 数据类型 | 长度 | 小数位 | 允许空值 | 主键 | 默认值 | 说明 |
| 1 | slides_id | int | 10 | 0 | N | Y | 轮播图ID: | |
| 2 | title | varchar | 64 | 0 | Y | N | 标题: | |
| 3 | content | varchar | 255 | 0 | Y | N | 内容: | |
| 4 | url | varchar | 255 | 0 | Y | N | 链接: | |
| 5 | img | varchar | 255 | 0 | Y | N | 轮播图: | |
| 6 | hits | int | 10 | 0 | N | N | 0 | 点击量: |
| 7 | create_time | timestamp | 19 | 0 | N | N | CURRENT_TIMESTAMP | 创建时间: |
| 8 | update_time | timestamp | 19 | 0 | N | N | CURRENT_TIMESTAMP | 更新时间: |
表upload (文件上传)
| 编号 | 名称 | 数据类型 | 长度 | 小数位 | 允许空值 | 主键 | 默认值 | 说明 |
| 1 | upload_id | int | 10 | 0 | N | Y | 上传ID | |
| 2 | name | varchar | 64 | 0 | Y | N | 文件名 | |
| 3 | path | varchar | 255 | 0 | Y | N | 访问路径 | |
| 4 | file | varchar | 255 | 0 | Y | N | 文件路径 | |
| 5 | display | varchar | 255 | 0 | Y | N | 显示顺序 | |
| 6 | father_id | int | 10 | 0 | Y | N | 0 | 父级ID |
| 7 | dir | varchar | 255 | 0 | Y | N | 文件夹 | |
| 8 | type | varchar | 32 | 0 | Y | N | 文件类型 |
表user (用户账户:用于保存用户登录信息)
| 编号 | 名称 | 数据类型 | 长度 | 小数位 | 允许空值 | 主键 | 默认值 | 说明 |
| 1 | user_id | mediumint | 8 | 0 | N | Y | 用户ID:[0,8388607]用户获取其他与用户相关的数据 | |
| 2 | state | smallint | 5 | 0 | N | N | 1 | 账户状态:[0,10](1可用|2异常|3已冻结|4已注销) |
| 3 | user_group | varchar | 32 | 0 | Y | N | 所在用户组:[0,32767]决定用户身份和权限 | |
| 4 | login_time | timestamp | 19 | 0 | N | N | CURRENT_TIMESTAMP | 上次登录时间: |
| 5 | phone | varchar | 11 | 0 | Y | N | 手机号码:[0,11]用户的手机号码,用于找回密码时或登录时 | |
| 6 | phone_state | smallint | 5 | 0 | N | N | 0 | 手机认证:[0,1](0未认证|1审核中|2已认证) |
| 7 | username | varchar | 16 | 0 | N | N | 用户名:[0,16]用户登录时所用的账户名称 | |
| 8 | nickname | varchar | 16 | 0 | Y | N | 昵称:[0,16] | |
| 9 | password | varchar | 64 | 0 | N | N | 密码:[0,32]用户登录所需的密码,由6-16位数字或英文组成 | |
| 10 | | varchar | 64 | 0 | Y | N | 邮箱:[0,64]用户的邮箱,用于找回密码时或登录时 | |
| 11 | email_state | smallint | 5 | 0 | N | N | 0 | 邮箱认证:[0,1](0未认证|1审核中|2已认证) |
| 12 | avatar | varchar | 255 | 0 | Y | N | 头像地址:[0,255] | |
| 13 | open_id | varchar | 255 | 0 | Y | N | 针对获取用户信息字段 | |
| 14 | create_time | timestamp | 19 | 0 | N | N | CURRENT_TIMESTAMP | 创建时间: |
| 15 | vip_level | varchar | 255 | 0 | Y | N | 会员等级 | |
| 16 | vip_discount | double | 11 | 2 | Y | N | 0.00 | 会员折扣 |
表user_group (用户组:用于用户前端身份和鉴权)
| 编号 | 名称 | 数据类型 | 长度 | 小数位 | 允许空值 | 主键 | 默认值 | 说明 |
| 1 | group_id | mediumint | 8 | 0 | N | Y | 用户组ID:[0,8388607] | |
| 2 | display | smallint | 5 | 0 | N | N | 100 | 显示顺序:[0,1000] |
| 3 | name | varchar | 16 | 0 | N | N | 名称:[0,16] | |
| 4 | description | varchar | 255 | 0 | Y | N | 描述:[0,255]描述该用户组的特点或权限范围 | |
| 5 | source_table | varchar | 255 | 0 | Y | N | 来源表: | |
| 6 | source_field | varchar | 255 | 0 | Y | N | 来源字段: | |
| 7 | source_id | int | 10 | 0 | N | N | 0 | 来源ID: |
| 8 | register | smallint | 5 | 0 | Y | N | 0 | 注册位置: |
| 9 | create_time | timestamp | 19 | 0 | N | N | CURRENT_TIMESTAMP | 创建时间: |
| 10 | update_time | timestamp | 19 | 0 | N | N | CURRENT_TIMESTAMP | 更新时间: |
整个家政服务系统的设计与实现的需求分析主要对系统总体架构以及功能模块的设计,通过建立E-R模型和数据库逻辑系统设计完成了数据库系统设计。
4 系统关键模块详细设计与实现
家政服务系统的设计与实现的详细设计与实现主要是根据前面的家政服务系统的设计与实现的需求分析和家政服务系统的设计与实现的总体设计来设计页面并实现业务逻辑。主要从家政服务系统的设计与实现界面实现、业务逻辑实现这两部分进行介绍。
4.1注册用户功能模块
4.1.1 用户注册界面
家政服务系统的设计与实现的游客和注册用户时可以进行注册登录,当用户点击“注册”按钮的时候,填写上自己的账号+密码+确认密码+昵称+邮箱等后再点击“立即注册”按钮后将会先验证输入的有没有空数据,再次验证密码和确认密码是否是一样的,最后验证输入的账户名和数据库表中已经注册的账户名是否重复,只有都验证没问题后即可用户注册成功。用户注册界面展示如下图4-1所示。

图4-1用户注册界面图
关键代码如下:
* 注册
* @param user
* @return
*/
@PostMapping("register")
public Map<String, Object> signUp(@RequestBody User user) {
// 查询用户
Map<String, String> query = new HashMap<>();
Map<String,Object> map = JSON.parseObject(JSON.toJSONString(user));
query.put("username",user.getUsername());
List list = service.selectBaseList(service.select(query, new HashMap<>()));
if (list.size()>0){
return error(30000, "用户已存在");
}
map.put("password",service.encryption(String.valueOf(map.get("password"))));
service.insert(map);
return success(1);
}
家政服务系统的设计与实现中的前台上注册后的用户是可以通过自己的账户名和密码进行登录的,当用户输入完整的自己的账户名和密码信息并点击“登录”按钮后,将会首先验证输入的有没有空数据,再次验证输入的账户名+密码和数据库中当前保存的用户信息是否一致,只有在一致后将会登录成功并自动跳转到家政服务系统的设计与实现的首页中;否则将会提示相应错误信息,用户登录界面如下图4-2所示。

图4-2用户登录界面图
登录的逻辑代码如下所示。
/**
* 登录
* @param data
* @param httpServletRequest
* @return
*/
@PostMapping("login")
public Map<String, Object> login(@RequestBody Map<String, String> data, HttpServletRequest httpServletRequest) {
log.info("[执行登录接口]");
String username = data.get("username");
String email = data.get("email");
String phone = data.get("phone");
String password = data.get("password");
注册用户进入“家政服务”界面,进入详情查看更多服务信息同时可预约服务、点赞、收藏、发表评论等。其界面如下图4-3所示。

图4-3家政服务界面图
4.1.4优惠券信息界面
注册用户进入“优惠券信息”界面,进入详情查看更多优惠券信息同时可领券、点赞、收藏。其界面如下图4-4所示。

图4-4优惠券信息界面图
注册用户进入“我的账户”--“个人中心”--个人首页界面,其界面如下图4-5所示。

图4-5个人中心界面图
4.2员工用户功能模块
员工用户进入“家政服务列表”界面点击详情可查看更多家政服务信息,同时可对家政服务进行添加管理。其首页界面如下图4-6所示。

图4-6家政服务管理界面图
员工用户进入“家政订单管理列表”界面查看更多订单信息并管理,其首页界面如下图4-7所示。

图4-7家政订单管理界面图
关键代码如下:
@PostMapping("/set")
@Transactional
public Map<String, Object> set(HttpServletRequest request) throws IOException {
service.update(service.readQuery(request), service.readConfig(request), service.readBody(request.getReader()));
return success(1);
}
4.3管理员功能模块
管理员点击“系统用户”这一菜单会显示管理员、注册用户和员工用户这三个子菜单,管理员可以对这三个角色的用户进行增删改查操作。其界面如下图4-8所示。

图4-8系统用户管理界面图
关键代码如下:
Map<String, String> query = new HashMap<>();
String o_password = data.get("o_password");
query.put("user_id" ,String.valueOf(userId));
query.put("password" ,service.encryption(o_password));
int count = service.selectBaseCount(service.count(query, service.readConfig(request)));
if(count > 0){
管理员具有对家政服务管理界面进行添加、编辑和管理的权限。并且可以进行查询、重置和删除等操作。其界面如下图4-9所示。

图4-9家政服务管理界面图
4.3.3优惠券信息管理界面
管理员具有对优惠券信息管理界面进行查询、编辑和管理的权限。并且可以进行添加、重置和删除等操作。其界面如下图4-10所示。

图4-10优惠券信息管理界面图
管理员点击“系统管理”这一菜单会显示轮播图管理这个子菜单,管理员可以对前台展示的轮播图进行设置(包括查询、重置、删除、添加),其界面如下图4-11所示。

图4-11系统管理界面图
关键代码如下:
@PostMapping("/add")
@Transactional
public Map<String, Object> add(HttpServletRequest request) throws IOException {
service.insert(service.readBody(request.getReader()));
return success(1);
}
public Map<String, Object> addMap(Map<String,Object> map){
service.insert(map);
return success(1);
}
5系统测试
5.1 系统测试用例
系统测试包括:用户登录功能测试、家政服务展示功能测试、优惠券信息添加、家政信息搜索、密码修改、家政订单列表功能测试,如表5-1、5-2、5-3、5-4、5-5、5-6所示:
表5-1 用户登录功能测试表
| 用例名称 | 用户登录系统 |
| 目的 | 测试用户通过正确的用户名和密码可否登录功能 |
| 前提 | 未登录的情况下 |
| 测试流程 | 1) 进入登录页面 2) 输入正确的用户名和密码 |
| 预期结果 | 用户名和密码正确的时候,跳转到登录成功界面,反之则显示错误信息,提示重新输入 |
| 实际结果 | 实际结果与预期结果一致 |
家政服务查看功能测试:
表5-2 家政服务查看功能测试表
| 用例名称 | 家政服务查看 |
| 目的 | 测试家政服务查看功能 |
| 前提 | 用户登录 |
| 测试流程 | 点击家政订单列表 |
| 预期结果 | 可以查看到所有优惠券信息 |
| 实际结果 | 实际结果与预期结果一致 |
管理员添加优惠券信息界面测试:
表5-3 管理员添加优惠券信息界面测试表
| 用例名称 | 添加优惠券信息测试用例 |
| 目的 | 测试优惠券信息添加功能 |
| 前提 | 管理员用户正常登录情况下 |
| 测试流程 | 1)管理员点击优惠券信息,然后点击添加后并填写信息。 2)点击进行提交。 |
| 预期结果 | 提交以后,页面首页会显示新的优惠券信息 |
| 实际结果 | 实际结果与预期结果一致 |
家政信息搜索功能测试:
表5-4家政信息搜索功能测试表
| 用例名称 | 家政信息搜索测试 |
| 目的 | 测试家政信息搜索功能 |
| 前提 | 无 |
| 测试流程 | 1)在搜索框填入搜索关键字。 2)点击搜索按钮。 |
| 预期结果 | 页面显示包含有搜索关键字的社团信息 |
| 实际结果 | 实际结果与预期结果一致 |
密码修改搜索功能测试:
表5-5 密码修改功能测试表
| 用例名称 | 密码修改测试用例 |
| 目的 | 测试管理员密码修改功能 |
| 前提 | 管理员用户正常登录情况下 |
| 测试流程 | 1)管理员密码修改并完成填写。 2)点击进行提交。 |
| 预期结果 | 使用新的密码可以登录 |
| 实际结果 | 实际结果与预期结果一致 |
家政订单列表功能测试:
表5-6家政订单列表功能测试表
| 用例名称 | 家政订单列表测试用例 |
| 目的 | 测试用户家政订单列表功能 |
| 前提 | 用户正常登录情况下 |
| 测试流程 | 1)搜索查看家政订单列表,点击家政订单列表。 2)填写家政订单列表信息,点击进行提交。 |
| 预期结果 | 家政订单列表成功 |
| 实际结果 | 实际结果与预期结果一致 |
通过编写家政服务系统的设计与实现的测试用例,已经检测完毕用户登录功能测试、家政服务展示功能测试、优惠券信息添加、搜索、密码修改、家政订单列表功能测试,通过这6大模块为家政服务系统的设计与实现的后期推广运营提供了强力的技术支撑。
结论
在本文中,我们设计并实现了一个基于Java的家政服务系统,其中包括首页、公告通知、新闻资讯、家政服务和优惠券信息等功能模块。通过该系统,用户可以方便地获取家政服务相关信息,了解最新的新闻资讯,以及获取优惠券信息。系统的设计和实现考虑了用户友好性、功能完整性和系统性能等方面,以提供用户良好的体验。
基于Java的家政服务系统可以有效地整合各种功能模块,为用户提供全方位的家政服务信息和优惠信息。通过系统化的设计和实现,用户可以更便捷地获取所需信息,提高了用户体验和满意度。
公告通知和新闻资讯模块的引入为用户提供了及时的消息推送和行业资讯,帮助用户了解行业动态和最新信息。这有助于用户做出更明智的消费决策,同时也提升了系统的实用性和吸引力。
家政服务和优惠券信息模块的设计使用户可以方便地浏览和选择符合自己需求的家政服务项目,并获取相应的优惠信息。这不仅提升了用户的购买意愿,也促进了家政服务行业的发展。
综上所述,基于Java的家政服务系统的设计与实现为用户提供了便捷、全面的家政服务信息和优惠信息,提升了用户体验和满意度,同时也促进了家政服务行业的发展。未来的研究可以进一步优化系统功能,提升系统性能,以满足用户不断增长的需求和提升竞争力。
这篇结论总结了基于Java的家政服务系统的设计与实现过程,并提出了未来研究的方向,为相关领域的学术研究和实践提供了有益的参考。
参考文献
[1]R. D L ,Dana T ,Jessica W .Head Start’s Family Services: Promoting the Outcomes of Low-Income Children and Families[J].Early Education and Development,2024,35(4):722-739.
[2]许霞.青海商务:推动家政服务业提质扩容(下)[N].国际商报,2024-04-17(004).
[3]何苗苗,张瓅文,熊唯,等.养老和家政服务联动发展标准化路径研究[J].中国标准化,2024,(07):82-88.
[4]许霞.青海商务:推动家政服务业提质扩容(上)[N].国际商报,2024-04-03(007).
[5]李尖,张多福.家政服务如何触及老百姓的“小确幸”[N].温州日报,2024-04-03(003).
[6]袁鹏.以规范化管理推动家政行业诚信发展[N].中国妇女报,2024-04-01(001).
[7]马婧.“95后”开始拥抱家政行业[N].北京日报,2024-04-01(006).
[8]Russo S D .Domestic service and Chilean literature: fictional experiments in narrating the household[J].Feminist Theory,2024,25(2):162-174.
[9]王宇.家政服务员在工作中受伤,责任应由谁来担?[N].工人日报,2024-03-29(006).
[10]Carline K .Book Review: Home Economics: Domestic Service and Gender in Urban Southern Africa by Hepburn, Sacha[J].Journal of Family History,2024,49(2):218-222.
[11]程晖.“十大行动”推动家政服务业提质扩容[N].中国改革报,2024-03-27(002).
[12]孙辰,郭琛,相雨桐,等.城市智慧社区物业服务创新模式[J].商业经济,2024,(04):34-37.
[13]邵志媛.家政服务业扩容提质亟待政策助力[N].国际商报,2024-03-18(002).
[14]何平.基于TAM模型的南粤家政服务消费意愿影响因素分析[J].投资与合作,2024,(03):86-90.
[15]李鹏程.于莉:推动家政行业转型升级[N].平顶山日报,2024-03-14(002).
[16]赵昂.推动家政服务业高质量发展[N].工人日报,2024-03-12(007).
[17]高越.家政服务扩容提质满足人们美好生活需要[N].中国妇女报,2024-03-10(002).
[18]高琳珍.家政服务提质扩容路径研究[J].国际公关,2024,(04):30-32.
[19]Yang Y .Design and Implementation of Student Information Management System Based on Springboot[J].Advances in Computer, Signals and Systems,2022,6(6):
[20]Cheng F .Talent Recruitment Management System for Small and Micro Enterprises Based on Springboot Framework[J].Advances in Educational Technology and Psychology,2021,5(2):
致 谢
在学术研究和项目实施过程中,我深深感激我的导师和所有参与项目的人。首先,要特别感谢我的导师,您不仅在学术上给予我耐心的指导和支持,还在项目实施中提供了宝贵的建议和指引,让我在研究中不至迷失方向。您的悉心教诲让我受益良多,您的支持让我克服困难,不断进步。
此外,感谢所有参与项目的人员,无论是合作者、同事,还是给予技术支持和帮助的朋友们。在项目的每一个阶段,你们的合作和支持都是我前行的动力。每一次的讨论、合作和共同努力,都让项目取得更好的成果,让团队更加凝聚和高效。
在项目中,每个人的付出和贡献都是不可或缺的。感谢你们的辛勤工作、智慧和奉献,让项目得以顺利进行和取得成功。正是有了你们的支持和合作,我们才能克服困难,克服挑战,最终实现项目的目标。
在学术和项目的道路上,我深知一个人的力量是有限的,团队的力量却是无穷的。感谢导师和所有参与项目的人,是你们的支持和合作让项目取得了成功,让我成长为更好的自己。愿我们在未来的道路上继续并肩前行,共同创造更加美好的明天。再次感谢你们!
请关注点赞+私信博主,免费领取项目源码
544

被折叠的 条评论
为什么被折叠?



