国网、南网以太网通信端口接触放电正负8KV静电防护TVS管阵列
鼎先电子SOT-563封装,DL0504S6低成本平替SP3004-04XTG 0.85pF 低电容ESD保护阵列
TVS管选型需要考虑以下因素:
1)大批量供货需考虑成本,一般而言,TVS管阵列比增加4个TVS管便宜;
2)封装小,节省Layout空间,方便布局,TVS管阵列会比4个TVS管的体积小很多;
3)ESD防护能力,必须大于国网、南网静电抗扰度4级,即接触放电±8kV,空气放电±15kV;
4)负载电容越低越好,能快速吸收ESD干扰。
TVS管阵列DL0504S6,SP3004-04XTG,优势在于:
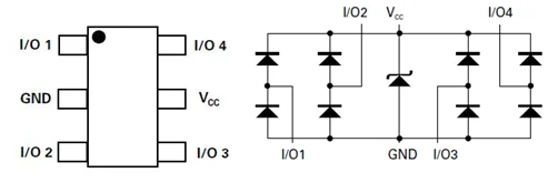
1)封装极小,1.6mm*1.2mm,封装和内部结构示意图如图2所示;
2)负载电容,0.85pF,可将快速信号衰减程度降至安全水平;
3)ESD防护能力高,接触放电±12kV,空气放电±15kV,远高于国网、南网标准;
4)极低的动态电阻1.8Ω,提供低箝位电压;小漏电流,3.3V时1nA电流;
5)以太网电源AVCC设计上能节省一个TVS管;
6)价格便宜。
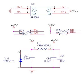
以太网防静电部分设计原理图如图3所示,L2、C59、C60组成π型滤波网络,C61为去耦电容,R74-R77为以太网传输信号的上拉电阻,V10为TVS管,D9为TVS管阵列。

增加TVS管阵列SP3004-04XTG后,以太网模块在Layout设计时需注意以下几点:
1)SP3004-04XTG、滤波电容等ESD防护器件尽量和以太网芯片放在同一层,且尽量在同一层将它们的地pin与以太网芯片的地pin,这样能减少环路面积,让所包含的场流量减小,其感应电流减小。
2)SP3004-04XTG、滤波电容等ESD防护器件要靠近以太网芯片放置,差分信号和电源的走线先经过ESD器件pin再到以太网芯片pin;
3)要尽量地平面连续,该打过孔的地方要打过孔,以增加回流路径;
4)以太网模块不要靠近整个板件的边沿,尽量往中间放,这样能增强水平和垂直耦合静电抗扰度能力。


334

被折叠的 条评论
为什么被折叠?



