国网、南网以太网通信端口接触放电正负8KV静电防护TVS管阵列
鼎先电子SOT-563封装,DL0504S6低成本平替SP3004-04XTG 0.85pF 低电容ESD保护阵列
TVS管选型需要考虑以下因素:
1)大批量供货需考虑成本,一般而言,TVS管阵列比增加4个TVS管便宜;
2)封装小,节省Layout空间,方便布局,TVS管阵列会比4个TVS管的体积小很多;
3)ESD防护能力,必须大于国网、南网静电抗扰度4级,即接触放电±8kV,空气放电±15kV;
4)负载电容越低越好,能快速吸收ESD干扰。
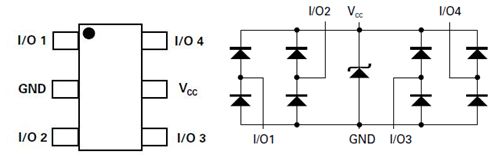
TVS管阵列DL0504S6,SP3004-04XTG,优势在于:
1)封装极小,1.6mm*1.2mm,封装和内部结构示意图如图2所示;
2)超低负载电容,0.85pF,可将快速信号衰减程度降至最低水平;
3)ESD防护能力高,接触放电±12kV,空气放电±15kV,远高于国网、南网标准;
4)极低的动态电阻1.8Ω,提供超低箝位电压;超低漏电流,3.3V时最大1nA电流;
5)以太网电源AVCC设计上能节省一个TVS管;
6)价格便宜。

图2:SP3004-04XTG封装和内部结构示意图
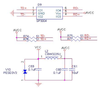
以太网防静电部分设计原理图如图3所示,L2、C59、C60组成π型滤波网络,C61为去耦电容,R74-R77为以太网传输信号的上拉电阻,V10为TVS管,D9为TVS管阵列。

图3:以太网防静电部分电路

增加TVS管阵列SP3004-04XTG后,以太网模块在Layout设计时需注意以下几点:
1)SP3004-04XTG、滤波电容等ESD防护器件尽量和以太网芯片放在同一层,且尽量在同一层将它们的地pin与以太网芯片的地pin,这样能减少环路面积,让所包含的场流量减小,其感应电流减小。
2)SP3004-04XTG、滤波电容等ESD防护器件要靠近以太网芯片放置,差分信号和电源的走线先经过ESD器件pin再到以太网芯片pin;
3)要尽量保证地平面连续,该打过孔的地方要打过孔,以增加回流路径;
4)以太网模块不要靠近整个板件的边沿,尽量往中间放,这样能增强水平和垂直耦合静电抗扰度能力。
具体PCB布局如图4所示,由于以太网差分信号从下面上来,所以SP3004-04XTG放在左下角,这样保证了信号线先经过TVS管阵列再到以太网芯片pin上。
改进后的设计,静电实验结果如图5所示。实验过程中偶尔断一次,但能立刻恢复,满足了国网、南网静电抗扰度4级实验要求。
电网相关的智能采集终端项目,属于技改产品,即根据客户的新需求和国网、南网新标准对原设计进行改进。笔者在做原产品的静电(ESD)抗扰度4级试验,即接触放电±8kV时,发现以太网会中断,直到ESD干扰消除后才能恢复正常,如图1所示,这种现象不满足国网、南网标准中“实验过程中,以太网偶尔中断,但能自行恢复”的规定。

467

被折叠的 条评论
为什么被折叠?



