

(黑色yyds)
某个工厂物资管理的概念模型
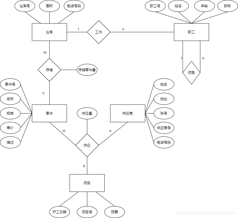
物资管理涉及的实体有:
- 仓库:属性有仓库号、面积、电话号码
- 零件:属性有零件号、名称、规格、单价、描述
- 供应商:属性有供应商号、姓名、地址、电话号码、账号
- 项目:属性有项目号、预算、开工日期
- 职工:属性有职工号、姓名、年龄、职称
这些实体之间的联系如下:
- 一个仓库可以存放多种零件,一种零件可以存放在多个仓库中,因此仓库和零件具有多对多的联系。用库存量来表示某种零件在某个仓库中的数量。
- 一个仓库有多个职工当仓库保管员,一个职工只能在一个仓库工作,因此仓库和职工之间是一对多的联系。
- 职工之间具有领导与被领导关系。即仓库主任领导若干保管员,因此职工实体型中具有一对多的联系。
- 供应商、项目和零件三者之间具有多对多的联系。即一个供应商可以供给若干项目多种零件,每个项目可以使用不同供应商供应的零件,每种零件可由不同供应商供给。
本文介绍了工厂物资管理的概念模型,涉及仓库、零件、供应商、项目及职工等实体及其属性。详细阐述了实体间的多对多、一对多联系,并通过具体实例解释了联系的含义。
3479

被折叠的 条评论
为什么被折叠?



