
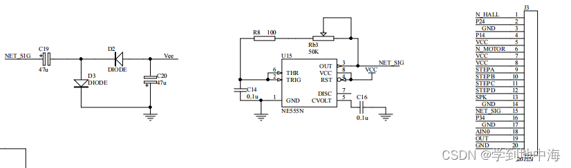
这玩意好像上的就可以开始工作,然后输出频率可变方波,可以调节Rb3电位器来改变频率,通过J3的SIGNAL引脚导出。
如何测量频率?
跳线帽连接SIGNAL和P34,即NE555的输出脚与定时器0的外部脉冲引脚连接。通过定时器0的计数功能来计数脉冲。然后使用定时器1进行定时计算频率
如何使用定时器的定时计数功能可以看这篇文章定时器定时与计数功能
关于数码管显示的代码可以从这里获取
代码
#include <STC15F2K60S2.H>
#include
本文介绍了利用蓝桥杯单片机STM32,通过NE555产生的可变频率方波进行测量的方法。通过连接SIGNAL引脚到定时器0进行脉冲计数,借助定时器1计算频率。在实践中发现电位器调整频率变化不明显,尤其是初期,但后期有显著变化,作者对此现象感到疑惑并寻求解答。

这玩意好像上的就可以开始工作,然后输出频率可变方波,可以调节Rb3电位器来改变频率,通过J3的SIGNAL引脚导出。
如何测量频率?
跳线帽连接SIGNAL和P34,即NE555的输出脚与定时器0的外部脉冲引脚连接。通过定时器0的计数功能来计数脉冲。然后使用定时器1进行定时计算频率
如何使用定时器的定时计数功能可以看这篇文章定时器定时与计数功能
关于数码管显示的代码可以从这里获取
#include <STC15F2K60S2.H>
#include
6718
3168
663

被折叠的 条评论
为什么被折叠?