
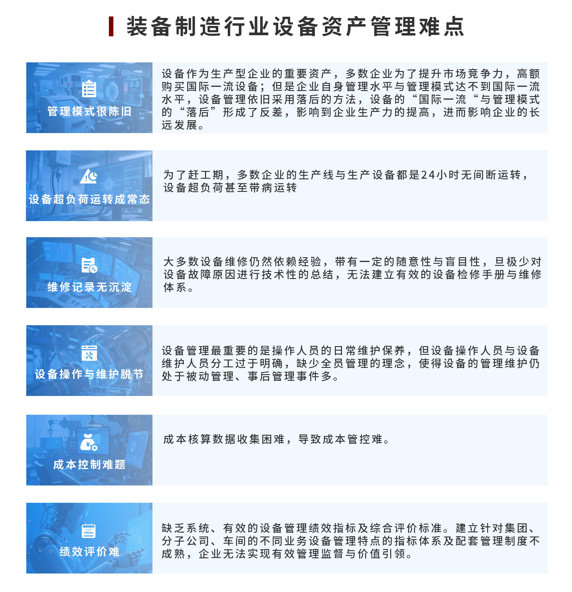
装备制造行业设备管理需覆盖采购到报废全周期,面临管理模式陈旧、设备超负荷运转、维修记录无沉淀等难点。中设智控依托 5G、物联网、大数据等技术,打造全生命周期设备管理方案。构建管理体系、主数据及检维修知识库,通过信息化 + 在线监测,实现设备实时状态跟踪、预防性维护及动态管理。具备设备透视图、点检保养等功能,已在多个大中企业落地,助力企业优化成本、沉淀维修经验、提升设备效率,解决管理脱节与绩效评价难题,驱动装备制造数字化转型 。






中设智控助力装备制造设备管理数字化转型

装备制造行业设备管理需覆盖采购到报废全周期,面临管理模式陈旧、设备超负荷运转、维修记录无沉淀等难点。中设智控依托 5G、物联网、大数据等技术,打造全生命周期设备管理方案。构建管理体系、主数据及检维修知识库,通过信息化 + 在线监测,实现设备实时状态跟踪、预防性维护及动态管理。具备设备透视图、点检保养等功能,已在多个大中企业落地,助力企业优化成本、沉淀维修经验、提升设备效率,解决管理脱节与绩效评价难题,驱动装备制造数字化转型 。







被折叠的 条评论
为什么被折叠?