如果你最近一直在深入研究大模型,那么你很可能听说过两个术语:AI 智能体 和 MCP(模型上下文协议)。这两个术语听起来很相似,甚至有重叠之处,但它们解决的是完全不同的问题。

今天,我将深入剖析这两个概念:它们是什么,各自的优势在哪里,以及为什么理解它们的区别对我们构建更持久的 AI 系统至关重要。
下文我们详细剖析之。
基于 MCP 实现 AI 智能体的新架构设计
1、AI 智能体:思考、行动、重复
AI 智能体是一个利用大语言模型来思考目标并采取行动的系统,通常会形成一个循环。它们的设计目标是:
- 接收任务:例如“帮我订一张去巴黎的机票”。
- 分解任务:例如“搜索航班 → 比较价格 → 订票”。
- 执行每个步骤:使用工具、API 等。
- 根据需要循环返回。

第一、AI 智能体是如何工作的
这种循环通常是基于 ReAct 模式(推理 + 行动) 构建的。可以这样理解:
- 思考:我需要搜索航班。
- 行动:调用搜索 API(“去巴黎的航班”)。
- 观察:收到航班选项。
- 思考:让我选最便宜的那个。
AI 智能体之所以令人兴奋,是因为它们模拟了多步骤思考、反思、重试逻辑和规划等认知过程。

第二、ReAct AI 智能体:它们的特别之处
- 自主性:这是关键。与普通程序只是按照脚本执行不同,AI 智能体可以自主决定如何实现目标,而不需要你告诉它每一个步骤。它们是主动的、以目标为导向的。
- 推理与规划:它可以将复杂目标分解为较小的任务,找出最佳行动顺序,甚至在情况发生变化时调整计划。想象一下它为你规划一个多站旅程。
- 记忆与学习:优秀的 AI 智能体会记住它们做过的事情、哪些有效以及哪些无效。它们会从互动中学习并随着时间的推移而改进。想象一下一个智能助手,随着你们合作的增多,它越来越擅长帮助你。
- 工具使用:这才是真正的魔法所在。AI 智能体可以“使用工具”,在数字世界中,这意味着与软件、API 或数据库集成,以获取信息或执行操作。例如,为了规划旅行,智能体可能会使用航班预订工具、酒店搜索引擎和天气应用程序,就像你会打开不同的浏览器标签页一样。
第三、但是,有一个问题
- 它们很容易忘记:它们的“记忆”通常在提示词中,上下文很快就会耗尽。
- 工具的使用可能会变得不稳定:除非精心协调,否则工具的使用可能会变得不稳定。
2、MCP:把它想象成长期记忆的结构化版本
这不是一个框架、一个软件包,也不是一个聊天机器人工具。它是一个协议,旨在为跨越多次交互、工具和目标的长篇、不断演变的大语言模型对话提供结构。
MCP 的引入是为了解决这个问题:大语言模型只能处理有限的上下文(即使达到 100 万 tokens)。如何在多个任务、工具、重试和模块之间保持连贯的记忆和推理流程呢?

第一、那么,MCP 到底是什么?
1.\标准化通信
想象你有一系列不同的工具(日历应用、电子邮件服务、数据库)。传统上,AI 模型需要特定的自定义代码才能与每一个工具交互。MCP 提供了一种通用的、标准化的方式,让模型能够与支持该协议的任何工具“对话”。这就像一个通用适配器,有人将其称为 AI 应用的 USB-C 接口。
2.暴露能力
MCP 允许系统将其能力以“工具”的形式“暴露”给 AI 模型。因此,你的日历应用可以告诉 AI:“嘿,我可以创建事件、检查你的可用性并列出你的预约”,以 AI 能够理解的格式呈现。
3.工具发现
使用 MCP 的 AI 智能体可以动态发现可用的工具以及如何使用它们,而无需将它们硬编码。这使得 AI 系统变得更加灵活和适应性强。开发人员无需费力地集成每一个新工具。
4.上下文管理
它帮助 AI 在不同的交互和工具使用中保持上下文。这对于多步骤任务至关重要,AI 需要记住先前的信息以便做出明智的决策。
第二、模型上下文协议(MCP)概览
你可以把它想象成一个思想协议缓冲区,一种 AI 智能体和工具之间达成一致的格式,以便清晰地进行通信、跟踪过去的步骤,并且在任务中途不会出现空白。
它是一种结构化的方式,用于:
- 在工具调用和推理步骤之间保持持久记忆。
- 传递语义上下文(我们在做什么以及为什么这样做)。
- 让工具增强型智能体变得更聪明而不是健忘。
- 并且以一致的方式协调多个智能体、工具和计划。
第三、使用 MCP 之前与之后

你可以把它想象成一个思想协议缓冲区,一种智能体和工具之间达成一致的格式,以便清晰地进行通信、跟踪过去的步骤,并且在任务中途不会出现空白。

3、AI 智能体与 MCP:现实世界中的例子
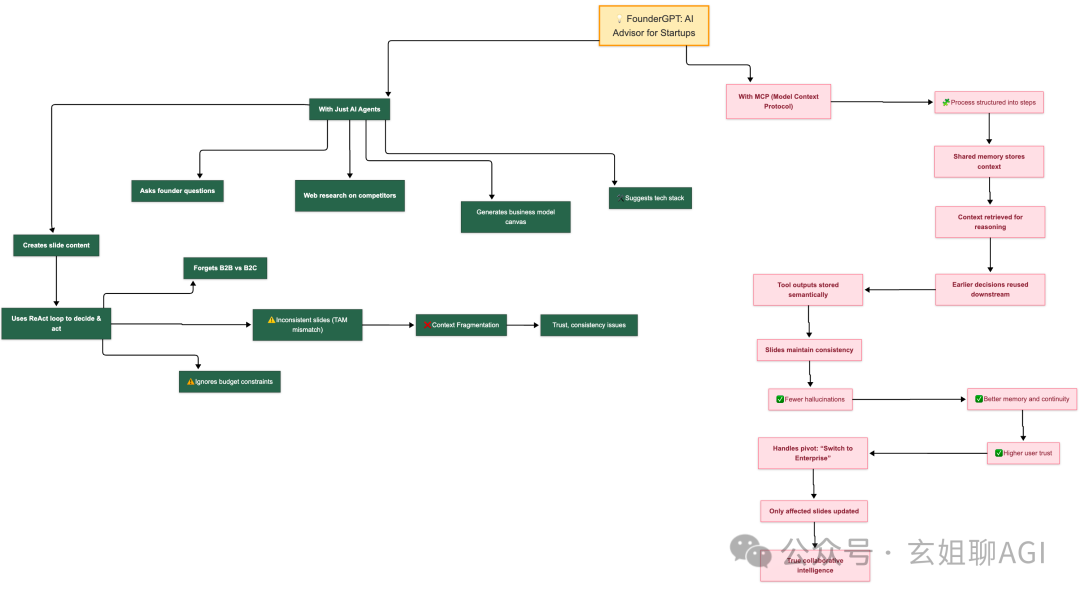
第一、构建创业顾问 AI
假设你正在构建一个名为 FounderGPT的系统,这是一个为早期创业者的 AI 顾问。目标是什么?帮助他们将一个模糊的创业想法转化为一份详细的商业计划书,其中包含市场分析、路线图和技术可行性报告。
听起来像是一个很酷的 AI 产品,对吧?现在,让我们看看两种不同的实现方式:
第二、仅使用 AI 智能体
你开发了一个可以:
- 向创业者询问关于他们的想法的问题。
- 在互联网上研究竞争对手。
- 生成商业模式画布。
- 建议技术栈。
- 创建幻灯片内容。
这个智能体使用 ReAct 风格的提示词:它思考、选择一个工具、行动、看看发生了什么,然后循环。**
一开始,这看起来很强大。智能体搜索 Crunchbase、阅读博客文章、总结趋势,并开始生成商业计划书。
但随后问题开始出现:
- 它忘记了用户之前提到的创业公司是“B2B”模式,却建议了一个 B2C 的市场进入计划。
- 在生成技术栈时,它没有记住之前分享的预算限制。
- 最终的幻灯片存在不一致之处:第 2 页说总可市场(TAM)是 500 亿美元,第 6 页却说是 2000 亿美元。
罪魁祸首是什么?上下文碎片化。智能体的记忆被限制在当前的提示窗口中,一旦它切换工具或深入推理循环,事情就会变得模糊不清。

第三、现在,使用 MCP
与其将每个步骤视为一次性的 LLM 提示词,不如使用 MCP 来结构化整个过程:
- 每个步骤(市场分析、竞争对手研究、路线图规划、计划生成)都会向共享内存中添加上下文。
- 当用户说“我们正在为中型 SaaS 公司构建产品”时,这个事实被语义化地存储起来,并作为相关上下文检索用于后续任务。
- 当智能体推理计划的每个部分时,MCP 确保了连续性:早期做出的决策(例如,市场进入策略、定价模型)会在后续阶段被跟踪并强制执行。
- 如果 LLM 选择了一个工具(比如市场规模计算器),输入/输出会被封装并存储以供下一个推理步骤使用。
现在当生成第 6 页时,智能体知道第 2 页说了什么,因为 MCP 确保了记忆不仅仅是一串 tokens,而是一个结构化的地图,记录了已经说过、决定过和做过的事情。
第四、结果
- 幻觉(错误输出)更少
- 一致性更高
- 用户信任度大幅提升
而且还有一个关键点:如果创业者一周后回来并说“我们正在转向企业市场,而不是中小企业(SMB)”,系统可以在内存中更新相关决策,并只重新生成受影响的计划部分。
第五、你不再只是与一个 AI智能助手聊天
你正在与一个能够记忆、适应和进化的 AI 智能系统进行协作。
第六、为什么这对我们很重要?
这种区别可能看起来有点技术性,但它对未来我们与技术的互动方式有着深远的影响。
1.更强大且更有用的 AI
这种协同作用意味着我们正迅速迈向一种不仅仅能够回答问题或生成文本的 AI。我们说的是能够为我们主动做事的 AI:自动化复杂的工作流程、管理复杂的项目,甚至作为一个超级高效的个人助手,贯穿我们所有的数字工具。想象一下一个 AI 根据几个简单的提示为你预订整个旅行行程,包括航班、酒店以及当地体验。
2.更快的开发和创新
对于开发人员来说,MCP 是一个游戏规则的改变者。这意味着他们可以少花时间编写繁琐的“粘合代码”来连接不同的系统,而将更多时间用于构建真正智能的行为和应用程序。这加快了新且更强大的 AI 应用程序的创建和部署速度。
3.更高的互操作性
想象一下你的不同 AI 工具(日历 AI、电子邮件 AI、任务管理 AI)能够无缝通信和协调,因为它们都使用“MCP 语言”。这创造了一个真正集成且智能的数字生态系统,打破了不同软件之间常常存在的隔阂。
4.增强的安全性和治理
尽管更多的自主性可能会引发担忧,但 MCP 带来的标准化也提供了更好的安全性和治理机会。由于交互是通过协议结构化和定义的,因此更容易记录、监控和控制 AI 智能体的行为,确保它们在规定的边界和权限内运行。每个动作都可以被透明地跟踪。
AI 智能体的新架构未来
我的看法是:
- AI 智能体是火花:它们展示了大语言模型不仅仅会说话。
- MCP 是脚手架:它帮助大语言模型跨越时间、记忆和行动进行思考。
- 它们一起构成了下一代 AI 系统的架构:研究副驾驶、个人助手、多日工作流程、自主调试智能体等。
在某种程度上,MCP 是更智能 AI 智能体背后的无形之手。它能让它们记住你昨天说过的话,跟踪它们做出决策的原因,并进行调整而不是仅仅猜测。几年后,如果你的 AI 智能体感觉像一个真正的团队成员,而不仅仅是一个带有工具的鹦鹉学舌者,那是因为有人在幕后加入了一些 MCP 魔法。
普通人如何抓住AI大模型的风口?
领取方式在文末
为什么要学习大模型?
目前AI大模型的技术岗位与能力培养随着人工智能技术的迅速发展和应用 , 大模型作为其中的重要组成部分 , 正逐渐成为推动人工智能发展的重要引擎 。大模型以其强大的数据处理和模式识别能力, 广泛应用于自然语言处理 、计算机视觉 、 智能推荐等领域 ,为各行各业带来了革命性的改变和机遇 。
目前,开源人工智能大模型已应用于医疗、政务、法律、汽车、娱乐、金融、互联网、教育、制造业、企业服务等多个场景,其中,应用于金融、企业服务、制造业和法律领域的大模型在本次调研中占比超过 30%。

随着AI大模型技术的迅速发展,相关岗位的需求也日益增加。大模型产业链催生了一批高薪新职业:

人工智能大潮已来,不加入就可能被淘汰。如果你是技术人,尤其是互联网从业者,现在就开始学习AI大模型技术,真的是给你的人生一个重要建议!
最后
只要你真心想学习AI大模型技术,这份精心整理的学习资料我愿意无偿分享给你,但是想学技术去乱搞的人别来找我!
在当前这个人工智能高速发展的时代,AI大模型正在深刻改变各行各业。我国对高水平AI人才的需求也日益增长,真正懂技术、能落地的人才依旧紧缺。我也希望通过这份资料,能够帮助更多有志于AI领域的朋友入门并深入学习。
真诚无偿分享!!!
vx扫描下方二维码即可
加上后会一个个给大家发

大模型全套学习资料展示
自我们与MoPaaS魔泊云合作以来,我们不断打磨课程体系与技术内容,在细节上精益求精,同时在技术层面也新增了许多前沿且实用的内容,力求为大家带来更系统、更实战、更落地的大模型学习体验。

希望这份系统、实用的大模型学习路径,能够帮助你从零入门,进阶到实战,真正掌握AI时代的核心技能!
01 教学内容

-
从零到精通完整闭环:【基础理论 →RAG开发 → Agent设计 → 模型微调与私有化部署调→热门技术】5大模块,内容比传统教材更贴近企业实战!
-
大量真实项目案例: 带你亲自上手搞数据清洗、模型调优这些硬核操作,把课本知识变成真本事!
02适学人群
应届毕业生: 无工作经验但想要系统学习AI大模型技术,期待通过实战项目掌握核心技术。
零基础转型: 非技术背景但关注AI应用场景,计划通过低代码工具实现“AI+行业”跨界。
业务赋能突破瓶颈: 传统开发者(Java/前端等)学习Transformer架构与LangChain框架,向AI全栈工程师转型。

vx扫描下方二维码即可

本教程比较珍贵,仅限大家自行学习,不要传播!更严禁商用!
03 入门到进阶学习路线图
大模型学习路线图,整体分为5个大的阶段:

04 视频和书籍PDF合集

从0到掌握主流大模型技术视频教程(涵盖模型训练、微调、RAG、LangChain、Agent开发等实战方向)

新手必备的大模型学习PDF书单来了!全是硬核知识,帮你少走弯路(不吹牛,真有用)

05 行业报告+白皮书合集
收集70+报告与白皮书,了解行业最新动态!

06 90+份面试题/经验
AI大模型岗位面试经验总结(谁学技术不是为了赚$呢,找个好的岗位很重要)

07 deepseek部署包+技巧大全

由于篇幅有限
只展示部分资料
并且还在持续更新中…
真诚无偿分享!!!
vx扫描下方二维码即可
加上后会一个个给大家发

715

被折叠的 条评论
为什么被折叠?



