当某智能客服系统引入RAG技术后,答案准确率从68%跃升至92%,而一个工业智能体让水厂人力成本骤降90%,这就是技术路径选择的力量。
大模型技术正以惊人的速度重塑千行百业,但对开发者而言,面对RAG、智能体、微调、提示词工程等众多技术方向,如何规划一条高效的学习路径?
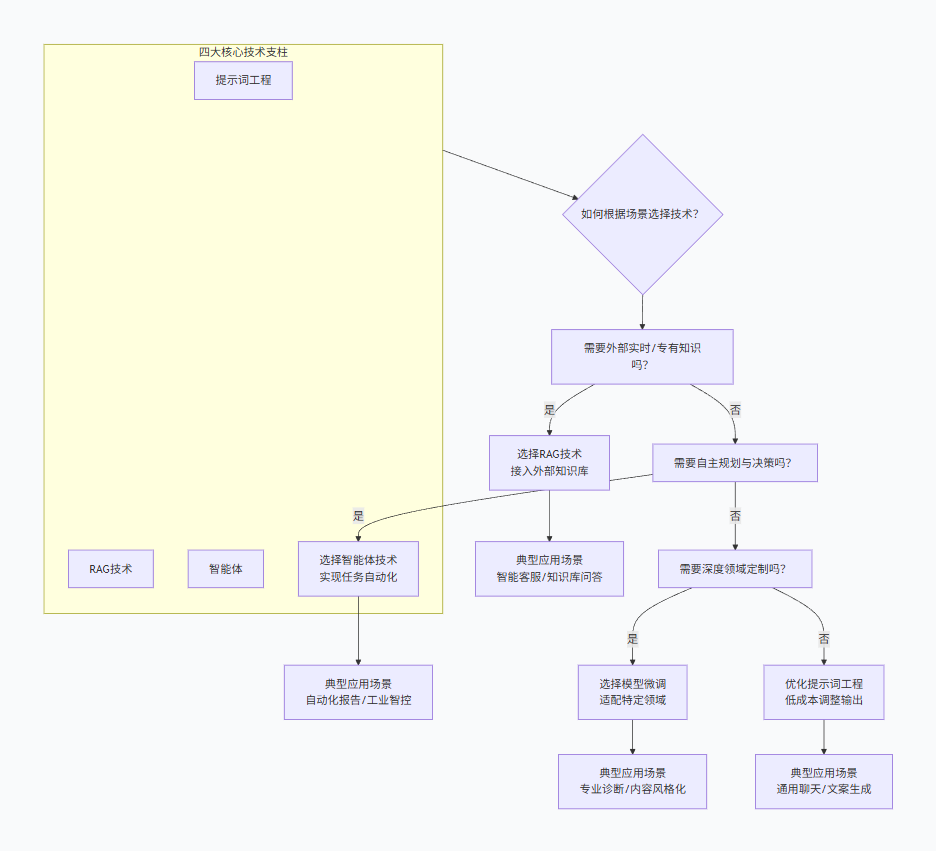
本文将通过一张清晰的技术选型决策树和一份四阶段渐进式路线图,为你系统梳理从基础到高阶的核心技能演进路径。

一、核心技术栈全景:四大支柱如何支撑应用
构建复杂的大模型应用,主要依赖于四个相互关联的技术方向:提示词工程、RAG、智能体和微调。它们的关系与核心价值如下:

在进入具体学习规划前,理解每项技术的本质至关重要:
- 提示词工程是与大模型沟通的基础,通过精心设计的指令控制输出,成本最低。
- RAG为模型装上“外部记忆”,通过检索知识库生成准确回答,解决“幻觉”和知识过时问题。
- 智能体赋予模型“手脚”,使其能自主规划、调用工具完成任务。
- 模型微调则是从底层定制模型的“大脑”,使其深度适应特定领域。
二、四阶段学习路线图:从入门到专家
遵循 “先会用好,再深入定制” 的务实原则,建议你按照以下四个阶段循序渐进。
第一阶段:精通提示词工程(第1-2个月)
这是所有大模型交互的起点,目标是学会精准控制模型输出。
- 核心学习:掌握如COSTAR(背景、目标、风格、语气、受众、响应)等结构化提示框架。熟练运用思维链技巧,引导模型分步推理。
- 关键实践:从一个实际任务开始,例如,优化一个客服系统的应答话术。尝试通过不同的指令,让模型产出或严谨、或亲切、或简洁的回复,并观察其效果差异。
- 学习资源:利用LangChain等框架管理提示词模板,并通过PromptBase等平台学习优质案例。
第二阶段:攻克RAG核心(第3-5个月)
目标是构建一个能回答专业问题、引用准确信息的知识系统。
- 核心原理:深入理解“检索->增强->生成”三段式流程。关键在于将用户查询与文档片段进行高效匹配。
- 技术要点:
- 文档处理:学习文本分块策略,通常块大小为200-500词,并保持10%-20%的重叠率以保留上下文。
- 向量检索:掌握使用如
Sentence Transformers生成向量,并用FAISS等库建立索引进行相似度搜索。 - 结果生成:将检索到的最相关片段作为上下文,与大模型组合生成最终答案。
- 实战项目:搭建个人或团队的知识库问答系统。将技术文档、会议纪要和项目报告导入,实现精准问答。这是检验RAG能力的最佳实践。
第三阶段:开发自主智能体(第6-8个月)
智能体是当前最前沿的应用形态,让AI从“回答者”变为“执行者”。
- 架构理解:学习智能体的核心模块:规划(分解任务)、工具调用(使用API/软件)、记忆(保存对话与经验)和反思(评估和改进行动)。
- 开发实践:从为智能体集成单一工具开始,如调用搜索引擎API获取实时信息,或连接计算器处理数学问题。
- 行业洞察:研究前沿案例,例如水务公司的“水萝卜”智能体如何通过分析传感器数据,自动优化水厂运行,实现药耗、电耗大幅降低;或电信的物联网智能体如何调度不同机器人协同作业。思考这些设计背后的逻辑。
第四阶段:掌握模型微调(第9-12个月及以后)
当你需要模型在特定领域表现与通用模型有质的飞跃时,便需要微调。
- 方法选择:无需动辄全参数训练。下表对比了主流高效微调方法,可根据需求选择:
| 微调方法 | 数据需求 | 训练成本 | 核心特点 | 适用场景 |
|---|---|---|---|---|
| 全参数微调 | 高(大量标注数据) | 高 | 更新所有参数,效果最好 | 垂直领域深度定制,不差钱/资源的场景 |
| LoRA | 中 | 低 | 只训练少量低秩矩阵,效率高 | 最推荐:风格迁移、轻量级任务适配 |
| Prefix-Tuning | 低 | 极低 | 在输入前添加可训练前缀 | 快速原型验证、探索性任务 |
- 实施路径:从一个具体的、数据可获取的任务开始。例如,使用几百篇科技新闻和对应风格的摘要,通过LoRA微调一个模型,让其生成特定风格的新闻简报。
三、避坑指南与资源推荐
- 警惕“技术银弹”思维:没有哪种技术是万能的。始终从具体场景出发,参照前文的决策树进行技术选型。
- 重视评估与迭代:无论是RAG还是智能体,建立评估体系(如准确率、响应速度、用户满意度)至关重要。利用RAGAS等框架进行系统性评估。
- 善用开源与工具:
- 框架:LangChain/LlamaIndex是构建RAG和智能体的首选框架,生态繁荣。
- 模型与数据集:Hugging Face 是获取开源模型、数据集和示例代码的一站式平台。
- 本地化资源:关注国内优秀开源项目,如清华KEG的ChatGLM系列,其中文优化往往更好。
从驾驭提示词到构建拥有“记忆”的RAG系统,再到创造能自主行动的智能体,最后实现模型的深度个性化,这条路径标志着一名大模型开发者从入门到核心的成长轨迹。
技术的价值在于解决真实世界的问题。当你掌握了这套组合拳,无论是提升一个客服系统的效率,还是为一个传统行业注入智能,你都将拥有将技术想象落地的坚实能力。
四、如何学习AI大模型?
我在一线互联网企业工作十余年里,指导过不少同行后辈。帮助很多人得到了学习和成长。
我意识到有很多经验和知识值得分享给大家,也可以通过我们的能力和经验解答大家在人工智能学习中的很多困惑,所以在工作繁忙的情况下还是坚持各种整理和分享。但苦于知识传播途径有限,很多互联网行业朋友无法获得正确的资料得到学习提升,故此将并将重要的AI大模型资料包括AI大模型入门学习思维导图、精品AI大模型学习书籍手册、视频教程、实战学习等录播视频免费分享出来。
这份完整版的大模型 AI 学习和面试资料已经上传优快云,朋友们如果需要可以微信扫描下方优快云官方认证二维码免费领取【保证100%免费】


第一阶段: 从大模型系统设计入手,讲解大模型的主要方法;
第二阶段: 在通过大模型提示词工程从Prompts角度入手更好发挥模型的作用;
第三阶段: 大模型平台应用开发借助阿里云PAI平台构建电商领域虚拟试衣系统;
第四阶段: 大模型知识库应用开发以LangChain框架为例,构建物流行业咨询智能问答系统;
第五阶段: 大模型微调开发借助以大健康、新零售、新媒体领域构建适合当前领域大模型;
第六阶段: 以SD多模态大模型为主,搭建了文生图小程序案例;
第七阶段: 以大模型平台应用与开发为主,通过星火大模型,文心大模型等成熟大模型构建大模型行业应用。

👉学会后的收获:👈
• 基于大模型全栈工程实现(前端、后端、产品经理、设计、数据分析等),通过这门课可获得不同能力;
• 能够利用大模型解决相关实际项目需求: 大数据时代,越来越多的企业和机构需要处理海量数据,利用大模型技术可以更好地处理这些数据,提高数据分析和决策的准确性。因此,掌握大模型应用开发技能,可以让程序员更好地应对实际项目需求;
• 基于大模型和企业数据AI应用开发,实现大模型理论、掌握GPU算力、硬件、LangChain开发框架和项目实战技能, 学会Fine-tuning垂直训练大模型(数据准备、数据蒸馏、大模型部署)一站式掌握;
• 能够完成时下热门大模型垂直领域模型训练能力,提高程序员的编码能力: 大模型应用开发需要掌握机器学习算法、深度学习框架等技术,这些技术的掌握可以提高程序员的编码能力和分析能力,让程序员更加熟练地编写高质量的代码。

1.AI大模型学习路线图
2.100套AI大模型商业化落地方案
3.100集大模型视频教程
4.200本大模型PDF书籍
5.LLM面试题合集
6.AI产品经理资源合集
👉获取方式:
😝有需要的小伙伴,可以保存图片到wx扫描二v码免费领取【保证100%免费】🆓

4533

被折叠的 条评论
为什么被折叠?



