篇幅所限,本文只提供部分资料内容,完整资料请看下面链接
https://download.youkuaiyun.com/download/AI_data_cloud/89553527
资料解读:智慧方案延崇高速智慧公路总体建设方案(83页PPT)
详细资料请看本解读文章的最后内容。
随着科技的不断进步和交通需求的日益增长,智慧公路的建设成为了现代交通发展的重要方向。延崇高速智慧公路总体建设方案正是在这样的背景下应运而生,旨在通过先进的技术手段提升道路的安全性、效率和用户体验。
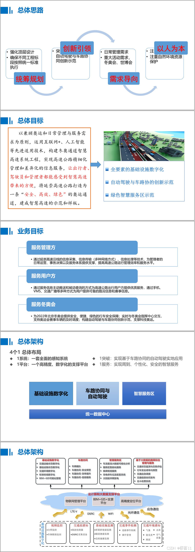
延崇高速作为连接北京和张家口的重要通道,不仅是2019年世园会和2022年冬奥会的主通道,更是智慧公路建设的示范工程。项目的总体目标是构建一个安全、高效、绿色的奥运通道,实现高速公路的精细化管理和差异化信息服务。
在需求分析方面,延崇高速的功能定位明确,既要满足近期世园会和冬奥会的交通需求,又要兼顾远期的客运和货运服务。智慧服务区、车路协同安全辅助与出行服务、营运车辆全程监测以及自动驾驶景区接驳等需求,体现了对未来交通服务的全面考虑。
延崇高速的特点在于桥梁和隧道众多,桥隧比超过90%,且地处山区,气候环境复杂多变。这些特点对交通安全和管理提出了更高的要求。为此,方案中提出了基础设施数字化监管、车路协同安全驾驶辅助以及行车安全诱导系统等措施,以应对复杂的交通环境和提高道路安全性。
在系统功能需求上,方案强调了全程精准交通运行数据感知的重要性,通过建立全面的感知系统,实现对交通运行状态的实时监测和预警。此外,行车安全与预警服务、自动驾驶与车路协同创新应用以及服务区智慧管理与服务等功能模块的设计,旨在提供更加安全、便捷的服务体验。
项目总体方案的设计遵循了“4个1”的总体布局,即实现基于车路协同的自动驾驶实地应用、建立一套全面的感知系统、实现周到个性化的智慧服务以及构建一个高精度数字化的支撑平台。这些目标的实现将为延崇高速的智慧化建设奠定坚实基础。
在分项建设方案中,基础设施数字化是核心内容之一。通过交通运行状态、交通环境状态和交通基础设施状态的数字化,实现对道路资产的动态管理。车路协同与自动驾驶示范应用则通过先进的无线通信技术,实现车车、车路和人车的动态实时信息交互,为未来的自动驾驶技术提供试验场。
智慧服务区的建设同样不容忽视。通过提供全方位的智能化服务,如无人化的送餐服务、智能基础设施及生活便利服务等,提升用户的出行体验。基于大数据的路网管理和服务系统,则通过对交通运行状态的监测与态势评估,实现高速公路行车安全的诱导与预警。
支撑系统的建设是确保整个智慧公路系统稳定运行的关键。应用支撑平台、泛在高效融合的无线通信网络以及网络安全系统的设计,为智慧公路的运行提供了坚实的技术支持和安全保障。
延崇高速智慧公路总体建设方案不仅是对现有交通管理系统的升级,更是对未来智慧交通发展方向的探索和实践。通过引入先进的技术手段和管理理念,该方案有望为全国智慧公路的建设和发展提供宝贵的经验和示范。
接下来请您阅读下面的详细资料吧。





504

被折叠的 条评论
为什么被折叠?



