篇幅所限,本文只提供部分资料内容,完整资料请看下面链接
https://download.youkuaiyun.com/download/AI_data_cloud/89553526
资料解读:智慧方案烟草行业大数据应用建设方案(52页PPT)
详细资料请看本解读文章的最后内容
烟草行业发展背景及现状分析
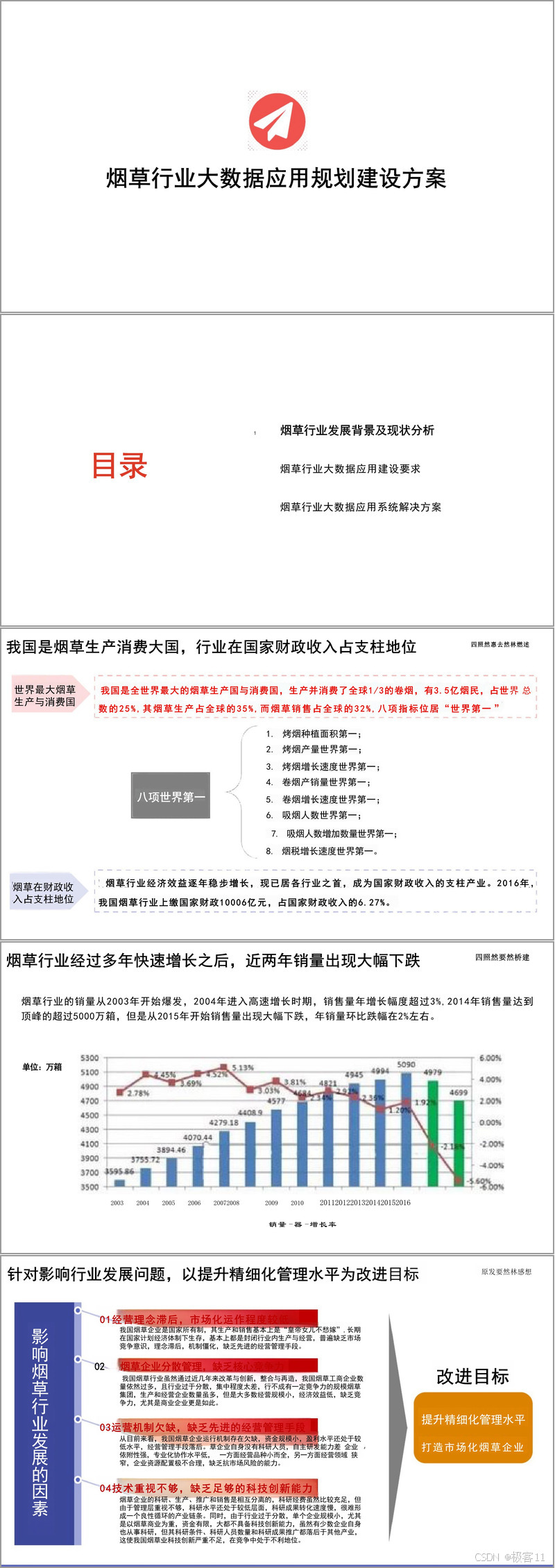
我国作为全球最大的烟草生产与消费国,烟草行业在国民经济中占据重要地位。2016年,烟草行业为国家贡献了10006亿元的财政收入,占国家财政收入的6.27%。然而,自2015年以来,烟草行业销量出现大幅下跌,年销量环比跌幅约为2%。这一现象引发了行业内对精细化管理和技术革新的迫切需求。
烟草行业的经营理念滞后,市场化运作程度较低,企业分散管理,缺乏核心竞争力。运营机制欠缺,技术重视不够,科技创新能力不足,这些问题都制约了行业的发展。为此,烟草行业需要借助大数据技术,提升精细化管理水平,优化资源配置,增强市场竞争力。
烟草行业大数据应用建设要求
烟草行业推进精细化管理是行业发展的重要方向。大数据技术的引入,可以帮助企业优化客户关系,降低经营风险,提升竞争能力,减少资源浪费。通过深度分析用户数据,企业可以精准把握消费者需求,实施精准营销,提升用户体验。
大数据时代的代表性技术包括云计算平台、大数据挖掘、万物互联网和智能化终端。这些技术为烟草行业的转型升级提供了强有力的支持。企业可以通过快速挖掘和运营大数据,指导战略决策和日常运营,减少试错成本,提高投资效益。
烟草行业大数据应用系统解决方案
应用建设
烟草行业大数据应用系统建设涵盖全产业链环节,包括种植、设计、采购、生产、营销和零售等环节。通过大数据技术,企业可以实现精准种植、个性化烟品设计、科学采购计划、自动化烟叶挑选、市场需求预测和新品投放策略。
在种植环节,利用气象数据和卫星遥感技术,辅助决策烟草种植区域。在设计环节,基于消费者数据,优化烟品设计,满足市场需求。在采购环节,结合遥感数据和库存数据,制定科学的烟叶采购计划。在生产环节,通过光谱数据分析,实现烟叶自动化挑选,提高生产效率。在营销环节,整合市场数据,提高需求预测准确率。在零售环节,通过零售户数据,辅助新品投放策略,优化销售网络。
数据建设
数据建设是大数据应用系统的基础。通过内联外拓的方式,汇集烟草公司、业内伙伴和第三方的数据,形成强大的快消大数据生态。基于成熟的大数据平台技术,建设稳定高效的数据运营和交互平台,为数据的汇集和应用提供支持。
平台建设
平台建设采用多中心、热切换的架构,保障系统7×24小时可靠运行。通过分布式文件系统、内存数据库和列式数据库等技术,提供实时和非实时的大数据存储与计算服务。部署异地容灾中心和负载均衡设备,确保系统的高可用性和安全性。
组织建设
组织建设是大数据应用系统成功实施的关键。组建专业化、协同化的大数据运营团队,负责数据应用专题的设计、分析和推广。通过数据挖掘、建模和挖掘能力,提供从市场到设计到采购到制造到零售的全产业链环节的大数据应用支撑。
分阶段计划
大数据应用系统建设分为三个阶段:基础建设、扩大应用和树立影响。在基础建设阶段,开发和部署大数据平台产品,开展指定场景专题应用。在扩大应用阶段,进行个性化精准推荐和精细化运营专题建设项目。在树立影响阶段,围绕全产业链环节,打造快消品行业数据中心品牌,为行业内企业提供消费分析和商品推广决策支持。
接下来请您阅读下面的详细资料吧





1193

被折叠的 条评论
为什么被折叠?



