下载《A Simple Regen Radio for Beginners》这篇文章也有好几年了,一直没有动手,上周末抽空做了一个,结果相当令人沮丧,一个台也收不到,用示波器测量三极管振荡波形,只有在调节再生电位器R2过程中,某个位置会瞬间产生振荡波形,但是根本稳不到那个点。

我做的实物如下:

郁闷之余,到网上一搜,发现我并不孤单,有位老兄也曾经跟我一样郁闷。My Regenerative Shortwave Radio Project
老兄说:I absolutely DO NOT recommend the “Scout Beginners” radio。Mr. Kitchen’s Beginner’s Scout Radio with a bipolar transistor in a Hartley oscillator configuration.
What a disaster.
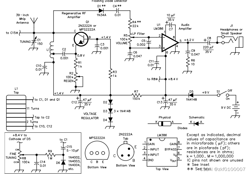
不过老兄对Mr. Kitchen的另一个设计比较推荐:

再生式收音机踩坑记
最新推荐文章于 2024-12-15 11:36:06 发布
作者分享了自己尝试制作《ASimpleRegenRadioforBeginners》遭遇困难的经历,仅在特定电位调节下才能短暂产生振荡。他发现并非唯一遇到问题的人,另一位网友推荐Mr.Kitchen的使用双极晶体管的Hartley振荡器设计作为改进方案。
3572

被折叠的 条评论
为什么被折叠?



