本设计包含程序代码+原理图+PCB
📚开发环境
原理图:Altium Designer
程序编译器:keil 5
编程语言:C语言
设计编号:C0030
📚功能说明
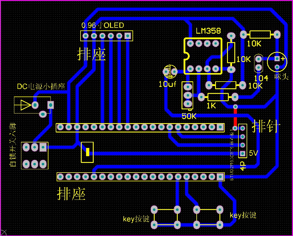
硬件系统组成:STM32F103C8T6 +麦克风咪头+LM358音频放大电路+0.96寸OLED屏幕+按键。
采用咪头(话筒拾音传感器)采集音频信号,此音频信号过小,不利于单片机ADC直接采集,故将此音频信号经LM358放大电路放大后送入单片机的ADC口采集。
将采集到的音频信号进行量化,采用傅里叶变换,得出音频信号中的AD值频谱分布,并将各段实时时间内的频谱分布数组以描点的方式显示在OLED屏幕之上。即可直观感受经傅里叶FFT变换分析得出的频谱显示。
📚原理图

📚PCB

📚程序代码
/* USER CODE BEGIN PV */
/* Private variables ---------------------------------------------------------*/
#define NPT 256
#define PI2 6.28318530717959
//采样率计算
//分辨率:Fs/NPT
//#define Fs 10000
#define Fs 9984
//取9984能出来整数的分辨率 9984/256 = 39Hz
/* USER CODE END PV */
/* Private function prototypes -----------------------------------------------*/
void SystemClock_Config(void);
void Error_Handler(void);
/* USER CODE BEGIN PFP */
/* Private function prototypes -----------------------------------------------*/
void Creat_Single(void);
void GetPowerMag(void);
void Single_Get(void);
void display1(void);
void display2(void);
void Key_Scan(void);
/* USER CODE END PFP */
/* USER CODE BEGIN 0 */
uint32_t adc_buf[NPT]={0};
long lBufInArray[NPT];
long lBufOutArray[NPT/2];
long lBufMagArray[NPT/2];
uint8_t prt = 10; //量化显示的比例
#define SHOW_NUM 4 //显示函数的个数
uint8_t display_num = 1; //控制显示方式的
uint8_t auto_display_flag = 0; //自动切换显示标志 1:自动切换 0:手动
uint8_t fall_pot[128]; //记录下落点的坐标
/* USER CODE END 0 */
int main(void)
{
/* USER CODE BEGIN 1 */
uint16_t i = 0;
/* USER CODE END 1 */
/* MCU Configuration----------------------------------------------------------*/
/* Reset of all peripherals, Initializes the Flash interface and the Systick. */
HAL_Init();
/* Configure the system clock */
SystemClock_Config();
/* Initialize all configured peripherals */
MX_GPIO_Init();
MX_DMA_Init();
MX_USART1_UART_Init();
MX_ADC1_Init();
MX_TIM3_Init();
/* USER CODE BEGIN 2 */
printf("uart test! \r\n");
/*初始化显示*/
GUI_Initialize();
/*设置前景色和背景色 这里用1和0代替*/
GUI_SetColor(1,0);
GUI_LoadPic(0,0,(uint8_t *)&gImage_bg,128,64);
GUI_Exec();
HAL_Delay(3000);
//初始化下落点 把下落的点 初始化为最底部显示
for(i=0;i<128;i++)
fall_pot[i] = 63;
/*启动ADC的DMA传输 配合下面定时器来触发ADC转换*/
HAL_ADC_Start_DMA(&hadc1, adc_buf, NPT);
/*开启定时器 用溢出事件来触发ADC转换*/
HAL_TIM_Base_Start(&htim3);
/* USER CODE END 2 */
/* Infinite loop */
/* USER CODE BEGIN WHILE */
while (1)
{
/* USER CODE END WHILE */
/* USER CODE BEGIN 3 */
Key_Scan();
}
/* USER CODE END 3 */
}

📚资料清单&下载链接

资料下载链接:
https://pan.baidu.com/s/1LaAmzzpc-lWUfGX7I2Tabg?pwd=ks20

被折叠的 条评论
为什么被折叠?



