当我们漫步在美丽的校园中,偶尔会遇到那些无家可归、四处徘徊的流浪动物。它们渴望被关爱,期盼找到一个温暖的家。为了满足这一需求,并推动校园内对流浪动物保护意识的提升,我们利用Spring Boot技术,精心打造了一款校园流浪动物保护平台。该平台集成了动物品种管理、动物信息管理、领养申请管理以及意见反馈管理等多项功能,旨在通过科技手段,为流浪动物提供一个安全、健康的生存环境,同时加强师生与动物之间的互动与联系。我们相信,通过此平台,我们能够汇聚更多爱心人士的力量,共同守护这些无辜的生命,让校园成为它们真正的家。
此校园流浪动物保护平台的开发项目使用 Java 语言,Springboot框架,采用基于 MVC 模式的 JavaEE 技术进行开发,使用MyEclipse 编译器编写,数据方面主要采用的是微软的 MySQL 关系型数据库来作为数据存储媒介,配合前台 HTML+CSS 技术完成系统的开发。就论题的各类需求分析说明做出解释,然后再就网站的总体设计和详细设计做出论述,给出了网站总体结构的搭建方法。从而满足大部分中校园流浪动物保护平台的需求。
关键词:校园流浪动物保护平台:Springboot框架;Mysql数据库;
Abstract
As we stroll through the beautiful campus, we occasionally encounter homeless and wandering animals. They yearn for love and hope to find a warm home. In order to meet this demand and promote awareness of protecting stray animals on campus, we have carefully created a campus stray animal protection platform using Spring Boot technology. This platform integrates multiple functions such as animal breed management, animal information management, adoption application management, and feedback management, aiming to provide a safe and healthy living environment for stray animals through technological means, while strengthening interaction and connection between teachers, students, and animals. We believe that through this platform, we can gather the power of more caring individuals to jointly protect these innocent lives and make the campus their true home.
The development project of this campus stray animal protection platform uses Java language, The Springboot framework is developed using Java EE technology based on the MVC pattern, and is written using the MyEclipse compiler. In terms of data, Microsoft's MySQL relational database is mainly used as the data storage medium, and the system development is completed in conjunction with front-end HTML+CSS technology. Explain the various requirements analysis explanations for the topic, and then discuss the overall and detailed design of the website, providing a method for building the overall structure of the website. So as to meet the needs of most campus stray animal protection platforms.
Keywords:Campus stray animal protection platform: Springboot framework; MySQL database;
1 绪论
1.1选题依据
随着校园环境的日益改善,越来越多的动物选择在这里栖息,其中不乏一些流浪动物。这些动物的存在不仅丰富了校园生态,也带来了不少挑战,如安全隐患、生态平衡等问题。为了更好地保护这些流浪动物,提高师生对动物保护的意识,我们选择了基于Spring Boot技术构建校园流浪动物保护平台。Spring Boot作为当前流行的Java开发框架,其高效、简洁和易于集成的特性,使得我们能够快速开发出功能完善、性能稳定的应用系统。通过该平台,我们可以实现对流浪动物信息的有效管理,提供领养服务,收集用户反馈,进而为流浪动物创造一个更好的生存环境,同时促进校园生态的和谐发展。
近年来,随着我国社会经济的迅速发展和人民生活水平的提高,宠物饲养成为越来越多人的选择。然而,这也带来了流浪动物数量不断增加的问题。在校园环境中,流浪动物同样面临生存困境,给师生的日常生活和学习带来一定影响。因此,校园流浪动物保护逐渐引起社会各界的关注。
在信息技术领域,基于Spring Boot等技术的流浪动物保护平台开始兴起。这些平台通过整合动物信息、领养服务、用户反馈等功能,为流浪动物提供全面的保护和管理。在国内,一些高校和研究机构已经开始尝试利用Spring Boot等技术构建校园流浪动物保护平台,旨在提高动物保护效率,促进校园生态和谐。
然而,国内校园流浪动物保护平台的发展仍处于起步阶段,面临诸多挑战。一方面,由于技术限制和资金短缺,一些平台的功能和性能还有待提高;另一方面,用户参与度和保护意识也需要进一步加强。
相较于国内,国外在流浪动物保护领域的研究和实践更为成熟。许多国家和地区已经建立了完善的法律法规体系,为流浪动物的保护提供了法律保障。同时,国外也涌现出大量基于先进技术的流浪动物保护平台。
这些平台通常具有以下特点:一是技术先进,能够实现对流浪动物信息的实时更新和动态管理;二是功能丰富,包括动物信息展示、领养服务、志愿者招募等多个方面;三是用户参与度高,通过社交媒体等渠道广泛传播动物保护理念,吸引更多人关注和参与。
以美国为例,据统计,有三分之二的家庭拥有至少一只宠物,宠物行业已经成为国民经济中较为重要的一部分。基于这一背景,美国的流浪动物保护平台发展较为成熟,为流浪动物提供了全方位的保护和管理。
国内外在基于Spring Boot的校园流浪动物保护平台的研究和实践方面均取得了一定进展。然而,相较于国外,国内在该领域的发展还存在一定差距。未来,我们需要借鉴国外先进经验和技术,加强技术创新和人才培养,推动校园流浪动物保护事业的持续发展。
在构建基于Spring Boot的校园流浪动物保护平台时,我们采用了一系列前沿且实用的技术来确保平台的稳定性、可扩展性和用户友好性。Spring Boot作为一个流行的Java开发框架,它简化了Spring应用的初始搭建以及开发过程,通过约定大于配置的方式,使我们能够更快地构建出生产级别的Spring应用。
在平台后端,我们利用Spring Boot的自动配置和依赖注入特性,快速集成了数据库访问、Web服务、安全认证等核心功能。具体来说,我们使用Spring Data JPA或MyBatis等技术来简化数据库操作,确保动物信息、领养记录等数据的安全存储和高效访问。同时,Spring Boot内置的Tomcat或Jetty等Servlet容器,使得我们能够轻松部署Web服务,为用户提供友好的界面交互。
在前端开发方面,我们采用了响应式设计和现代化的前端框架(如Vue.js、React等),以确保平台在不同设备和浏览器上都能提供流畅的用户体验。这些框架不仅支持组件化开发,还提供了丰富的数据绑定和交互功能,使得我们能够快速构建出美观且易于使用的界面。
此外,为了保障平台的安全性,我们采用了Spring Security等安全框架,通过身份验证、授权和加密等技术手段,确保用户数据的安全性和隐私性。同时,我们还利用日志记录、异常处理等机制,对平台运行过程中的问题进行实时监控和快速响应。
综上所述,基于Spring Boot的校园流浪动物保护平台采用了多种先进的技术手段,确保了平台的稳定性、可扩展性和用户友好性。这些技术的应用不仅提高了平台的开发效率和质量,也为校园流浪动物的保护事业提供了有力的技术支持。
论文将分层次经行编排,除去论文摘要致谢文献参考部分,正文部分还会对网站需求做出分析,以及阐述大体的设计和实现的功能,最后罗列部分调测记录,论文主要架构如下:
第一章:引言。第一章主要介绍了课题研究的背景,系统开发的现状和本文的研究内容与主要工作。
第二章:系统需求分析。第二章主要从系统的用户、功能等方面进行需求分析。
第三章:系统设计。第三章主要对系统框架、系统功能模块、数据库进行功能设计。
第四章:系统实现。第四章主要介绍了系统框架搭建、系统界面的实现。
第五章:系统测试。第五章主要对系统的部分界面进行测试并对主要功能进行测试
2 校园流浪动物保护平台系统分析
系统分析是开发一个项目的先决条件,通过系统分析可以很好的了解系统的主体用户的基本需求情况,同时这也是项目的开发的原因。进而对系统开发进行可行性分析,通常包括技术可行性、经济可行性等,可行性分析同时也是从项目整体角度进行的分析。然后就是对项目的具体需求进行分析,分析的手段一般都是通过用户的用例图来实现。下面是详细的介绍。
2.1 可行性分析
系统可行行分析是对系统对系统可行性进行一个探讨。在探讨系统的可行性上我们主要从技术上的可行性和经济上的可行性以及操作层面的可行性上进行分析,如果三个层面度通过,我们则认为系统是比较可行的。
2.1.1 技术可行性分析
校园流浪动物保护平台存储所使用的是Mysql数据库以及开发中所使用的是IDEA、Tomcat这些开发工具的使用,能够给我们的编写工作带来许多的便利。系统使用Springboot框架进行开发,使系统的可扩展性和维护性更佳,减少Java配置代码,简化编程代码,目前Springboot框架也是很多用户选择的框架之一。
在开发校园流浪动物保护平台中所使用的开发软件像IDEA开发工具、Tomcat服务器、MySQL数据库等,这些都是开源免费的,这些环境在学校都进行了系统的学习,自己能够独立操作完成,不需要额外花费,而且系统的开发工具从网上都可以直接下载,因此在经济方面是可行的。
2.1.3操作可行性分析
此次项目设计的时候我参考了很多类似系统的成功案例,对它们的操作界面以及功能都进行了系统的分析,将众多案例结合在一起,突出以人为本简化操作,所以具有基本计算机知识的人都会操作本项目。因此操作可行性也没有问题。
2.2.1 功能性分析
按照校园流浪动物保护平台的角色,我划分为用户模块和管理员模块等功能。
(一)用户功能分析
首页:首页是用户访问平台的首个界面,展示平台的核心功能和亮点,引导用户快速了解和使用平台,同时也展示一些需要关注的流浪动物信息。
网站公告:网站公告用于发布与平台相关的最新信息、活动通知或重要提醒,确保用户能够及时了解平台的最新动态。
新闻资讯:新闻资讯功能提供与流浪动物保护相关的文章、报道或活动信息,帮助用户更深入地了解流浪动物的生活状况和保护知识。
动物信息:动物信息模块展示校园内流浪动物的详细信息,包括品种、年龄、健康状况、救助进展等,方便用户了解并选择领养合适的动物。
意见反馈:意见反馈功能允许用户对平台的使用体验、功能改进等方面提出意见和建议,帮助平台不断优化和改进。
我的账户:用户可以通过我的账户查看和管理自己的个人信息、领养记录、收藏等,确保个人信息的安全性和便捷性。
个人中心:个人中心是用户的个性化空间,包括个人首页、领养申请、意见反馈、收藏等功能。用户可以方便地查看自己的领养申请状态、历史反馈和收藏的动物信息。
(二)管理员功能分析
后台首页:后台首页是管理员登录后的首个界面,展示平台的整体运行情况和统计数据,帮助管理员快速了解平台状态。
系统用户管理:管理员可以管理系统内的用户,包括管理员和注册用户,进行用户信息的查看、修改、删除等操作,确保用户数据的安全性和准确性。
动物品种管理:管理员可以管理平台上展示的动物品种信息,包括添加、修改、删除等操作,确保动物信息的准确性和完整性。
动物信息管理:管理员负责管理和更新平台上展示的流浪动物信息,包括动物的详细情况、救助进展等,确保用户能够获取到最新、最准确的动物信息。
领养申请管理:管理员可以查看和管理用户的领养申请,包括审核、拒绝、通过等操作,确保领养过程的规范性和动物的福利。
意见反馈管理:管理员可以查看和处理用户的意见反馈,及时响应用户的需求和建议,不断优化和改进平台的功能和服务。
系统管理:系统管理功能包括权限管理、日志查看等,帮助管理员控制平台的安全性和稳定性,确保平台的正常运行。
网站公告管理:管理员可以发布、修改和删除网站公告,确保用户能够及时获取到平台的重要信息和通知。
资源管理(新闻资讯、资讯分类):管理员负责管理和更新平台上的新闻资讯资源,包括添加、修改、删除新闻资讯和资讯分类,确保用户能够获取到丰富、有价值的资讯信息。
2.2.2 非功能性分析
校园流浪动物保护平台的非功能性需求比如校园流浪动物保护平台的安全性怎么样,可靠性怎么样,性能怎么样,可拓展性怎么样等。具体可以表示在如下2-1表格中:
表2-1校园流浪动物保护平台非功能需求表
| 安全性 | 主要指校园流浪动物保护平台数据库的安装,数据库的使用和密码的设定必须合乎规范。 |
| 可靠性 | 可靠性是指校园流浪动物保护平台能够安装用户的指示进行操作,经过测试,可靠性90%以上。 |
| 性能 | 性能是影响校园流浪动物保护平台占据市场的必要条件,所以性能最好要佳才好。 |
| 可扩展性 | 比如数据库预留多个属性,比如接口的使用等确保了系统的非功能性需求。 |
| 易用性 | 用户只要跟着校园流浪动物保护平台的页面展示内容进行操作,就可以了。 |
| 可维护性 | 校园流浪动物保护平台开发的可维护性是非常重要的,经过测试,可维护性没有问题 |
2.3 系统用例分析
通过2.3功能的分析,得出了本校园流浪动物保护平台的用例图:
用户用例如图2-2所示。

图2-2 校园流浪动物保护平台用户用例图
管理员用例如图2-3所示。

2.4系统流程分析
2.4.1数据增加流程
用户成功登入系统后就能够实现增加数据的操作,增加数据的编号是特定的,系统生成,用户不能随意填写,除了编号以外,其他增加信息用户自己填写,填写后的信息经过系统验证,验证合法通过就显示增加数据成功了,相反的话,就没有增加成功,图2-4显示的就是在增加数据时的流程。

图2-4 数据增加流程图
数据修改时的流程和上面介绍的数据增加时的流程原理是一样的,如图2-5所示。

图2-5数据修改流程图
如果系统里面存在一些没有用的数据的话,相关的管理人员还可以对这些数据进行删除,图2-6就是数据删除时的流程图。

图2-6 数据删除流程图
本章主要通过对校园流浪动物保护平台的可行性分析、流程分析、功能需求分析、系统用例分析,确定整个校园流浪动物保护平台要实现的功能。同时也为校园流浪动物保护平台的代码实现和测试提供了标准。
本章主要讨论的内容包括校园流浪动物保护平台的功能模块设计、数据库系统设计。
3.1 系统架构设计
本校园流浪动物保护平台从架构上分为三层:表现层(UI)、业务逻辑层(BLL)以及数据层(DL)。

图3-1校园流浪动物保护平台系统架构设计图
表现层(UI):又称UI层,主要完成本校园流浪动物保护平台的UI交互功能,一个良好的UI可以打打提高用户的用户体验,增强用户使用本校园流浪动物保护平台时的舒适度。UI的界面设计也要适应不同版本的校园流浪动物保护平台以及不同尺寸的分辨率,以做到良好的兼容性。UI交互功能要求合理,用户进行交互操作时必须要得到与之相符的交互结果,这就要求表现层要与业务逻辑层进行良好的对接。
业务逻辑层(BLL):主要完成本校园流浪动物保护平台的数据处理功能。用户从表现层传输过来的数据经过业务逻辑层进行处理交付给数据层,系统从数据层读取的数据经过业务逻辑层进行处理交付给表现层。
数据层(DL):由于本校园流浪动物保护平台的数据是放在服务端的mysql数据库中,因此本属于服务层的部分可以直接整合在业务逻辑层中,所以数据层中只有数据库,其主要完成本校园流浪动物保护平台的数据存储和管理功能。
3.2 系统功能模块设计
在上一章节中主要对系统的功能性需求和非功能性需求进行分析,并且根据需求分析了本校园流浪动物保护平台中的用例。那么接下来就要开始对本校园流浪动物保护平台的架构、主要功能和数据库开始进行设计。校园流浪动物保护平台根据前面章节的需求分析得出,其总体设计模块图如图3-2所示。

图3-2 校园流浪动物保护平台功能模块图
数据库设计一般包括需求分析、概念模型设计、数据库表建立三大过程,其中需求分析前面章节已经阐述,概念模型设计有概念模型和逻辑结构设计两部分。
3.3.1 数据库概念结构设计
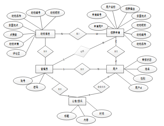
下面是整个校园流浪动物保护平台系统中主要的数据库表总E-R实体关系图。

图3-3 校园流浪动物保护平台系统总E-R关系图
通过上一小节中校园流浪动物保护平台中总E-R关系图上得出一共需要创建很多个数据表。在此我主要罗列几个主要的数据库表结构设计。
| 编号 | 名称 | 数据类型 | 长度 | 小数位 | 允许空值 | 主键 | 默认值 | 说明 |
| 1 | token_id | int | 10 | 0 | N | Y | 临时访问牌ID | |
| 2 | token | varchar | 64 | 0 | Y | N | 临时访问牌 | |
| 3 | info | text | 65535 | 0 | Y | N | ||
| 4 | maxage | int | 10 | 0 | N | N | 2 | 最大寿命:默认2小时 |
| 5 | create_time | timestamp | 19 | 0 | N | N | CURRENT_TIMESTAMP | 创建时间: |
| 6 | update_time | timestamp | 19 | 0 | N | N | CURRENT_TIMESTAMP | 更新时间: |
| 7 | user_id | int | 10 | 0 | N | N | 0 | 用户编号: |
| 编号 | 名称 | 数据类型 | 长度 | 小数位 | 允许空值 | 主键 | 默认值 | 说明 |
| 1 | adoption_application_id | int | 10 | 0 | N | Y | 领养申请ID | |
| 2 | applying_for_users | int | 10 | 0 | Y | N | 0 | 申请用户 |
| 3 | user_name | varchar | 64 | 0 | Y | N | 用户姓名 | |
| 4 | user_gender | varchar | 64 | 0 | Y | N | 用户性别 | |
| 5 | mobile_phone_number | varchar | 64 | 0 | Y | N | 手机号码 | |
| 6 | animal_number | varchar | 64 | 0 | Y | N | 动物编号 | |
| 7 | animal_nickname | varchar | 64 | 0 | Y | N | 动物昵称 | |
| 8 | animal_species | varchar | 64 | 0 | Y | N | 动物品种 | |
| 9 | placement_location | varchar | 64 | 0 | Y | N | 安置地点 | |
| 10 | application_number | varchar | 64 | 0 | Y | N | 申请单号 | |
| 11 | application_time | datetime | 19 | 0 | Y | N | 申请时间 | |
| 12 | reason_for_adoption | text | 65535 | 0 | Y | N | 领养理由 | |
| 13 | examine_state | varchar | 16 | 0 | N | N | 未审核 | 审核状态 |
| 14 | examine_reply | varchar | 16 | 0 | Y | N | 审核回复 | |
| 15 | create_time | datetime | 19 | 0 | N | N | CURRENT_TIMESTAMP | 创建时间 |
| 16 | update_time | timestamp | 19 | 0 | N | N | CURRENT_TIMESTAMP | 更新时间 |
| 编号 | 名称 | 数据类型 | 长度 | 小数位 | 允许空值 | 主键 | 默认值 | 说明 |
| 1 | animal_information_id | int | 10 | 0 | N | Y | 动物信息ID | |
| 2 | animal_number | varchar | 64 | 0 | Y | N | 动物编号 | |
| 3 | animal_nickname | varchar | 64 | 0 | Y | N | 动物昵称 | |
| 4 | animal_species | varchar | 64 | 0 | Y | N | 动物品种 | |
| 5 | animal_photos | varchar | 255 | 0 | Y | N | 动物照片 | |
| 6 | discovery_date | date | 10 | 0 | Y | N | 发现日期 | |
| 7 | placement_location | varchar | 64 | 0 | Y | N | 安置地点 | |
| 8 | animal_details | longtext | 2147483647 | 0 | Y | N | 动物详情 | |
| 9 | hits | int | 10 | 0 | N | N | 0 | 点击数 |
| 10 | praise_len | int | 10 | 0 | N | N | 0 | 点赞数 |
| 11 | recommend | int | 10 | 0 | N | N | 0 | 智能推荐 |
| 12 | create_time | datetime | 19 | 0 | N | N | CURRENT_TIMESTAMP | 创建时间 |
| 13 | update_time | timestamp | 19 | 0 | N | N | CURRENT_TIMESTAMP | 更新时间 |
| 编号 | 名称 | 数据类型 | 长度 | 小数位 | 允许空值 | 主键 | 默认值 | 说明 |
| 1 | animal_species_id | int | 10 | 0 | N | Y | 动物品种ID | |
| 2 | variety_name | varchar | 64 | 0 | Y | N | 品种名称 | |
| 3 | create_time | datetime | 19 | 0 | N | N | CURRENT_TIMESTAMP | 创建时间 |
| 4 | update_time | timestamp | 19 | 0 | N | N | CURRENT_TIMESTAMP | 更新时间 |
| 编号 | 名称 | 数据类型 | 长度 | 小数位 | 允许空值 | 主键 | 默认值 | 说明 |
| 1 | article_id | mediumint | 8 | 0 | N | Y | 文章id:[0,8388607] | |
| 2 | title | varchar | 125 | 0 | N | Y | 标题:[0,125]用于文章和html的title标签中 | |
| 3 | type | varchar | 64 | 0 | N | N | 0 | 文章分类:[0,1000]用来搜索指定类型的文章 |
| 4 | hits | int | 10 | 0 | N | N | 0 | 点击数:[0,1000000000]访问这篇文章的人次 |
| 5 | praise_len | int | 10 | 0 | N | N | 0 | 点赞数 |
| 6 | create_time | timestamp | 19 | 0 | N | N | CURRENT_TIMESTAMP | 创建时间: |
| 7 | update_time | timestamp | 19 | 0 | N | N | CURRENT_TIMESTAMP | 更新时间: |
| 8 | source | varchar | 255 | 0 | Y | N | 来源:[0,255]文章的出处 | |
| 9 | url | varchar | 255 | 0 | Y | N | 来源地址:[0,255]用于跳转到发布该文章的网站 | |
| 10 | tag | varchar | 255 | 0 | Y | N | 标签:[0,255]用于标注文章所属相关内容,多个标签用空格隔开 | |
| 11 | content | longtext | 2147483647 | 0 | Y | N | 正文:文章的主体内容 | |
| 12 | img | varchar | 255 | 0 | Y | N | 封面图 | |
| 13 | description | text | 65535 | 0 | Y | N | 文章描述 |
| 编号 | 名称 | 数据类型 | 长度 | 小数位 | 允许空值 | 主键 | 默认值 | 说明 |
| 1 | type_id | smallint | 5 | 0 | N | Y | 分类ID:[0,10000] | |
| 2 | display | smallint | 5 | 0 | N | N | 100 | 显示顺序:[0,1000]决定分类显示的先后顺序 |
| 3 | name | varchar | 16 | 0 | N | N | 分类名称:[2,16] | |
| 4 | father_id | smallint | 5 | 0 | N | N | 0 | 上级分类ID:[0,32767] |
| 5 | description | varchar | 255 | 0 | Y | N | 描述:[0,255]描述该分类的作用 | |
| 6 | icon | text | 65535 | 0 | Y | N | 分类图标: | |
| 7 | url | varchar | 255 | 0 | Y | N | 外链地址:[0,255]如果该分类是跳转到其他网站的情况下,就在该URL上设置 | |
| 8 | create_time | timestamp | 19 | 0 | N | N | CURRENT_TIMESTAMP | 创建时间: |
| 9 | update_time | timestamp | 19 | 0 | N | N | CURRENT_TIMESTAMP | 更新时间: |
| 编号 | 名称 | 数据类型 | 长度 | 小数位 | 允许空值 | 主键 | 默认值 | 说明 |
| 1 | auth_id | int | 10 | 0 | N | Y | 授权ID: | |
| 2 | user_group | varchar | 64 | 0 | Y | N | 用户组: | |
| 3 | mod_name | varchar | 64 | 0 | Y | N | 模块名: | |
| 4 | table_name | varchar | 64 | 0 | Y | N | 表名: | |
| 5 | page_title | varchar | 255 | 0 | Y | N | 页面标题: | |
| 6 | path | varchar | 255 | 0 | Y | N | 路由路径: | |
| 7 | position | varchar | 32 | 0 | Y | N | 位置: | |
| 8 | mode | varchar | 32 | 0 | N | N | _blank | 跳转方式: |
| 9 | add | tinyint | 3 | 0 | N | N | 1 | 是否可增加: |
| 10 | del | tinyint | 3 | 0 | N | N | 1 | 是否可删除: |
| 11 | set | tinyint | 3 | 0 | N | N | 1 | 是否可修改: |
| 12 | get | tinyint | 3 | 0 | N | N | 1 | 是否可查看: |
| 13 | field_add | text | 65535 | 0 | Y | N | 添加字段: | |
| 14 | field_set | text | 65535 | 0 | Y | N | 修改字段: | |
| 15 | field_get | text | 65535 | 0 | Y | N | 查询字段: | |
| 16 | table_nav_name | varchar | 500 | 0 | Y | N | 跨表导航名称: | |
| 17 | table_nav | varchar | 500 | 0 | Y | N | 跨表导航: | |
| 18 | option | text | 65535 | 0 | Y | N | 配置: | |
| 19 | create_time | timestamp | 19 | 0 | N | N | CURRENT_TIMESTAMP | 创建时间: |
| 20 | update_time | timestamp | 19 | 0 | N | N | CURRENT_TIMESTAMP | 更新时间: |
| 编号 | 名称 | 数据类型 | 长度 | 小数位 | 允许空值 | 主键 | 默认值 | 说明 |
| 1 | collect_id | int | 10 | 0 | N | Y | 收藏ID: | |
| 2 | user_id | int | 10 | 0 | N | N | 0 | 收藏人ID: |
| 3 | source_table | varchar | 255 | 0 | Y | N | 来源表: | |
| 4 | source_field | varchar | 255 | 0 | Y | N | 来源字段: | |
| 5 | source_id | int | 10 | 0 | N | N | 0 | 来源ID: |
| 6 | title | varchar | 255 | 0 | Y | N | 标题: | |
| 7 | img | varchar | 255 | 0 | Y | N | 封面: | |
| 8 | create_time | timestamp | 19 | 0 | N | N | CURRENT_TIMESTAMP | 创建时间: |
| 9 | update_time | timestamp | 19 | 0 | N | N | CURRENT_TIMESTAMP | 更新时间: |
| 编号 | 名称 | 数据类型 | 长度 | 小数位 | 允许空值 | 主键 | 默认值 | 说明 |
| 1 | comment_id | int | 10 | 0 | N | Y | 评论ID: | |
| 2 | user_id | int | 10 | 0 | N | N | 0 | 评论人ID: |
| 3 | reply_to_id | int | 10 | 0 | N | N | 0 | 回复评论ID:空为0 |
| 4 | content | longtext | 2147483647 | 0 | Y | N | 内容: | |
| 5 | nickname | varchar | 255 | 0 | Y | N | 昵称: | |
| 6 | avatar | varchar | 255 | 0 | Y | N | 头像地址:[0,255] | |
| 7 | create_time | timestamp | 19 | 0 | N | N | CURRENT_TIMESTAMP | 创建时间: |
| 8 | update_time | timestamp | 19 | 0 | N | N | CURRENT_TIMESTAMP | 更新时间: |
| 9 | source_table | varchar | 255 | 0 | Y | N | 来源表: | |
| 10 | source_field | varchar | 255 | 0 | Y | N | 来源字段: | |
| 11 | source_id | int | 10 | 0 | N | N | 0 | 来源ID: |
| 编号 | 名称 | 数据类型 | 长度 | 小数位 | 允许空值 | 主键 | 默认值 | 说明 |
| 1 | hits_id | int | 10 | 0 | N | Y | 点赞ID: | |
| 2 | user_id | int | 10 | 0 | N | N | 0 | 点赞人: |
| 3 | create_time | timestamp | 19 | 0 | N | N | CURRENT_TIMESTAMP | 创建时间: |
| 4 | update_time | timestamp | 19 | 0 | N | N | CURRENT_TIMESTAMP | 更新时间: |
| 5 | source_table | varchar | 255 | 0 | Y | N | 来源表: | |
| 6 | source_field | varchar | 255 | 0 | Y | N | 来源字段: | |
| 7 | source_id | int | 10 | 0 | N | N | 0 | 来源ID: |
| 编号 | 名称 | 数据类型 | 长度 | 小数位 | 允许空值 | 主键 | 默认值 | 说明 |
| 1 | notice_id | mediumint | 8 | 0 | N | Y | 公告id: | |
| 2 | title | varchar | 125 | 0 | N | N | 标题: | |
| 3 | content | longtext | 2147483647 | 0 | Y | N | 正文: | |
| 4 | create_time | timestamp | 19 | 0 | N | N | CURRENT_TIMESTAMP | 创建时间: |
| 5 | update_time | timestamp | 19 | 0 | N | N | CURRENT_TIMESTAMP | 更新时间: |
| 编号 | 名称 | 数据类型 | 长度 | 小数位 | 允许空值 | 主键 | 默认值 | 说明 |
| 1 | online_feedback_id | int | 10 | 0 | N | Y | 在线反馈ID | |
| 2 | registered_users | int | 10 | 0 | Y | N | 0 | 注册用户 |
| 3 | user_name | varchar | 64 | 0 | Y | N | 用户姓名 | |
| 4 | mobile_phone_number | varchar | 64 | 0 | Y | N | 手机号码 | |
| 5 | feedback_topic | varchar | 64 | 0 | Y | N | 反馈主题 | |
| 6 | feedback_time | datetime | 19 | 0 | Y | N | 反馈时间 | |
| 7 | concrete_content | text | 65535 | 0 | Y | N | 具体内容 | |
| 8 | handling_replies | text | 65535 | 0 | Y | N | 处理回复 | |
| 9 | create_time | datetime | 19 | 0 | N | N | CURRENT_TIMESTAMP | 创建时间 |
| 10 | update_time | timestamp | 19 | 0 | N | N | CURRENT_TIMESTAMP | 更新时间 |
| 编号 | 名称 | 数据类型 | 长度 | 小数位 | 允许空值 | 主键 | 默认值 | 说明 |
| 1 | praise_id | int | 10 | 0 | N | Y | 点赞ID: | |
| 2 | user_id | int | 10 | 0 | N | N | 0 | 点赞人: |
| 3 | create_time | timestamp | 19 | 0 | N | N | CURRENT_TIMESTAMP | 创建时间: |
| 4 | update_time | timestamp | 19 | 0 | N | N | CURRENT_TIMESTAMP | 更新时间: |
| 5 | source_table | varchar | 255 | 0 | Y | N | 来源表: | |
| 6 | source_field | varchar | 255 | 0 | Y | N | 来源字段: | |
| 7 | source_id | int | 10 | 0 | N | N | 0 | 来源ID: |
| 8 | status | bit | 1 | 0 | N | N | 1 | 点赞状态:1为点赞,0已取消 |
| 编号 | 名称 | 数据类型 | 长度 | 小数位 | 允许空值 | 主键 | 默认值 | 说明 |
| 1 | registered_users_id | int | 10 | 0 | N | Y | 注册用户ID | |
| 2 | user_name | varchar | 64 | 0 | Y | N | 用户姓名 | |
| 3 | user_gender | varchar | 64 | 0 | Y | N | 用户性别 | |
| 4 | mobile_phone_number | varchar | 16 | 0 | Y | N | 手机号码 | |
| 5 | examine_state | varchar | 16 | 0 | N | N | 已通过 | 审核状态 |
| 6 | user_id | int | 10 | 0 | N | N | 0 | 用户ID |
| 7 | create_time | datetime | 19 | 0 | N | N | CURRENT_TIMESTAMP | 创建时间 |
| 8 | update_time | timestamp | 19 | 0 | N | N | CURRENT_TIMESTAMP | 更新时间 |
| 编号 | 名称 | 数据类型 | 长度 | 小数位 | 允许空值 | 主键 | 默认值 | 说明 |
| 1 | slides_id | int | 10 | 0 | N | Y | 轮播图ID: | |
| 2 | title | varchar | 64 | 0 | Y | N | 标题: | |
| 3 | content | varchar | 255 | 0 | Y | N | 内容: | |
| 4 | url | varchar | 255 | 0 | Y | N | 链接: | |
| 5 | img | varchar | 255 | 0 | Y | N | 轮播图: | |
| 6 | hits | int | 10 | 0 | N | N | 0 | 点击量: |
| 7 | create_time | timestamp | 19 | 0 | N | N | CURRENT_TIMESTAMP | 创建时间: |
| 8 | update_time | timestamp | 19 | 0 | N | N | CURRENT_TIMESTAMP | 更新时间: |
| 编号 | 名称 | 数据类型 | 长度 | 小数位 | 允许空值 | 主键 | 默认值 | 说明 |
| 1 | upload_id | int | 10 | 0 | N | Y | 上传ID | |
| 2 | name | varchar | 64 | 0 | Y | N | 文件名 | |
| 3 | path | varchar | 255 | 0 | Y | N | 访问路径 | |
| 4 | file | varchar | 255 | 0 | Y | N | 文件路径 | |
| 5 | display | varchar | 255 | 0 | Y | N | 显示顺序 | |
| 6 | father_id | int | 10 | 0 | Y | N | 0 | 父级ID |
| 7 | dir | varchar | 255 | 0 | Y | N | 文件夹 | |
| 8 | type | varchar | 32 | 0 | Y | N | 文件类型 |
| 编号 | 名称 | 数据类型 | 长度 | 小数位 | 允许空值 | 主键 | 默认值 | 说明 |
| 1 | user_id | mediumint | 8 | 0 | N | Y | 用户ID:[0,8388607]用户获取其他与用户相关的数据 | |
| 2 | state | smallint | 5 | 0 | N | N | 1 | 账户状态:[0,10](1可用|2异常|3已冻结|4已注销) |
| 3 | user_group | varchar | 32 | 0 | Y | N | 所在用户组:[0,32767]决定用户身份和权限 | |
| 4 | login_time | timestamp | 19 | 0 | N | N | CURRENT_TIMESTAMP | 上次登录时间: |
| 5 | phone | varchar | 11 | 0 | Y | N | 手机号码:[0,11]用户的手机号码,用于找回密码时或登录时 | |
| 6 | phone_state | smallint | 5 | 0 | N | N | 0 | 手机认证:[0,1](0未认证|1审核中|2已认证) |
| 7 | username | varchar | 16 | 0 | N | N | 用户名:[0,16]用户登录时所用的账户名称 | |
| 8 | nickname | varchar | 16 | 0 | Y | N | 昵称:[0,16] | |
| 9 | password | varchar | 64 | 0 | N | N | 密码:[0,32]用户登录所需的密码,由6-16位数字或英文组成 | |
| 10 | | varchar | 64 | 0 | Y | N | 邮箱:[0,64]用户的邮箱,用于找回密码时或登录时 | |
| 11 | email_state | smallint | 5 | 0 | N | N | 0 | 邮箱认证:[0,1](0未认证|1审核中|2已认证) |
| 12 | avatar | varchar | 255 | 0 | Y | N | 头像地址:[0,255] | |
| 13 | open_id | varchar | 255 | 0 | Y | N | 针对获取用户信息字段 | |
| 14 | create_time | timestamp | 19 | 0 | N | N | CURRENT_TIMESTAMP | 创建时间: |
| 15 | vip_level | varchar | 255 | 0 | Y | N | 会员等级 | |
| 16 | vip_discount | double | 11 | 2 | Y | N | 0.00 | 会员折扣 |
| 编号 | 名称 | 数据类型 | 长度 | 小数位 | 允许空值 | 主键 | 默认值 | 说明 |
| 1 | group_id | mediumint | 8 | 0 | N | Y | 用户组ID:[0,8388607] | |
| 2 | display | smallint | 5 | 0 | N | N | 100 | 显示顺序:[0,1000] |
| 3 | name | varchar | 16 | 0 | N | N | 名称:[0,16] | |
| 4 | description | varchar | 255 | 0 | Y | N | 描述:[0,255]描述该用户组的特点或权限范围 | |
| 5 | source_table | varchar | 255 | 0 | Y | N | 来源表: | |
| 6 | source_field | varchar | 255 | 0 | Y | N | 来源字段: | |
| 7 | source_id | int | 10 | 0 | N | N | 0 | 来源ID: |
| 8 | register | smallint | 5 | 0 | Y | N | 0 | 注册位置: |
| 9 | create_time | timestamp | 19 | 0 | N | N | CURRENT_TIMESTAMP | 创建时间: |
| 10 | update_time | timestamp | 19 | 0 | N | N | CURRENT_TIMESTAMP | 更新时间: |
整个校园流浪动物保护平台的需求分析主要对系统总体架构以及功能模块的设计,通过建立E-R模型和数据库逻辑系统设计完成了数据库系统设计。
4 校园流浪动物保护平台详细设计与实现
校园流浪动物保护平台的详细设计与实现主要是根据前面的校园流浪动物保护平台的需求分析和校园流浪动物保护平台的总体设计来设计页面并实现业务逻辑。主要从校园流浪动物保护平台界面实现、业务逻辑实现这两部分进行介绍。
4.1用户功能模块
4.1.1 前台首页界面
当进入校园流浪动物保护平台的时候,首先映入眼帘的是系统的导航栏,下面是轮播图以及系统内容,其主界面展示如下图4-1所示。

图4-1 前台首页界面图
4.1.2 用户注册界面
不是校园流浪动物保护平台中正式用户的是可以在线进行注册的,如果你没有本校园流浪动物保护平台的账号的话,添加“注册”,当填写上自己的账号+密码+确认密码+昵称+邮箱+手机号等后再点击“注册”按钮后将会先验证输入的有没有空数据,再次验证密码和确认密码是否是一样的,最后验证输入的账户名和数据库表中已经注册的账户名是否重复,只有都验证没问题后即可用户注册成功。其用用户注册界面展示如下图4-2所示。

图4-2 前台用户注册界面图
注册关键代码如下:
/**
* 注册
* @param user
* @return
*/
@PostMapping("register")
public Map<String, Object> signUp(@RequestBody User user) {
// 查询用户
Map<String, String> query = new HashMap<>();
Map<String,Object> map = JSON.parseObject(JSON.toJSONString(user));
query.put("username",user.getUsername());
List list = service.selectBaseList(service.select(query, new HashMap<>()));
if (list.size()>0){
return error(30000, "用户已存在");
}
map.put("password",service.encryption(String.valueOf(map.get("password"))));
service.insert(map);
return success(1);
}
4.1.3登录界面
校园流浪动物保护平台中的前台上注册后可以通过自己的账户名和密码进行登录的,登录界面如下图4-3所示。

图4-2登录界面图
登录代码如下:
* 登录
* @param data
* @param httpServletRequest
* @return
*/
@PostMapping("login")
public Map<String, Object> login(@RequestBody Map<String, String> data, HttpServletRequest httpServletRequest) {
log.info("[执行登录接口]");
String username = data.get("username");
String email = data.get("email");
String phone = data.get("phone");
String password = data.get("password");
List resultList = null;
Map<String, String> map = new HashMap<>();
if(username != null && "".equals(username) == false){
map.put("username", username);
resultList = service.select(map, new HashMap<>()).getResultList();
}
else if(email != null && "".equals(email) == false){
map.put("email", email);
resultList = service.select(map, new HashMap<>()).getResultList();
}
else if(phone != null && "".equals(phone) == false){
map.put("phone", phone);
resultList = service.select(map, new HashMap<>()).getResultList();
}else{
return error(30000, "账号或密码不能为空");
}
if (resultList == null || password == null) {
return error(30000, "账号或密码不能为空");
}
//判断是否有这个用户
if (resultList.size()<=0){
return error(30000,"用户不存在");
}
User byUsername = (User) resultList.get(0);
Map<String, String> groupMap = new HashMap<>();
groupMap.put("name",byUsername.getUserGroup());
List groupList = userGroupService.select(groupMap, new HashMap<>()).getResultList();
if (groupList.size()<1){
return error(30000,"用户组不存在");
}
UserGroup userGroup = (UserGroup) groupList.get(0);
//查询用户审核状态
if (!StringUtils.isEmpty(userGroup.getSourceTable())){
String sql = "select examine_state from "+ userGroup.getSourceTable() +" WHERE user_id = " + byUsername.getUserId();
String res = String.valueOf(service.runCountSql(sql).getSingleResult());
if (res==null){
return error(30000,"用户不存在");
}
if (!res.equals("已通过")){
return error(30000,"该用户审核未通过");
}
}
//查询用户状态
if (byUsername.getState()!=1){
return error(30000,"用户非可用状态,不能登录");
}
String md5password = service.encryption(password);
if (byUsername.getPassword().equals(md5password)) {
// 存储Token到数据库
AccessToken accessToken = new AccessToken();
accessToken.setToken(UUID.randomUUID().toString().replaceAll("-", ""));
accessToken.setUser_id(byUsername.getUserId());
tokenService.save(accessToken);
// 返回用户信息
JSONObject user = JSONObject.parseObject(JSONObject.toJSONString(byUsername));
user.put("token", accessToken.getToken());
JSONObject ret = new JSONObject();
ret.put("obj",user);
return success(ret);
} else {
return error(30000, "账号或密码不正确");
}
}
4.1.4 动物信息界面
动物信息模块展示校园内流浪动物的详细信息,包括品种、动物详情、发现日期、等,方便用户了解并选择领养合适的动物。界面如图4-4所示。

图4-4动物信息界面图
用户点击“领养申请”页面后,系统会自带出相关信息,根据信息提示进行填写确认等操作。界面如图4-5所示。

图4-5领养申请界面图
4.2.1 系统管理界面
管理员可以管理系统内的用户,包括管理员和注册用户,进行用户信息的查看、修改、删除等操作,确保用户数据的安全性和准确性。界面如下图4-6所示。

图4-6用户管理界面图
用户管理代码如下:
@Transactional
public Map<String, Object> set(HttpServletRequest request) throws IOException {
service.update(service.readQuery(request), service.readConfig(request), service.readBody(request.getReader()));
return success(1);
}
管理员可以管理平台上展示的动物品种信息,包括添加、修改、删除等操作,确保动物信息的准确性和完整性。界面如下图4-7所示。

图4-7动物品种管理界面图
动物品种管理代码如下:
@PostMapping("/add")
@Transactional
public Map<String, Object> add(HttpServletRequest request) throws IOException {
service.insert(service.readBody(request.getReader()));
return success(1);
}
public Map<String, Object> addMap(Map<String,Object> map){
service.insert(map);
return success(1);
}
管理员可以查看和处理用户的意见反馈,及时响应用户的需求和建议,不断优化和改进平台的功能和服务。界面如下图4-8所示。

图4-9意见反馈管理界面图
4.2.4轮播图管理界面
管理员可以对所以轮播图信息进行管控,还可以进行查询、重置、删除、添加等操作。界面如下图4-10所示。

图4-10轮播图管理界面图
4.2.5资源管理界面
管理员负责管理和更新平台上的新闻资讯资源,包括添加、修改、删除新闻资讯和资讯分类,确保用户能够获取到丰富、有价值的资讯信息。界面如下图4-9所示。

图4-11新闻资讯界面图
新闻资讯关键代码如下所示。
@RequestMapping("/get_obj")
public Map<String, Object> obj(HttpServletRequest request) {
List resultList = service.selectBaseList(service.select(service.readQuery(request), service.readConfig(request)));
if (resultList.size() > 0) {
JSONObject jsonObject = new JSONObject();
jsonObject.put("obj",resultList.get(0));
return success(jsonObject);
} else {
return success(null);
}
5 系统测试
5.1 系统测试的目的
系统测试对于软件开发是非常必要的,因为没有一个系统一开始就能够完美无缺。即使是经验丰富的系统开发工程师在开发过程中也可能出现一些错误或疏漏。系统测试可以帮助发现和纠正这些问题。以最高的效率发现软件的错误与问题[15]。并为后续的系统维护提供良好的支持。
通过系统测试,开发人员可以建立对系统的信心,确保其质量和稳定性。系统测试可以验证系统是否符合预期的功能需求,并检查是否存在潜在的错误、异常情况或性能问题。通过全面而系统的测试,开发团队可以更好地了解系统的强项和弱点,并及时进行改进和修复。
5.2 系统测试用例
系统测试包括:用户登录功能测试、动物信息展示功能测试、动物信息添加、动物信息搜索、密码修改功能测试,如表5-1、5-2、5-3、5-4、5-5所示:
表5-1 用户登录功能测试表
| 用户登录系统 | |
| 目的 | 测试用户通过正确的用户名和密码可否登录功能 |
| 前提 | 未登录的情况下 |
| 测试流程 | 1) 进入登录页面 2) 输入正确的用户名和密码 |
| 预期结果 | 用户名和密码正确的时候,跳转到登录成功界面,反之则显示错误信息,提示重新输入 |
| 实际结果 | 实际结果与预期结果一致 |
动物信息查看功能测试
表5-2 动物信息查看功能测试表
| 用例名称 | 动物信息查看 |
| 目的 | 测试动物信息查看功能 |
| 前提 | 用户登录 |
| 测试流程 | 点击动物信息列表 |
| 预期结果 | 可以查看到所有动物信息 |
| 实际结果 | 实际结果与预期结果一致 |
管理员添加动物信息界面测试
表5-3 管理员添加动物信息界面测试表
| 用例名称 | 动物信息发布测试用例 |
| 目的 | 测试动物信息发布功能 |
| 前提 | 用户正常登录情况下 |
| 测试流程 | 1)用户点击动物信息管理就,然后点击添加后并填写信息。 2)点击进行提交。 |
| 预期结果 | 提交以后,页面首页会显示新的动物信息 |
| 实际结果 | 实际结果与预期结果一致 |
动物信息搜索功能测试
表5-4动物信息搜索功能测试表
| 用例名称 | 动物信息搜索测试 |
| 目的 | 测试动物信息搜索功能 |
| 前提 | 无 |
| 测试流程 | 1)在搜索框填入搜索关键字。 2)点击搜索按钮。 |
| 预期结果 | 页面显示包含有搜索关键字的动物信息 |
| 实际结果 | 实际结果与预期结果一致 |
密码修改功能测试
表5-5 密码修改功能测试表
| 用例名称 | 密码修改测试用例 |
| 目的 | 测试管理员密码修改功能 |
| 前提 | 管理员用户正常登录情况下 |
| 测试流程 | 1)管理员密码修改并完成填写。 2)点击进行提交。 |
| 预期结果 | 使用新的密码可以登录 |
| 实际结果 | 实际结果与预期结果一致 |
6.3 系统测试结果
通过编写校园流浪动物保护平台的测试用例,已经检测完毕用户登录模块、动物信息查看模块、动物信息添加模块、动物信息搜索模块、密码修改功能测试,通过这5大模块为自助选餐管理系统的后期推广运营提供了强力的技术支撑。
在构建基于Spring Boot的校园流浪动物保护平台的过程中,我们成功地将现代Web开发技术与动物保护的实际需求紧密结合,创造了一个功能丰富、界面友好且极具影响力的在线平台。该平台不仅为校园师生提供了一个深入了解流浪动物生存状况的窗口,还通过提供领养、捐赠等互动功能,极大地激发了公众的参与热情。
通过该平台,我们见证了无数感人的故事发生:被救助的流浪动物找到了温暖的家,愿意为它们提供帮助的爱心人士也找到了释放爱心的途径。这种双向的积极反馈不仅提升了公众对流浪动物问题的关注度,也进一步强化了大家的动物保护意识。
此外,我们不断致力于技术的创新和优化,确保平台功能的稳定性和用户体验的流畅性。我们增加了新闻资讯模块,为用户提供最新的动物保护资讯;我们完善了领养申请流程,确保每只动物都能被安全、负责任地领养;我们还增设了意见反馈系统,倾听用户的声音,持续改进平台服务。
展望未来,我们将继续以科技为动力,以爱心为纽带,将校园流浪动物保护平台打造成为连接人与动物、传递爱与希望的桥梁。我们期待通过这一平台,能够汇聚更多的力量,为流浪动物创造一个更加美好、更加温暖的家园。
[1]Tiono V Y ,Prasetyo H A ,Wulanjati P M , et al. Inhibition of oxidative stress of Biancaea sappan (L) Tod. from Java. [J]. Natural product research, 2024, 1-7.
[2]刘广超,朱志刚,刘焕江,等. Java编程语言在高校课程网站建设中的应用 [J]. 网络安全技术与应用, 2024, (05): 66-68.
[3]Purbiati T ,Anggraeni L ,Sugiono S , et al. Performance and community acceptance of paddy management with balanced input cultivation technology in Kebonagung Village Madiun East Java Indonesia [J]. Heliyon, 2024, 10 (9): e29834-.
[4]Birsyada I M ,Utami W N . Social construction of kentongan for disaster risk reduction in highland java and its potential for educational tool [J]. Heliyon, 2024, 10 (9): e30081-.
[5]Apriani G ,Yunita N C ,Rosyidi D , et al. The Effect of Burning on the Polycyclic Aromatic Hydrocarbons (PAH) Content in Goat Satay in the East Java Region [J]. Asian Food Science Journal, 2024, 23 (5): 24-32.
[6]凌勇,李金忠,黄启华,等. 基于SpringBoot和Vue框架的高校统战工作服务信息管理系统的设计与实现 [J]. 广东轻工职业技术学院学报, 2024, 23 (02): 16-23. DOI:10.13285/j.cnki.gdqgxb.2024.0024.
[7]段莎莉. JavaWeb应用开发技术之探讨 [J]. 山西电子技术, 2024, (02): 82-84+93.
[8]万志强. 基于Java语言的地铁数据库网站设计与实现 [J]. 现代信息科技, 2024, 8 (07): 25-29. DOI:10.19850/j.cnki.2096-4706.2024.07.006.
[9]李程,胡五音. Java编程语言在计算机软件开发中的应用 [J]. 电子技术, 2024, 53 (03): 66-67.
[10]刘慧玲,谭定英,陈平平. 基于SpringBoot和Vue.js的大学生团队管理系统的设计 [J]. 电脑编程技巧与维护, 2024, (03): 120-122. DOI:10.16184/j.cnki.comprg.2024.03.039.
[11]郭甲天,陈婷,向阳. 一种基于SpringBoot框架校园宿舍管理系统的设计与实现 [J]. 电脑知识与技术, 2024, 20 (07): 37-40. DOI:10.14004/j.cnki.ckt.2024.0444.
[12]张豪,朱石磊,胡建华,等. 基于B/S架构的校园论坛系统的设计与实现 [J]. 电脑知识与技术, 2023, 19 (33): 32-35. DOI:10.14004/j.cnki.ckt.2023.1779.
[13]丁怡铭. “濒危动物保护”主题文创设计研究[D]. 天津师范大学, 2023. DOI:10.27363/d.cnki.gtsfu.2023.000352.
[14]陈沐霖. 野生动物保护多元共治的法治保障研究[D]. 广西民族大学, 2023. DOI:10.27035/d.cnki.ggxmc.2023.000443.
[15]苏伟,黄小旭. 基于环境公益诉讼视角的野生动物保护分析与完善 [J]. 林业调查规划, 2023, 48 (01): 64-69.
[16]杨汀昱. 北京公众的野生动物保护公益参与意向及影响因素研究[D]. 北京林业大学, 2022. DOI:10.26949/d.cnki.gblyu.2022.000611.
[17]丁晶晶. 大理市城市流浪动物协同治理研究[D]. 云南财经大学, 2022. DOI:10.27455/d.cnki.gycmc.2022.000727.
[18]安琪. 基于服务设计思维的城市流浪动物助养系统设计研究[D]. 北京化工大学, 2022. DOI:10.26939/d.cnki.gbhgu.2022.001964.
[19]马瑾如. 自媒体公益活动社会动员的话语分析[D]. 新疆大学, 2020. DOI:10.27429/d.cnki.gxjdu.2020.001226.
[20]Liu S ,Li X ,Sun P . Design and Implementation of Communication Base Station Survey System based on Springboot[C]// 香港新世纪文化出版社(Hongkong New Century Cultural Publishing House). 2018年智慧教育与人工智能发展学术会议论文集(第一部分). Henan Information Consulting Design Research Co.,Ltd.;, 2018: 3.
在成功打造基于Spring Boot的校园流浪动物保护平台的过程中,我们深感有众多人士和机构的鼎力支持与无私帮助。在此,我们衷心地向所有参与和支持本项目的人员表示最诚挚的感谢。
首先,我们要感谢项目团队的每一位成员,是你们的辛勤付出和不懈努力,让这个平台从无到有,逐渐成长为一个功能完善、用户友好的动物保护平台。每一位成员的才华与激情都是这个项目成功的关键。
同时,我们也要感谢学校领导和相关部门的大力支持和指导。是你们的鼓励与信任,让我们有勇气去尝试、去创新,将这个项目推向更高的层次。
此外,我们还要感谢所有参与平台测试、提供宝贵意见的用户们。是你们的反馈和建议,让我们不断优化平台功能,提升用户体验。
最后,我们要特别感谢那些默默奉献的志愿者们,是你们在动物救助、领养推广等工作中付出的辛勤努力,让这个项目真正落地生根,为流浪动物带来了实质性的帮助。
在此,我们再次向所有关心和支持本项目的人士表示衷心的感谢。让我们携手并进,为校园流浪动物保护事业贡献更多的力量,共同创造一个更加和谐、更加美好的校园环境。
974

被折叠的 条评论
为什么被折叠?



