摘 要
随着互联网的普及和发展,网络阅读已经成为人们获取知识的重要途径之一。在众多网络阅读平台中,PHP读书网站作为一个专注于PHP编程语言的学习和交流社区,受到了广大程序员和编程爱好者的关注和喜爱。
本论文旨在研究PHP读书网站的特点和优势,并探讨其在推动PHP编程语言学习和发展方面的作用。通过对该网站的分析和比较,我们可以深入了解它提供的资源和服务,以及用户在其中获得的收益和体验。
首先,本文将介绍PHP读书网站的背景和发展历程。随着PHP编程语言的日益流行,该网站应运而生,旨在为PHP初学者和进阶者提供丰富的学习资料和实践机会。
接着,我们将详细分析PHP读书网站的主要特点。该网站拥有丰富的教程、书籍、文章和案例等学习资源,涵盖了PHP的各个方面和应用场景。此外,PHP读书网站还提供在线编程环境和交流平台,方便用户进行实践和互动。
然后,我们将探讨PHP读书网站在推动PHP编程语言学习和发展方面的作用。通过该网站,用户可以系统地学习PHP的基础知识和高级技术,并通过实践项目提升自己的编程能力。此外,PHP读书网站还鼓励用户互相交流和分享经验,促进了PHP编程社区的形成和发展。
最后,本文将总结PHP读书网站的优点和不足,并提出一些改进的建议。虽然该网站已经取得了一定的成绩,但仍有一些问题需要解决,例如内容更新不及时和缺乏个性化学习推荐等。未来,PHP读书网站可以进一步改进用户体验,提供更多有针对性的学习资源,以满足不同用户的需求。
关键词:PHP读书网站、网络阅读、学习资源、编程社区、用户体验;
Abstract
With the popularization and development of the Internet, online reading has become one of the important ways for people to acquire knowledge. Among numerous online reading platforms, PHP reading websites, as a learning and communication community focused on the PHP programming language, have attracted the attention and love of programmers and programming enthusiasts.
This paper aims to study the characteristics and advantages of PHP reading websites, and explore their role in promoting the learning and development of the PHP programming language. By analyzing and comparing the website, we can gain a deeper understanding of the resources and services it provides, as well as the benefits and experiences that users gain from it.
Firstly, this article will introduce the background and development process of PHP reading websites. With the increasing popularity of the PHP programming language, this website has emerged with the aim of providing rich learning materials and practical opportunities for beginners and advanced PHP learners.
Next, we will analyze in detail the main characteristics of PHP reading websites. This website has rich learning resources such as tutorials, books, articles, and cases, covering various aspects and application scenarios of PHP. In addition, the PHP reading website also provides an online programming environment and communication platform, facilitating users' practice and interaction.
Then, we will explore the role of PHP reading websites in promoting the learning and development of the PHP programming language. Through this website, users can systematically learn the basic knowledge and advanced technologies of PHP, and improve their programming skills through practical projects. In addition, the PHP reading website also encourages users to exchange and share experiences with each other, promoting the formation and development of the PHP programming community.
Finally, this article will summarize the advantages and disadvantages of PHP reading websites and propose some improvement suggestions. Although the website has achieved certain results, there are still some issues that need to be addressed, such as delayed content updates and a lack of personalized learning recommendations. In the future, PHP reading websites can further improve user experience and provide more targeted learning resources to meet the needs of different users.
Keywords: PHP reading website, online reading, learning resources, programming community, user experience;
目 录
1 概述
1.1课题背景及意义
在数字化时代,互联网技术的迅猛发展使得人们获取信息和知识变得更加便捷。其中,读书网站作为一种重要的在线资源平台,为读者提供了广泛的图书、杂志和学术文献,成为了人们获取知识和阅读的主要途径之一。随着移动互联网的普及和人们对知识获取的不断追求,读书网站在教育、文化传播和个人成长方面扮演着越来越重要的角色。
1.2 国内外研究现状
随着计算机网络的不断渗透,人们的生活与工作、学习的方式也在慢慢发生变化。传统的用户相关信息管理方式一般都采取人工的方式,信息的获取、整理、修改、存储等工作还停留在人工阶段。这种方式一方面需要花费大量的人力、物力和金钱,交互起来比较困难,而且会浪费时间;另一方面对用户等信息的管理,特别是随着用户数量的递增,查询、修改起来特别困难;最后由于用户等其他信息的不断增加,信息的存储也成为了难题。
一些发达国家,网络发展比较快,已经很大程度上完成了从人工到计算机管理的转变。我国计算机应用起步比较晚,而且发展区域不平衡,还有很多地区或单位使用传统的方式进行管理,但是目前计算机发展较快,包括网络也已经普及,很多单位和用户也开始慢慢接触网络管理系统。纵观这些系统主要有以下几个特点:
(1)先进性:实现网络化管理。
(2)通用性:同一行业基本都能使用。
(3)方便性:通过网络就能完成管理工作。
(4)及时性:信息更新及时。
(5)可扩展性:可根据需要进行模块的增加。
(6)安全性:对单位、用户等信息进行加密。
截至如今,互联网已经深入人们的生活,智能手机、笔记本电脑等已经是人们获取信息的主要工具,这是一个沟通无限的时代,因此,利用网络来进行书籍信息的管理也成为大势所趋,所以,开发一个读书网站是必须的。
1.3 本课题主要工作
一开始,本文就对系统内谈到的基本知识,从整体上进行了描述,并在此基础上进行了系统分析。为了能够使本系统较好、较为完善的被设计实现出来,就必须先进行分析调查。基于之前相关的基础,在功能上,对新系统进行了细致的分析。然后通过详细的分析,进行系统设计,其次,系统在实施的可行性上,我选择了PHP技术来进行开发设计,在数据存储上,采用 Mysql数据库来进行设计。由于PHP和Mysql都已经非常成熟,因此无论在各个方面,都非常可靠安全实用。最后对系统进行测试完善并发布。
2 系统开发环境
2.1 开发技术说明
本系统前端部分基于MVVM模式进行开发,采用B/S模式,后端部分基于php的Thinkphp框架进行开发。
前端部分:前端框架采用了比较流行的渐进式PHPScript框架Vue.js。使用Vue-Router和Vuex实现动态路由和全局状态管理,Ajax实现前后端通信,Element UI组件库使页面快速成型。
后端部分:采用Thinkphp作为开发框架,同时集成Redis等相关技术。
2.2 Mysql数据库
Mysql是一个多用户、多线程的服务器,采用SQL的数据库,数据库管理系统是基于SQL的客户以及服务器模式的关系,它的优点有强大的功能、操作简单、管理方便、可靠安全、运行较快、多线程、跨平台性、完全网络化、稳定性等,非常适合Web站点或者其他应用软件,在数据库后端的开发。此外,利用许多语言,会员可以编写和访问Mysql数据库的程序。Mysql数据库也是开放源代码的,开发者越来越喜欢使用Mysql关系数据库,应用范围也被推而广之。这是由于速度快和易用性, Web站点或应用软件的数据库后端的开发也都在使用它。
mysql 数据库它有很多的优点,例如它在操作上能够让人通俗易懂、功能强大、信息储存量高等优点。所以被人们广泛应用,对于mysql数据库来说它一般主要是对数据进行编码和查询,而且在很多的设计当中都应用到了该数据库,在此过程当中我们可以对常规的数据进行查询和组合,所以我们在进行使用mysql数据库的时候只要对编写一小段的数据就能实现相应的功能。数据库,就是数据存储的储藏室,只不过数据是存储在计算机上的,而不是现实中的储藏室,数据的存放是按固定格式,而不是无序的,则定义就是 :长期有固定格式,可以共享的存储在计算机存储器上。数据库管理主要包括数据表的建立,数据存储、修改和增加数据,为了使数据库系统能够正常运行,相关人员进行的管理工作。数据表的建立,可以对数据表中的数据进行调整,数据的重新组合及重新构造,保证数据的安全性。
2.3 B/S结构
BROWSER/SERVER程序架构方式是使用电脑中安装的各种浏览器来进行访问和使用的,相比C/S的程序结构不需要进行程序的安装就可以直接使用。BROWSER/SERVER架构的运行方式是在远程的服务器上进行安装一个,然后在任何接入互联网的电脑上访问和使用。BROWSER/SERVER架构的开发方式给用户带来了极大的便利,在任何时间和地点都可以使用开发的程序系统。
在B/S的结构中,用户可以在任何可以上网的地方访问和使用系统网站的功能,没有地域和时间等方面的限制,B/S结构是把程序完整放置到计算机网络的服务器上,通过计算机互联网给用户提供远程的网络服务。在三层体系结构的B/S系统中,通过浏览器,会员可以对很多服务器发出请求, B/S系统会很大程度的降低工作量,用户只需要安装运行较少的客户端即可,大量的工作将由服务器承担,另外,服务器也完成包括访问数据库,执行应用程序的工作等等。
B/S结构主要有三层,分别为数据层、控制逻辑层和视图层。用户通过视图层,让控制层调用数据层的数据,从而达到整个访问过程。三层相互独立,维护方便,使用安全,三层有互相调用,提高效率。
2.4 Thinkphp框架介绍
ThinkPHP是为了简化企业级应用开发和敏捷WEB应用开发而诞生的。最早诞生于2006年初,2007年元旦正式更名为ThinkPHP,并且遵循Apache2开源协议发布。ThinkPHP从诞生以来一直秉承简洁实用的设计原则,在保持出色的性能和至简的代码的同时,也注重易用性。并且拥有众多原创功能和特性,在社区团队的积极参与下,在易用性、扩展性和性能方面不断优化和改进。 [1]
ThinkPHP是一个快速、兼容而且简单的轻量级国产PHP开发框架,诞生于2006年初,原名FCS,2007年元旦正式更名为ThinkPHP,遵循Apache2开源协议发布,从Struts结构移植过来并做了改进和完善,同时也借鉴了国外很多优秀的框架和模式,使用面向对象的开发结构和MVC模式,融合了Struts的思想和TagLib(标签库)、RoR的ORM映射和ActiveRecord模式。
ThinkPHP可以支持windows/Unix/Linux等服务器环境,正式版需要PHP5.0以上版本支持,支持MySql、PgSQL、Sqlite多种数据库以及PDO扩展,ThinkPHP框架本身没有什么特别模块要求,具体的应用系统运行环境要求视开发所涉及的模块。
作为一个整体开发解决方案,ThinkPHP能够解决应用开发中的大多数需要,因为其自身包含了底层架构、兼容处理、基类库、数据库访问层、模板引擎、缓存机制、插件机制、角色认证、表单处理等常用的组件,并且对于跨版本、跨平台和跨数据库移植都比较方便。并且每个组件都是精心设计和完善的,应用开发过程仅仅需要关注您的业务逻辑。
3 系统分析
所谓系统分析就是,需求人员通过与客户的沟通,所获取的信息,然后把这些信息通过需求说明书的方式展示给用户和开发人员。在软件功能发展的历史长河中,很长时间,特别是最开始的时候,需求分析的重要性并不被人们所认同,例如当时美国IBM公司为英国电信公司开发一套信息管理系统,在需求不明确的情况下开始开发,最初的工期为一年,由于需求获取不清晰导致工期推迟了半年多,造成巨大损失。我们很多软件公司也存在这种情况,边需求,边开发,甚至与客户没有沟通清楚的情况下,直接照搬同类型的项目进行更改,导致到系统验收的时候,重新更改,造成了人力、物力的极大浪费。而导致这一切后果的原因就是需求获取不及时、不清楚、不全面。
3.1 可行性分析
读书网站主要目标是实现网上书籍信息的相关信息管理服务。在确定了目标后,我们从以下四方面对能否实现本系统目标进行可行性分析。
3.1.1 技术可行性
读书网站主要采用PHP技术,基于B/S结构,Mysql数据库,对于应用程序的开发要求具备完整功能,使用简单的特点,并建立一个数据完整安全稳定的数据库。读书网站的开发技术具有很高可行性,且开发人员掌握了一定的开发技术,所以系统的开发具有可行性。
3.1.2操作可行性
读书网站的登录界面简单易于操作,采用常见的界面窗口来登录界面,通过电脑进行访问操作,会员只要平时使用过电脑都能进行访问操作。此系统的开发采用PHP语言开发,基于B/S结构,这些开发环境使系统更加完善。本系统具有易操作、易管理、交互性好的特点,在操作上是非常简单的。因此本系统可以进行开发。
3.1.3 经济可行性
读书网站是基于B/S模式,采用Mysql数据库储存数据,所要求的硬件和软件环境,市场上都很容易购买,程序开发主要是管理系统的开发和维护。所以程序在开发人力、财力上要求不高,而且此系统不是很复杂,开发周期短,在经济方面具有较高的可行性。
3.1.4 法律可行性
此读书网站是自己设计的管理系统,具有很大的实际意义。因为无论是软件还是数据库,采用的都是开源代码,因此这个系统的开发和设计,并不存在侵权等问题,在法律上完全具有可行性。
综上所述,读书网站在技术、经济、操作和法律上都具有很高的可行性,开发此程序是可行的。
3.2系统流程分析
3.2.1系统开发流程
读书网站开发时,首先进行需求分析,进而对系统进行总体的设计规划,设计系统功能模块,数据库的选择等,本系统的开发流程如图3-1所示

图3-1系统开发流程图
3.2.2 用户登录流程
为了保证系统的安全性,要使用本系统对系统信息进行管理,必须先登陆到系统中。如图3-2所示。

图3-2 登录流程图
3.2.3 系统操作流程
用户打开并进入系统后,会先显示登录界面,输入正确的用户名和密码,系统自动检测信息,若信息无误,则用户会进入系统功能界面,进行操作,否则会提示错误无法登录,操作流程如图3-3所示。

图3-3 系统操作流程图
3.2.4 添加信息流程
管理员可以对信息等进行信息的添加,用户也可以对自己权限内的信息进行添加,输入信息后,系统会自行验证输入的信息和数据,若信息正确,会将其添加到数据库内,若信息有误,则会提示重新输入信息,添加信息流程如图3-4所示。

图3-4 添加信息流程图
3.2.5 修改信息流程
管理员可以对信息等进行的修改,用户也可以对自己权限内的信息进行修改,首先进入修改信息界面,输入修改信息数据,系统进行数据的判断验证,修改信息合法则修改成功,信息更新至数据库,信息不合法则修改失败,重新输入。修改信息流程图如图3-5所示。

图3-5 修改信息流程图
3.2.6 删除信息流程
管理员可以对信息等进行信息的删除,对要删除的信息进行选中后,点击删除按钮,系统会询问是否确定,若点击确定,则系统会删除掉选中的信息,并在数据库内对信息进行删除,删除信息流程图如图3-6所示。

图3-6 删除信息流程图
3.3系统用例分析
3.3.1管理员用例图
系统中的核心用户是系统管理员,管理员登录后,通过管理员菜单来管理后台系统。主要功能有:首页、登录、个人信息、修改密码、公共管理(轮播图)、通知公告、留言板、用户管理(管理员、普通用户)、论坛管理(交流论坛、论坛分类)、资讯管理(书籍文章,文章分类)在线阅读、书籍类型等功能。管理员用例如图3-7所示。

图3-7 管理员用例图
3.3.2用户用例图
用户进入系统可以进行首页:注册、登录、交流论坛、通知公告、书籍文章、用户留言,在线阅读、我的账户,个人中心、退出管理等。用户用例如图3-8所示。

图3-8 用户用例图
4 系统设计
4.1 系统概述
进过系统的分析后,就开始记性系统的设计,系统设计包含总体设计和详细设计。总体设计只是一个大体的设计,经过了总体设计,我们能够划分出系统的一些东西,例如文件、文档、数据等。而且我们通过总体设计,大致可以划分出了程序的模块,以及功能。但是只是一个初步的分类,并没有真正的实现。
整体设计,只是一个初步设计,而且,对于一个项目,我们可以进行多个整体设计,通过对比,包括性能的对比、成本的对比、效益的对比,来最终确定一个最优的设计方案,选择优秀的整体设计可以降低开发成本,增加公司效益,从这一点来讲,整体设计还是非常重要的。
读书网站工作原理图如图4-1所示:

图4-1 系统工作原理图
4.2 系统结构设计
系统架构图属于系统设计阶段,系统架构图只是这个阶段一个产物,系统的总体架构决定了整个系统的模式,是系统的基础。读书网站的整体结构设计如图4-2所示。

图4-2 系统结构图
4.3数据库设计
数据库是计算机信息系统的基础。目前,电脑系统的关键与核心部分就是数据库。数据库开发的优劣对整个系统的质量和速度有着直接影响。
4.3.1 数据库设计原则
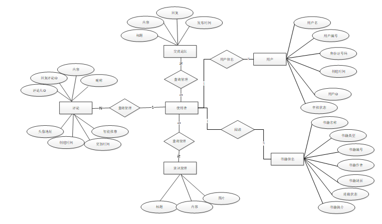
数据库的概念结构设计采用实体—联系(E-R)模型设计方法。E-R模型法的组成元素有:实体、属性、联系,E-R模型用E-R图表示,是提示用户工作环境中所涉及的事物,属性则是对实体特性的描述。在系统设计当中数据库起着决定性的因素。下面设计出这几个关键实体的实体—关系图。
4.3.2 数据库E-R实体
数据模型中的实体(Entity),也称为实例,对应现实世界中可区别于其他对象的“事件”或“事物”。例如,公司中的每个员工,家里中的每个家具。
本系统的E-R图如下图所示:

图4-3系统实体管理实体图
4.3.3 数据库表设计
数据库的表信息属于设计的一部分,下面介绍数据库中的各个表的详细信息。
| 编号 | 名称 | 数据类型 | 长度 | 小数位 | 允许空值 | 主键 | 默认值 | 说明 |
| 1 | token_id | int | 10 | 0 | N | Y | 临时访问牌ID | |
| 2 | token | varchar | 64 | 0 | Y | N | 临时访问牌 | |
| 3 | info | text | 65535 | 0 | Y | N | ||
| 4 | maxage | int | 10 | 0 | N | N | 2 | 最大寿命:默认2小时 |
| 5 | create_time | timestamp | 19 | 0 | N | N | CURRENT_TIMESTAMP | 创建时间: |
| 6 | update_time | timestamp | 19 | 0 | N | N | CURRENT_TIMESTAMP | 更新时间: |
| 7 | user_id | int | 10 | 0 | N | N | 0 | 用户编号: |
| 编号 | 名称 | 数据类型 | 长度 | 小数位 | 允许空值 | 主键 | 默认值 | 说明 |
| 1 | article_id | mediumint | 8 | 0 | N | Y | 文章id:[0,8388607] | |
| 2 | title | varchar | 125 | 0 | N | Y | 标题:[0,125]用于文章和html的title标签中 | |
| 3 | type | varchar | 64 | 0 | N | N | 0 | 文章分类:[0,1000]用来搜索指定类型的文章 |
| 4 | hits | int | 10 | 0 | N | N | 0 | 点击数:[0,1000000000]访问这篇文章的人次 |
| 5 | praise_len | int | 10 | 0 | N | N | 0 | 点赞数 |
| 6 | create_time | timestamp | 19 | 0 | N | N | CURRENT_TIMESTAMP | 创建时间: |
| 7 | update_time | timestamp | 19 | 0 | N | N | CURRENT_TIMESTAMP | 更新时间: |
| 8 | source | varchar | 255 | 0 | Y | N | 来源:[0,255]文章的出处 | |
| 9 | url | varchar | 255 | 0 | Y | N | 来源地址:[0,255]用于跳转到发布该文章的网站 | |
| 10 | tag | varchar | 255 | 0 | Y | N | 标签:[0,255]用于标注文章所属相关内容,多个标签用空格隔开 | |
| 11 | content | longtext | 2147483647 | 0 | Y | N | 正文:文章的主体内容 | |
| 12 | img | varchar | 255 | 0 | Y | N | 封面图 | |
| 13 | description | text | 65535 | 0 | Y | N | 文章描述 |
| 编号 | 名称 | 数据类型 | 长度 | 小数位 | 允许空值 | 主键 | 默认值 | 说明 |
| 1 | type_id | smallint | 5 | 0 | N | Y | 分类ID:[0,10000] | |
| 2 | display | smallint | 5 | 0 | N | N | 100 | 显示顺序:[0,1000]决定分类显示的先后顺序 |
| 3 | name | varchar | 16 | 0 | N | N | 分类名称:[2,16] | |
| 4 | father_id | smallint | 5 | 0 | N | N | 0 | 上级分类ID:[0,32767] |
| 5 | description | varchar | 255 | 0 | Y | N | 描述:[0,255]描述该分类的作用 | |
| 6 | icon | text | 65535 | 0 | Y | N | 分类图标: | |
| 7 | url | varchar | 255 | 0 | Y | N | 外链地址:[0,255]如果该分类是跳转到其他网站的情况下,就在该URL上设置 | |
| 8 | create_time | timestamp | 19 | 0 | N | N | CURRENT_TIMESTAMP | 创建时间: |
| 9 | update_time | timestamp | 19 | 0 | N | N | CURRENT_TIMESTAMP | 更新时间: |
| 编号 | 名称 | 数据类型 | 长度 | 小数位 | 允许空值 | 主键 | 默认值 | 说明 |
| 1 | auth_id | int | 10 | 0 | N | Y | 授权ID: | |
| 2 | user_group | varchar | 64 | 0 | Y | N | 用户组: | |
| 3 | mod_name | varchar | 64 | 0 | Y | N | 模块名: | |
| 4 | table_name | varchar | 64 | 0 | Y | N | 表名: | |
| 5 | page_title | varchar | 255 | 0 | Y | N | 页面标题: | |
| 6 | path | varchar | 255 | 0 | Y | N | 路由路径: | |
| 7 | position | varchar | 32 | 0 | Y | N | 位置: | |
| 8 | mode | varchar | 32 | 0 | N | N | _blank | 跳转方式: |
| 9 | add | tinyint | 3 | 0 | N | N | 1 | 是否可增加: |
| 10 | del | tinyint | 3 | 0 | N | N | 1 | 是否可删除: |
| 11 | set | tinyint | 3 | 0 | N | N | 1 | 是否可修改: |
| 12 | get | tinyint | 3 | 0 | N | N | 1 | 是否可查看: |
| 13 | field_add | text | 65535 | 0 | Y | N | 添加字段: | |
| 14 | field_set | text | 65535 | 0 | Y | N | 修改字段: | |
| 15 | field_get | text | 65535 | 0 | Y | N | 查询字段: | |
| 16 | table_nav_name | varchar | 500 | 0 | Y | N | 跨表导航名称: | |
| 17 | table_nav | varchar | 500 | 0 | Y | N | 跨表导航: | |
| 18 | option | text | 65535 | 0 | Y | N | 配置: | |
| 19 | create_time | timestamp | 19 | 0 | N | N | CURRENT_TIMESTAMP | 创建时间: |
| 20 | update_time | timestamp | 19 | 0 | N | N | CURRENT_TIMESTAMP | 更新时间: |
| 编号 | 名称 | 数据类型 | 长度 | 小数位 | 允许空值 | 主键 | 默认值 | 说明 |
| 1 | book_types_id | int | 10 | 0 | N | Y | 书籍类型ID | |
| 2 | book_types | varchar | 64 | 0 | Y | N | 书籍类型 | |
| 3 | recommend | int | 10 | 0 | N | N | 0 | 智能推荐 |
| 4 | create_time | datetime | 19 | 0 | N | N | CURRENT_TIMESTAMP | 创建时间 |
| 5 | update_time | timestamp | 19 | 0 | N | N | CURRENT_TIMESTAMP | 更新时间 |
| 编号 | 名称 | 数据类型 | 长度 | 小数位 | 允许空值 | 主键 | 默认值 | 说明 |
| 1 | collect_id | int | 10 | 0 | N | Y | 收藏ID: | |
| 2 | user_id | int | 10 | 0 | N | N | 0 | 收藏人ID: |
| 3 | source_table | varchar | 255 | 0 | Y | N | 来源表: | |
| 4 | source_field | varchar | 255 | 0 | Y | N | 来源字段: | |
| 5 | source_id | int | 10 | 0 | N | N | 0 | 来源ID: |
| 6 | title | varchar | 255 | 0 | Y | N | 标题: | |
| 7 | img | varchar | 255 | 0 | Y | N | 封面: | |
| 8 | create_time | timestamp | 19 | 0 | N | N | CURRENT_TIMESTAMP | 创建时间: |
| 9 | update_time | timestamp | 19 | 0 | N | N | CURRENT_TIMESTAMP | 更新时间: |
| 编号 | 名称 | 数据类型 | 长度 | 小数位 | 允许空值 | 主键 | 默认值 | 说明 |
| 1 | comment_id | int | 10 | 0 | N | Y | 评论ID: | |
| 2 | user_id | int | 10 | 0 | N | N | 0 | 评论人ID: |
| 3 | reply_to_id | int | 10 | 0 | N | N | 0 | 回复评论ID:空为0 |
| 4 | content | longtext | 2147483647 | 0 | Y | N | 内容: | |
| 5 | nickname | varchar | 255 | 0 | Y | N | 昵称: | |
| 6 | avatar | varchar | 255 | 0 | Y | N | 头像地址:[0,255] | |
| 7 | create_time | timestamp | 19 | 0 | N | N | CURRENT_TIMESTAMP | 创建时间: |
| 8 | update_time | timestamp | 19 | 0 | N | N | CURRENT_TIMESTAMP | 更新时间: |
| 9 | source_table | varchar | 255 | 0 | Y | N | 来源表: | |
| 10 | source_field | varchar | 255 | 0 | Y | N | 来源字段: | |
| 11 | source_id | int | 10 | 0 | N | N | 0 | 来源ID: |
| 编号 | 名称 | 数据类型 | 长度 | 小数位 | 允许空值 | 主键 | 默认值 | 说明 |
| 1 | forum_id | mediumint | 8 | 0 | N | Y | 论坛id | |
| 2 | display | smallint | 5 | 0 | N | N | 100 | 排序 |
| 3 | user_id | mediumint | 8 | 0 | N | N | 0 | 用户ID |
| 4 | nickname | varchar | 16 | 0 | Y | N | 昵称:[0,16] | |
| 5 | praise_len | int | 10 | 0 | Y | N | 0 | 点赞数 |
| 6 | hits | int | 10 | 0 | N | N | 0 | 访问数 |
| 7 | title | varchar | 125 | 0 | N | N | 标题 | |
| 8 | keywords | varchar | 125 | 0 | Y | N | 关键词 | |
| 9 | description | varchar | 255 | 0 | Y | N | 描述 | |
| 10 | url | varchar | 255 | 0 | Y | N | 来源地址 | |
| 11 | tag | varchar | 255 | 0 | Y | N | 标签 | |
| 12 | img | text | 65535 | 0 | Y | N | 封面图 | |
| 13 | content | longtext | 2147483647 | 0 | Y | N | 正文 | |
| 14 | create_time | timestamp | 19 | 0 | N | N | CURRENT_TIMESTAMP | 创建时间: |
| 15 | update_time | timestamp | 19 | 0 | N | N | CURRENT_TIMESTAMP | 更新时间: |
| 16 | avatar | varchar | 255 | 0 | Y | N | 发帖人头像: | |
| 17 | type | varchar | 64 | 0 | N | N | 0 | 论坛分类:[0,1000]用来搜索指定类型的论坛帖 |
| 编号 | 名称 | 数据类型 | 长度 | 小数位 | 允许空值 | 主键 | 默认值 | 说明 |
| 1 | type_id | smallint | 5 | 0 | N | Y | 分类ID:[0,10000] | |
| 2 | name | varchar | 16 | 0 | N | N | 分类名称:[2,16] | |
| 3 | description | varchar | 255 | 0 | Y | N | 描述:[0,255]描述该分类的作用 | |
| 4 | url | varchar | 255 | 0 | Y | N | 外链地址:[0,255]如果该分类是跳转到其他网站的情况下,就在该URL上设置 | |
| 5 | father_id | smallint | 5 | 0 | N | N | 0 | 上级分类ID:[0,32767] |
| 6 | icon | varchar | 255 | 0 | Y | N | 分类图标: | |
| 7 | create_time | timestamp | 19 | 0 | N | N | CURRENT_TIMESTAMP | 创建时间: |
| 8 | update_time | timestamp | 19 | 0 | N | N | CURRENT_TIMESTAMP | 更新时间: |
| 编号 | 名称 | 数据类型 | 长度 | 小数位 | 允许空值 | 主键 | 默认值 | 说明 |
| 1 | hits_id | int | 10 | 0 | N | Y | 点赞ID: | |
| 2 | user_id | int | 10 | 0 | N | N | 0 | 点赞人: |
| 3 | create_time | timestamp | 19 | 0 | N | N | CURRENT_TIMESTAMP | 创建时间: |
| 4 | update_time | timestamp | 19 | 0 | N | N | CURRENT_TIMESTAMP | 更新时间: |
| 5 | source_table | varchar | 255 | 0 | Y | N | 来源表: | |
| 6 | source_field | varchar | 255 | 0 | Y | N | 来源字段: | |
| 7 | source_id | int | 10 | 0 | N | N | 0 | 来源ID: |
| 编号 | 名称 | 数据类型 | 长度 | 小数位 | 允许空值 | 主键 | 默认值 | 说明 |
| 1 | message_id | int | 10 | 0 | N | Y | 留言板ID: | |
| 2 | user_id | int | 10 | 0 | N | N | 0 | 用户ID: |
| 3 | title | varchar | 64 | 0 | Y | N | 标题: | |
| 4 | content | longtext | 2147483647 | 0 | N | N | 内容: | |
| 5 | nickname | varchar | 32 | 0 | N | N | 昵称: | |
| 6 | avatar | varchar | 255 | 0 | Y | N | 头像: | |
| 7 | | varchar | 125 | 0 | Y | N | 留言者邮箱 | |
| 8 | phone | varchar | 11 | 0 | Y | N | 留言者手机号码 | |
| 9 | create_time | timestamp | 19 | 0 | N | N | CURRENT_TIMESTAMP | 创建时间: |
| 10 | update_time | timestamp | 19 | 0 | N | N | CURRENT_TIMESTAMP | 更新时间: |
| 11 | reply | longtext | 2147483647 | 0 | Y | N | 回复 | |
| 12 | reply_state | tinyint | 4 | 0 | Y | N | 0 | 回复状态 |
| 编号 | 名称 | 数据类型 | 长度 | 小数位 | 允许空值 | 主键 | 默认值 | 说明 |
| 1 | notice_id | mediumint | 8 | 0 | N | Y | 公告id: | |
| 2 | title | varchar | 125 | 0 | N | N | 标题: | |
| 3 | content | longtext | 2147483647 | 0 | Y | N | 正文: | |
| 4 | create_time | timestamp | 19 | 0 | N | N | CURRENT_TIMESTAMP | 创建时间: |
| 5 | update_time | timestamp | 19 | 0 | N | N | CURRENT_TIMESTAMP | 更新时间: |
| 编号 | 名称 | 数据类型 | 长度 | 小数位 | 允许空值 | 主键 | 默认值 | 说明 |
| 1 | novel_chapters_id | int | 10 | 0 | N | Y | 书籍章节ID | |
| 2 | chapter_name | varchar | 64 | 0 | Y | N | 章节名称 | |
| 3 | sort | int | 10 | 0 | Y | N | 0 | 排序 |
| 4 | chapter_content | longtext | 2147483647 | 0 | Y | N | 章节内容 | |
| 5 | novel_reading_id | int | 10 | 0 | Y | N | 书籍id | |
| 6 | create_time | datetime | 19 | 0 | N | N | CURRENT_TIMESTAMP | 创建时间 |
| 7 | update_time | timestamp | 19 | 0 | N | N | CURRENT_TIMESTAMP | 更新时间 |
| 编号 | 名称 | 数据类型 | 长度 | 小数位 | 允许空值 | 主键 | 默认值 | 说明 |
| 1 | online_reading_id | int | 10 | 0 | N | Y | 在线阅读ID | |
| 2 | book_name | varchar | 64 | 0 | Y | N | 书籍名称 | |
| 3 | book_types | varchar | 64 | 0 | Y | N | 书籍类型 | |
| 4 | book_number | varchar | 64 | 0 | Y | N | 书籍编号 | |
| 5 | book_author | varchar | 64 | 0 | Y | N | 书籍作者 | |
| 6 | book_cover | varchar | 255 | 0 | Y | N | 书籍封面 | |
| 7 | serialization_status | varchar | 64 | 0 | Y | N | 连载状态 | |
| 8 | book_introduction | text | 65535 | 0 | Y | N | 书籍简介 | |
| 9 | hits | int | 10 | 0 | N | N | 0 | 点击数 |
| 10 | praise_len | int | 10 | 0 | N | N | 0 | 点赞数 |
| 11 | recommend | int | 10 | 0 | N | N | 0 | 智能推荐 |
| 12 | create_time | datetime | 19 | 0 | N | N | CURRENT_TIMESTAMP | 创建时间 |
| 13 | update_time | timestamp | 19 | 0 | N | N | CURRENT_TIMESTAMP | 更新时间 |
| 编号 | 名称 | 数据类型 | 长度 | 小数位 | 允许空值 | 主键 | 默认值 | 说明 |
| 1 | ordinary_users_id | int | 10 | 0 | N | Y | 普通用户ID | |
| 2 | user_name | varchar | 64 | 0 | Y | N | 用户姓名 | |
| 3 | contact_number | varchar | 64 | 0 | Y | N | 联系电话 | |
| 4 | examine_state | varchar | 16 | 0 | N | N | 已通过 | 审核状态 |
| 5 | recommend | int | 10 | 0 | N | N | 0 | 智能推荐 |
| 6 | user_id | int | 10 | 0 | N | N | 0 | 用户ID |
| 7 | create_time | datetime | 19 | 0 | N | N | CURRENT_TIMESTAMP | 创建时间 |
| 8 | update_time | timestamp | 19 | 0 | N | N | CURRENT_TIMESTAMP | 更新时间 |
| 编号 | 名称 | 数据类型 | 长度 | 小数位 | 允许空值 | 主键 | 默认值 | 说明 |
| 1 | praise_id | int | 10 | 0 | N | Y | 点赞ID: | |
| 2 | user_id | int | 10 | 0 | N | N | 0 | 点赞人: |
| 3 | create_time | timestamp | 19 | 0 | N | N | CURRENT_TIMESTAMP | 创建时间: |
| 4 | update_time | timestamp | 19 | 0 | N | N | CURRENT_TIMESTAMP | 更新时间: |
| 5 | source_table | varchar | 255 | 0 | Y | N | 来源表: | |
| 6 | source_field | varchar | 255 | 0 | Y | N | 来源字段: | |
| 7 | source_id | int | 10 | 0 | N | N | 0 | 来源ID: |
| 8 | status | bit | 1 | 0 | N | N | 1 | 点赞状态:1为点赞,0已取消 |
| 编号 | 名称 | 数据类型 | 长度 | 小数位 | 允许空值 | 主键 | 默认值 | 说明 |
| 1 | slides_id | int | 10 | 0 | N | Y | 轮播图ID: | |
| 2 | title | varchar | 64 | 0 | Y | N | 标题: | |
| 3 | content | varchar | 255 | 0 | Y | N | 内容: | |
| 4 | url | varchar | 255 | 0 | Y | N | 链接: | |
| 5 | img | varchar | 255 | 0 | Y | N | 轮播图: | |
| 6 | hits | int | 10 | 0 | N | N | 0 | 点击量: |
| 7 | create_time | timestamp | 19 | 0 | N | N | CURRENT_TIMESTAMP | 创建时间: |
| 8 | update_time | timestamp | 19 | 0 | N | N | CURRENT_TIMESTAMP | 更新时间: |
| 编号 | 名称 | 数据类型 | 长度 | 小数位 | 允许空值 | 主键 | 默认值 | 说明 |
| 1 | upload_id | int | 10 | 0 | N | Y | 上传ID | |
| 2 | name | varchar | 64 | 0 | Y | N | 文件名 | |
| 3 | path | varchar | 255 | 0 | Y | N | 访问路径 | |
| 4 | file | varchar | 255 | 0 | Y | N | 文件路径 | |
| 5 | display | varchar | 255 | 0 | Y | N | 显示顺序 | |
| 6 | father_id | int | 10 | 0 | Y | N | 0 | 父级ID |
| 7 | dir | varchar | 255 | 0 | Y | N | 文件夹 | |
| 8 | type | varchar | 32 | 0 | Y | N | 文件类型 |
| 编号 | 名称 | 数据类型 | 长度 | 小数位 | 允许空值 | 主键 | 默认值 | 说明 |
| 1 | user_id | mediumint | 8 | 0 | N | Y | 用户ID:[0,8388607]用户获取其他与用户相关的数据 | |
| 2 | state | smallint | 5 | 0 | N | N | 1 | 账户状态:[0,10](1可用|2异常|3已冻结|4已注销) |
| 3 | user_group | varchar | 32 | 0 | Y | N | 所在用户组:[0,32767]决定用户身份和权限 | |
| 4 | login_time | timestamp | 19 | 0 | N | N | CURRENT_TIMESTAMP | 上次登录时间: |
| 5 | phone | varchar | 11 | 0 | Y | N | 手机号码:[0,11]用户的手机号码,用于找回密码时或登录时 | |
| 6 | phone_state | smallint | 5 | 0 | N | N | 0 | 手机认证:[0,1](0未认证|1审核中|2已认证) |
| 7 | username | varchar | 16 | 0 | N | N | 用户名:[0,16]用户登录时所用的账户名称 | |
| 8 | nickname | varchar | 16 | 0 | Y | N | 昵称:[0,16] | |
| 9 | password | varchar | 64 | 0 | N | N | 密码:[0,32]用户登录所需的密码,由6-16位数字或英文组成 | |
| 10 | | varchar | 64 | 0 | Y | N | 邮箱:[0,64]用户的邮箱,用于找回密码时或登录时 | |
| 11 | email_state | smallint | 5 | 0 | N | N | 0 | 邮箱认证:[0,1](0未认证|1审核中|2已认证) |
| 12 | avatar | varchar | 255 | 0 | Y | N | 头像地址:[0,255] | |
| 13 | create_time | timestamp | 19 | 0 | N | N | CURRENT_TIMESTAMP | 创建时间: |
| 编号 | 名称 | 数据类型 | 长度 | 小数位 | 允许空值 | 主键 | 默认值 | 说明 |
| 1 | group_id | mediumint | 8 | 0 | N | Y | 用户组ID:[0,8388607] | |
| 2 | display | smallint | 5 | 0 | N | N | 100 | 显示顺序:[0,1000] |
| 3 | name | varchar | 16 | 0 | N | N | 名称:[0,16] | |
| 4 | description | varchar | 255 | 0 | Y | N | 描述:[0,255]描述该用户组的特点或权限范围 | |
| 5 | source_table | varchar | 255 | 0 | Y | N | 来源表: | |
| 6 | source_field | varchar | 255 | 0 | Y | N | 来源字段: | |
| 7 | source_id | int | 10 | 0 | N | N | 0 | 来源ID: |
| 8 | register | smallint | 5 | 0 | Y | N | 0 | 注册位置: |
| 9 | create_time | timestamp | 19 | 0 | N | N | CURRENT_TIMESTAMP | 创建时间: |
| 10 | update_time | timestamp | 19 | 0 | N | N | CURRENT_TIMESTAMP | 更新时间: |
5统详细设计
5.1系统功能模块
读书网站,在系统首页可以查看首页、书籍信息、用户分享、交流中心、书籍资讯、留言反馈、个人中心、后台管理等内容,如图5-1所示。

图5-1系统首页界面图
关键代码如下:
class AccessToken extends Base
{
protected $table = 'access_token'; //数据表名
protected $table_id = 'token'; //数据表名
protected $validate = 'AccessToken'; //数据表名
protected $model;
public function __construct(){
$this->model = new Model();
}
}
在线阅读,在在线阅读页面可以查看书籍名称、书籍分类、书籍封面、书籍作者、更新日期等详细内容,如图5-2所示。

图5-2在线阅读界面图
关键代码如下:
public function get_list()
{
$request = Request::param();
$result['list'] = $this->model->get_list($request, $this->table, $this->table_id);
$result['count'] = $this->model->list_count($request, $this->table, $this->table_id);
$data['result'] = $result;
return json_encode($data);
}
用户注册,在用户注册页面通过填写用户名、密码、姓名、手机、邮箱等信息完成用户注册,如图5-3所示。

图5-3用户注册界面图
关键代码如下:
public function register()
{
if (Request::isPost()) {
$request = Request::param();
$request['create_time'] = isset($request['create_time']) ? $request['create_time'] : date('Y-m-d H:i:s');
$request['update_time'] = isset($request['update_time']) ? $request['update_time'] : date('Y-m-d H:i:s');
$result = $this->validate($request, $this->validate);
if (true !== $result) {
// 验证失败 输出错误信息
$data['error'] = 30000;
$data['message'] = $result;
} else {
$request['password'] = md5($request['password']);
$result = $this->model->register($request, $this->table);
$data = $result;
}
} else {
$data['error'] = 30000;
$data['message'] = "field的值不能为空!";
}
return json_encode($data);
}
public function register($request=[],$table_name = ''){
$username = $request['username'];
$bol = $this->where(['username'=>$username])->find();
if (!$bol){
$result = self::allowField(true)->save($request);
if ($result) {
return ['result' => 1];
} else {
return ['error' => ['code' => 3000, 'message' => '注册失败']];
}
}else{
return ['error' => ['code' => 3000, 'message' => '注册失败,账号已存在']];
}
}
用户留言,在用户留言页面可以查看标题、用户名、内容等详细内容,如图5-4所示。

图5-4用户留言界面图
关键代码如下:
$obj = $this->where($where)->field($field)->find();
$result = self::allowField(true)->save($request);
$result = $this->where($where)->update($request);
$result = $this->where($where)->delete();
交流论坛,在交流论坛页面通过输入标题、类型、内容等信息进行发布帖子,如图5-5所示。

图5-5交流中心界面图
关键代码如下:
public function add($request=[],$table_name = '',$table_id = ''){
$result = self::allowField(true)->save($request);
if ($result) {
return ['result' => 1];
} else {
return ['error' => ['code' => 3000, 'message' => '数据添加失败']];
}
}
个人中心,在个人中心页面通过填写用户名、密码、姓名、性别、手机、邮箱等信息进行更新信息,根据需要对我的发布、我的收藏进行相对应操作,如图5-6所示。

图5-6个人中心界面图
关键代码如下:
Class User extends Validate
{
protected $rule = [
'username|账号' => [
'require' => 'require',
'max' => '16',
],
'password|密码' => [
'require' => 'require',
'max' => '32',
],
];
}
5.2管理员功能模块
管理员登录,通过填写注册时输入的用户名、密码、角色进行登录,如图5-7所示。

图5-7管理员登录界面图
管理员登录进入读书网站可以查看首页、登录、个人信息、修改密码、公共管理(轮播图)、通知公告、留言板、用户管理(管理员、普通用户)、论坛管理(交流论坛、论坛分类)、资讯管理(书籍文章,文章分类)在线阅读、书籍类型等信息,如图5-8所示。

图5-8管理员功能界面图
用户管理,在用户管理页面中可以查看索引、用户名、密码、姓名、性别、头像、手机、邮箱等信息,并可根据需要进行修改或删除等操作,如图5-9所示。

图5-9用户管理界面图
书籍分类管理,在书籍分类管理页面中可以查看索引、书籍分类等信息,并可根据需要进行修改或删除等操作,如图5-10所示。

图5-10书籍分类管理界面图
在线阅读管理,在在线阅读管理页面中可以查看索引、书籍名称、书籍分类、书籍封面、书籍作者、更新日期等信息,并可根据需要进行查看评论,修改或删除等操作,如图5-11所示。

图5-11在线阅读管理界面图
6 系统测试
系统开发的最后一个步骤就是系统测试,系统测试也是整个系统十分重要的一个环节,测试的好坏关系到产品的发展。客户对软件的质量、性能和可靠性等需求就要通过测试来实现。测试过程要必须遵循严谨性、完善性、规范性的原则,测试的主要目的就是看看在系统运行中,是否会出现bug,然后对出现的bug进行调试,直到程序完美运行。但是软件的测试只能尽可能的减少bug,理论上来说是无法达到消除bug。但是bug越少,系统出错的几率就越低,用户使用起来也更方便、更安全。
近年来,软件包含测试从现在的检验当中来看,系统接近预期目标可能出现的问题,并对这些错误做出相应的修正,假如我们不进行早期的测试错误就会延续下去,最后所做出的成品就会有很大的困难。
我们要在这个测试的过程当中找出错误。测试成软件开发的主要一部分,自从有了程序的设计那天开始,它就成为了重要的组成部分。经过统计来看,软件测试可以占据这个系统45%的工作量,而在软件开发的成本当中,对于测试成本来说它包含了很多的测试工作。每个程序测试时都会出现和遇到错误。在整个程序的开发过程当中,人为去查找错误是非常复杂和困难的,所以我们一般都会找一些测试的工具来进行测试
6.1系统测试的意义
随着现代信息的快速发展,在社会各大领域中已经都开始应用网络信息技术,在应用网络技术的同时人们也开始把软件的质量问题作为了一个重要焦点来关注,因为一个软件的好与坏它决定着这个系统在市场上的生存,所以我们必须要把软件质量来做好,这样才有一定的生存能力。对于用户来说它们首先选用的都是保证这个系统软件的质量问题,因为一个系统的软件质量决定着用户在后期上成本经济的问题。图6-1就是纠错测试流程。

图6-1 测试与纠错信息流程
6.2 测试方法
黑盒测试又被人们称作为功能测试,通常是在程序的接口来做一些测试的方法,它一般包括对程序的功能和使用的方法来做出一些数据的接受和输出,同时还可以做出正确的输出信息,并保证与外部信息的完整性。
白盒测试通常被人们称作为结构测试,在整个程序的结构和处理当中它是由程序当中的逻辑测试和检验程序来完成一些正确的工作。
具体的功能测试它是包括:系统的适用性、准确性、安全性等功能测试。
6.3测试分析
本读书网站满足相关信息的管理需求,在设计时借鉴了国内外优秀网站的优点,从界面到系统设计都保证了管理员以及用户能够方便操作。系统的主要特点和优点归纳如下:
(1)本系统用的移置性和针对性都比较高,因为针对性高可以提供更好的服务而移置性可以在多个系统上运行,更给客户带来了极大的方便。
(2)该读书网站内容全面,管理方便可以及时的全面的处理各种错误,异常,这样避免了很多因客户的马虎操作而出现的失误,其操作方便,会员界面友好,能够上网的人都可以很好的进行操作。
经过对上述的测试结果分析,所有基本功能齐全,操作简单,系统运行性能良好,系统安全可靠,能促进高校书籍信息平台的发展,发展前景广阔。
结 论
本系统通过对PHP和Mysql数据库的简介,从硬件和软件两反面说明了读书网站的可行性,本文结论及研究成果如下:实现了PHP与Mysql相结合构建的读书网站,网站可以响应式展示。通过本次读书网站的研究与实现,我感到学海无涯,学习是没有终点的,而且实践出真知,只有多动手才能尽快掌握它,经验对系统的开发非常重要,经验不足,就难免会有许多考虑不周之处。比如要有美观的界面,更完善的功能,才能吸引更多的用户。
由于在此之前对于PHP知识没有深入了解,所以从一开始就碰到许多困难,例如一开始的页面显示不规范、数据库连接有问题已经无法实现参数的传递等等,不过通过在网上寻找有关资料以及同学的帮助下最后都得到了解决,在此过程中,我不仅学到了很多知识,也提高了自己解决问题的能力,尤其是学会如何从大量的信息中筛选出所需有用的信息,同时我更加深刻的体会到了,虽然书本上的大部分知识都是有价值,正确的,但实际上每个人编程的思路和对数据处理的方法、思想都是不同的,这就要求我们一定要通过实践才能找到解决问题的方案。在此次毕业设计活动中,我不断的提高了自己,也得到了宝贵的经验,我相信这些对我以后的发展都会有很大帮助。
通过这次读书网站的开发,我参考了很多相关系统的例子,取长补短,吸取了其他系统的长处,逐步对该系统进行了完善,但是该系统还是有很多的不足之处,有待以后进一步学习。
实践证明,读书网站有着非常好的发展前景,经过测试运行,系统各项功能都十分完善,界面漂亮,使用方便,操作容易,在技术理论上已经成熟。
致 谢
大学的学习生活在这个季节将结束,但是在我的生命这仅仅只是一个逗号,我将面对的旅程的另一个的开始。通过这次毕业设计的整个开发过程,从需求分析到具体功能实现,再到最终测试和维护的理解有了很大的进步,让我对系统开发有了更深刻的认识,对我个人的实践能力和解决问题的能力,都有了很大的帮助。这是这次毕业设计最大的收获。
首先要感谢我的指导老师,他在论文写作上,给予了我各种无私的帮助,治学严谨,严格要求,使我获得了很大的收获。老师深厚的理论知识和丰富的实践经验,都深深的影响到我,在这方面,我谨表示衷心的感谢。
其次,我还要对所有的老师和同学表示感谢,他们在我学习的过程中,都积极的提供了很多帮助,无论是专业知识,还是实践操作技能,也能够让我在论文写作中,遇到的一些难题迎刃而解。
最后,对阅读和评审本论文的各位老师表示衷心的感谢!
参考文献
[1]孟彩霞,叶春民,林俊豪.基于深度学习的PHP代码审计技术研究[J].网络安全技术与应用,2023(10):46-49.
[2]Roda E,Luca D F,Priori C E, et al. The Designer Drug αPHP Affected Cell Proliferation and Triggered Deathly Mechanisms in Murine Neural Stem/Progenitor Cells[J]. Biology,2023,12(9).
[3]陈阳,李宛真,张喆喆.数字新闻消费与人机关系——一项关于阅读机器人新闻的在线实验[J].新闻记者,2023(08):40-50+85.DOI:10.16057/j.cnki.31-1171/g2.2023.08.008.
[4]Zhang L,Li P,Zhang T. Exploration of Learning-Centered Teaching Reform: Taking "PHP Framework Technology" as an Example[J]. Advances in Educational Technology and Psychology,2023,7(10).
[5]田娟.基于PHP+MySQL员工信息管理系统后台设计与实现[J].电脑知识与技术,2023,19(23):47-49.DOI:10.14004/j.cnki.ckt.2023.1170.
[6]Zhao C,Tu T,Wang C, et al. VulPathsFinder: A Static Method for Finding Vulnerable Paths in PHP Applications Based on CPG[J]. Applied Sciences,2023,13(16).
[7]刘艳春,张宗霞.基于PHP的动态网站设计与实现[J].集成电路应用,2023,40(07):238-239.DOI:10.19339/j.issn.1674-2583.2023.07.108.
[8]黄宸,邓璐芗,许鑫等.纸质阅读与数字阅读场景下在线评论研究——以京东与掌阅为例[J].文献与数据学报,2023,5(02):45-60.
[9]田娟.PHP+MySQL动态网站开发课程教学改革实践探究[J].电脑知识与技术,2023,19(11):156-158.DOI:10.14004/j.cnki.ckt.2023.0625.
[10]郝晓东.新教育在线阅读共同体:背景、理论、价值、要素及效应[J].中国电化教育,2023(02):23-28+39.
[11]张亚平.基于在线阅读教学的英语翻转课堂实践研究[J].中学课程辅导,2023(03):60-62.
[12]侯芬,黄国芳,侯跃辉等.研究生医学英语在线阅读能力的实证研究[J].右江医学,2022,50(07):552-556.
[13]姜崇,王晓光,简华.在线付费阅读中群体感知价值差异研究[J].信息资源管理学报,2022,12(04):105-120.DOI:10.13365/j.jirm.2022.04.105.
[14]黄文锋. 基于社会交换理论的文献笔记共享App设计研究[D].江南大学,2022.DOI:10.27169/d.cnki.gwqgu.2022.001026.
[15]罗鸣慧. 中学生网络阅读动机与网络阅读行为的关系:阅读自我效能感的中介作用[D].湖南科技大学,2022.DOI:10.27738/d.cnki.ghnkd.2022.000523.
[16]邵妍. 不同阅读阶段图书在线评论情感分析对比研究[D].曲阜师范大学,2022.DOI:10.27267/d.cnki.gqfsu.2022.000706.
[17]杨欢.学生在线阅读素养的构成与培养[J].文学教育(下),2022(01):108-110.DOI:10.16692/j.cnki.wxjyx.2022.01.034.
[18]许和平,许子轩.在线环境下高中英语阅读教学策略研究[J].基础外语教育,2021,23(03):47-55+110.
[19]丁雪茹. 在线教育在初中英语阅读教学中的应用研究[D].河南大学,2021.DOI:10.27114/d.cnki.ghnau.2021.001636.
[20]范晓钰.《快乐读书吧》栏目在线阅读活动设计[J].广西教育,2021(21):61-62.
578

被折叠的 条评论
为什么被折叠?



