摘 要
随着互联网技术的飞速发展和电子商务行业的不断壮大,美妆行业也迎来了线上销售的新浪潮。然而,传统的美妆销售系统往往缺乏个性化服务与高效的管理系统支持,难以满足现代消费者日益增长的需求及商家精细化管理的要求。本研究旨在通过设计并实现一个基于Spring Boot框架的美妆销售系统,以提升用户体验和优化后台管理效率为目标,为美妆电商的发展提供新的思路与方法。
美妆销售系统采用Java编程语言,结合Spring Boot框架构建后端服务,并使用MySQL数据库进行数据存储。系统实现了用户注册登录、商品浏览购买、购物车管理、订单处理等基本功能;同时,管理员可通过后台实现对商品信息、用户信息、订单状态、网站公告以及美妆资讯等内容的高效管理。此外,系统还特别集成了权限管理模块,确保不同角色的用户只能访问相应权限范围内的资源。
美妆销售系统的开发不仅为用户提供了一个便捷、个性化的在线购物平台,同时也为商家提供了强大的后台管理支持,有助于提高运营效率和服务质量,进而增强市场竞争力。系统的设计理念和技术方案对于推动美妆电商行业的创新与发展具有重要的理论价值和实践意义。
关键词:Spring Boot框架;美妆销售系统;Java语言;MySQL
Abstract
With the rapid development of Internet technology and the continuous growth of the e-commerce industry, the beauty industry has also ushered in a new wave of online sales. However, the traditional beauty sales system often lacks personalized services and efficient management system support, which is difficult to meet the growing needs of modern consumers and the requirements of refined management of merchants. The purpose of this research is to design and implement a beauty sales system based on the Spring Boot framework, with the goal of improving user experience and optimizing the efficiency of back-end management, and provide new ideas and methods for the development of beauty e-commerce.
The beauty sales system uses the Java programming language, combined with the Spring Boot framework to build back-end services, and uses the MySQL database for data storage. The system realizes basic functions such as user registration and login, product browsing and purchase, shopping cart management, and order processing; At the same time, administrators can efficiently manage product information, user information, order status, website announcements, beauty information and other content through the background. In addition, the system also integrates a permission management module to ensure that users with different roles can only access resources within the corresponding permission range.
The development of the beauty sales system not only provides users with a convenient and personalized online shopping platform, but also provides merchants with strong back-end management support, which helps to improve operational efficiency and service quality, thereby enhancing market competitiveness. The systematic design concept and technical scheme have important theoretical value and practical significance for promoting the innovation and development of the beauty e-commerce industry.
Key words: Spring Boot framework; beauty sales system; Java language; MySQL
目 录
第1章绪 论
1.1研究背景和意义
随着互联网技术的迅猛发展和移动智能设备的广泛普及,电子商务已成为现代商业活动不可或缺的一部分。特别是在美妆行业,消费者对于个性化服务、便捷购物体验的需求日益增长,传统的美妆销售模式已难以满足市场需求。此外,随着市场竞争的加剧,商家迫切需要一种能够提高运营效率、优化顾客服务体验并能实现精细化管理的解决方案。然而,当前市场上许多美妆电商平台在用户体验和后台管理方面仍存在诸多不足,如系统响应速度慢、用户界面不友好、缺乏有效的数据管理和分析工具等。这些问题的存在不仅限制了商家的发展,也影响了消费者的购物体验。
本研究旨在通过设计与实现一个基于Spring Boot框架的美妆销售系统来解决上述问题。该系统不仅为消费者提供了一个高效、便捷、个性化的在线购物环境,包括商品浏览、购买、购物车管理、订单追踪等功能,还为商家提供了强大的后台管理系统,支持商品信息管理、用户信息维护、订单处理、网站公告发布以及美妆资讯更新等操作,并通过权限管理确保系统的安全性。此美妆销售系统的开发对于推动美妆电商行业的创新与发展具有重要的理论价值和实践意义,有助于提升企业的市场竞争力,同时也能显著改善用户的购物体验,促进消费增长。
1.2国内外研究现状
在国内,随着互联网普及和电子商务的蓬勃发展,美妆行业的线上销售经历了从传统电商平台简单铺货到构建专业美妆垂直电商的转变。近年来,越来越多的品牌和零售商开始重视通过技术手段提升用户体验和运营效率,这促使了一系列专注于个性化推荐、智能客服、数据分析等领域的美妆销售系统的出现。然而,尽管市场呈现出快速增长的趋势,但许多系统在用户界面设计、后台管理功能以及数据安全方面仍存在改进空间。同时,随着消费者对美妆产品需求的多样化和个性化,如何更好地满足这些需求成为了当前国内美妆电商发展的重要课题。
在国外,美妆行业对于数字化转型和技术应用的研究起步较早,尤其在利用大数据分析进行精准营销、增强现实技术用于虚拟试妆等方面处于领先地位。国际上知名的美妆品牌和零售商纷纷加大了对线上销售渠道的投资,并积极探索AI和机器学习技术的应用,以实现更高效的库存管理和个性化的顾客体验。此外,国外的美妆电商平台更加注重用户的隐私保护和数据安全,不断引入先进的加密技术和隐私保护策略。尽管如此,面对日益激烈的市场竞争和消费者期望值的提高,持续的技术创新和服务优化依然是国外美妆电商领域关注的重点。
1.3本文主要工作
在本文中,我们首先分析了当前美妆电商领域存在的挑战和需求,明确了系统的选题依据和目的。随后,详细阐述了系统的设计与实现过程,包括技术选型Spring Boot、Java、MySQL、功能模块划分以及数据库结构设计等关键环节。此外,我们还讨论了如何通过引入权限管理和数据加密等措施来增强系统的安全性。最后,通过对系统进行严格的测试和验证,证明了所提出的美妆销售系统不仅能够满足用户的购物需求,也为商家提供了一套有效的后台管理工具,具有较高的实用价值和市场应用前景。
系统集成了用户注册登录、商品浏览与购买、购物车管理、订单处理等核心功能,并提供了针对管理员的商品信息维护、用户信息管理、订单状态跟踪及网站公告发布等全面的后台管理功能。特别地,系统还强调了权限管理的重要性,以确保不同角色用户只能访问相应权限范围内的资源。通过结合现代Web开发技术和数据库管理策略,本研究探索了如何为美妆电商提供一个既高效又安全的在线平台。
1.4论文结构与章节安排
本文的结构按逻辑顺序分为以下几个章节:
第1章绪论,本章节介绍研究背景和意义,回顾当前研究现状,并阐明本文主要工作和论文组织结构。
第2章系统关键技术,本章节将对美妆销售系统的实现关键技术进行简要介绍。
第3章系统分析,本章节基于市场调研,分析美妆销售系统的可行性、功能、角色、性能等需求,明确各模块的业务需求。
第4章系统设计,本章节详细阐述系统的整体架构设计,包括前后端结构、数据库设计及功能模块的设计思路。
第5章系统实现,本章节介绍系统各主要模块的具体实现,包括代码示例、业务逻辑及界面设计等。
第6章系统测试,本章节描述系统的测试方法及结果,分析系统的性能、稳定性及用户反馈。
第7章结论,本章节对主要对研究成果进行总结。
第2章
关键技术介绍
2.1Java语言
Java作为一种广泛使用的面向对象编程语言[1],为本系统提供了强大的开发基础。它具备跨平台特性、丰富的类库和稳定的安全性能,能够确保系统的高效运行和良好的扩展性。在美妆销售系统中,Java[2]用于编写后端业务逻辑,处理包括用户管理、信息管理在内的各种复杂操作,同时支持高并发访问,保证了系统的响应速度和稳定性。
2.2Spring Boot框架
Spring Boot是基于Spring框架的快速开发平台[3],极大地简化了基于Java的应用程序构建过程。它通过自动配置和约定优于配置的原则,减少了繁琐的设置工作,使开发者可以更专注于业务逻辑的实现。在本系统中,Spring Boot[4]不仅用于搭建RESTful API服务,提供前后端数据交互的接口,还集成了安全认证、事务管理和缓存等功能,以提升系统的整体性能和安全性,确保美妆销售系统的稳定性和可维护性。
2.3MySQL数据库
作为一款流行的开源关系型数据库管理系统,MySQL[5]以其高性能、可靠性和易于使用的特点成为本系统的数据存储解决方案。它支持复杂的查询和事务处理,适用于存储和管理大量的功能模块信息、用户数据以及交互记录。通过优化表结构设计和索引策略,MySQL能够快速响应系统的读写请求,保障数据的一致性和完整性,同时为数据分析和报表生成提供了坚实的基础[6]。
2.4B/S体系结构
B/S体系,即Browser/Server体系[7],是一种常见的网络应用程序架构。其工作原理基于客户端与服务器之间的请求-响应模型。用户通过浏览器向服务器发送请求,服务器接收到请求后进行处理,并生成相应的响应结果,最终将响应返回给客户端。浏览器接收到服务器返回的响应后,解析其中的标记语言(如HTML[8]),并根据CSS样式表和JavaScript脚本来渲染页面,呈现给用户。用户可以与页面进行交互,例如点击链接、填写表单等操作,这些操作会触发新的请求,循环执行上述过程。
第3章
系统分析
3.1可行性分析
3.1.1技术可行性
从技术角度来看,本系统基于Spring Boot框架构建,结合数据库管理,能够有效支持美妆销售系统的各项功能需求。Spring Boot提供了强大的架构支持,确保系统的可扩展性和稳定性。通过充分的技术调研和原型测试,我们确认现有的技术栈完全能够满足系统的开发和运行要求,具备较高的技术可行性。
3.1.2经济可行性
从经济角度考量,本系统的开发和维护成本在可控范围内,且预期的投资回报率较高。初期投入主要包括软件开发、硬件采购和人员培训等方面,但通过合理的预算规划和资源分配,可以有效控制成本。更重要的是,系统上线后将显著提升美妆销售系统的运营效率,减少人工干预,降低管理成本。
3.1.3操作可行性
在操作可行性方面,本系统设计注重用户体验,采用了直观易用的界面设计,并提供详细的帮助文档支持,确保用户可以轻松上手使用各项功能。无论是用户还是后台管理员,都能通过简洁明了的操作流程完成信息查询和管理等任务。因此,从用户操作的角度来看,本系统具备良好的操作可行性。
3.2系统功能需求分析
本美妆销售系统旨在为用户提供便捷的在线购物体验,并为管理员提供高效的后台管理工具。系统需要支持用户注册登录、商品浏览购买、订单处理等基础功能,同时还要具备个性化的用户中心和全面的后台管理系统,包括商品信息维护、订单管理、用户管理以及权限控制等功能模块。
- 注册用户模块:
首页:展示热门商品、推荐美妆和最新公告信息,吸引用户关注;支持分类筛选和搜索功能,帮助用户快速定位目标商品。
网站公告:查看系统发布的最新公告内容,了解书店动态。
美妆资讯:浏览行业动态或美妆商城相关的文章,丰富用户知识;支持按分类筛选和评论互动。
美妆商城:展示美妆商品信息、库存状态和价格详情,支持商品详情查看;用户可将商品加入购物车或直接购买。
商城管理:
我的购物车:管理已添加的商品,调整数量或删除商品;支持一键结算功能,生成订单。
我的订单:查看所有订单的状态和详情,包括待支付、已支付和已完成订单;支持订单取消和售后申请。
我的地址:管理收货地址信息,支持新增、编辑和删除操作;默认地址优先显示,方便快速下单。
我的账户:管理个人信息,包括昵称、头像和密码修改;支持绑定手机号或邮箱以增强账户安全。
个人中心:查看个人主页、订单配送和收藏夹内容。
- 管理员模块:
后台首页:提供商品销售金额与数量统计图表,帮助管理员快速了解销售情况。
系统用户:增删改查注册用户和管理员信息,包括账号状态和权限设置。
系统管理:上传和管理首页轮播图,支持图片排序和状态控制。
网站公告管理:发布和编辑公告内容,支持文本编辑。
资源管理:发布和管理美妆资讯内容,支持按分类筛选和评论管理。维护资讯分类信息,支持新增、编辑和删除操作;分类结构清晰,便于内容管理。
商城管理:
美妆商城:维护商品信息,包括名称、价格、库存和分类;支持商品上下架操作。
分类列表:管理商品分类信息,支持多级分类结构;分类支持拖拽排序和状态控制。
订单列表:查看所有订单状态和详情,支持按条件查询和批量处理;支持订单状态变更。
订单配送:管理订单配送信息,支持物流单号录入和状态更新;支持实时跟踪物流状态。
权限管理:设定不同角色的权限,限制其可访问的系统资源,确保数据安全性和系统的稳定运行。
3.3系统用例分析
3.3.1注册用户用例分析
注册用户主要围绕消费体验和个人信息管理展开。从浏览商品、加入购物车到下单支付,再到查看订单状态和物流信息,整个购物流程需要简洁高效。同时,美妆租借功能要求系统支持申请审核、归还提醒及超期处理等环节,确保用户体验流畅。此外,个人中心模块需提供账户管理、租借记录查询、收藏夹维护等功能,帮助用户更好地管理自己的信息和消费行为。注册用户角色用例图如下所示。

图3-1 注册用户用例图
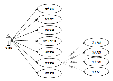
3.3.2管理员用例分析
管理员聚焦于后台数据管理和业务流程监控。系统需支持用户信息维护、美妆与商品分类管理、库存更新及订单审核等核心操作,确保书店运营的规范化和高效化。在数据分析方面,管理员可通过统计图表了解销售情况、库存状态及用户行为,为决策提供依据。此外,公告发布、资讯管理和轮播图配置等功能则用于维护网站内容,提升品牌形象和用户吸引力。管理员角色用例图如下所示。

图3-2 管理员用例图
3.4非功能需求分析
系统非功能需求指的是性能需求,即对一个系统的性能需求进行分析和定义的过程。在进行性能需求分析时,因此美妆销售系统的设计与实现主要需要考虑以下几个方面的性能需求:
响应时间:响应时间是指系统在接收到请求后,作出响应的时间。根据具体的业务需求和用户体验要求,可以确定系统在不同场景下的响应时间要求。
吞吐量:吞吐量是指系统在一定时间内处理的事务或请求的数量。根据业务需求和用户量的估计,可以确定系统需要支持的最大吞吐量。
并发用户数:并发用户数是指系统在同时使用的用户数量。根据预期的用户量和并发访问需求,可以确定系统需要支持的最大并发用户数。
可扩展性:可扩展性是指系统在面对用户量增加或并发访问需求增加时,能否通过增加硬件资源或调整系统架构来满足需求。根据预期的用户增长和扩展计划,可以确定系统需要具备的可扩展性要求。
故障处理能力:系统对故障的处理能力是指在出现错误或故障时,系统能够快速、准确地识别、定位并处理故障的能力。根据业务的重要性和对故障处理的要求,可以确定系统需要具备的故障处理能力。
安全性:系统在性能需求分析中,也需考虑安全方面的需求,如数据的保密性、完整性和可用性等。根据具体的安全需求和合规要求,可以确定系统需要满足的安全性需求。
通过对这些性能需求进行详细分析和定义,可以为美妆销售系统的设计和开发提供指导,确保系统在满足预期的性能需求的同时,具备良好的性能和可靠性。
3.5系统流程分析
3.5.1用户注册登录流程
用户注册登录模块主要是为了方便用户和管理员能够安全地访问系统并管理自己的信息。用户通过浏览器访问美妆销售系统,首先进入的是系统的登录页面。在登录页面,用户可以选择自己的账户角色,并输入相应的账号和密码。系统接收到用户的登录请求后,会将提供的账号和密码与数据库中存储的信息进行比对。如果账号或密码为空或者不匹配,则提示用户重新输入,并停留在登录界面。当账号和密码正确无误时,系统根据用户类型跳转到对应的首页界面。用户注册登录流程如下图所示。

图3-3 用户注册登录流程图
3.5.2用户购买美妆商品流程
用户购买美妆商品的流程始于访问系统主页,通过浏览商品列表或使用搜索功能找到目标商品。在商品详情页,用户可查看商品图片、价格、库存等信息,并选择规格后将商品加入购物车或直接下单。进入购物车后,用户可以调整商品数量、删除不需要的商品,并在确认无误后进入结算页面。在此阶段,用户需填写收货地址、选择支付方式并提交订单。支付完成后,用户可在“我的订单”中查看订单状态。用户购买美妆商品流程图如下图所示。

图3-4 购买美妆商品流程图
3.5.3管理员美妆商城管理流程
管理员对美妆商城的管理流程包括商品的新增、编辑、上下架以及分类维护等多个环节。首先,管理员通过后台管理系统录入商品基本信息,如名称、价格、库存、规格、简介等,并上传商品图片。接着,管理员根据商品类别将其归类,确保商品展示逻辑清晰。在商品上架前,管理员还需审核商品信息的完整性和准确性。当商品需要下架或更新时,管理员可通过编辑功能修改商品详情或直接将其下架。此外,管理员还可以批量导入商品数据以提高效率,并定期检查商品库存状态,及时补充或调整相关信息,确保平台商品信息的实时性和有效性。管理员美妆商城管理流程图如下图所示。

图3-5 管理员美妆商城管理流程图
第4章系统设计
4.1系统架构设计
美妆销售系统的架构设计包括客户端、服务器端、第三方集成、安全性和权限控制、扩展性和性能优化、高可用性和容错性等方面。客户端通过Web浏览器访问系统,而服务器端负责接收和处理请求,并提供功能和数据。系统采用分层架构,包括表现层、业务逻辑层、数据访问层和数据库。同时,系统需考虑与其他系统的集成、安全性和权限控制、扩展性和性能优化、高可用性和容错性等方面的问题。这样的架构设计将确保系统的稳定性、可扩展性和安全性,为用户提供稳定、高效的使用体验。系统架构图如下图所示。

图4-1 系统架构图
4.2功能模块设计
通过整体功能模块设计,我们将根据需求分析的结果,将系统的功能划分为不同的模块。每个模块负责实现特定的功能,并与其他模块进行协作。我们将详细定义每个模块的输入、输出、处理逻辑和相互依赖关系。系统总体功能模块图如下图所示。

图4-2 系统功能模块图
4.3数据库设计
4.3.1概念设计
借助先进的系统,E-R图使其他用户可以快速轻松地了解系统的功能以及他们之间的关系。根据美妆销售系统分析结果,本美妆销售系统总体E-R图如下图所示。

图4-3 系统总体E-R图
4.3.2逻辑设计
所有系统的应用数据相互区分。一旦在相应的系统中实现,它们将与自己相应的网络和服务器通信。所以这个系统可以连接这些数据。当我们选择桥梁截面时,以下将简要介绍如何建立系统。在单击上一个按键的时候,就会自动在对话框中弹出数据源的名字,之后再单击下一个按键时,就在填写相对应的身份验证和登录信息。按照系统功能设计的特点与职能模块的分类,美妆销售系统的总体设计和实施过程一共涉及到了几个资料表格。
根据E-R图,建立各个实体的数据表。由于本系统数据库数据表数量较多,所以只选取部分表单作为案列,如下所示:
| 编号 | 字段名 | 类型 | 长度 | 是否非空 | 是否主键 | 注释 |
| 1 | token_id | int | 是 | 是 | 临时访问牌ID | |
| 2 | token | varchar | 64 | 否 | 否 | 临时访问牌 |
| 3 | info | text | 65535 | 否 | 否 | 信息 |
| 4 | maxage | int | 是 | 否 | 最大寿命:默认2小时 | |
| 5 | create_time | timestamp | 是 | 否 | 创建时间 | |
| 6 | update_time | timestamp | 是 | 否 | 更新时间 | |
| 7 | user_id | int | 是 | 否 | 用户编号 |
表 4-2-address(收货地址)
| 编号 | 字段名 | 类型 | 长度 | 是否非空 | 是否主键 | 注释 |
| 1 | address_id | int | 是 | 是 | 收货地址 | |
| 2 | name | varchar | 32 | 否 | 否 | 姓名 |
| 3 | phone | varchar | 13 | 否 | 否 | 手机 |
| 4 | postcode | varchar | 8 | 否 | 否 | 邮编 |
| 5 | address | varchar | 255 | 是 | 否 | 地址 |
| 6 | user_id | mediumint | 是 | 否 | 用户ID | |
| 7 | create_time | timestamp | 是 | 否 | 创建时间 | |
| 8 | update_time | timestamp | 是 | 否 | 更新时间 | |
| 9 | default | tinyint | 是 | 否 | 默认判断 |
表 4-3-article(文章)
| 编号 | 字段名 | 类型 | 长度 | 是否非空 | 是否主键 | 注释 |
| 1 | article_id | mediumint | 是 | 是 | 文章id | |
| 2 | title | varchar | 125 | 是 | 是 | 标题 |
| 3 | type | varchar | 64 | 是 | 否 | 文章分类 |
| 4 | hits | int | 是 | 否 | 点击数 | |
| 5 | praise_len | int | 是 | 否 | 点赞数 | |
| 6 | create_time | timestamp | 是 | 否 | 创建时间 | |
| 7 | update_time | timestamp | 是 | 否 | 更新时间 | |
| 8 | source | varchar | 255 | 否 | 否 | 来源 |
| 9 | url | varchar | 255 | 否 | 否 | 来源地址 |
| 10 | tag | varchar | 255 | 否 | 否 | 标签 |
| 11 | content | longtext | 4294967295 | 否 | 否 | 正文 |
| 12 | img | varchar | 255 | 否 | 否 | 封面图 |
| 13 | description | text | 65535 | 否 | 否 | 文章描述 |
表 4-4-article_type(文章分类)
| 编号 | 字段名 | 类型 | 长度 | 是否非空 | 是否主键 | 注释 |
| 1 | type_id | smallint | 是 | 是 | 分类ID | |
| 2 | display | smallint | 是 | 否 | 显示顺序 | |
| 3 | name | varchar | 16 | 是 | 否 | 分类名称 |
| 4 | father_id | smallint | 是 | 否 | 上级分类ID | |
| 5 | description | varchar | 255 | 否 | 否 | 描述 |
| 6 | icon | text | 65535 | 否 | 否 | 分类图标 |
| 7 | url | varchar | 255 | 否 | 否 | 外链地址 |
| 8 | create_time | timestamp | 是 | 否 | 创建时间 | |
| 9 | update_time | timestamp | 是 | 否 | 更新时间 |
表 4-5-auth(用户权限管理)
| 编号 | 字段名 | 类型 | 长度 | 是否非空 | 是否主键 | 注释 |
| 1 | auth_id | int | 是 | 是 | 授权ID | |
| 2 | user_group | varchar | 64 | 否 | 否 | 用户组 |
| 3 | mod_name | varchar | 64 | 否 | 否 | 模块名 |
| 4 | table_name | varchar | 64 | 否 | 否 | 表名 |
| 5 | page_title | varchar | 255 | 否 | 否 | 页面标题 |
| 6 | path | varchar | 255 | 否 | 否 | 路由路径 |
| 7 | parent | varchar | 64 | 否 | 否 | 父级菜单 |
| 8 | parent_sort | int | 是 | 否 | 父级菜单排序 | |
| 9 | position | varchar | 32 | 否 | 否 | 位置 |
| 10 | mode | varchar | 32 | 是 | 否 | 跳转方式 |
| 11 | add | tinyint | 是 | 否 | 是否可增加 | |
| 12 | del | tinyint | 是 | 否 | 是否可删除 | |
| 13 | set | tinyint | 是 | 否 | 是否可修改 | |
| 14 | get | tinyint | 是 | 否 | 是否可查看 | |
| 15 | field_add | text | 65535 | 否 | 否 | 添加字段 |
| 16 | field_set | text | 65535 | 否 | 否 | 修改字段 |
| 17 | field_get | text | 65535 | 否 | 否 | 查询字段 |
| 18 | table_nav_name | varchar | 500 | 否 | 否 | 跨表导航名称 |
| 19 | table_nav | varchar | 500 | 否 | 否 | 跨表导航 |
| 20 | option | text | 65535 | 否 | 否 | 配置 |
| 21 | create_time | timestamp | 是 | 否 | 创建时间 | |
| 22 | update_time | timestamp | 是 | 否 | 更新时间 |
表 4-6-beauty_mall(美妆商城)
| 编号 | 字段名 | 类型 | 长度 | 是否非空 | 是否主键 | 注释 |
| 1 | beauty_mall_id | int | 是 | 是 | 美妆商城ID | |
| 2 | product_brand | varchar | 64 | 否 | 否 | 商品品牌 |
| 3 | product_name | varchar | 64 | 否 | 否 | 商品名称 |
| 4 | product_specifications | varchar | 64 | 否 | 否 | 商品规格 |
| 5 | hits | int | 是 | 否 | 点击数 | |
| 6 | collect_len | int | 是 | 否 | 收藏数 | |
| 7 | comment_len | int | 是 | 否 | 评论数 | |
| 8 | recommend | int | 是 | 否 | 智能推荐 | |
| 9 | cart_title | varchar | 125 | 否 | 否 | 标题 |
| 10 | cart_img | text | 65535 | 否 | 否 | 封面图 |
| 11 | cart_description | varchar | 255 | 否 | 否 | 描述 |
| 12 | cart_price_ago | double | 是 | 否 | 原价 | |
| 13 | cart_price | double | 是 | 否 | 卖价 | |
| 14 | cart_inventory | int | 是 | 否 | 商品库存 | |
| 15 | cart_type | varchar | 64 | 是 | 否 | 商品分类 |
| 16 | cart_content | longtext | 4294967295 | 否 | 否 | 正文 |
| 17 | cart_img_1 | text | 65535 | 否 | 否 | 主图1 |
| 18 | cart_img_2 | text | 65535 | 否 | 否 | 主图2 |
| 19 | cart_img_3 | text | 65535 | 否 | 否 | 主图3 |
| 20 | cart_img_4 | text | 65535 | 否 | 否 | 主图4 |
| 21 | cart_img_5 | text | 65535 | 否 | 否 | 主图5 |
| 22 | create_time | datetime | 是 | 否 | 创建时间 | |
| 23 | update_time | timestamp | 是 | 否 | 更新时间 |
表 4-7-cart(购物车)
| 编号 | 字段名 | 类型 | 长度 | 是否非空 | 是否主键 | 注释 |
| 1 | cart_id | int | 是 | 是 | 购物车ID | |
| 2 | title | varchar | 64 | 否 | 否 | 标题 |
| 3 | img | varchar | 255 | 是 | 否 | 图片 |
| 4 | user_id | int | 是 | 否 | 用户ID | |
| 5 | create_time | timestamp | 是 | 否 | 创建时间 | |
| 6 | update_time | timestamp | 是 | 否 | 更新时间 | |
| 7 | state | int | 是 | 否 | 状态:使用中,已失效 | |
| 8 | price | double | 是 | 否 | 单价 | |
| 9 | price_ago | double | 是 | 否 | 原价 | |
| 10 | price_count | double | 是 | 否 | 总价 | |
| 11 | num | int | 是 | 否 | 数量 | |
| 12 | goods_id | mediumint | 是 | 是 | 商品id | |
| 13 | type | varchar | 64 | 是 | 否 | 商品分类 |
| 14 | description | varchar | 255 | 否 | 否 | 描述 |
表 4-8-code_token(验证码)
| 编号 | 字段名 | 类型 | 长度 | 是否非空 | 是否主键 | 注释 |
| 1 | code_token_id | int | 是 | 是 | 验证码ID | |
| 2 | token | varchar | 255 | 否 | 否 | 令牌 |
| 3 | code | varchar | 255 | 否 | 否 | 验证码 |
| 4 | expire_time | timestamp | 是 | 否 | 失效时间 | |
| 5 | create_time | timestamp | 是 | 否 | 创建时间 | |
| 6 | update_time | timestamp | 是 | 否 | 更新时间 |
表 4-9-collect(收藏)
| 编号 | 字段名 | 类型 | 长度 | 是否非空 | 是否主键 | 注释 |
| 1 | collect_id | int | 是 | 是 | 收藏ID | |
| 2 | user_id | int | 是 | 是 | 收藏人ID | |
| 3 | source_table | varchar | 255 | 否 | 否 | 来源表 |
| 4 | source_field | varchar | 255 | 否 | 否 | 来源字段 |
| 5 | source_id | int | 是 | 否 | 来源ID | |
| 6 | title | varchar | 255 | 否 | 否 | 标题 |
| 7 | img | varchar | 255 | 否 | 否 | 封面 |
| 8 | create_time | timestamp | 是 | 否 | 创建时间 | |
| 9 | update_time | timestamp | 是 | 否 | 更新时间 |
表 4-10-comment(评论)
| 编号 | 字段名 | 类型 | 长度 | 是否非空 | 是否主键 | 注释 |
| 1 | comment_id | int | 是 | 是 | 评论ID | |
| 2 | user_id | int | 是 | 是 | 评论人ID | |
| 3 | reply_to_id | int | 是 | 否 | 回复评论ID | |
| 4 | content | longtext | 4294967295 | 否 | 否 | 内容 |
| 5 | nickname | varchar | 255 | 否 | 否 | 昵称 |
| 6 | avatar | varchar | 255 | 否 | 否 | 头像地址 |
| 7 | create_time | timestamp | 是 | 否 | 创建时间 | |
| 8 | update_time | timestamp | 是 | 否 | 更新时间 | |
| 9 | source_table | varchar | 255 | 否 | 否 | 来源表 |
| 10 | source_field | varchar | 255 | 否 | 否 | 来源字段 |
| 11 | source_id | int | 是 | 否 | 来源ID |
表 4-11-goods(商品信息)
| 编号 | 字段名 | 类型 | 长度 | 是否非空 | 是否主键 | 注释 |
| 1 | goods_id | mediumint | 是 | 是 | 产品ID | |
| 2 | title | varchar | 125 | 否 | 否 | 标题 |
| 3 | img | text | 65535 | 否 | 否 | 封面图:用于显示于产品列表页 |
| 4 | description | varchar | 255 | 否 | 否 | 描述 |
| 5 | price_ago | double | 是 | 否 | 原价 | |
| 6 | price | double | 是 | 否 | 卖价 | |
| 7 | sales | int | 是 | 否 | 销量 | |
| 8 | inventory | int | 是 | 否 | 商品库存 | |
| 9 | type | varchar | 64 | 是 | 否 | 商品分类 |
| 10 | hits | int | 是 | 否 | 点击量 | |
| 11 | content | longtext | 4294967295 | 否 | 否 | 正文 |
| 12 | img_1 | text | 65535 | 否 | 否 | 主图1 |
| 13 | img_2 | text | 65535 | 否 | 否 | 主图2 |
| 14 | img_3 | text | 65535 | 否 | 否 | 主图3 |
| 15 | img_4 | text | 65535 | 否 | 否 | 主图4 |
| 16 | img_5 | text | 65535 | 否 | 否 | 主图5 |
| 17 | create_time | timestamp | 是 | 否 | 创建时间 | |
| 18 | update_time | timestamp | 是 | 否 | 更新时间 | |
| 19 | customize_field | text | 65535 | 否 | 否 | 自定义字段 |
| 20 | source_table | varchar | 255 | 否 | 否 | 来源表 |
| 21 | source_field | varchar | 255 | 否 | 否 | 来源字段 |
| 22 | source_id | int | 是 | 否 | 来源ID | |
| 23 | user_id | int | 否 | 否 | 添加人 |
表 4-12-goods_type(商品类型)
| 编号 | 字段名 | 类型 | 长度 | 是否非空 | 是否主键 | 注释 |
| 1 | type_id | int | 是 | 是 | 商品分类ID | |
| 2 | father_id | smallint | 是 | 否 | 上级分类ID | |
| 3 | name | varchar | 255 | 否 | 否 | 商品名称 |
| 4 | desc | varchar | 255 | 否 | 否 | 描述 |
| 5 | icon | varchar | 255 | 否 | 否 | 图标 |
| 6 | source_table | varchar | 255 | 否 | 否 | 来源表 |
| 7 | source_field | varchar | 255 | 否 | 否 | 来源字段 |
| 8 | create_time | timestamp | 是 | 否 | 创建时间 | |
| 9 | update_time | timestamp | 是 | 否 | 更新时间 |
表 4-13-hits(用户点击)
| 编号 | 字段名 | 类型 | 长度 | 是否非空 | 是否主键 | 注释 |
| 1 | hits_id | int | 是 | 是 | 点赞ID | |
| 2 | user_id | int | 是 | 否 | 点赞人 | |
| 3 | create_time | timestamp | 是 | 否 | 创建时间 | |
| 4 | update_time | timestamp | 是 | 否 | 更新时间 | |
| 5 | source_table | varchar | 255 | 否 | 否 | 来源表 |
| 6 | source_field | varchar | 255 | 否 | 否 | 来源字段 |
| 7 | source_id | int | 是 | 否 | 来源ID |
表 4-14-logistics_delivery(物流配送)
| 编号 | 字段名 | 类型 | 长度 | 是否非空 | 是否主键 | 注释 |
| 1 | logistics_delivery_id | int | 是 | 是 | 物流配送ID | |
| 2 | order_number | varchar | 64 | 否 | 否 | 订单号 |
| 3 | product_name | varchar | 64 | 否 | 否 | 商品名称 |
| 4 | purchase_quantity | varchar | 64 | 否 | 否 | 购买数量 |
| 5 | total_transaction_amount | double | 否 | 否 | 交易总额 | |
| 6 | the_date_of_issuance | date | 否 | 否 | 发货日期 | |
| 7 | delivery_number | varchar | 30 | 否 | 否 | 配送订单 |
| 8 | ordinary_users | int | 否 | 否 | 普通用户 | |
| 9 | shipping_address | varchar | 64 | 否 | 否 | 收货地址 |
| 10 | delivery_status | varchar | 64 | 否 | 否 | 配送状态 |
| 11 | signing_status | varchar | 64 | 否 | 否 | 签收状态 |
| 12 | recommend | int | 是 | 否 | 智能推荐 | |
| 13 | contact_name | varchar | 255 | 否 | 否 | 联系人名字 |
| 14 | merchant_id | int | 否 | 否 | 商家id | |
| 15 | create_time | datetime | 是 | 否 | 创建时间 | |
| 16 | update_time | timestamp | 是 | 否 | 更新时间 |
表 4-15-notice(公告)
| 编号 | 字段名 | 类型 | 长度 | 是否非空 | 是否主键 | 注释 |
| 1 | notice_id | mediumint | 是 | 是 | 公告ID | |
| 2 | title | varchar | 125 | 是 | 否 | 标题 |
| 3 | content | longtext | 4294967295 | 否 | 否 | 正文 |
| 4 | create_time | timestamp | 是 | 否 | 创建时间 | |
| 5 | update_time | timestamp | 是 | 否 | 更新时间 |
表 4-16-order(订单)
| 编号 | 字段名 | 类型 | 长度 | 是否非空 | 是否主键 | 注释 |
| 1 | order_id | int | 是 | 是 | 订单ID | |
| 2 | order_number | varchar | 64 | 否 | 否 | 订单号 |
| 3 | goods_id | mediumint | 是 | 是 | 商品ID | |
| 4 | title | varchar | 255 | 否 | 否 | 商品标题 |
| 5 | img | varchar | 255 | 否 | 否 | 商品图片 |
| 6 | price | double | 是 | 否 | 价格 | |
| 7 | price_ago | double | 是 | 否 | 原价 | |
| 8 | num | int | 是 | 否 | 数量 | |
| 9 | price_count | double | 是 | 否 | 总价 | |
| 10 | norms | varchar | 255 | 否 | 否 | 规格 |
| 11 | type | varchar | 64 | 是 | 否 | 商品分类 |
| 12 | contact_name | varchar | 32 | 否 | 否 | 联系人姓名 |
| 13 | contact_email | varchar | 125 | 否 | 否 | 联系人邮箱 |
| 14 | contact_phone | varchar | 11 | 否 | 否 | 联系人手机 |
| 15 | contact_address | varchar | 255 | 否 | 否 | 收件地址 |
| 16 | postal_code | varchar | 9 | 否 | 否 | 邮政编码 |
| 17 | user_id | int | 是 | 否 | 买家ID | |
| 18 | merchant_id | mediumint | 是 | 否 | 商家ID | |
| 19 | create_time | timestamp | 是 | 否 | 创建时间 | |
| 20 | update_time | timestamp | 是 | 否 | 更新时间 | |
| 21 | description | varchar | 255 | 否 | 否 | 描述 |
| 22 | state | varchar | 16 | 是 | 否 | 订单状态:待付款,待发货,待签收,已签收,待退款,已退款,已拒绝,已完成 |
| 23 | remark | text | 65535 | 否 | 否 | 订单备注 |
| 24 | delivery_state | varchar | 16 | 否 | 否 | 发货状态:未配送,已配送 |
| 25 | vip_discount | double | 否 | 否 | 折扣 |
表 4-17-praise(点赞)
| 编号 | 字段名 | 类型 | 长度 | 是否非空 | 是否主键 | 注释 |
| 1 | praise_id | int | 是 | 是 | 点赞ID | |
| 2 | user_id | int | 是 | 是 | 点赞人 | |
| 3 | create_time | timestamp | 是 | 否 | 创建时间 | |
| 4 | update_time | timestamp | 是 | 否 | 更新时间 | |
| 5 | source_table | varchar | 255 | 否 | 否 | 来源表 |
| 6 | source_field | varchar | 255 | 否 | 否 | 来源字段 |
| 7 | source_id | int | 是 | 否 | 来源ID | |
| 8 | status | tinyint | 是 | 否 | 点赞状态:1为点赞,0已取消 |
表 4-18-registered_user(注册用户)
| 编号 | 字段名 | 类型 | 长度 | 是否非空 | 是否主键 | 注释 |
| 1 | registered_user_id | int | 是 | 是 | 注册用户ID | |
| 2 | user_name | varchar | 64 | 否 | 否 | 用户姓名 |
| 3 | contact_information | varchar | 16 | 否 | 否 | 联系方式 |
| 4 | examine_state | varchar | 16 | 是 | 否 | 审核状态 |
| 5 | user_id | int | 是 | 否 | 用户ID | |
| 6 | create_time | datetime | 是 | 否 | 创建时间 | |
| 7 | update_time | timestamp | 是 | 否 | 更新时间 |
表 4-19-schedule(日程管理)
| 编号 | 字段名 | 类型 | 长度 | 是否非空 | 是否主键 | 注释 |
| 1 | schedule_id | smallint | 是 | 是 | 日程ID | |
| 2 | content | varchar | 255 | 否 | 否 | 日程内容 |
| 3 | scheduled_time | datetime | 否 | 否 | 计划时间 | |
| 4 | user_id | int | 是 | 否 | 用户ID | |
| 5 | create_time | datetime | 否 | 否 | 创建时间 | |
| 6 | update_time | datetime | 否 | 否 | 更新时间 |
表 4-20-score(评分)
| 编号 | 字段名 | 类型 | 长度 | 是否非空 | 是否主键 | 注释 |
| 1 | score_id | int | 是 | 是 | 评分ID | |
| 2 | user_id | int | 是 | 否 | 评分人 | |
| 3 | nickname | varchar | 64 | 否 | 否 | 昵称 |
| 4 | score_num | double | 是 | 否 | 评分 | |
| 5 | create_time | timestamp | 是 | 否 | 创建时间 | |
| 6 | update_time | timestamp | 是 | 否 | 更新时间 | |
| 7 | source_table | varchar | 255 | 否 | 否 | 来源表 |
| 8 | source_field | varchar | 255 | 否 | 否 | 来源字段 |
| 9 | source_id | int | 是 | 否 | 来源ID |
表 4-21-slides(轮播图)
| 编号 | 字段名 | 类型 | 长度 | 是否非空 | 是否主键 | 注释 |
| 1 | slides_id | int | 是 | 是 | 轮播图ID | |
| 2 | title | varchar | 64 | 否 | 否 | 标题 |
| 3 | content | varchar | 255 | 否 | 否 | 内容 |
| 4 | url | varchar | 255 | 否 | 否 | 链接 |
| 5 | img | varchar | 255 | 否 | 否 | 轮播图 |
| 6 | hits | int | 是 | 否 | 点击量 | |
| 7 | create_time | timestamp | 是 | 否 | 创建时间 | |
| 8 | update_time | timestamp | 是 | 否 | 更新时间 |
表 4-22-upload(文件上传)
| 编号 | 字段名 | 类型 | 长度 | 是否非空 | 是否主键 | 注释 |
| 1 | upload_id | int | 是 | 是 | 上传ID | |
| 2 | name | varchar | 64 | 否 | 否 | 文件名 |
| 3 | path | varchar | 255 | 否 | 否 | 访问路径 |
| 4 | file | varchar | 255 | 否 | 否 | 文件路径 |
| 5 | display | varchar | 255 | 否 | 否 | 显示顺序 |
| 6 | father_id | int | 否 | 否 | 父级ID | |
| 7 | dir | varchar | 255 | 否 | 否 | 文件夹 |
| 8 | type | varchar | 32 | 否 | 否 | 文件类型 |
表 4-23-user(用户账户)
| 编号 | 字段名 | 类型 | 长度 | 是否非空 | 是否主键 | 注释 |
| 1 | user_id | int | 是 | 是 | 用户ID | |
| 2 | state | smallint | 是 | 否 | 账户状态:(1可用|2异常|3已冻结|4已注销) | |
| 3 | user_group | varchar | 32 | 否 | 否 | 所在用户组 |
| 4 | login_time | timestamp | 是 | 否 | 上次登录时间 | |
| 5 | phone | varchar | 11 | 否 | 否 | 手机号码 |
| 6 | phone_state | smallint | 是 | 否 | 手机认证:(0未认证|1审核中|2已认证) | |
| 7 | username | varchar | 16 | 是 | 否 | 用户名 |
| 8 | nickname | varchar | 16 | 否 | 否 | 昵称 |
| 9 | password | varchar | 64 | 是 | 否 | 密码 |
| 10 | | varchar | 64 | 否 | 否 | 邮箱 |
| 11 | email_state | smallint | 是 | 否 | 邮箱认证:(0未认证|1审核中|2已认证) | |
| 12 | avatar | varchar | 255 | 否 | 否 | 头像地址 |
| 13 | open_id | varchar | 255 | 否 | 否 | 针对获取用户信息字段 |
| 14 | create_time | timestamp | 是 | 否 | 创建时间 |
表 4-24-user_group(用户组)
| 编号 | 字段名 | 类型 | 长度 | 是否非空 | 是否主键 | 注释 |
| 1 | group_id | mediumint | 是 | 是 | 用户组ID | |
| 2 | display | smallint | 是 | 否 | 显示顺序 | |
| 3 | name | varchar | 16 | 是 | 否 | 名称 |
| 4 | description | varchar | 255 | 否 | 否 | 描述 |
| 5 | source_table | varchar | 255 | 否 | 否 | 来源表 |
| 6 | source_field | varchar | 255 | 否 | 否 | 来源字段 |
| 7 | source_id | int | 是 | 否 | 来源ID | |
| 8 | register | smallint | 否 | 否 | 注册位置 | |
| 9 | create_time | timestamp | 是 | 否 | 创建时间 | |
| 10 | update_time | timestamp | 是 | 否 | 更新时间 |
第5章
系统实现
5.1前台用户模块的实现
5.1.1用户注册界面
用户可以通过注册功能创建个人账号,填写包括用户名、密码、邮箱或手机号等基本信息完成注册流程。系统会对输入信息进行校验,确保唯一性和格式正确性,并将用户数据存储至数据库中,同时发送验证邮件或短信以确认账户有效性。用户注册界面如下图所示。

图5-1 用户注册界面
5.1.2用户登录界面
系统前台上注册后的用户是可以通过自己的账户名和密码进行登录的,当用户输入完整的自己的账户名和密码信息并点击“登录”按钮后,将会首先验证输入的有没有空数据,再次验证输入的账户名、密码和数据库中当前保存的用户信息是否一致,只有在一致后将会登录成功并自动跳转到系统的首页中;否则将会提示相应错误信息。用户登录界面如下图所示。

图5-2 用户登录界面
5.1.3前台首页界面
首页模块旨在为用户提供一个直观且信息丰富的入口,集成了网站公告、热门美妆资讯推荐以及精选商品展示等功能。用户登录后,可以看到个性化的欢迎信息及根据其偏好推荐的商品列表,同时可以快速访问最新发布的网站公告和热门的美妆文章或视频,帮助用户了解最新的美妆趋势和促销活动。前台首页界面如下图所示。

图5-3 前台首页界面
5.1.4美妆资讯界面
美妆资讯模块专注于提供专业的美妆知识和最新的行业动态,用户可以通过该模块浏览由系统管理员发布的各类美妆文章或观看相关视频。此模块支持按照不同的分类筛选内容,并允许用户收藏感兴趣的文章以便日后查阅,从而增强用户的参与度和满意度。美妆资讯界面如下图所示。

图5-4 美妆资讯界面
5.1.5美妆商城界面
美妆商城是用户进行商品浏览和购买的主要区域,提供了强大的搜索和过滤功能,使用户能够轻松找到所需商品。每个商品页面都包含详细的产品描述、价格、用户评价等信息,方便用户做出购买决策。此外,用户可以直接将心仪的商品添加到购物车中,或者立即购买,享受便捷的一站式购物体验。美妆商城展示界面如下图所示。

图5-5 美妆商品展示界面
订单支付界面如下图所示。

图5-6 订单支付界面
5.1.6商城管理界面
商城管理模块包括我的购物车、我的订单、我的地址三个子模块,为用户提供了一套完整的购物流程管理工具。在“我的购物车”中,用户可以查看已选商品、调整数量或删除不需要的商品。我的购物车界面如下图所示。

图5-7 我的购物车界面
“我的订单”则让用户能够追踪订单状态、查看历史订单详情并进行退换货申请。我的订单界面如下图所示。

图5-8 我的订单界面
“我的地址”允许用户维护多个收货地址,设置默认地址,确保每次购物时都能准确无误地收到商品。我的地址界面如下图所示。

图5-9 我的地址界面
5.1.7个人中心界面
个人中心作为用户个性化服务的核心,提供了账户管理、订单跟踪等多项功能。用户可以在个人中心编辑个人信息、修改密码、查看收藏的商品列表,并通过直观的界面管理所有与账户相关的事务。此外,个人中心还集成了订单配送状态查询功能,使得用户可以随时掌握订单的最新动态,提升购物体验的整体满意度。用户个人中心界面如下图所示。

图5-10 用户个人中心界面
5.2后台管理模块的实现
5.2.1后台登录界面
后台登录模块为管理员提供了安全的身份验证入口,确保只有授权用户能够访问系统后台。通过输入正确的用户名和密码,并经过系统的身份验证流程,管理员可以成功登录到后台管理系统,保障了数据的安全性和系统的稳定性。后台登录界面如下图所示。
5.2.2后台首页界面
后台首页模块为管理员提供了一个全面的概览界面,集成了关键业务指标如商品销售金额统计、商品销售数量统计等图表展示功能,帮助管理员快速了解当前业务状况并据此做出决策。后台首页界面如下图所示。

图5-12 后台首页界面
5.2.3系统用户界面
系统用户模块用于管理员对注册用户和管理员账号进行统一管理,包括新增、编辑、删除用户信息以及调整用户权限状态。管理员可以通过搜索功能快速定位目标用户,模块还支持用户状态管理,确保系统的安全性与规范性。系统用户界面如下图所示。

图5-13 系统用户界面
5.2.4系统管理界面
轮播图模块为管理员提供管理首页展示内容的功能,支持上传图片、设置链接地址以及调整显示顺序。管理员可以通过该模块灵活更新平台的宣传内容,吸引更多用户关注。系统通过后端接口将数据存储至数据库,确保前端展示效果与后台配置一致。轮播图管理界面如下图所示。

图5-14 轮播图管理界面
5.2.5资源管理界面
资源管理模块主要用于管理和发布美妆资讯及分类信息,帮助管理员丰富平台内容。管理员可以创建、编辑或删除美妆资讯,并对资讯进行分类管理,确保内容组织清晰有序。资源管理界面如下图所示。

图5-15 资源管理界面
5.2.6商城管理界面
商城管理模块是管理员进行商品和订单管理的核心区域,其中“美妆商城”部分允许管理员添加新商品、更新库存信息、设定促销活动等;“分类列表”则用于管理商品分类结构,方便商品查找和展示;在“订单列表”中,管理员可以查看所有订单详情、处理发货请求;而“订单配送”功能使得管理员能够追踪物流状态,确保订单按时送达顾客手中。美妆商城管理界面如下图所示。

图5-16 美妆商城管理界面
分类列表界面如下图所示。

图5-17 分类列表界面
订单列表界面如下图所示。

图5-18 订单列表界面
订单配送界面如下图所示。

图5-19 订单配送界面
5.2.7权限管理界面
权限管理模块旨在确保不同角色只能访问与其职责相关的系统资源,管理员可以通过此模块定义各种角色及其对应的权限设置,如是否允许访问特定页面或执行某些操作。这不仅增强了系统的安全性,也提高了管理效率,避免了不必要的风险和错误。权限管理界面如下图所示。

图5-20 权限管理界面
第6章
系统测试
6.1测试目的
在对该系统进行完详细设计和编码之后,就要对美妆销售系统的程序进行测试,检测程序是否运行无误,反复进行测试和修改,使之最后成为完整的软件,满足用户的需求,实现预期的功能。系统测试的目的在于确保软件正常运作,并实现其应有的功能,促进行中出现的错误和逻辑问题。系统测试不但可以找见程序运行中的系统错误,还可以找见程序运行的需要改进的地方,并去协助改良程序运行使其获得最高幅度的完备。世界一流的安装测试员可以增加软件品质,将软件系统错误概率降至最少。
6.2测试用例
对以下功能进行测试,包括包括用户注册、用户登录、美妆商品搜索、美妆商品查看、美妆商品添加、美妆商品购买,具体测试用例如下表所示。
表6-1 用户注册测试用例表
| 用例编号 | 用例名称 | 测试步骤 | 测试结果 |
| 6-1 | 用户注册 | 1. 输入有效注册信息,包括用户名、密码和联系方式。 | 注册成功,系统保存用户信息。 |
| 2. 点击注册按钮进行提交。 | 跳转至登录页面。 | ||
| 3. 检查是否成功注册并跳转至登录页面。 | 用户成功注册,可以登录使用。 |
表6-2 用户登录测试用例表
| 用例编号 | 用例名称 | 测试步骤 | 测试结果 |
| 6-2 | 用户登录 | 1. 输入正确用户名和密码。 | 登录成功,系统验证通过。 |
| 2. 点击登录按钮进行验证。 | 跳转至用户首页。 | ||
| 3. 检查是否成功登录并跳转至用户首页。 | 用户成功登录,进入用户首页。 |
表6-3 美妆商品搜索测试用例表
| 用例编号 | 用例名称 | 测试步骤 | 测试结果 |
| 6-3 | 美妆商品搜索 | 1. 在搜索框输入关键词,如商品名称。 | 显示相关商品列表。 |
| 2. 点击搜索按钮进行搜索。 | 匹配关键词的美妆商品显示在搜索结果中。 | ||
| 3. 检查是否显示相关美妆商品列表。 | 用户看到与搜索关键词匹配的美妆商品。 |
表6-4 美妆商品查看测试用例表
| 用例编号 | 用例名称 | 测试步骤 | 测试结果 |
| 6-3 | 美妆商品搜索 | 1. 点击美妆商品。 | 显示所有美妆商品列表。 |
| 2. 进入详情页浏览。 | 展示美妆商品详情页。 | ||
| 3. 检查是否显示美妆商品是否正常展示。 | 美妆商品展示正常。 |
表6-5 美妆商品添加测试用例表
| 用例编号 | 用例名称 | 测试步骤 | 测试结果 |
| 6-4 | 美妆商品添加 | 1. 进入后台美妆商城管理界面,点击添加按钮。 | 显示美妆商品信息添加页面。 |
| 2. 正确填写并提交相关信息。 | 信息填写完整准确。 | ||
| 3. 检查是否提交成功,并检查美妆商品信息是否成功添加至平台。 | 美妆商品信息成功添加至平台。 |
表6-6 美妆商品购买测试用例表
| 用例编号 | 用例名称 | 测试步骤 | 测试结果 |
| 6-4 | 美妆商品购买 | 1. 进入前台美妆商城详情页,点击购买按钮。 | 显示美妆商品信息页面。 |
| 2. 用户正确填写并提交订单相关信息。 | 订单信息填写完整准确。 | ||
| 3. 检查是否提交并支付成功,并检查订单信息是否成功添加至平台。 | 订单信息成功添加至平台,可在个人中心-我的订单列表中查看。 |
6.3测试结果
经过对用户注册、用户登录、美妆商品搜索、美妆商品查看、美妆商品添加、美妆商品购买等功能的测试,系统表现稳定,用户注册流程顺畅,登录验证准确,美妆商品搜索、查看、添加功能有效,美妆商品购买信息流程顺利。各项功能符合预期,用户可以顺利注册登录,选择所需美妆商品进行浏览,可以成功发布购买美妆商品生成订单信息。系统运行良好,用户体验良好,功能完善。
结 论
本次美妆销售系统将Spring Boot同现实美妆销售工作进行相结合,在系统功能开始编码之前,作者花费了大量时间在图书馆内进行资料文献的收集和总结,通过大量文献的分析,能够发现,美妆商城销售的方式在当前美妆市场及销售管理中扮演的位置是越来越重要,而使用的方式也是越来越多元化,也正是因为这个原因,作者深深的希望能够开发出一种专门针对性的在线美妆销售系统,以满足不同用户的多样化需求。
基于Spring Boot的美妆销售系统设计与实现得到设计与实现,利用了目前市场上普遍使用的Java编程语言,以及MySQL数据库管理功能,和目前比较流行的Spring Boot框架进行系统界面的布置,以现实生活的美妆商城销售管理过程为标准,设计实现了包括首页、网站公告、美妆资讯、美妆商城、商城管理等模块,为用户提供多元前面的功能操作,基本实现整个美妆商品销售管理流程。
但是由于本人受到了技术水平的限制,在有限的时间,只能够将系统功能模拟时的功能实现,在许多功能方面仍然存在很大的弊端,而这些弊端需要不断的测试,不断的总结,不断的改进。例如本次系统设计中,在数据储存的方面并不够全面,很容易出现信息泄露的风险;例如针对用户权限的设置同样不够全面完整,没有考虑权限在实际情况的运用是否能够完美执行。而在这之后的日子里,我将会继续学习Spring Boot技术和相关的信息技术,对系统功能进行更加完整的,详细的分析,将系统功能一一进行完善,帮助使用者完成相应的操作。
参考文献
- 陈敬宗.计算机软件Java编程特点与技术应用分析[J].中国信息界,2025,(01):162-164.
- 柯灵.Java编程语言在计算机软件开发中的应用与问题处理探析[J].电脑知识与技术,2024,20(27):45-47.
- 王志亮,纪松波.基于SpringBoot的Web前端与数据库的接口设计[J].工业控制计算机,2023,36(03):51-53.
- 李兴华,马云涛.Spring开发实战[M].人民邮电出版社:202303.381.
- 李艳杰.MySQL数据库下存储过程的综合运用研究[J].现代信息科技,2023,7(11):80-82+88.
- 肖睿,李鲲程,范效亮,等.MySQL数据库应用技术及实践[M].人民邮电出版社:202206.228.
- 黄维.基于B/S模式的虚拟网络实验室安全管理体系分析[J].信息系统工程,2024,(05):4-7.
- 张宇薇.HTML5在Web前端开发中的应用[J].集成电路应用,2024,41(04):274-276.
- Miaoling J .Impact of Douyin Beauty Brand Live Streaming on Consumers’ Purchase Intentions[J].Scientific and Social Research,2024,6(11):37-42.
- Pei P .Empathy Expression in Beauty Teaching Short Videos from Bilibili during Group Communication Era from the Perspective of Role Theory[J].Arts Studies and Criticism,2024,5(5):
- 王培培.基于SpringBoot的网上商城管理系统设计与实现[J].现代计算机,2024,30(07):117-120.
- 张柱,宋存进,蒋乐,等.基于微信小程序校园美妆商城设计与实现设计与开发[J].电脑编程技巧与维护,2022,(12):59-61+142.
- 陈小燕,朱映辉,余晓春.基于SpringBoot+Vue的好农物商城的设计与实现[J].电脑知识与技术,2022,18(22):37-39.
- 苏珊珊.小红书平台美妆KOL的传播策略研究[D].华侨大学,2023.000589.
- 曹利军,段语嫣.互联网平台企业的动态隔离要素研究——基于“京东商城”的经验分析与实证[J].时代经贸,2024,21(07):111-119.
- 滕兴才.中国美妆闪耀巴黎——中国化妆品企业在国际化妆品创新匹亚大赛上斩获多项创新大奖[J].中国化妆品,2024,(06):12-14.
- 林海.美妆品销售管理中存在的问题分析及解决对策[J].现代商业,2024,(22):116-119.
- 苏悦怡.《中国化妆品》杂志社与法国化妆品谷深化合作共绘中法美妆产业新蓝图[J].中国化妆品,2024,(06):16-17.
- 贾志勇.基于SpringBoot的下沉市场交易平台的设计与实现[D].安徽大学,2020.000917.
- 曹艳琴.基于微信公众平台的美妆商城小程序的设计与实现[J].信息与电脑(理论版),2021,33(05):121-123.
致 谢
时光荏苒,大学的学业生涯即将画上美好的句号。在这段时光里,我深感老师的热情与友谊,校长对学生的关爱深深印在我的心中。老师们时常关心我们的生活状况,关切我们的旅游、寝室和学习环境,使我们感受到了温馨与关怀。在此,我想表达对那些曾经给予我帮助的人们的深深感激之情。
首先,我要衷心感谢我的导师。无论是在学业上还是生活中,您都给予我巨大的支持与启发。这些年来,在您的教导下,我不仅学到了丰富的知识,还领悟了做人的真谛。您的认真和待人之道让我受益匪浅,我感激能够成为您的学生。
同时,感谢我的专业课老师们。没有你们的精心教导,我的论文也不可能如此顺利。我所学到的知识将成为我未来发展的重要动力。
感谢同学们,写作过程中遇到的问题,得到了同学们的耐心指导和丰富参考材料。你们给予了我很多帮助,感谢你们对我的支持。
最后,感谢我的父母,是你们的支持和鼓励让我能够顺利完成学业。你们为我付出了辛勤的努力和无私的关爱,是我坚强前行的后盾。在即将离开校园,我深感家庭的温馨和爱意,这些将是我未来奋斗的力量源泉。
感谢你们一直以来的支持和陪伴,让我在大学的日子里无论遇到什么困难都感到温馨而坚定。未来,我将以更加饱满的热情投入社会工作,为家人和自己创造更美好的未来。再次感谢大家的陪伴与关爱!
整理归纳不易,点赞❤关注+私信博主,免费领取项目源码,谢谢
附 录
登录代码如下:
/**
* 登录
* @param data
* @param httpServletRequest
* @return
*/
@PostMapping("login")
public Map<String, Object> login(@RequestBody Map<String, String> data, HttpServletRequest httpServletRequest) {
log.info("[执行登录接口]");
String username = data.get("username");
String email = data.get("email");
String phone = data.get("phone");
String password = data.get("password");
List resultList = null;
Map<String, String> map = new HashMap<>();
if(username != null && "".equals(username) == false){
map.put("username", username);
resultList = service.selectBaseList(service.select(map, new HashMap<>()));
}
else if(email != null && "".equals(email) == false){
map.put("email", email);
resultList = service.selectBaseList(service.select(map, new HashMap<>()));
}
else if(phone != null && "".equals(phone) == false){
map.put("phone", phone);
resultList = service.selectBaseList(service.select(map, new HashMap<>()));
}else{
return error(30000, "账号或密码不能为空");
}
if (resultList == null || password == null) {
return error(30000, "账号或密码不能为空");
}
//判断是否有这个用户
if (resultList.size()<=0){
return error(30000,"用户不存在");
}
User byUsername = (User) resultList.get(0);
Map<String, String> groupMap = new HashMap<>();
groupMap.put("name",byUsername.getUserGroup());
List groupList = userGroupService.selectBaseList(userGroupService.select(groupMap, new HashMap<>()));
if (groupList.size()<1){
return error(30000,"用户组不存在");
}
UserGroup userGroup = (UserGroup) groupList.get(0);
//查询用户审核状态
if (!StringUtils.isEmpty(userGroup.getSourceTable())){
String res = service.selectExamineState(userGroup.getSourceTable(),byUsername.getUserId());
if (res==null){
return error(30000,"用户不存在");
}
if (!res.equals("已通过")){
return error(30000,"该用户审核未通过");
}
}
//查询用户状态
if (byUsername.getState()!=1){
return error(30000,"用户非可用状态,不能登录");
}
String md5password = service.encryption(password);
if (byUsername.getPassword().equals(md5password)) {
// 存储Token到数据库
AccessToken accessToken = new AccessToken();
accessToken.setToken(UUID.randomUUID().toString().replaceAll("-", ""));
accessToken.setUser_id(byUsername.getUserId());
Duration duration = Duration.ofSeconds(7200L);
redisTemplate.opsForValue().set(accessToken.getToken(), accessToken,duration);
// 返回用户信息
JSONObject user = JSONObject.parseObject(JSONObject.toJSONString(byUsername));
user.put("token", accessToken.getToken());
JSONObject ret = new JSONObject();
ret.put("obj",user);
return success(ret);
} else {
return error(30000, "账号或密码不正确");
}
}
注册代码如下:
/**
* 注册
* @param user
* @return
*/
@PostMapping("register")
public Map<String, Object> signUp(@RequestBody User user) {
// 查询用户
Map<String, String> query = new HashMap<>();
Map<String,Object> map = JSON.parseObject(JSON.toJSONString(user));
query.put("username",user.getUsername());
List list = service.selectBaseList(service.select(query, new HashMap<>()));
if (list.size()>0){
return error(30000, "用户已存在");
}
map.put("password",service.encryption(String.valueOf(map.get("password"))));
service.insert(map);
return success(1);
}
找回密码代码如下:
/**
* 找回密码
* @param form
* @return
*/
@PostMapping("forget_password")
public Map<String, Object> forgetPassword(@RequestBody User form,HttpServletRequest request) {
JSONObject ret = new JSONObject();
String username = form.getUsername();
String code = form.getCode();
String password = form.getPassword();
// 判断条件
if(code == null || code.length() == 0){
return error(30000, "验证码不能为空");
}
if(username == null || username.length() == 0){
return error(30000, "用户名不能为空");
}
if(password == null || password.length() == 0){
return error(30000, "密码不能为空");
}
// 查询用户
Map<String, String> query = new HashMap<>();
query.put("username",username);
List list = service.selectBaseList(service.select(query, service.readConfig(request)));
if (list.size() > 0) {
User o = (User) list.get(0);
JSONObject query2 = new JSONObject();
JSONObject form2 = new JSONObject();
// 修改用户密码
query2.put("user_id",o.getUserId());
form2.put("password",service.encryption(password));
service.update(query, service.readConfig(request), form2);
return success(1);
}
return error(70000,"用户不存在");
}
修改密码代码如下:
/**
* 修改密码
* @param data
* @param request
* @return
*/
@PostMapping("change_password")
public Map<String, Object> change_password(@RequestBody Map<String, String> data, HttpServletRequest request){
// 根据Token获取UserId
String token = request.getHeader("x-auth-token");
Integer userId = tokenGetUserId(token);
// 根据UserId和旧密码获取用户
Map<String, String> query = new HashMap<>();
String o_password = data.get("o_password");
query.put("user_id" ,String.valueOf(userId));
query.put("password" ,service.encryption(o_password));
int count = service.selectBaseCount(service.count(query, service.readConfig(request)));
if(count > 0){
// 修改密码
Map<String,Object> form = new HashMap<>();
form.put("password",service.encryption(data.get("password")));
service.update(query,service.readConfig(request),form);
return success(1);
}
return error(10000,"密码修改失败!");
}
增删查改代码如下:
增
@PostMapping("/add")
@Transactional
public Map<String, Object> add(HttpServletRequest request) throws IOException {
service.insert(service.readBody(request.getReader()));
return success(1);
}
public Map<String, Object> addMap(Map<String,Object> map){
service.insert(map);
return success(1);
}
删
@RequestMapping(value = "/del")
@Transactional
public Map<String, Object> del(HttpServletRequest request) {
service.delete(service.readQuery(request), service.readConfig(request));
return success(1);
}
public void delete(Map<String,String> query,Map<String,String> config){
QueryWrapper wrapper = new QueryWrapper<E>();
toWhereWrapper(query, "0".equals(config.get(FindConfig.GROUP_BY)),wrapper);
baseMapper.delete(wrapper);
log.info("[{}] - 删除操作:{}",wrapper.getSqlSelect());
}
改
@PostMapping("/set")
@Transactional
public Map<String, Object> set(HttpServletRequest request) throws IOException {
service.update(service.readQuery(request), service.readConfig(request), service.readBody(request.getReader()));
return success(1);
}
图片/文件/视频等的上传方法通过MultipartFile,代码如下:
@PostMapping("/upload")
public Map<String, Object> upload(@RequestParam("file") MultipartFile file) {
log.info("进入方法");
if (file.isEmpty()) {
return error(30000, "没有选择文件");
}
try {
//判断有没路径,没有则创建
String filePath = System.getProperty("user.dir") + "/src/main/resources/static/";
File targetDir = new File(filePath);
if (!targetDir.exists() && !targetDir.isDirectory()) {
if (targetDir.mkdirs()) {
log.info("创建目录成功");
} else {
log.error("创建目录失败");
}
}
String fileName = file.getOriginalFilename();
File dest = new File(filePath + fileName);
log.info("文件路径:{}", dest.getPath());
log.info("文件名:{}", dest.getName());
file.transferTo(dest);
JSONObject jsonObject = new JSONObject();
jsonObject.put("url", "/api/upload/" + fileName);
return success(jsonObject);
} catch (IOException e) {
log.info("上传失败:{}", e.getMessage());
}
return error(30000, "上传失败");
}

被折叠的 条评论
为什么被折叠?



